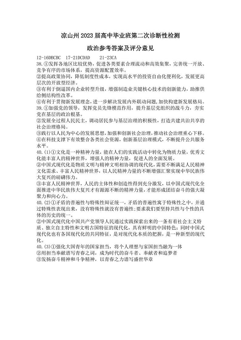
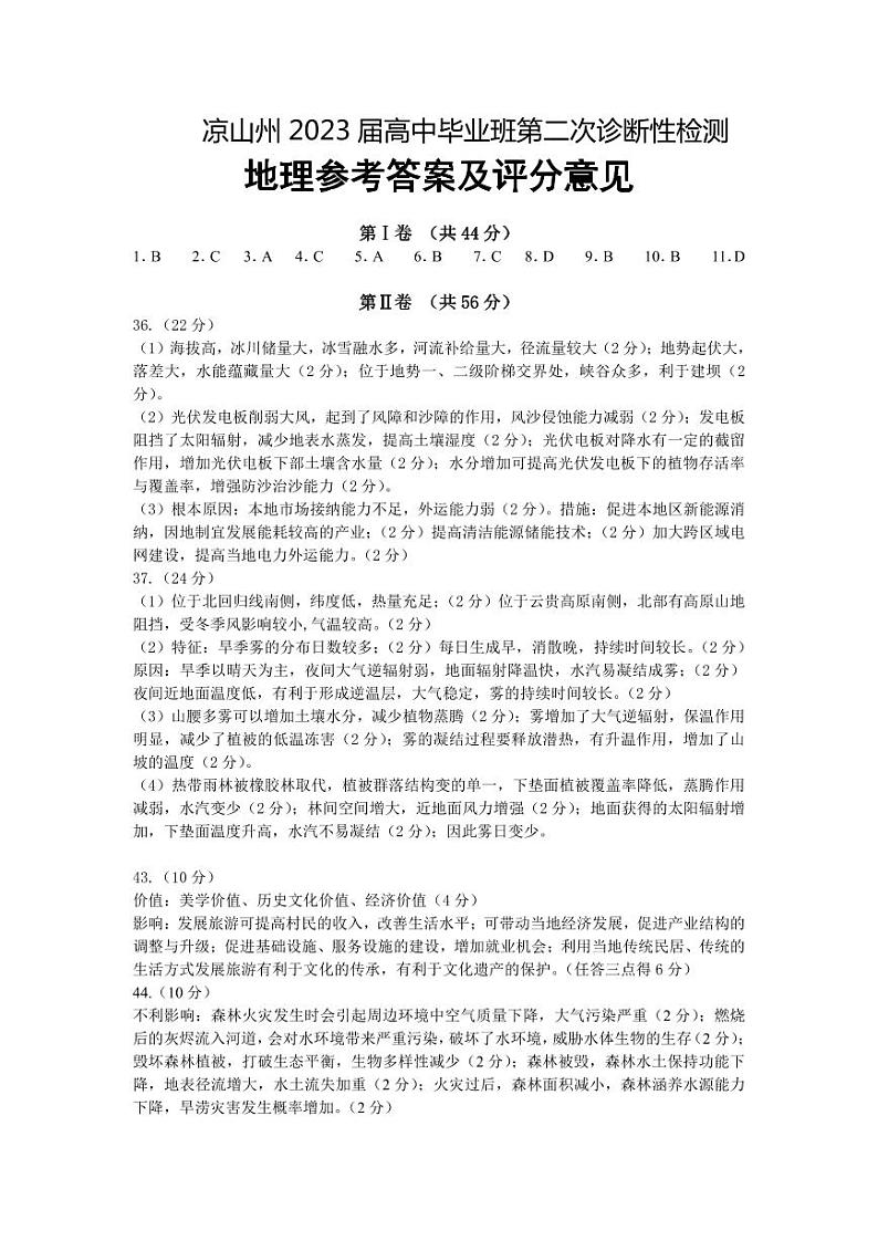
2023届四川省凉山彝族自治州高三下学期第二次诊断性检测 文综 PDF版
展开2023届四川省凉山彝族自治州高三下学期第二次诊断性检测文综PDF版含答案: 这是一份2023届四川省凉山彝族自治州高三下学期第二次诊断性检测文综PDF版含答案,文件包含2023届四川省凉山彝族自治州高三下学期第二次诊断性检测文综pdf、2023届四川省凉山彝族自治州高三下学期第二次诊断性检测文综历史答案pdf、2023届四川省凉山彝族自治州高三下学期第二次诊断性检测文综地理答案pdf、2023届四川省凉山彝族自治州高三下学期第二次诊断性检测文综政治答案pdf等4份试卷配套教学资源,其中试卷共16页, 欢迎下载使用。
2022届四川省凉山州高三第二次诊断性检测文综试题(PDF版): 这是一份2022届四川省凉山州高三第二次诊断性检测文综试题(PDF版),文件包含四川省凉山州2022届高三第二次诊断性检测文综试卷PDF版pdf、四川省凉山州2022届高三第二次诊断性检测历史答案doc、四川省凉山州2022届高三第二次诊断性检测地理答案doc、四川省凉山州2022届高三第二次诊断性检测政治答案doc等4份试卷配套教学资源,其中试卷共16页, 欢迎下载使用。
2023凉山彝族自治州高三下学期第二次诊断性检测文综PDF版含答案: 这是一份2023凉山彝族自治州高三下学期第二次诊断性检测文综PDF版含答案,文件包含2023届四川省凉山彝族自治州高三下学期第二次诊断性检测文综pdf、2023届四川省凉山彝族自治州高三下学期第二次诊断性检测文综历史答案pdf、2023届四川省凉山彝族自治州高三下学期第二次诊断性检测文综地理答案pdf、2023届四川省凉山彝族自治州高三下学期第二次诊断性检测文综政治答案pdf等4份试卷配套教学资源,其中试卷共16页, 欢迎下载使用。

