2023届贵州省贵阳市高三下学期3+3+3高考备考诊断性联考(三)理综 PDF版
展开2023届“3+3+3”高考备考诊断性联考卷(三)
理科综合参考答案
一、选择题:本题共13小题,每小题6分。在每小题给出的四个选项中,只有一项是符合题目要求的。
题号
1
2
3
4
5
6
7
8
9
10
11
12
13
答案
D
C
C
B
C
A
B
C
C
B
A
D
D
二、选择题:本题共8小题,每小题6分。在每小题给出的四个选项中,第14~17题只有一项符合题目要求;第18~21题有多项符合题目要求,全部选对的给6分,选对但不全的给3分,有选错的给0分。
题号
14
15
16
17
18
19
20
21
答案
B
D
D
A
AD
BD
ACD
BC
【解析】
1.Na+对维持内环境渗透压具有重要作用,A正确。严重的低血钠使细胞外液渗透压下降,组织细胞吸水导致细胞肿胀,B正确。低血钠使细胞外液渗透压下降,抗利尿激素分泌减少,内环境中的抗利尿激素含量可能低于正常人,C正确。神经细胞兴奋时Na+通过协助扩散内流,D错误。
2.题干所述细胞的死亡属于细胞凋亡,细胞凋亡是由基因决定的细胞自动结束生命的过程,A、B错误。被感染细胞的凋亡是基因控制下的程序性死亡,某种蛋白激酶合成表明该细胞存在基因的选择性表达,C正确。由题意可知,细胞内合成的某种蛋白激酶可以使被病毒感染的细胞发生凋亡,因此,抑制蛋白激酶的活性不利于机体维持健康,D错误。
3.根据题意,当重力方向改变,平衡石细胞中的淀粉体发生沉降,使横放的茎、根等部位发生生长素的横向运输,淀粉体可将重力信号转变为运输生长素的信号,A错误。失重状态会影响植物根部生长素的横向运输,B错误。信号分子的改变会引起生长素的运输,可能会影响植物细胞内基因表达过程,C正确。由于受到重力作用,水平放置的根中近地侧生长素浓度高于远地侧,D错误。
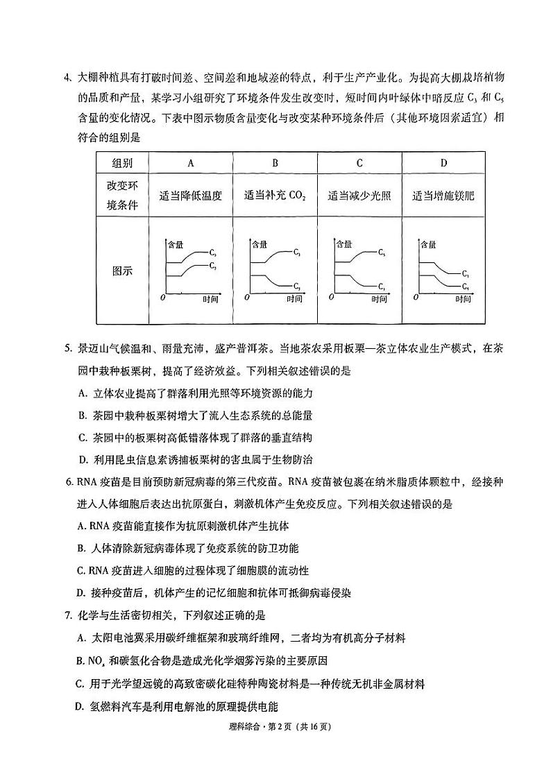
4.适当降低环境温度,会影响暗反应酶的活性,无论固定反应、还原反应的酶活性上升或下降,C3、C5的含量都不会同步增加,应一增一减,A错误。适当补充CO2,C3含量增加,C5含量减少,B正确。适当减少光照,光反应产生的[H](NADPH)和ATP减少,C3含量增加,C5含量减少,C错误。增施镁肥利于叶绿素合成,光反应产生的[H](NADPH)和ATP增加,C3含量减少,C5含量增加,D错误。
5.板栗树和茶树分别处在群落的不同垂直层次,可提高群落利用光照等环境资源的能力,A正确。引入了板栗树(生产者),其光合作用固定太阳能,可增大流入生态系统的总能量,B正确。高低错落的不同板栗植株属于同种生物,不能体现群落的垂直结构,C错误。信息素防治害虫就是根据信息素是生物间传递消息的途径这一特性防治害虫,在使用过程中不会有残留污染环境,属于生物防治,D正确。
6.据题可知,疫苗中的mRNA不能直接作为抗原刺激机体,而是通过在细胞中翻译出的蛋白质作为抗原刺激机体产生特异性免疫,A错误。人体清除外来抗原,体现了免疫系统的防卫功能,B正确。依据题意,mRNA疫苗是包裹在脂质纳米颗粒中进入人体细胞,脂质膜与生物膜具有相似的结构特性,有一定的流动性,可依赖生物膜的流动性进入人体细胞,C正确。接种新冠病毒mRNA疫苗之所以能起到预防作用是因为注射mRNA疫苗后合成的抗原使体内产生了抗体和记忆细胞,D正确。
7.A项,碳纤维和玻璃纤维属于无机非金属材料。C项,碳化硅材料是一种新型无机非金属材料。D项,氢燃料汽车是利用原电池的原理提供电能的。
8.A项,由结构简式可知,M分子中的C==N键和N分子中的—NH2发生加聚反应形成聚脲。B项,由结构简式可知,N分子结构对称,苯环上有如图所示的2类氢原子:,则苯环上的一氯代物有2种。C项,N和苯胺结构不相似,所以二者不是同系物。D项,由结构简式可知,聚脲分子中含有酰胺键,在一定条件下能发生水解反应生成、和CO2(或)。
9.A项,次氯酸的酸性大于碳酸氢根离子,因此NaClO与CO2反应的离子方程式为ClO−+CO2+H2O=HClO+。B项,酸性KMnO4与SO2反应的离子方程式应为+5SO2+2H2O=+2Mn2++4H+ 。D项,向H2O2溶液中滴加少量FeCl3,FeCl3只是起到催化H2O2分解的作用,没有参与氧化还原反应。
10.A项,由图可知,电极a的电极反应为[Fe(CN)6]4−→[Fe(CN)6]3−,电极a为阳极,发生氧化反应,正确。B项,该装置总反应方程式为2H2O=2H2↑+O2↑,气体M是O2,气体N是H2,故产生的气体物质的量之比为1∶2,B错误。C项,电极b的反应为DHPS+2H2O+2e−=DHPS−2H+2OH−,根据电解原理可知,阴离子向阳极移动,故OH−从电解池右室通过隔膜向左室迁移,每产生2.24L H2,转移的电子数为0.2NA,故有0.2NA的OH—经隔膜从b移向a,正确。D项,反应器Ⅰ中反应为4[Fe(CN)6]3—+4OH—=4[Fe(CN)6]4—+O2↑+2H2O,正确。
11.标准状况下,HF是液态,不能用气体摩尔体积进行相关计算,故选A。
12.R、W、X、Y、Z原子序数依次增大且均不超过20,R、Y为非金属元素,结合该物质为磷酸盐矿物,确定R、Y分别为O、P;W、X、Z为金属元素,W的最高正化合价为+1,确定W为Na;X和Z同族,Z为Ca,则X为Mg。A项,简单离子半径:Mg2+
13.A项,稀硝酸易挥发,生成的CO2含有稀硝酸,稀硝酸也能与硅酸钠溶液反应使其变浑浊。B项,往蛋白质溶液中滴加盐溶液析出固体,可能发生蛋白质的盐析(如NaCl)或变性(如CuSO4)。C项,n(Fe3+)=5n(I—),反应中Fe3+过量,所以即便反应彻底,也会有Fe3+存在。
14.由光电方程可得,,,可见a、b两条图像应平行且a的极限频率更大,故B正确。
15.由,,,据题意有,解得,故D正确。
16.电子从a点运动到b点,从高电势运动到低电势,其电势能增大,电场力做负功,故A错误。同理可得从a点到c点电子电势能增加,故B错误。由题意可知ac的中点电势为6V,与b点电势相等,可得电场沿ac方向,故C错误。,故D正确。
17.设三角形边长为a,可得圆半径,线圈a的面积,线圈b的面积为,两线圈产生的感应电动势有效值之比为,线圈a的周长为,b的周长为,两线圈的电阻之比,两线圈消耗的功率分别为、,可得,故A正确。
18.由几何关系可知卫星P绕地球运动的半径为,万有引力提供卫星做圆周运动的向心力,地面上的物体有,解得,,,,故A、D正确。
19.b下滑过程有,,b刚进入磁场时,a的加速度最大,此时,,,解得,,故A错误,B正确。b进入磁场后a、b组成的系统动量守恒,,解得,安培力对系统做的总功为负功,数值上等于系统损失的机械能,即整个过程中安培力对a、b做功的总和为−0.6J,故C错误。因两根导体棒电阻相等,故导体棒a产生的焦耳热为0.3J,故D正确。
20.由题意可知,通电直导线在a点产生的磁感应强度大小为,方向与匀强磁场方向相反,可知匀强磁场方向垂直Oa向左,b、c两点处的磁感应强度均为两个大小为的磁感应强度成合成,因此这两点处的磁感应强度大小相等,且均为,故A正确,B错误。从a到d,长直电流产生的磁感应强度越来越大,且与匀强磁场的夹角越来越小,因此合磁场不断增大,故C正确。长直电流在d点产生的磁感应强度大小为,与匀强磁场成,,故D正确。
21.小球运动到P点时,沿杆方向除重力的下滑分力以外,还受到摩擦力的作用,其加速度应小于,故A错误。从M到N,据动能定理可得,根据小球受力情况可知,当小球位于关于P点对称的两个位置时,杆对小球的支持力大小相等,故其所受摩擦力大小也相等,因此小球从M到P的过程中摩擦力对小球做的功应等于从P到N的过程中摩擦力对小球做的功,因此,故B正确。从M到P,重力对小球做的功大小等于小球克服摩擦力做的功,故弹性绳减小的弹性势能转化为小球的动能,故C正确。据前面的分析可知,小球从M到P的过程中摩擦力对小球做的功应等于从P到N的过程中摩擦力对小球做的功,因此小球从M到P的过程损失的机械能应等于从P到N的过程中损失的机械能,故D错误。
三、非选择题(共174分)
(一)必考题(共11小题,共129分)
22.(每空2分,共6分)
(1)>
(2)2.45 120
【解析】(1)释放后,A应向下运动,B向上运动,故。
(2),,解得;据牛顿第二定律可得,,解得。
23.(除特殊标注外,每空2分,共9分)
(2)0.400
(3)×1
(4)5.1 38(3分)
【解析】(3)指针偏转角度太大,说明所测电阻为较小的电阻,应该换用小倍率,故选“×1”。
(4)。据电阻定律可得,,解得。
24.(12分)
解:碰撞前,对有 ①
、发生弹性碰撞,有 ②
③
碰撞后,对有 ④
对有 ⑤
最终、之间的距离 ⑥
解得 ⑦
评分标准:本题共12分。正确得出②、⑥式各给1分,其余各式各给2分。
25.(20分)
解:(1)粒子在电场中做类平抛运动,有 ①
②
③
解得 ④
(2)如图甲所示,粒子离开电场时 ⑤
⑥
解得 ⑦
粒子进入磁场后做圆周运动,若从点出磁场,轨迹如图乙所示,有
⑧
据几何关系可得 ⑨
圆心角 ⑩
粒子在磁场中运动的时间 ⑪
解得 ⑫
(3)若粒子从点出磁场,轨迹如图丙所示。设粒子速度的偏转角为,据几何关系可得
⑬
⑭
解得 ⑮
⑯
解得 ⑰
评分标准:本题共20分。正确得出④、⑫、⑰式各给2分,其余各式各给1分。
26.(除特殊标注外,每空2分,共14分)
(1)+6(1分) 制作光导纤维、光学玻璃(1分)
(2)+(x−1)H2O+2OH−=V2O5·xH2O或=↓+2H+
1×10−30.7
(3)4.5
(4)趁热过滤
(5)60℃;90℃
(6)=
27.(除特殊标注外,每空2分,共14分)
(1)蛇形冷凝管或冷凝管(1分) SO3+SCl2=SOCl2+SO2
(2)尾气处理装置D前无干燥装置(1分)
(3)抑制三氧化硫气体逸出,起到封闭的作用(或防止外界的水和氧气进入蒸馏装置)
取下锥形瓶C,将液体转移至蒸馏烧瓶中,加入几粒沸石,温度计下端水银球置于蒸馏烧瓶支管口处,向冷凝管中通冷凝水,加热蒸馏烧瓶,收集78.8℃的馏分(答到转移至蒸馏烧瓶、加入沸石及收集78.8℃的馏分即得3分)
(4)65.0% 偏低(1分)
(5)2SOCl2+4e−=S+SO2↑+4Cl−
【解析】观察A中气泡控制N2的流速,装置B发生反应H2SO4(浓)SO3↑+H2O↑用于制取SO3,装置C中SO3与SCl2反应制取SOCl2,装置D用于吸收尾气。
(1)仪器a的名称为蛇形冷凝管;SO3与SCl2反应生成SOCl2和SO2,反应方程式为SO3+SCl2=SOCl2+SO2。
(2)SOCl2能与水剧烈反应,该制备SOCl2装置存在的缺陷为尾气处理装置D前无干燥装置。
(3)装置B中产生三氧化硫,容易溢出,通入N2能够抑制三氧化硫气体逸出,起到封闭的作用,使SO3顺利进入装置C发生反应;蒸馏的具体操作为取下锥形瓶C,将液体转移至蒸馏瓶中,加入几粒沸石,温度计下端水银球置于蒸馏烧瓶支管口,蒸馏,收集78.8℃的馏分进行分离。
(4)滴定的原理为H2SO3+I2+H2O=+2I−+4H+,则n(H2SO3)=n(I2)=cV=0.5mol·L−1
×13.00×10−3L=6.5×10−3mol,取所得溶液体积的十分之一,由元素守恒可得m(SOCl2)=10nM=10×6.5×10−3mol×119g/mol=7.735g,由制取SOCl2原理H2SO4(浓)
SO3↑+H2O↑、SO3+SCl2=SOCl2+SO2,加入5.44mL浓硫酸,n(H2SO4)=0.100mol,n(SOCl2)=n(H2SO4)=0.100mol,理论得到的质量m(SOCl2)=nM=0.1mol×119g/mol=11.9g,则SOCl2的产率为;滴定终点时,发现滴定管尖嘴处有气泡,消耗标准液体积偏小,则测定结果偏低。
(5)正极得电子发生还原反应,该锂电池的正极为SOCl2,则正极反应式为2SOCl2+4e−=S+SO2↑+4Cl−。
28.(除特殊标注外,每空2分,共15分)
(1)−164.0
(2)0.24kPa·s−1
(3)吸收(1分) ·CO+·OH+·H+3H2(g)=·CO+H2O(g)+3H2(g)或·OH+·H
=H2O(g)
(4)①p3>p2>p1 ②温度低于600℃时主反应进行程度较大,CO2的转化率下降;温度超过600℃时,副反应进行程度较大,CO2的转化率上升
(5)1 适当减小c(CO2)∶c(H2O)的投料比(或及时移出产物)
【解析】(1)根据常温常压下H2、CH4燃烧热可知③2H2(g)+O2(g)=2H2O(l) ΔH3=−571kJ·mol−1
④CH4(g)+2O2(g)=CO2(g)+2H2O(l) ΔH4=−890kJ·mol−1,根据盖斯定律可知:2×③−④+2×②可得反应:CO2(g)+4H2(g)CH4(g)+2H2O(g) ΔH1,ΔH1=[2×(−571)−(−890)+
2×(+44)]kJ·mol−1=−164kJ·mol−1。
(2)同温同压下气体的压强和物质的量成正比,CO、H2的起始压强分别为15kPa、30kPa,某时刻测得H2O(g)的分压为10kPa,Δp(H2O)=10kPa,则Δp(CO2)=5kPa,Δp(H2)=20kPa,且此时p(CO2)=10kPa,p(H2)=10kPa,v(CH4)=1.2×10−6 p(CO2)·p4(H2)kPa·s−1=0.12kPa·s−1,v(H2O)=2v(CH4)=0.24kPa·s−1。
(3)从图分析,粒子吸附在催化剂表面到新形成过渡态的过程会吸收热量,反应历程中最小能垒(活化能)步骤为最后一步,化学方程式为·CO+·OH+·H+3H2(g)=
·CO+H2O(g)+3H2(g)或·OH+·H=H2O(g)。
(4)主反应是放热反应,低温时主要发生该反应,该反应为气体体积减小的反应,增大压强,平衡正向移动,CO2平衡转化率增大,故p3>p2>p1。温度低于600℃时主反应进行程度较大,CO2的转化率下降;温度超过600℃时,副反应进行程度较大,CO2的转化率上升。
(5)恒压条件下,按c(CO2)∶c(H2O)=1∶2投料,结合方程式可知:曲线a表示H2O的浓度变化,曲线b表示CO2的浓度变化,曲线c表示O2的浓度变化,曲线d表示CH4的浓度变化,350℃时,c(CO2)=c(CH4);c(H2O)=c(O2),故,为提高CO2的转化率,除改变温度外,还可采取的措施为适当减小c(CO2)∶c(H2O)的投料比或及时分离产物。
29.(除特殊标注外,每空2分,共9分)
(1)细胞质基质(1分) 线粒体基质(1分) 前两个阶段产生的[H]与氧结合形成水,并释放大量的能量(或[H]+O2H2O+大量能量)(3分,[H]与氧结合1分,形成水1分,释放大量能量1分)
(2)温度为3℃、氧含量为3.0% 在此条件下,CO2释放量最少,说明消耗有机物最少(CO2释放量最少1分,消耗有机物最少1分)
【解析】(1)有氧呼吸分为三个阶段,场所分别为细胞质基质、线粒体基质和线粒体内膜,其中第三阶段发生在线粒体内膜,主要变化是前两个阶段产生的[H]与氧结合形成水,并释放大量的能量(或[H]+O2H2O+大量能量)。
(2)从数据可以看出,在氧含量为3.0%、温度为3℃时,CO2释放量最少,这也说明此条件下,呼吸作用强度最弱,有机物的消耗最少,适合长期贮藏植物。
30.(除特殊标注外,每空2分,共9分)
(1)神经调节和体液(激素)调节 酶(1分)
(2)分析和综合
(3)外界环境湿度过大影响汗液蒸发散热,散热小于产热造成体温升高(3分,湿度大影响汗液蒸发散热2分,散热小于产热1分,意思对即可)
(4)(淡)盐水(1分)
【解析】(1)人体的体温调节过程是神经调节和体液调节相互协调发挥作用的过程,细胞代谢主要受酶活性影响,酶活性受到温度、pH的影响很大。
(2)反射弧中,神经中枢的功能是产生兴奋并对传入的信息进行分析和综合。
(3)汗液蒸发是人体主要的散热方式,高温环境湿度过大使汗液不易蒸发,导致体温升高加剧。
(4)大量出汗后既要补水又要补盐,所以建议喝淡盐水。
31.(除特殊标注外,每空2分,共9分)
(1)消费者 就地
(2)①白头叶猴集群分布,标志个体不能在种群中均匀分布;②性情机警,极善跳跃和攀爬,难以标记;③分布范围小,个体较大(答对其中一点即可)
(3)甲(1分) 白头叶猴种群经过一定时间的增长后,数量趋于稳定,更符合甲(“S型”曲线)(合理即可得分)
【解析】(1)白头叶猴属于生态系统中的消费者;根据题意可知,设立国家自然保护区是保护白头叶猴种群数量最有效的措施,即进行就地保护。
(2)由于白头叶猴集群分布,标志个体不能在种群均匀分布;性情机警,极善跳跃和攀爬,难以标记,不应用标志重捕法进行调查统计。
(3)由于自然资源和空间有限,种群数量变化不符合乙(J型曲线),且结合统计数据可知,白头叶猴种群数量的总体增长趋势更符合甲(S型曲线)。
32.(除特殊标注外,每空2分,共12分)
(1)常(1分) 显(1分)
(2)AAXBXb、AaXBXb 3/8
(3)①利用未放入培养箱中的雌雄直刚毛果蝇交配得幼虫,将幼虫放在25℃培养箱中培养(杂交方案1分,培养温度1分)
②子代全为焦刚毛 子代有直刚毛也有焦刚毛(或子代出现直刚毛)
【解析】(1)由F1全为抗药,可知抗药为显。由F1中雌雄个体的刚毛类型表现不同,可知与刚毛类型有关的基因位于X染色体,进而判断亲本为雌隐雄显杂交,即亲本雄蝇表现的直刚毛为显。而与抗药性有关的基因与刚毛类型的基因位于非同源染色体,所以与抗药性有关的基因位于常染色体上。
(2)由(1)可确定亲本的基因型为AAXbXb、aaXBY,F1基因为AaXBXb、AaXbY,则F2抗药直刚毛雌蝇的基因型是A_XBXb。F2中雄蝇有XBY(直刚毛)和XbY(焦刚毛),F2雄蝇中直刚毛占1/2,A_(抗药)占3/4,所以F2雄蝇中抗药直刚毛的个体所占的比例是1/2×3/4=3/8。
(3)焦刚毛果蝇的基因型为XbXb或XbY,未放入培养箱中的果蝇出现了直刚毛,可能是遗传物质改变引起的(基因型变为XBXb或XBY),也可能只是高温环境影响所致(基因型不变)。要鉴定直刚毛出现的原因,应将其置于正常温度下进行观察,可设计实验如下:①利用未放入培养箱中的雌雄直刚毛果蝇交配产卵,将幼虫放在25℃培养箱中培养;②观察子代果蝇的刚毛类型。预期结果与结论:若子代全为焦刚毛,说明只由温度变化引起的不可遗传变异(或遗传物质没有改变);若子代有直刚毛也有焦刚毛(或子代出现直刚毛),说明由遗传物质改变引起的可遗传变异。
(二)选考题:共45分。
33.(15分)
(1)(5分)BCE(选对1个给2分,选对2个给4分,选对3个给5分。每选错1个扣3分,最低得分为0分)
【解析】过程1体积膨胀过程中气体的压强小于过程2中体积膨胀过程中气体的压强,因此过程1中气体对外做的功小于过程2中气体对外做的功,故A错误。状态b时气体的值小于状态d时气体的值,因此状态b时气体的温度小于状态d时气体的温度,故B正确。由图中信息可知状态a和状态c温度相同,因此气体内能也相同,但过程1中气体对外做的功小于过程2中气体对外做的功,因此过程1中气体从外界吸收的热量小于过程2中从外界吸收的热量,故C正确。过程1中因气体对外做了功,因此此过程中吸收的热量应大于放出的热量,因此从a到b气体放出的热量小于从b到c过程中吸收的热量,故D错误,E正确。
(2)(10分)
解:Ⅰ.气体发生等温变化 ①
据题意 ②
末状态,对气缸 ③
④
解得 ⑤
Ⅱ.气体温度不变,可得 ⑥
对活塞,据动能定理可得 ⑦
解得 ⑧
评分标准:本题共10分。正确得出①、⑧式各给2分,其余各式各给1分。
34.(15分)
(1)(5分)ABD(选对1个给2分,选对2个给4分,选对3个给5分。每选错1个扣3分,最低得分为0分)
【解析】因Q点比P点先回到平衡位置,可知此时两质点均向上运动,因此波向x轴正方向传播,故A正确。质点P此时正向上运动且位移为,再经过可到达波峰,可得,故B正确。从P、Q两质点的位移及在波形图上的位置可以确定P、Q的平衡位置相距,可得,故C错误。波速,故D正确,E错误。
(2)(10分)
解:Ⅰ.作出光路图如图甲所示,光从射向折射出去时,据折射定律可得
①
据几何关系可得
②
③
光在该液体中的传播速度为
④
解得 ⑤
Ⅱ.据题意,作出光路图如图乙所示,据折射定律可得
⑥
解得 ⑦
据几何关系可得 ⑧
解得 ⑨
评分标准:本题共10分。正确得出⑧式给2分,其余各式各给1分。
35.(除特殊标注外,每空2分,共15分)
(1)(1分)
(2)CO2(或CS2) 12NA
(3)sp2 2,3,4−三羟基苯甲酸能形成分子内氢键,导致沸点低于分子量相同的没食子酸
(4)分子晶体
(5)或
【解析】(2)[Fe(CN)6]3−中含有6个配位键,6个CN微粒,则含有σ 键的数目为12,1mol [Fe(CN)6]3−中含有σ键的数目为12NA。
(3)2,3,4−三羟基苯甲酸,羟基与羧基处于邻位,易形成分子内氢键。
(4)根据已知信息,FeCl3晶体熔沸点较低,故为分子晶体;FeCl3中Fe为+3价,400℃时其蒸气中有以配位键结合的双聚分子,据此判断该双聚分子类似AlCl3,画出结构图。
(5)二价铁位于体心和棱心,则一共有4个;三价铁位于顶点和面心,一共有4个,故其比值为1∶1;晶胞中有4个钾离子,根据电荷守恒可知,CN−有4+4×2+4×3=24,故化学式为KFe2(CN)6,则密度
,换算得或。
36.(除特殊标注外,每空2分,共15分)
(1)羰基、酯基 取代反应(1分)
(2)1
(3)
(4)
(5)4
(6)(1分) (1分)
【解析】(3)由D的分子式及Y的结构可推测出D的结构简式为。
(4)M为酚酯,1mol M消耗2mol氢氧化钠生成二钠盐方程式为
。
(5)有4种。
(6)结合X及Y的结构,断裂醚键即可得到两种反应物:、。
37.(除特殊标注外,每空2分,共15分)
(1)添加高浓度蔗糖(葡萄糖) 调低pH 是否能在选择培养基上生长(长出菌落)
(2)氯化钙(CaCl2) 包埋的酵母菌较少
(3)缺乏相应分解酶系(或缺乏纤维素酶和半纤维素酶) ①利用基因工程在酵母菌中转入分解酶系的相关基因;②利用酶分解蔗渣;③利用微生物分解蔗渣;④利用物理和化学方法分解蔗渣;⑤将酵母菌与其他能分解蔗渣的微生物混合发酵等(3分,写出1种给2分,写出2种给3分)
【解析】(1)为了获得具有耐高浓度蔗糖和耐酸性的酵母菌,在对野生酵母菌进行诱变后,利用选择培养基进行筛选时,需要制备选择培养基,即在基本培养基的基础上,添加高浓度蔗糖(或葡萄糖)和调低pH,加琼脂后灭菌,制成固体平板,再将紫外线照射后的菌液采用稀释涂布平板法接种于固体平板上。在该平板上,只有具有耐高糖和耐酸特性的酵母菌才能生长,因此可以根据是否能在选择培养基上生长来筛选目的突变菌。
(2)固定化技术中,海藻酸钠是最常用的包埋载体,将海藻酸钠与酵母菌混合后,要滴加到一定浓度的氯化钙(CaCl2)溶液中,使胶体聚沉,形成稳定的凝胶珠。如果海藻酸钠的浓度过低,会使包埋的酵母菌较少,影响生产时的作用效果。
(3)由于酵母菌中缺乏分解蔗渣的酶系(或缺乏纤维素酶和半纤维素酶),因此其无法直接利用木质素、纤维素和半纤维素。可以通过①利用基因工程在酵母菌中转入分解酶系的相关基因;②利用酶分解蔗渣;③利用微生物分解蔗渣;④利用物理和化学方法分解蔗渣;⑤将酵母菌与其他能分解蔗渣的微生物混合发酵等方法达到目的。
38.(除特殊标注外,每空2分,共15分)
(1)血清、血浆 95%空气和5%CO2
(2)逆转录 RNA聚合酶识别和结合 基因转录出mRNA
(3)模板DNA、4种脱氧核苷酸(或dNTP或dATP、dGTP、dCTP、dTTP)、引物、耐高温的DNA聚合酶(3分,答出其中三点即可,每点1分)
(4)ACE2基因主要在人体肺部细胞表达,在其他细胞中不表达或表达水平低
【解析】(1)病毒必须寄生在宿主细胞内才能繁殖,获得腺病毒必须先培养容易被腺病毒侵染的宿主细胞,培养基中除营养物质外还需要加入血清、血浆等天然成分,且气体环境应设置为95%空气和5%CO2。
(2)新冠病毒是逆转录病毒,其RNA进入宿主细胞后在逆转录酶的作用下合成DNA,才能进行表达。获得的S蛋白基因在表达时,启动子的功能是RNA聚合酶识别和结合的部位,驱动基因转录出mRNA。
(3)PCR技术是一项体外复制特定DNA片段的核酸合成技术,反应体系中应具备:模板DNA、4种脱氧核苷酸(或dNTP或dATP、dGTP、dCTP、dTTP)、引物、耐高温的DNA聚合酶。
(4)根据题干信息“新冠病毒主要通过S蛋白与人体细胞膜上的受体ACE2结合进行侵染”,新冠病毒主要侵染人体肺部细胞,对机体其他部位侵染能力较弱可能的原因是:ACE2基因主要在人体肺部细胞表达,在其他细胞中不表达或表达水平低。
2023届贵州省贵阳市高三3+3+3高考备考诊断性联考(三)理科综合试卷+答案: 这是一份2023届贵州省贵阳市高三3+3+3高考备考诊断性联考(三)理科综合试卷+答案,共29页。
2020届西南名校联盟·高三3+3+3高考备考诊断性联考卷(一)理综试题 PDF版: 这是一份2020届西南名校联盟·高三3+3+3高考备考诊断性联考卷(一)理综试题 PDF版,文件包含2020届西南名校联盟·高三3+3+3高考备考诊断性联考卷一物理试题PDF版pdf、2020届西南名校联盟·高三3+3+3高考备考诊断性联考卷一化学试题PDF版pdf、2020届西南名校联盟·高三3+3+3高考备考诊断性联考卷一生物试题PDF版pdf等3份试卷配套教学资源,其中试卷共30页, 欢迎下载使用。
2020届西南名校联盟·高三3+3+3高考备考诊断性联考卷(一)理综试题 PDF版: 这是一份2020届西南名校联盟·高三3+3+3高考备考诊断性联考卷(一)理综试题 PDF版,共1页。

