河南省唐河县期中2023年7年级道德与法治文化监测试题及答案
展开
这是一份河南省唐河县期中2023年7年级道德与法治文化监测试题及答案,文件包含河南省唐河县期中2023年7年级道德与法治文化监测试题pdf、7道德与法治---答案doc等2份试卷配套教学资源,其中试卷共7页, 欢迎下载使用。
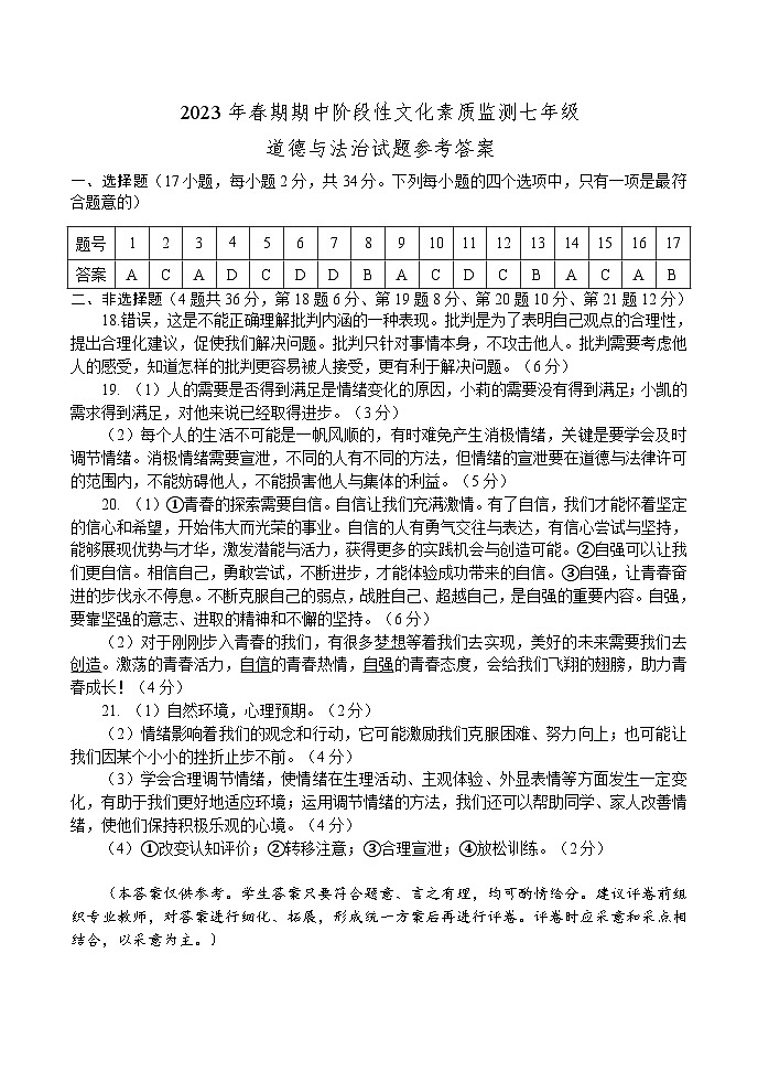
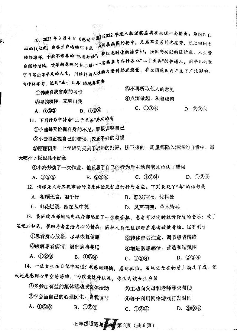
2023年春期期中阶段性文化素质监测七年级道德与法治试题参考答案一、选择题(17小题,每小题2分,共34分。下列每小题的四个选项中,只有一项是最符合题意的)题号1234567891011121314151617答案ACADCDDBACDCBACAB二、非选择题(4题共36分,第18题6分、第19题8分、第20题10分、第21题12分)18.错误,这是不能正确理解批判内涵的一种表现。批判是为了表明自己观点的合理性,提出合理化建议,促使我们解决问题。批判只针对事情本身,不攻击他人。批判需要考虑他人的感受,知道怎样的批判更容易被人接受,更有利于解决问题。(6分)19. (1)人的需要是否得到满足是情绪变化的原因,小莉的需要没有得到满足;小凯的需求得到满足,对他来说已经取得进步。(3分)(2)每个人的生活不可能是一帆风顺的,有时难免产生消极情绪,关键是要学会及时调节情绪。消极情绪需要宣泄,不同的人有不同的方法,但情绪的宣泄要在道德与法律许可的范围内,不能妨碍他人,不能损害他人与集体的利益。(5分)20. (1)①青春的探索需要自信。自信让我们充满激情。有了自信,我们才能怀着坚定的信心和希望,开始伟大而光荣的事业。自信的人有勇气交往与表达,有信心尝试与坚持,能够展现优势与才华,激发潜能与活力,获得更多的实践机会与创造可能。②自强可以让我们更自信。相信自己,勇敢尝试,不断进步,才能体验成功带来的自信。③自强,让青春奋进的步伐永不停息。不断克服自己的弱点,战胜自己、超越自己,是自强的重要内容。自强,要靠坚强的意志、进取的精神和不懈的坚持。(6分)(2)对于刚刚步入青春的我们,有很多梦想等着我们去实现,美好的未来需要我们去创造。激荡的青春活力,自信的青春热情,自强的青春态度,会给我们飞翔的翅膀,助力青春成长!(4分)21. (1)自然环境,心理预期。(2分)(2)情绪影响着我们的观念和行动,它可能激励我们克服困难、努力向上;也可能让我们因某个小小的挫折止步不前。(4分)(3)学会合理调节情绪,使情绪在生理活动、主观体验、外显表情等方面发生一定变化,有助于我们更好地适应环境;运用调节情绪的方法,我们还可以帮助同学、家人改善情绪,使他们保持积极乐观的心境。(4分)(4)①改变认知评价;②转移注意;③合理宣泄;④放松训练。(2分) (本答案仅供参考。学生答案只要符合题意、言之有理,均可酌情给分。建议评卷前组织专业教师,对答案进行细化、拓展,形成统一方案后再进行评卷。评卷时应采意和采点相结合,以采意为主。)
相关试卷
这是一份2024年河南省南阳市唐河县中考三模道德与法治试题,共6页。
这是一份2024年河南省南阳市唐河县中考三模道德与法治试题,共6页。
这是一份2022河南省南阳市唐河县中考三模道德与法治试题,共6页。

