专题07 物质性质及应用-备战高考化学核心考点归纳与最新模拟测试(全国通用)
展开 专题07 物质性质及应用
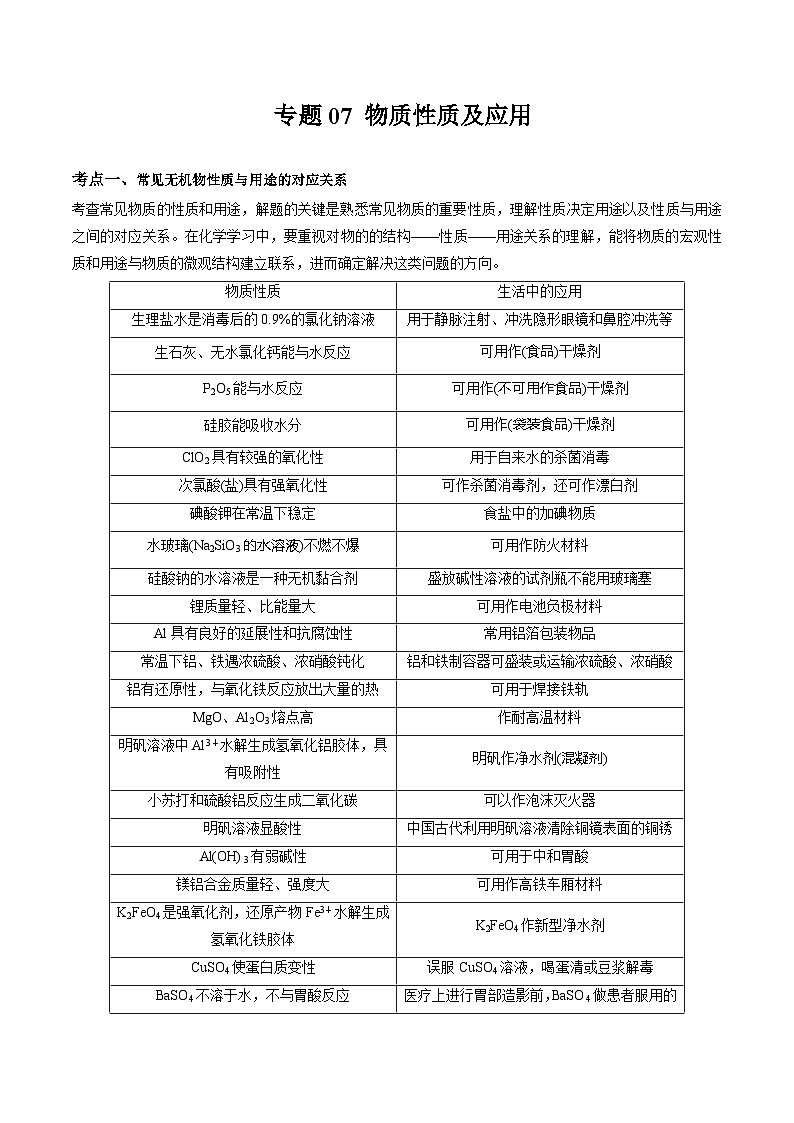
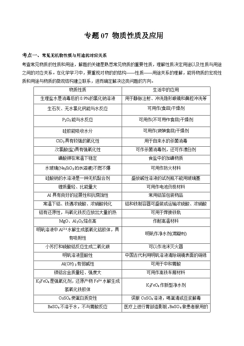
考点一、常见无机物性质与用途的对应关系
考查常见物质的性质和用途,解题的关键是熟悉常见物质的重要性质,理解性质决定用途以及性质与用途之间的对应关系。在化学学习中,要重视对物的的结构——性质——用途关系的理解,能将物质的宏观性质和用途与物质的微观结构建立联系,进而确定解决这类问题的方向。
物质性质
生活中的应用
生理盐水是消毒后的0.9%的氯化钠溶液
用于静脉注射、冲洗隐形眼镜和鼻腔冲洗等
生石灰、无水氯化钙能与水反应
可用作(食品)干燥剂
P2O5能与水反应
可用作(不可用作食品)干燥剂
硅胶能吸收水分
可用作(袋装食品)干燥剂
ClO2具有较强的氧化性
用于自来水的杀菌消毒
次氯酸(盐)具有强氧化性
可作杀菌消毒剂,还可作漂白剂
碘酸钾在常温下稳定
食盐中的加碘物质
水玻璃(Na2SiO3的水溶液)不燃不爆
可用作防火材料
硅酸钠的水溶液是一种无机黏合剂
盛放碱性溶液的试剂瓶不能用玻璃塞
锂质量轻、比能量大
可用作电池负极材料
Al具有良好的延展性和抗腐蚀性
常用铝箔包装物品
常温下铝、铁遇浓硫酸、浓硝酸钝化
铝和铁制容器可盛装或运输浓硫酸、浓硝酸
铝有还原性,与氧化铁反应放出大量的热
可用于焊接铁轨
MgO、Al2O3熔点高
作耐高温材料
明矾溶液中Al3+水解生成氢氧化铝胶体,具有吸附性
明矾作净水剂(混凝剂)
小苏打和硫酸铝反应生成二氧化碳
可以作泡沫灭火器
明矾溶液显酸性
中国古代利用明矾溶液清除铜镜表面的铜锈
Al(OH)3有弱碱性
可用于中和胃酸
镁铝合金质量轻、强度大
可用作高铁车厢材料
K2FeO4是强氧化剂,还原产物Fe3+水解生成氢氧化铁胶体
K2FeO4作新型净水剂
CuSO4使蛋白质变性
误服CuSO4溶液,喝蛋清或豆浆解毒
BaSO4不溶于水,不与胃酸反应
医疗上进行胃部造影前,BaSO4做患者服用的“钡餐”
考点二、熟记常见物质的俗名及其主要成分的化学式
胆矾、蓝矾:CuSO4·5H2O;钡餐、重晶石:BaSO4;烧碱、火碱、苛性钠:NaOH;芒硝:Na2SO4·10H2O;熟石灰、消石灰:Ca(OH)2;熟石膏:2CaSO4·H2O;铜绿、孔雀石:Cu2(OH)2CO3;明矾:KAl(SO4)2·12H2O;水玻璃、泡花碱:Na2SiO3;铁红:Fe2O3;碱石灰:CaO与NaOH的混合物。
【真题回顾练】
1.(2021·海南真题)生活中处处有化学。下列说法错误的是
A.天然橡胶的主要成分是聚苯乙烯 B.天然气的主要成分是甲烷
C.乙烯可用作水果催熟剂 D.苯酚可用作消毒剂
【答案】A
【解析】A.天然橡胶的主要成分聚异戊二烯,故A错误;B.天然气的主要成分是甲烷,故B正确;C.乙烯具有植物生成调节作用,可以用作水果催熟剂,故C正确;D.苯酚能使蛋白质的变性、具有消毒防腐作用,低浓度时可用作杀菌消毒剂,D正确;故选A。
2.(2021·辽宁真题)下列说法错误的是
A.纯铁比生铁易生锈 B.臭氧可用于自来水消毒
C.酚醛树脂可用作绝缘、隔热材料 D.高纯硅可用于制芯片
【答案】A
【解析】A.由于生铁发生电化学腐蚀,而纯铁只能发生化学腐蚀,故生铁比纯铁易生锈,A错误;B.臭氧具有强氧化性,能使蛋白质发生变性,可用于自来水消毒,B正确;C.酚醛树脂具有空间立体网状结构,具有热固体,绝缘性,故可用作绝缘、隔热材料,C正确;D.高纯硅是良好的半导体材料,可用于制芯片,D正确;故答案为:A。
3.(2021·北京真题)下列方程式不能准确解释相应实验现象的是
A.酚酞滴入醋酸钠溶液中变为浅红色:CH3COO-+H2O⇌CH3COOH+OH-
B.金属钠在空气中加热生成淡黄色固体:4Na+O2=2Na2O
C.铝溶于氢氧化钠溶液,有无色气体产生:2Al+2OH-+2H2O=2+3H2↑
D.将二氧化硫通入氢硫酸中产生黄色沉淀:SO2+2H2S=3S↓+2H2O
【答案】B
【解析】A.CH3COONa溶液呈碱性是因为发生了CH3COO-的水解:CH3COO-+H2O⇌CH3COOH+OH-,A正确;B.金属钠在空气中加热生成淡黄色固体过氧化钠:2Na+O2Na2O2,B错误;C.铝与NaOH溶液反应生成偏铝酸钠和氢气:2Al+2OH-+2H2O=2+3H2↑,C正确;D.将SO2通入H2S溶液生成S单质和水:SO2+2H2S=3S↓+2H2O,D正确;故选B。
4.(2021·湖北真题)“碳中和”有利于全球气候改善。下列有关CO2的说法错误的是
A.CO2是Ⅴ形的极性分子 B.CO2可催化还原为甲酸
C.CO2晶体可用于人工增雨 D.CO2是侯氏制碱法的原料之一
【答案】A
【解析】A.CO2的中心原子C的价层电子对数为2,无孤电子对,CO2的空间构型为直线形,其正负电荷中心重合,为非极性分子,A项错误;B.CO2可以被H2在催化剂作用下还原为甲酸,B项正确;C.固态二氧化碳(干冰)升华时吸热,可用于人工增雨,C项正确;D.侯氏制碱法中发生反应: NaC1 + H2O + NH3 +CO2= NaHCO3↓+NH4C1,CO2是生产原料之一,D项正确;故选A。
5.(2021·山东真题)下列物质应用错误的是
A.石墨用作润滑剂 B.氧化钙用作食品干燥剂
C.聚乙炔用作绝缘材料 D.乙二醇溶液用作汽车防冻液
【答案】C
【解析】A.石墨层与层之间的作用力很小,容易在层间发生相对滑动,是一种很好的固体润滑剂,A项不符合题意;B.氧化钙可以和水发生反应生成氢氧化钙,可以用作食品干燥剂,B项不符合题意;C.聚乙炔的结构中有单键和双键交替,具有电子容易流动的性质,是导电聚合物,C项符合题意;D.乙二醇容易与水分子形成氢键,可以与水以任意比例互溶。混合后由于改变了冷却水的蒸汽压,冰点显著降低,故乙二醇可以用作汽车防冻液,D项不符合题意;故选C。
6.(2020·海南真题)下列说法错误的是
A.新榨油脂不及时干燥脱水易变质 B.聚氯乙烯可制作食品内包装材料
C.维生素C可作预包装食品抗氧剂 D.卤水点豆腐本质属于蛋白质聚沉
【答案】B
【解析】A.新榨油脂若不及时干燥脱水,水中含有的微生物等物质可以将油脂氧化,使油脂变质,A正确;B.聚氯乙烯为3类致癌物质,具有毒性,不可作为食品包装材料,B错误;C.维生素C具有还原性,可作为预包装食品的抗氧化剂,C正确;D.向豆浆中加入卤水,是豆浆中的蛋白质发生聚沉,属于蛋白质的聚沉,D正确;故选B。
7.(2020.1·浙江真题)下列说法不正确的是( )
A.二氧化硅导电能力强,可用于制造光导纤维
B.石灰石在高温下可用于消除燃煤烟气中的
C.钠着火不能用泡沫灭火器灭火
D.利用催化剂可减少汽车尾气中有害气体的排放
【答案】A
【解析】A.二氧化硅为共价化合物不导电,故A错误;B. 向燃煤中加入适量石灰石,高温时将SO2转化为CaSO4,同时生成二氧化碳,故B正确;C. 钠与氧气反应生成过氧化钠,因过氧化钠与二氧化碳反应生成氧气,不能够用泡沫灭火器灭火,可以用沙土灭火,故C正确;D. 在排气管中安装高效催化剂,将NO转化为N2,减少了空气污染,故D正确;故答案为A。
8.(2020.1·浙江真题)下列说法不正确的是
A.[Cu(NH3)4]SO4可通过CuSO4溶液与过量氨水作用得到
B.铁锈的主要成分可表示为Fe2O3·nH2O
C.钙单质可以从TiCl4中置换出Ti
D.可用H2还原MgO制备单质Mg
【答案】D
【解析】A.硫酸铜溶液与氨水反应,当氨水过量时发生反应生成[Cu(NH3)4]SO4,A选项正确;B.在钢铁发生吸氧腐蚀时生成氢氧化亚铁,总反应为:2Fe+O2+2H2O═2Fe(OH)2,Fe(OH)2被氧化为Fe(OH)3:4Fe(OH)2+O2+2H2O=Fe(OH)3,Fe(OH)3分解即得铁锈:2Fe(OH)3=Fe2O3•nH2O+(3-n)H2O,故所得铁锈的主要成分为Fe2O3•nH2O,,B选项正确;C.钙还原性较强,钙单质可以从TiCl4中置换出Ti,C选项正确;D.镁属于较活泼金属,不能利用氢气还原氧化镁制备镁,而是常用电解熔融MgCl2的方法,D选项错误;答案选D。
9.(2021·广东真题)化学创造美好生活。下列生产活动中,没有运用相应化学原理的是
选项
生产活动
化学原理
A
用聚乙烯塑料制作食品保鲜膜
聚乙烯燃烧生成和
B
利用海水制取溴和镁单质
可被氧化、可被还原
C
利用氢氟酸刻蚀石英制作艺术品
氢氟酸可与反应
D
公园的钢铁护栏涂刷多彩防锈漆
钢铁与潮湿空气隔绝可防止腐蚀
【答案】A
【解析】A.聚乙烯是一种无毒的塑料,是最常见的食品包装袋材料之一,则用聚乙烯塑料制作食品包装袋与燃烧生成二氧化碳和水无关,故A符合题意;B.溴离子具有还原性,能与氯气反应生成溴单质,镁离子具有弱氧化性,能用电解熔融氯化镁的方法制得镁,则海水制取溴和镁与单质,与溴离子可被氧化、镁离子可被还原有关,故B不符合题意;C.氢氟酸能与二氧化硅反应,常用来刻蚀石英制作艺术品,则用氢氟酸刻蚀石英制作艺术品,与氢氟酸能与二氧化硅反应有关,故C不符合题意;D.钢铁在潮湿的空气中易发生吸氧腐蚀,在护栏上涂油漆可以隔绝钢铁与潮湿空气接触,防止钢铁腐蚀,则公园的钢铁护栏涂刷多彩油漆防锈,与隔绝钢铁与潮湿的空气防止腐蚀有关,故D不符合题意;故选A。
10.(2021·湖南真题)下列说法正确的是
A.糖类、蛋白质均属于天然有机高分子化合物
B.粉末在空气中受热,迅速被氧化成
C.可漂白纸浆,不可用于杀菌、消毒
D.镀锌铁皮的镀层破损后,铁皮会加速腐蚀
【答案】B
【解析】A.糖类分为单糖、二糖和多糖,其中属于多糖的淀粉、纤维素的相对分子质量上万,属于天然高分子化合物,蛋白质也属于天然有机高分子化合物,而单糖和二糖相对分子质量较小,不属于天然高分子化合物,A错误;B.氧化亚铁具有较强的还原性,在空气中受热容易被氧气氧化为稳定的四氧化三铁,B正确;C.二氧化硫除了具有漂白作用,可漂白纸浆、毛和丝等,还可用于杀菌消毒,例如,在葡萄酒酿制过程中可适当添加二氧化硫,起到杀菌、抗氧化作用,C错误;D.镀锌的铁皮镀层破损后构成原电池,锌作负极,铁作正极被保护,铁皮不易被腐蚀,D错误;故选B。
【模拟仿真练】
1、(广东省2021年普通高中学业水平选择考适应性测试)陈述I和II均正确且具有因果关系的是
选项
陈述I
陈述II
A
Na可与水反应产生O2
Na着火不能用水扑灭
B
可用铝槽运输浓硝酸
浓硝酸与Al不反应
C
硅胶用作干燥剂
硅胶具有很强的吸水性
D
Fe的金属性比Cu强
不锈钢水龙头上的铜部件易发生电化学腐蚀
【答案】C
【详解】
A.Na可与水反应产生H2,陈述I错误,A与题意不符;
B.浓硝酸与Al发生钝化,不是不反应,陈述II错误,B与题意不符;
C.硅胶具有很强的吸水性,故硅胶可用作干燥剂,陈述正确,且具有因果关系,C符合题意;
D.Fe的金属性比Cu强,则不锈钢水龙头上的铁部件易发生电化学腐蚀,陈述II错误,D与题意不符;
答案为C。
2、(广东省2021届高三下学期综合能力测试)下列叙述I和II均正确并有因果关系的是
选项
叙述I
叙述II
A
NaCl是离子化合物
NaCl固体可导电
B
BaSO3难溶于水
用BaCl2溶液检验SO2
C
CaO2与Na2O2的化学性质相似
CaO2用作鱼类养殖的供氧剂
D
铵盐受热易发生分解反应
实验室中利用NH4Cl分解反应制备氨气
【答案】C
【详解】
A.NaCl固体中不含自由移动的离子,不能导电,A错误;
B.盐酸的酸性强于亚硫酸,所以二氧化硫和氯化钡溶液不反应,B错误;
C.CaO2与Na2O2的化学性质相似,说明CaO2可以和水反应生成氧气,所以可以用作鱼类养殖的供氧剂,叙述I和II均正确并有因果关系,C正确;
D.虽然NH4Cl受热分解可以产生氨气,但在试管中加热时生成的氨气和HCl气体又会在试管口处反应生成氯化铵,无法制备氨气,D错误;
综上所述答案为C。
3、(广东省广州市2021届高三3月第一次模拟考试)下列叙述Ⅰ和Ⅱ均正确且有因果关系的是
选项
叙述Ⅰ
叙述Ⅱ
A
铁比铜活泼
铜板上的铁钉在潮湿空气中容易生锈
B
Si有良好的半导体性能
Si可用于制备光导纤维
C
NH3能使酚酞溶液变红
NH3可用于设计喷泉实验
D
CaCO3难溶于水
CO2通入CaCl2溶液中产生白色沉淀
【答案】A
【详解】
A.铜铁和电解质溶液能形成原电池,原电池能加快反应速率,A项正确;
B.光导纤维的主要成分是二氧化硅,不是单质硅,B项错误;
C.NH3可用于设计喷泉实验是因为氨气可以大量溶于水中,而不是氨气可以使酚酞变红,B项错误;
D.CO2通入CaCl2溶液中不反应,因此不产生沉淀,D项错误;
答案选A。
4、(广东省惠州市2021届高三第三次调研考试)表述Ⅰ与表述Ⅱ中,两者无因果关系的是( )
选项
表述Ⅰ
表述Ⅱ
A
有强氧化性
用新制氯水杀菌,漂白
B
与反应生成
用作防毒面具供氧剂
C
具有还原性和导电性
可用作锌猛干电池的负极材料
D
在沸水中能形成胶体
用溶液作为铜电路板刻蚀液
【答案】D
【详解】
A.有强氧化性,新制氯水中存在HClO,可以用来杀菌,漂白,故A不选;
B.Na2O2能与CO2反应生成O2,所以Na2O2可用作防毒面具供氧剂,故B不选;
C.Zn具有还原性和导电性,可用作锌锰干电池的负极材料,故C不选;
D.氯化铁溶液可用于制作印刷电路板是因为其能氧化单质铜,与胶体无关,故D选;
故选D。
5、(广东省揭阳市2021届高三下学期2月教学质量测试)下列叙述Ⅰ和Ⅱ均正确并有因果关系的是
选项
叙述Ⅰ
叙述Ⅱ
A
锌的金属活动性比铁强
在海轮外壳上装锌块可减缓外壳腐蚀
B
汽油和植物油都属于烃
汽油和植物油都可以燃烧
C
铜绿的主要成分是碱式碳酸铜
铜绿在空气中受热分解能得到铜单质
D
有漂白性
能使酸性溶液褪色
【答案】A
【详解】
A.海轮外壳上装锌块能形成原电池,锌活泼作负极,能减缓外壳腐蚀,故A正确;
B.植物油属于酯类,故B错误;
C.铜绿为碱式碳酸铜,在空气中受热分解生成氧化铜,故C错误;
D.二氧化硫使酸性高锰酸钾褪色体现的是其还原性,故D错误;
故选:A;
6、(广东省梅州市2021届高三一模)下列叙述I和Ⅱ 均正确并有因果关系的是
选项
叙述I
叙述Ⅱ
A
硝基苯的沸点比苯的沸点高
硝基苯和苯可通过蒸馏初步分离
B
乙二酸可与KMnO4溶液发生反应
乙二酸具有酸性
C
Na2S 还原性强
Na2S用于除去废水中的Cu2+和Hg2+
D
酸性:HCl>H2S
非金属性:Cl>S
【答案】A
【详解】
A.硝基苯的沸点比苯的沸点高且两者互溶,可以利用两者的沸点不同通过蒸馏初步分离,选项A正确;
B.乙二酸具有还原性,可与酸性高锰酸钾发生氧化还原反应,与酸性无关,选项B错误;
C.除去废水中的Cu2+和Hg2+,利用了硫化物的溶解性,与Na2S 还原性强无关,选项C错误;
D.最高价氧化物对应水化物的酸性越强,中心元素的非金性越强.氢化物的酸属性强,元素的非金属性不一定强,如HF与HCl,非金属性F>Cl,HF是弱酸,HCl属于强酸,选项D错误;
答案选A。
7、(广东省肇庆市2021届高三毕业班第一次统一检测)下列物质的性质与用途说法均正确,且有因果关系的是
选项
性质
用途
A
Al与浓硫酸不反应
用铝槽盛放浓硫酸
B
具有导电性
用制作光导纤维
C
受热易分解
用作氮肥
D
与反应生成
用作防毒面具供氧剂
【答案】D
【详解】
A.Al在浓硫酸中发生钝化,故A不符合题意;
B.没有导电性,是制作光导纤维的原料,故B不符合题意;
C.用作氮肥是因为其含有氮元素,故C不符合题意;
D.与反应生成,可以用作防毒面具供氧剂,故D符合题意。
8、(广东省2021届普通高中学业水平选择考模拟测试(二))类比推理是重要的学科思想,下列根据已知进行的推理正确的是
选项
已知
推理
A
电解熔融的冶炼镁
电解熔融的也能冶炼铝
B
能置换出溶液中的碘
也能置换出溶液中的碘
C
25℃时,溶解度:
25℃时,溶解度:
D
通入溶液中无沉淀生成
通入溶液中也无沉淀生成
【答案】D
【详解】
A.通过电解法冶炼金属须是电解熔融的离子化合物来冶炼。是离子化合物,可用来冶炼镁,但是共价化合物,不能用来冶炼铝,工业上是电解熔融Al2O3来冶炼铝的,A项错误;
B.卤素单质中,氧化性较强的单质能从盐溶液中置换出氧化性较弱的单质,如Cl2能置换出Br2、I2,Br2能置换出I2;氧化性是卤素单质中最强的,但是它先与水剧烈反应而不能置换出其他的卤素单质,B项错误;
C.25℃时,Na2CO3的溶解度比NaHCO3的大,C项错误;
D.通入水溶液中,相当于是碳酸溶液,与溶液不能反应,因为弱酸不能制强酸;同理,通入水溶液中,相当于是亚硫酸溶液,与溶液也不能反应,D项正确;
答案选D。
所述,答案为D。
9、(广东省佛山市2021届高三4月二模)陈述I和II均正确且具有因果关系的是
选项
陈述I
陈述II
A
储氢合金可用于以为燃料的汽车
合金的熔点低,硬度大
B
浓硫酸在加热条件下与铜反应
浓硫酸具有脱水性
C
常用作耐火、耐高温材料
的熔点高
D
溶液可用作蚀刻铜电路板
溶液显酸性
【答案】C
【详解】
A.储氢合金可用于以为燃料的汽车,但原因不是合金的熔点低,硬度大,故A不选;
B.浓硫酸在加热条件下与铜反应生成二氧化硫和硫酸铜,S元素化合价降低作氧化剂,说明浓硫酸具有氧化性,故B不选;
C.的熔点高,常用作耐火、耐高温材料,所以常用作耐火、耐高温材料,故C选;
D.具有氧化性可以和Cu反应,所以溶液可用作蚀刻铜电路板,不是因为溶液显酸性,故D不选;
故选C。
10、(广东省广州市2021届普通高中毕业班综合测试(二))下列叙述Ⅰ和Ⅱ均正确且有因果关系的是
选项
叙述Ⅰ
叙述Ⅱ
A
石墨能导电且化学性质不活泼
外加电流法保护金属可用石墨作辅助阳极
B
氢氟酸是挥发性弱酸
氢氟酸可用于刻蚀玻璃器皿
C
铁的金属性比铜强
溶液可用于铜质印刷电路板的制作
D
难溶于水
可用于治疗胃酸过多
【答案】A
【详解】
A.石墨能导电且化学性质不活泼,故可外加电流的阴极保护法,石墨作阳极,金属作阴极,故A正确;
B.氢氟酸可用于刻蚀玻璃器皿,是因为氢氟酸可以与反应,故B错误;
C.溶液可用于铜质印刷电路板的制作,是因为铜可以与反应,故C错误;
D.可用于治疗胃酸过多,是因为显弱碱性,可以中和胃酸,故D错误。
答案选A。
11、(广东省茂名市2021届高三第二次综合测试(4月))下列叙述I和叙述II均正确并有因果关系的是
选项
陈述I
陈述II
A
明矾可用于净水
明矾投入水中能形成胶体
B
用于刻蚀玻璃
是强酸,能与玻璃中的反应
C
高温还原制备金属
比更活泼,金属性更强
D
蛋白质和淀粉都是高分子化合物
蛋白质和淀粉水解最终产物均是葡萄糖
【答案】A
【详解】
A.明矾可用于净水因为明矾溶于水后电离出的铝离子水解生成的氢氧化铝胶体有吸附性,可吸附水中的悬浮杂质,故A符合题意;
B.用于刻蚀玻璃是因为HF与玻璃中的二氧化硅反应,与HF酸性强弱无关,且HF是弱酸,故B不符合题意;
C.高温还原制备金属,是因为K的熔点低,易挥发出钾蒸汽,事实K比Na更活泼,故C不符合题意;
D.蛋白质水解最终产物是氨基酸,淀粉水解最终产物是葡萄糖,故D不符合题意;
故答案为:A
12、(江苏省2021年普通高中学业水平选择考适应性测试)盐在生产、生活中有广泛应用。下列盐的性质与用途具有对应关系的是( )
A.NaClO有氧化性,可用于消毒杀菌 B.NaHSO3有还原性,可用于漂白纸浆
C.NaCl易溶于水,可用于工业电解制备钠 D.NaHCO3受热易分解,可用于制抗酸药物
【答案】A
【详解】
A.NaClO有氧化性,可用于消毒杀菌,消毒杀菌就是利用了NaClO的强氧化性,A正确;
B.漂白纸浆是利用SO2的漂白性,B错误;
C.工业电解熔融的氯化钠来制备金属钠,与氯化钠是否易溶于水无关,C错误;
D.NaHCO3可用于制抗酸药物,是利用了其能和酸反应生成CO2,与NaHCO3受热易分解无关,D错误;
故选A。
13、(2021年河北省高中名校名师原创预测卷六)下列有关物质的性质与用途对应且正确的是( )
A.胶体的胶粒带电,利用这一性质可进行“血液透析”和“静电除尘”
B.纳米铁粉可以高效地去除污水中的重金属离子是因为其具有较强的还原性
C.CaO具有吸水性,可除去HCl中的水蒸气
D.金刚砂熔点高,可用作砂纸、砂轮的磨料
【答案】B
【详解】
A.“血液透析”利用胶体粒子不能通过半透膜的性质,与胶粒带电无关,A错误;
B.利用纳米铁粉的还原性去除水体中的、等重金属离子,铁可以把铜、汞置换出来,B正确;
C.CaO可与HCl反应,不能用于除去HCl中的水蒸气,C错误;
D.金刚砂硬度大,可用作砂纸、砂轮的磨料,D错误;
故选B。
14.(2022·江苏省无锡市高三期中教学质量调研测试)2021年7月29日,我国在酒泉卫星发射中心用长征二号丁运载火箭成功发射天绘一号04星,下列关于“天绘一号04星”涉及的材料为金属材料的是( )
A.探测器上天线接收器外壳材料—镁合金防腐镀层
B.发动机使用的包覆材料—碳纤维
C.隔绝超低温环境所用材料—纳米二氧化硅
D.整流罩前锥段材料—聚甲基丙烯酰亚胺
【答案】A
【解析】A项,镁合金是金属材料,A正确;B项,碳纤维是非金属单质,B错误;C项,二氧化硅是非金属,C错误;D项,聚甲基丙烯酰亚胺是有机物,D错误;故选A。
15.(2022·江苏省海门市高三模拟预测)关于铁及其化合物的性质与用途具有对应关系的是( )
A.Fe具有还原性,可用作抗氧化剂 B.Fe3O4具有磁性,可用于炼铁
C.Fe(OH)3胶体呈红褐色,可用于净水 D.FeCl3溶液呈酸性,可用于刻蚀铜板
【答案】A
【解析】A项,Fe是比较活泼的金属元素,其单质具有还原性,可与氧气反应产生Fe2O3,因此可用作抗氧化剂,A符合题意;B项,Fe3O4是氧化物,该物质具有磁性,由于其是Fe元素的氧化物,可以得到电子变为Fe单质,因此可用于炼铁,这与其是否具有磁性无关,B不符合题意;C项,Fe(OH)3胶体呈红褐色,该胶体表面积大,吸附力强,可吸附水中悬浮的固体小颗粒,使之形成沉淀而析出,因此可用于净水,这与其颜色是否为红褐色无关,C不符合题意;D项,FeCl3是强酸弱碱盐,在溶液中Fe3+水解使溶液呈酸性。FeCl3溶液可用于刻蚀铜板是由于FeCl3具有强氧化性,能够与Cu单质发生氧化还原反应产生FeCl2、CuCl2,与其水溶液是否显酸性无关,D不符合题意;故选A。
16.(2022.1·浙江卷)下列说法不正确的是( )
A.镁合金密度较小、强度较大,可用于制造飞机部件
B.还原铁粉可用作食品干燥剂
C.氯气、臭氧、二氧化氯都可用于饮用水的消毒
D.油脂是热值最高的营养物质
【答案】B
【解析】A项,金属镁的密度较小,镁合金的强度高、机械性能好,是制造汽车、飞机、火箭的重要材料,故A正确;B项,还原铁粉能吸收氧气,可用作食品脱氧剂,故B错误;C项,氯气、臭氧、二氧化氯都具有强氧化性,能杀菌消毒,都可用于饮用水的消毒,故C正确;D项,油脂在代谢中可以提供的能量比糖类和蛋白质约高一倍,油脂是热值最高的营养物质,故D正确;故选B。
17.(2021·河北卷)“灌钢法”是我国古代劳动人民对钢铁冶炼技术的重大贡献,陶弘景在其《本草经集注》中提到“钢铁是杂炼生鍒作刀镰者”。“灌钢法”主要是将生铁和熟铁(含碳量约0.1%)混合加热,生铁熔化灌入熟铁,再锻打成钢。下列说法错误的是( )
A.钢是以铁为主的含碳合金
B.钢的含碳量越高,硬度和脆性越大
C.生铁由于含碳量高,熔点比熟铁高
D.冶炼铁的原料之一赤铁矿的主要成分为Fe2O3
【答案】C
【解析】A项,钢是含碳量低的铁合金,故A正确;B项,钢的硬度和脆性与含碳量有关,随着含碳量的增大而增大,故正确;C项,由题意可知,生铁熔化灌入熟铁,再锻打成钢,说明生铁的熔点低于熟铁,故C错误;D项,赤铁矿的主要成分是Fe2O3,可用于冶炼铁,故D正确;故选C。
18.(2021·浙江台州·一模)下列说法不正确的是
A.碳酸氢钠固体受热分解产物均为含氧化合物
B.氯化铝溶液中滴入过量氨水可得到白色沉淀
C.加热条件下铜能与浓硫酸发生反应
D.二氧化硫漂白纸浆是利用了其氧化性
【答案】D
【解析】A.碳酸氢钠固体受热分解生成碳酸钠、二氧化碳、水,产物均为含氧化合物,故A正确;B.氯化铝溶液中滴入过量氨水生成氯化铵和氢氧化铝沉淀,故B正确;C.加热条件下铜能与浓硫酸发生反应生成硫酸铜、二氧化硫、水,故C正确;D.二氧化硫漂白纸浆是利用二氧化硫和有色物质化合生成无色物质,不是氧化还原反应,故D错误;选D。
19.(2021·浙江台州·一模)下列关于铝及其化合物说法,不正确的是( )
A.明矾可用作净水剂和消毒剂 B.利用铝热反应可冶炼高熔点金属
C.铝可用作包装材料和建筑材料 D.氢氧化铝可用作治疗胃酸过多的药物
【答案】A
【解析】A项,明矾溶于水可生成具有吸附性的氢氧化铝胶体,可以净水但不能消毒,故A错误;B项,铝热反应是金属铝和沸点较高的金属氧化物之间反应冶炼高熔点金属的过程,故B正确。C项,铝具有良好的延展性,铝箔可以做包装材料,铝合金硬度大密度小常用做建筑材料,故C正确;D项,胃酸主要成分为HCl,氢氧化铝具有弱碱性可中和过多胃酸,故D正确;故选A。
20.(2021·山东省实验中学高三月考)化学与生产、生活、科技、环境等密切相关。下列说法错误的是
A.明矾净水是因为Al3+的水解与天然水中的水解相互促进生成了Al(OH)3胶体
B.天然水煮沸时碳酸镁电离出的水解产生的OH-浓度增大,产生了沉淀
C.珊瑚虫可以从海水中获取Ca2+和经反应形成珊瑚
D.泡沫灭火器中硫酸铝溶液放到玻璃容器中,碳酸钠溶液放到铁桶中
【答案】D
【解析】A.明矾净水是因为Al3+的水解与天然水中的水解相互促进生成了Al(OH)3胶体,Al(OH)3胶体具有较强的吸附能力,能吸附水中的悬浮颗粒物,A正确;B.盐类的水解是一个吸热反应,故天然水煮沸时碳酸镁电离出的水解程度增大,产生的OH-浓度增大,产生了沉淀,B正确;C.珊瑚虫可以从海水中获取Ca2+和经反应形成珊瑚,原理为:Ca2++2=CaCO3↓+H2O+CO2↑,C正确;D.泡沫灭火器中硫酸铝溶液呈酸性,故放到玻璃容器中,碳酸氢钠溶液显碱性,故放到铁桶中,二者发生双水解反应而产生大量的Al(OH)3沉淀和CO2,D错误;故答案为:D。
专题11 电解原理及应用 -备战高考化学核心考点归纳与最新模拟测试 (全国通用): 这是一份专题11 电解原理及应用 -备战高考化学核心考点归纳与最新模拟测试 (全国通用),文件包含专题11电解原理及应用-备战高考化学核心考点归纳与最新模拟测试全国通用解析版doc、专题11电解原理及应用-备战高考化学核心考点归纳与最新模拟测试全国通用原卷版doc等2份试卷配套教学资源,其中试卷共49页, 欢迎下载使用。
专题17 有机物结构及其性质-备战高考化学核心考点归纳与最新模拟测试 (全国通用): 这是一份专题17 有机物结构及其性质-备战高考化学核心考点归纳与最新模拟测试 (全国通用),文件包含专题17有机物结构及其性质-备战高考化学核心考点归纳与最新模拟测试解析版docx、专题17有机物结构及其性质-备战高考化学核心考点归纳与最新模拟测试原卷版docx等2份试卷配套教学资源,其中试卷共39页, 欢迎下载使用。
专题16 化学实验综合题-备战高考化学核心考点归纳与最新模拟测试 (全国通用): 这是一份专题16 化学实验综合题-备战高考化学核心考点归纳与最新模拟测试 (全国通用),文件包含专题16化学实验综合题-备战高考化学核心考点归纳与最新模拟测试解析版docx、专题16化学实验综合题-备战高考化学核心考点归纳与最新模拟测试原卷版docx等2份试卷配套教学资源,其中试卷共99页, 欢迎下载使用。

