2022年湖南省岳阳市岳阳楼区小升初数学试卷
展开2022-2023学年湖南省岳阳市岳阳楼区人教版五年级下册期末测试数学试卷: 这是一份2022-2023学年湖南省岳阳市岳阳楼区人教版五年级下册期末测试数学试卷,共4页。试卷主要包含了认真理解,正确填空,仔细推敲,反复比较,慎重选择,认真细致,合理计算,动手动脑,实践操作,走进生活,感受数学等内容,欢迎下载使用。
2023年湖南省岳阳市湘阴县小升初数学试卷: 这是一份2023年湖南省岳阳市湘阴县小升初数学试卷,共18页。试卷主要包含了认真理解,正确填空,反复比较,慎重选择,认真细致,合理计算,动手动脑,实践操作,走进生活,感受数学等内容,欢迎下载使用。
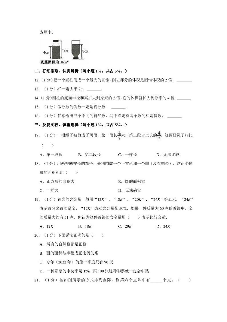
湖南省岳阳市岳阳楼区九华山小学2022-2023学年三年级下学期期末质量检测数学试卷: 这是一份湖南省岳阳市岳阳楼区九华山小学2022-2023学年三年级下学期期末质量检测数学试卷,共4页。

