高中生物高考2014年普通高等学校招生全国统一考试理综试题(新课标Ⅱ,解析版)
展开
这是一份高中生物高考2014年普通高等学校招生全国统一考试理综试题(新课标Ⅱ,解析版),共10页。试卷主要包含了 关于细胞的叙述,错误的是,4~0,关于核酸的叙述,错误的是,下列过程没有发生化学反应的是,四联苯的一氯代物有等内容,欢迎下载使用。
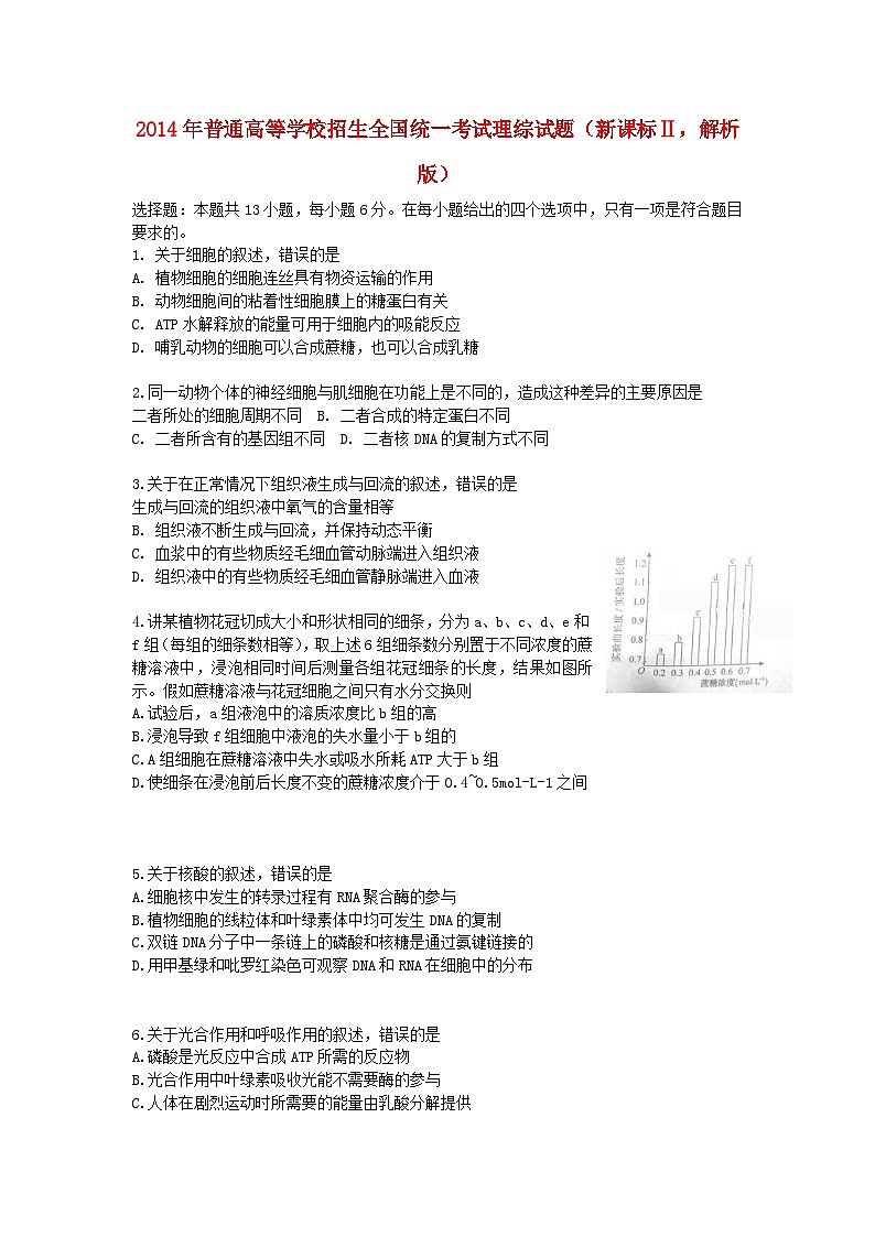
2014年普通高等学校招生全国统一考试理综试题(新课标Ⅱ,解析版)选择题:本题共13小题,每小题6分。在每小题给出的四个选项中,只有一项是符合题目要求的。1. 关于细胞的叙述,错误的是A. 植物细胞的细胞连丝具有物资运输的作用B. 动物细胞间的粘着性细胞膜上的糖蛋白有关C. ATP水解释放的能量可用于细胞内的吸能反应D. 哺乳动物的细胞可以合成蔗糖,也可以合成乳糖 2.同一动物个体的神经细胞与肌细胞在功能上是不同的,造成这种差异的主要原因是二者所处的细胞周期不同 B. 二者合成的特定蛋白不同C. 二者所含有的基因组不同 D. 二者核DNA的复制方式不同 3.关于在正常情况下组织液生成与回流的叙述,错误的是生成与回流的组织液中氧气的含量相等 B. 组织液不断生成与回流,并保持动态平衡C. 血浆中的有些物质经毛细血管动脉端进入组织液D. 组织液中的有些物质经毛细血管静脉端进入血液 4.讲某植物花冠切成大小和形状相同的细条,分为a、b、c、d、e和f组(每组的细条数相等),取上述6组细条数分别置于不同浓度的蔗糖溶液中,浸泡相同时间后测量各组花冠细条的长度,结果如图所示。假如蔗糖溶液与花冠细胞之间只有水分交换则A.试验后,a组液泡中的溶质浓度比b组的高B.浸泡导致f组细胞中液泡的失水量小于b组的C.A组细胞在蔗糖溶液中失水或吸水所耗ATP大于b组D.使细条在浸泡前后长度不变的蔗糖浓度介于0.4~0.5mol-L-1之间 5.关于核酸的叙述,错误的是A.细胞核中发生的转录过程有RNA聚合酶的参与B.植物细胞的线粒体和叶绿素体中均可发生DNA的复制C.双链DNA分子中一条链上的磷酸和核糖是通过氨键链接的D.用甲基绿和吡罗红染色可观察DNA和RNA在细胞中的分布 6.关于光合作用和呼吸作用的叙述,错误的是A.磷酸是光反应中合成ATP所需的反应物B.光合作用中叶绿素吸收光能不需要酶的参与C.人体在剧烈运动时所需要的能量由乳酸分解提供D.病毒核酸的复制需要宿主细胞的呼吸作用提供能量 7.下列过程没有发生化学反应的是A.用活性炭去除冰箱中的异味B.用热碱水清除炊具上残留的污垢C.用浸泡过高锰酸钾溶液的硅藻土保鲜水果D.用含硅胶、铁粉的透气小袋与食品一起密封包装 8.四联苯的一氯代物有A. 3种 B. 4种 C. 5种 D. 6种 9.下列反应中,反应后固体物质增重的是A.氢气通过灼热的CuO粉末 B. 二氧化碳通过Na2O2粉末C. 铝与Fe2O3发生铝热反应 D.将锌粒投入Cu(NO3)2溶液 10.下列图示试验正确的是 11.一定温度下,下列溶液的离子浓度关系式正确的是A. pH=5的H2S溶液中,c(H+)=c(HS-)=1×10-5mol·L-1B. pH=a的氨水溶液,稀释10倍后,其pH=b,则a=b+1C. pH=2的H2C2O4溶液与pH=12的NaOH溶液任意比例混合: c(Na+)+c(H+)=c(OH-)+c(HC2)D. pH相同的①CH3COONa②NaHCO3③NaCIO三种溶液的c(Na+):①>②>③ 12. 2013年3月我国科学家报道了如图所示的水溶液锂离子电池体系。下列叙述错误的是a为电池的正极A.电池充电反应为LiMn2O4=Li1-xMn2O4+xLiB.放电时,a极锂的化合价发生变化C.放电时,溶液中的Li+从b向a迁移 D.室温下,将1mol的CuSO4·5H2O(s)溶于水会使溶液温度降低,热效应为ΔH1,将1mol的CuSO4(s)溶于水会使溶液温度升高,热效应为ΔH2;CuSO4·5H2O受热分解的化学方程式为:,热效应为ΔH3。则下列判断正确的是A.ΔH2>ΔH3 B. ΔH1<ΔH3C. ΔH1+ΔH3=ΔH2 D.ΔH1+ΔH2=ΔH3 二、选择题:本题共8题,每小题6分。在每小题给出的四个选项中,第14—18题只有一项符合题目要求,第19—21题有多项符合题目要求。全部选对的得6分,选对但不全的得3分,有选错的得0分。14. 甲乙两汽车在一直公路上同向行驶。在t=O到t=t1的时间内,它们的-t图像如图所示。在这段时间内A. 汽车甲的平均速度比乙的大B. 汽车乙的平均速度等于C. 甲乙两汽车的位移相同D. 汽车甲的加速度大小逐渐减小,汽车乙的加速度大小逐渐增大解析:本题考查的是速度时间图像,图像是两条曲线,说明物体做变速直线运动。所以平均速度不等于速度的平均值,B错。从图像每点的切线斜率看,甲的加速度逐渐减小,所以甲做加速度减小的加速运动;乙的加速度逐渐减小,所以乙做加速度减小的减速运动。D错。时刻线、横轴、图像围成的几何图形包围的面积表示汽车运动的位移,从图中看,甲的位移大于乙的位移,所以C错。时间相等,所以甲的平均速度大于乙的平均速度。A正确。15.取水平地面为重力势能零点。一物块从某一高度水平抛出,在抛出点其动能与重力势能恰好相等。不计空气阻力。该物块落地时的速度方向与水平方向的夹角为 B. C. D.解析:由已知得:设抛出点距地面的高度为h,抛出的速度为v0,。从抛出点到落地点应用动能定理得:,由两式联立的(β为落地速度和水平方向之间的夹角),故。16.一物体静止在粗糙水平地面上。先用一大小为F1的水平拉力拉动物体,经过一段时间后其速度变为。若将水平拉力的大小改为F2,物体从静止开始经过同样的时间后速度变为2。对于上述两个过程,用WF1、WF2分别表示拉力F1、F2所做的功,Wf1、Wf2分别表示前后两次克服摩擦力所做的功,则 WF2>4WF1 ,Wf2>2Wf1 B. WF2>4WF1 , Wf2=2Wf1C. WF2<4WF1 ,Wf2=2Wf1 D. WF2<4WF1 , Wf2<2Wf1解析:两个过程经过相同的时间,根据得:a2=2a1。再根据得:x2=2x1,所以Wf2=2Wf1。再根据动能定理,所以B正确。17.如图,一质量为M的光滑大圆环,用一细轻杆固定在竖直平面内;套在大环上质量为m的小环(可视为质点),从大环的最高处由静止滑下。重力加速度大小为g,当小环滑到大环的最低点时,大环对轻杆拉力的大小为Mg-5Mg B.Mg+mg C. Mg+5mg D. Mg+10mg解析:以小环为研究对象,从大环的最高处到最低处应用动能定理,在最低点小环受到的重力和大环对小环的支持力的合力充当小环做圆周运动的向心力,即。联立以上两式得。根据牛顿第三定律小环对大环的压力大小为5mg。以大环为研究对象,受到重力、杆的拉力、小环的压力,平衡,杆对大环的拉力为。根据牛顿第三定律得,大环对杆的拉力大小为,故C正确。18.假设地球可视为质量均匀分布的球体。已知地球表面重力加速度在两极的大小为g0,;在赤道的大小为g;地球自转的周期为T;引力常量为G。地球的密度为、 B. C. D. 解析:两极重力大小等于万有引力赤道万有引力和支持力的合力充当向心力静止在地面上的物体重力等于支持力 N=mg密度 地球的体积 B正确。19.关于静电场的电场强度和电势,下列说法正确的是电场强度的方向处处与等电势面垂直电场强度为零的地方,电势也为零随着电场强度的大小逐渐减小,电势也逐渐降低任一点的电场强度总是指向该点电势降落最快的方向解析:本题考查的是电场中几个重要的关系:电场强度和等势面的关系,电场强度和电势的关系。AD正确。20.图为某磁谱仪部分构件的示意图。图中,永磁铁提供均匀强磁场,硅微调径迹探测器可以探测粒子在其中运动的轨迹。宇宙射线中有大量的电子、正电子和质子。当这些粒子从上部垂直进入磁场时,下列说法正确的是电子与正电子的偏转方向一定不同电子与正电子在磁场中运动轨迹的半径一定相同仅依据粒子运动轨迹无法判断该粒子是质子还是电子粒子的动能越大,它在磁场中运动轨迹的半径越小解析:带电粒子在匀强磁场中做匀速圆周运动,轨道半径,;带电粒子的性质,,。AC正确。 21.如图,一理想变压器原、副线圈的匝数分别为n1n2.原线圈通过一理想电流表接正弦交流电源,一个二极管和阻值为R的负载电阻串联后接到副线圈的两端。假设该二极管的正向电阻为零,反向电阻为无穷大。用交流电压表测得a、b端和c、d端的电压分别为Uab和Ucd ,则Uab:Ucd=n1:n2增大负载电阻的阻值R,电流表的读数变小负载电阻的阻值越小,cd间的电压Ucd越大将二极管短路,电流表的读数加倍 第II卷非选择题:包括必考题和选考题两部分。第22题~第32题为必考题,每个试题考生都必须做答。第33题~第40题为选择题,考生根据要求做答。必考题(共129分)(6分) 22 在伏安法测电阻的实验中,待测电阻Rx约为200,电压表的内阻的为2k,电流表的内阻约为10,测量电路中电流表的连接表的连接方式如图(a)或图(b)所示,结果由公式Rx=计算得出,式中U与I分别为电压表和电流表的示数。若将图(a)和图(b)中电路图测得的电阻值分别记为Rx1和Rx2,则_____ Rx2______(填“Rx1“或“Rx2“)更接近待测电阻的真实值,且测量值Rx1____大于___(填“大于”、“等于”或“小于”)真实值,测量值Rx2____小于______(填“大于”、“等于”或“小于”)真实值。 解析:关于伏安法测电阻的内接法和外接法。 (9分) 23.某实验小组探究弹簧的劲度系数K与其长度(圈数)的关系。 实验装置如图(a)所示;一均匀长弹簧竖直悬挂,7个指针P0、P1、P2、P3、P4、P5、P6分别固定在弹簧上距悬点0、10、20、30、40、50、60圈处: 通过旁边竖直放置的刻度尺,可以读出指针的位置,P0指同0刻度。设弹簧下端未挂重物时,各指针的位置记为X0; 挂有质量为0.100kg的砝码时,各指针的位置记为X。测量结果及部分计算结果如下表所示(n为弹簧的圈数,取重力加速度为9.80)。已知实验所用弹簧总圈数为60,整个弹簧的自由长度为11.88cm。 (1)将表中数据补充完整: 81.7 , 0.0122 。(2)以n为横坐标,1/k为纵坐标,在图(b)给出的坐标纸上画出1/k-n图像。(3)图(b)中画出的直线可以近似认为通过原点,若从试验中所用的弹簧截取圈数为n的一段弹簧,该弹簧的劲度系数k与其圈数n的关系表达式为k= 1.75×103/n N/m。 24.(15分) 2012年10月,奥地利极限运动员奥克斯.鲍威加特纳乘气球升至约39km的高空后跳下,经过4分20秒到达距地面约1.5km的高度处,打开降落伞并成功落地,打破了跳伞运动的多项世界纪录。取重力加速度的大小g=10m/s。若忽略空气阻力,求运动员从静止开始下落至1.5km高度处所需的时间及其在此处速度的大小。实际上物体在空气中运动时会受到空气的阻力,高速运动时所受阻力的大小可近似表示为f=kv,其中v为速率,k为阻力系数,其数值与物体的形状、横截面积及空气密度有关,已知该运动员在某段时间内高速下落的V,t图像如图所示,若该运动员和所有装备的总质量m=100kg,试估算该运动员在达到最大速度时所受的阻力系数。(结果保留1位有效数字) 解析:(1)忽略空气阻力,运动员做自由落体运动。有,得vt=850m/s.(2)由题意得,图像中得运动员做匀速运动时的速度,可以求得v=360m/s,k=0.0081. 25.半径分别为和2的同心圆形导轨固定在同一水平面内,一长为,质量为且质量分布均匀的直导体棒置于圆导轨上面,的延长线通过圆导轨中心,装置的俯视图如图所示,整个装置位于一匀强磁场中,磁感应强度的大小为,方向竖直向下,在内圆导轨的点和外圆导轨的点之间接有一阻值为的电阻(图中未画出)。直导体棒在水平外力作用下以角速度绕逆时针匀速转动,在转动过程中始终与导轨保持良好接触。设导体棒与导轨之间的动摩擦因数为,导体棒和导轨的电阻均可忽略。重力加速度大小为。求通过电阻的感应电流的方向和大小;外力的功率。解析:根据右手定则,通过R的电流方向为C到D。根据法拉第电磁感应定律得:根据动能定理得:外力的功率等于电功率和摩擦力做功功率的和,即 26.(13分)在容积为100L的容器中,通入一定量的NO,发生反应NO(g) 2NO(g),随温度升高,混合气体的颜色变深。回答下列问题:反应的 0(填“大于”或“小于”);100℃时,体系中各物质浓度随时间变化如上图所示。在0~60s时段,反应速率为 mol·L·s;反应的平衡常数为 。100℃时达平衡后,改变反应速度为,以以0.0020 mol·L·s的平均速率降低,经10s又达到平衡。① 100℃(填“大于”或“小于”),判断理由是 。②列式计算温度时反应的平衡常数 。(3)温度时反应达平衡后,将反应容器的容积减少一半。平衡向(填“正反应”或“逆反应”)方向移动,判断理由是 。
相关试卷
这是一份高中生物高考2015年普通高等学校招生全国统一考试理综试题精品解析(新课标1卷),共43页。试卷主要包含了下列叙述错误的是, 某同学给健康实验兔静脉滴注0,NA为阿伏伽德罗常数的值等内容,欢迎下载使用。
这是一份高中生物高考2015年普通高等学校招生全国统一考试理综试题精品解析(新课标2卷),共40页。
这是一份高中生物高考2015年普通高等学校招生全国统一考试理综试题(新课标Ⅱ卷,含答案),共24页。试卷主要包含了代表阿伏加德罗常数的值等内容,欢迎下载使用。

