精品解析:浙江省云峰联盟2021-2022学年高三10月联考生物试题(解析版)
展开浙江省云峰联盟2022届高三10月联考
生物试卷
一.选择题
1. 下列关于人类与环境的叙述,错误的是( )
A. 温室气体二氧化碳会俘获热,减少热逸散
B. 臭氧能吸收除紫外线外的X射线,γ射线
C. 煤炭燃烧产生的硫氧化物和水结合会导致酸雨
D. 花的观赏价值属于生物的间接价值
【答案】D
【解析】
【分析】生物多样性的价值直接价值:对人类有食用、药用和工业原料等实用意义,以及有旅游观赏、科学研究和文学艺术创作等非实用意义的价值;间接价值:对生态系统起重要调节作用的价值(生态功能);潜在价值:目前人类不清楚的价值。
【详解】A、温室气体二氧化碳能俘获热量,热逸散减少,会造成温室效应,A正确;
B、臭氧能吸收对人体和生物有杀伤力和致癌作用的紫外线、X射线和γ射线,因此被称为地球生物圈的保护伞,B正确;
C、煤中含有少量的氮、硫元素,燃烧时生成的二氧化硫、氮氧化物等污染物,遇雨水后能够形成酸雨,C正确;
D、花的观赏价值属于生物的直接价值,D错误。
故选D。
2. 下列与生命活动有关物质的叙述,正确的是( )
A. 碳反应产生的第一个糖的元素组成含C、H、O、P
B. 磷脂分子与甘油三酯的结构相似,由甘油和脂肪酸组成
C. 淀粉和纤维素水解的终产物是二氧化碳和水
D. 血浆中Ca2+浓度过高会导致肌肉抽搐
【答案】A
【解析】
【分析】无机盐主要以离子的形式存在,其生理作用有:
(1)细胞中某些复杂化合物的重要组成成分,如Fe2+是血红蛋白的必要成分;Mg2+是叶绿素的必要成分。
(2)维持细胞的生命活动,如Ca2+可调节肌肉收缩和血液凝固,血钙过高会造成肌无力,血钙过低会引起抽搐。
(3)维持细胞的酸碱平衡和细胞的形态。
【详解】A、碳反应产生的第一个糖是三碳糖磷酸,含有C、H、O、P,A正确;
B、磷脂是由甘油、脂肪酸和磷酸组成的一种脂质,B错误;
C、淀粉和纤维素水解的产物都是葡萄糖,C错误;
D、血浆中Ca2+浓度过低会导致肌肉抽搐,D错误。
故选A。
3. 研究发现,分泌蛋白的合成起始于游离的核糖体,合成的初始序列为信号序列,当它露出核糖体后,在信号识别颗粒的引导下与内质网膜上的受体接触,信号序列穿过内质网的膜后,蛋白质合成继续,并在内质网腔中将信号序列切除。合成结束后,核糖体与内质网脱离,重新进入细胞质。基于以上事实的推测,正确的是( )
A. 核糖体与内质网的结合依赖于生物膜的流动性
B. 附着在内质网上的核糖体合成的蛋白质都是分泌蛋白
C. 用3H标记亮氨酸的羧基可追踪上述分泌蛋白的合成和运输过程
D. 控制信号序列合成的基因片段发生突变可能不会影响该蛋白的继续合成
【答案】D
【解析】
【分析】1、核糖体是一种颗粒状的结构,没有被膜包裹,在真核细胞中很多核糖体附着在内质网的膜表面,成为附着核糖体,在原核细胞的细胞膜内侧也常有附着核糖体,还有些核糖体不附着在膜上,而呈游离状态,分布在细胞基质内,称为游离核糖体。
2、分泌蛋白合成与分泌过程:核糖体合成蛋白质→内质网进行粗加工→高尔基体进行再加工→细胞膜,整个过程还需要线粒体提供能量。
【详解】A、核糖体由蛋白质和RNA组成,没有膜结构,所以其和内质网的结合没有依赖膜的流动性,A错误;
B、内质网上的核糖体合成的蛋白质除了是分泌蛋白外也有结构蛋白,B错误;
C、如果用3H标记羧基,在氨基酸经过脱水缩合形成蛋白质的过程中,会脱掉羧基上的H生成水,则无法追踪,C错误;
D、根据题干的信息信号序列是引导该蛋白进入内质网腔中,而蛋白质的合成场所在核糖体,所以如果控制信号序列合成的基因片段发生突变可能不会影响该蛋白的继续合成,D正确。
故选D。
【点睛】本题考查细胞器的功能和细胞器之间的协调配合以及蛋白质合成的相关知识,在解答D选项时需要结合题干信息,分析出核糖体和内质网功能的不同地方。
4. 下列关于人类遗传病的叙述,正确的是( )
A. 家族性高胆固醇血症属于常染色体隐性遗传病
B. 成人的单基因遗传病比青春期发病率高
C. 高龄生育不会提高先天愚型的发病风险
D. 缺铁引起的贫血是可以遗传的
【答案】B
【解析】
【分析】人类遗传病是指由于生殖细胞或受精卵里的遗传物质发生突变(或畸变)所引起的疾病,主要可以分为单基因遗传病、多基因遗传病和染色体异常遗传病。
【详解】A、家族性高胆固醇血症属于常染色体显性遗传病,A错误;
B、成人单基因遗传病发病率比青春期高,但不会随年龄增加而快速上升,B正确;
C、先天愚型胎儿的发生率,会随着孕妇年龄的增加而成倍增加,C错误;
D、缺铁引起的贫血是由于环境因素引起的,遗传物质并没有发生改变,因此不属于遗传病,D错误。
故选B。
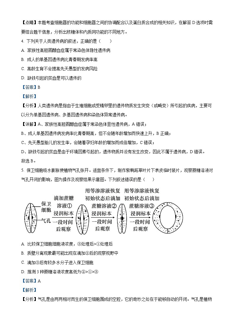
5. 保卫细胞吸水膨胀使植物气孔张开。适宜条件下,制作紫鸭跖草叶片下表皮临时装片,观察蔗糖溶液对气孔开闭的影响,图为操作及观察结果示意图。下列叙述错误的是( )
A. 比较保卫细胞细胞液浓度,③处理后>①处理后
B. 质壁分离现象最可能出现在滴加②后的观察视野中
C. 滴加③后有较多水分子进入保卫细胞
D. 推测3种蔗糖溶液浓度高低为②>①>③
【答案】A
【解析】
【分析】气孔是由两两相对而生的保卫细胞围成的空腔,它的奇妙之处在于能够自动的开闭。气孔是植物体蒸腾失水的“门户”,也是植物体与外界进行气体交换的“窗口”。气孔的张开和闭合受保卫细胞的控制。
分析图示:滴加蔗糖溶液①后一段时间,保卫细胞气孔张开一定程度,说明保卫细胞在蔗糖溶液①中吸收一定水分;滴加蔗糖溶液②后一段时间,保卫细胞气孔关闭,说明保卫细胞在蔗糖溶液②中失去一定水分,滴加蔗糖溶液③后一段时间,保卫细胞气孔张开程度较大,说明保卫细胞在蔗糖溶液③中吸收水分多,且多于蔗糖溶液①,由此推断三种蔗糖溶液浓度大小为:②>①>③。
【详解】A、通过分析可知,①细胞处吸水量少于③处细胞,说明保卫细胞细胞液浓度①处理后>③处理后,A错误;
B、②处细胞失水,故质壁分离现象最可能出现在滴加②后的观察视野中,B正确;
C、滴加③后细胞大量吸水,故滴加③后有较多水分子进入保卫细胞,C正确;
D、通过分析可知,推测3种蔗糖溶液浓度高低为②>①>③,D正确。
故选A。
【点睛】
6. 下图是探究pH对过氧化氢酶影响的实验装置,下 列叙述正确的是( )
A. 过氧化氢溶液的浓度和用量是实验的自变量
B. 实验的检测指标是反应结束时收集的气体体积
C. 装置中的量筒灌满水后应竖直倒置,不可倾斜
D. 不同pH下的实验结果都有显著差异
【答案】C
【解析】
【分析】根据题意分析,该实验是探究pH对过氧化氢酶的影响,自变量是pH值,因变量是过氧化氢酶的活性,可以用单位时间的气泡数量来判断。圆形滤纸片的数量、温度等无关变量应保持相同且适宜。
【详解】A、过氧化氢溶液的浓度和用量是实验的无关变量,A错误;
B、实验的检测指标是单位时间的气泡数量,B错误;
C、装置中的量筒灌满水后应竖直倒置,不可倾斜,C正确;
D、酶在最适PH值以外,不同的PH值可能有相同的实验结果,D错误。
故选C
【点睛】
7. 人体成熟红细胞能够运输02和CO2,其部分结构和功能如图,①~⑤表示相关过程。下列叙述错误的是( )
A. 血液流经肌肉组织时,气体A和B分别是CO2和O2
B. ①和②是扩散,④和⑤是易化扩散
C. 成熟红细胞通过厌氧呼吸分解葡萄糖产生ATP,为③提供能量
D. 成熟红细胞表面的糖蛋白处于不断流动和更新中
【答案】D
【解析】
【分析】1、人体成熟的红细胞在发育成熟过程中,将细胞核和细胞器等结构分解或排出细胞,为血红蛋白腾出空间,运输更多的氧气;
2、分析题图可知,①和②表示气体进出红细胞,一般气体等小分子进出细胞的方式为自由扩散,③为红细胞通过消耗能量主动吸收K+排出Na+,④是载体蛋白运输葡萄糖顺浓度梯度进入红细胞,⑤是H2O通过水通道蛋白进入红细胞。
【详解】A、根据题意可知,红细胞能运输O2和CO2,肌肉细胞进行有氧呼吸时,消耗O2,产生CO2,可以判断气体A和B分别是CO2和O2,A正确;
B、①和②表示气体进出红细胞,一般气体等小分子进出细胞的方式为自由扩散,④是载体蛋白运输葡萄糖进入红细胞,顺浓度梯度,不需要消耗能量,为易化扩散,⑤是H2O通过水通道蛋白进入红细胞,属于易化扩散,B正确;
C、③为红细胞通过消耗能量主动吸收K+排出Na+,成熟红细胞没有线粒体,不能进行需氧呼吸,只能通过厌氧呼吸分解葡萄糖产生ATP,为③提供能量,C正确;
D、成熟红细胞没有核糖体,不能再合成新蛋白质,细胞膜上的糖蛋白不能更新,糖蛋白存在于细胞膜的外表面,由于细胞膜具有流动性,其表面的糖蛋白处于不断流动中,D错误。
故选D。
8. 下列关于细胞生命活动的叙述,正确的是( )
A. 经一代代的体外培养,海拉细胞完全保持着原来的特性
B. 细胞衰老时核膜内陷,细胞核体积变小,耗氧速率降低
C. 被病原体感染导致细胞病变的死亡现象属于细胞凋亡
D. 细胞的分化、衰老和癌变都会导致细胞形态、结构和功能的改变
【答案】D
【解析】
【分析】1、细胞衰老是客观存在的。同新陈代谢一样,细胞衰老是细胞生命活动的客观规律。对多细胞生物而言,细胞的衰老和死亡与机体的衰老和死亡是两个不同的概念,机体的衰老并不等于所有细胞的衰老,但是细胞的衰老又是同机体的衰老紧密相关的。
2、细胞凋亡是由基因决定的细胞编程序死亡的过程。细胞凋亡是生物体正常的生命历程,对生物体是有利的。
3、细胞癌变的根本原因是原癌基因和抑癌基因发生基因突变,其中原癌基因负责调节细胞周期,控制细胞生长和分裂的过程,抑癌基因主要是阻止细胞不正常的增殖。
4、细胞分化是指在个体发育中,由一个或一种细胞增殖产生的后代,在形态、结构和生理功能上发生稳定性差异的过程。细胞分化的意义:使多细胞生物体中的细胞趋向专门化,有利于提高各种生理功能的效率。
【详解】A、通过体外培养至今的海拉细胞,与起初从其宫颈癌组织中分离出来的海拉细胞不一定相同,培养过程中可能发生突变,A错误;
B、细胞衰老时核膜内折,细胞核的体积增大,细胞代谢速率下降,耗氧速率下降,B错误;
C、被病原体感染导致细胞病变的死亡属于非正常死亡,该现象属于细胞坏死,C错误;
D、结构与功能相适应,细胞分化、衰老和癌变都会导致细胞形态、结构和功能发生变化,D正确。
故选D。
9. 图中①、②和③为三个精原细胞,①为正常细胞,②和③发生了染色体变异。③减数分裂时三条同源染色体中任意两条正常分离,另一条随机移向一极。不考虑其他变异,下列叙述错误的是( )
A. ③经减数分裂形成的配子有一半正常
B. ②减数第一次分裂前期两对同源染色体联会
C. ①减数第一次分裂后期非同源染色体自由组合,最终产生4种基因型配子
D. ②和③的变异理论上均可以在减数分裂过程中通过光学显微镜观察到
【答案】C
【解析】
【分析】精原细胞①中有四条染色体,含有A、a、R、r四种基因,对比正常精原细胞①可知,精原细胞②发生了染色体结构变异中的易位,R基因和a基因发生了位置互换。精原细胞③中含有a基因的染色体多了一条,发生了染色体数目变异。
【详解】A、细胞减数分裂时三条同源染色体中任意两条正常分离,另一条随机移向一极,最终产生的配子为1/12AR、1/12Ar、1/12aar、1/12aaR、1/6AaR、1/6Aar、1/6ar、1/6aR,其中正常配子为1/12AR、1/12Ar、1/6ar、1/6aR,刚好占一半,A正确;
B、②细胞中有四条染色体,为两对同源染色体,在减数第一次分裂前期两对同源染色体联会,B正确;
C、①细胞减数第一次分裂后期非同源染色体自由组合,最终产生4个配子,2种基因型,为AR、AR、ar、ar或Ar、Ar、aR、aR,C错误;
D、②发生了染色体结构变异中的易位,③发生了染色体数目变异,理论上通过观察染色体的结构和细胞中的染色体数目就可以观察到,D正确。
故选C。
10. 下列关于自然选择和生物进化的叙述,错误的是( )
A. 若某物种仅存一个种群,则该种群中每个个体均含有这个物种的全部基因
B. 虽然亚洲与澳洲之间存在地理隔离,但两洲人之间并没有生殖隔离
C. 无论是自然选择还是人工选择作用,都能使种群基因频率发生定向改变
D. 自然选择作用于对个体存活和繁殖有影响的变异性状
【答案】A
【解析】
【分析】1、基因库是指种群中所有个体所含的全部基因,种群中每个个体所含有的基因,只是种群基因库的一个组成部分。
2、生殖隔离是指种群间的个体不能自由交配,或者交配后不能产生可育后代的现象。这种不能杂交或能杂交而不能产生可育后代是生殖隔离,生殖隔离是新物种形成的标志。
3、现代生物进化理论认为:生物进化的单位是种群,突变和基因重组为生物进化提供原材料,自然选择决定生物进化的方向,生物进化的实质是种群基因频率的改变,隔离是新物种形成的必要条件,生殖隔离是新物种形成的标志,共同进化形成生物多样性。
【详解】A、某物种仅存一个种群,该种群中每个个体含有这个物种的部分基因,A错误;
B、虽然亚洲与澳洲之间存在地理隔离,但两洲人之间并没有生殖隔离,属于同一个物种,B正确;
C、自然选择使基因频率发生定向改变,因此无论是自然选择还是人工选择,都能使种群基因频率发生定向改变,C正确;
D、在生物进化的过程中,自然选择作用于对个体存活和繁殖有影响的变异性状,优胜劣汰,从而决定生物进化的方向,D正确。
故选A。
11. 下列关于动物神经系统的的叙述,正确的是( )
A. 神经系统全部由其基本单位神经元组成
B. 二元反射弧仅由传入神经元和传出神经元构成
C. 抑制性中间神经元属于膝反射的反射中枢
D. 膝反射和屈反射都是简单的反射
【答案】D
【解析】
【分析】简单反射是指人生来就有的先天性反射,是一种比较低级的神经活动,由大脑皮层以下的神经中枢(如脑干、脊髓)参与即可完成。
【详解】A、神经系统主要由神经元和神经胶质细胞组成,神经元是组成神经系统结构与功能的基本单位,A错误;
B、二元反射弧由感受器、传入神经元、传出神经元和效应器构成,B错误;
C、膝反射的反射中枢就是传入神经元与传出神经元之间的突触,因此,抑制性中间神经元不属于膝反射的反射中枢,C错误;
D、膝反射和屈反射的神经中枢都在脊髓,都是简单的反射,D正确。
故选D。
12. 下列关于艾滋病的叙述,正确的是( )
A. 一旦感染HIV就称为艾滋病患者
B. 艾滋病的简称是HIV
C. 艾滋病人往往很消瘦,也可能出现痴呆
D. 艾滋病可经过母婴传播遗传给后代
【答案】C
【解析】
【分析】艾滋病全称是获得性免疫缺陷综合征,是由人类免疫缺陷病毒HIV所引起的一种严重的传染性疾病。HIV侵入人体,攻击的主要对象是T淋巴细胞,病毒在寄主细胞内能逆转录形成病毒DNA并整合到染色体的DNA上,并能随寄主细胞染色体的复制而复制,且不会被人体的免疫系统所识别。大量的T淋巴细胞的死亡导致患者免疫功能相继严重缺陷,各种病原体乘虚而入。
【详解】A、人体感染HIV后可能是携带者,不一定患病,A错误;
B、人类免疫缺陷病毒简称HIV;艾滋病全称是获得性免疫缺陷综合征,用AIDS表示,B错误;
C、大量的T淋巴细胞的死亡导致患者免疫功能相继严重缺陷,艾滋病患者的机体和神经系统都会受到破坏,会出现身体消瘦或痴呆等情况,C正确;
D、艾滋病可经过母婴传播感染后代,D错误。
故选C。
13. 下列关于探索DNA是遗传物质的实验,叙述正确的是( )
A. 肺炎双球菌活体实验证明DNA可以改变生物体的遗传性状
B. 肺炎双球菌离体实验证明从S型菌中提取的DNA可以使小鼠死亡
C. 用32P标记的T2噬菌体侵染未标记的细菌裂解后得到的子代噬菌体多数具有放射性
D. 烟草花叶病毒感染烟草的实验中说明RNA可通过复制将遗传信息传递给子代
【答案】D
【解析】
【分析】1、肺炎链球菌的转化实验(1)体内转化实验:1928年由英国微生物学家格里菲思等人进行。结论:在S型细菌中存在转化因子可以使R型细菌转化为S型细菌。(2)体外转化实验:20世纪40年代由美国微生物学家艾弗里等人进行。结论:DNA才是使R型细菌产生稳定遗传变化的物质。肺炎链球菌有两类:R菌无荚膜、菌落粗糙、无毒。S菌有荚膜、菌落光滑、有毒,可使人和小鼠患肺炎,小鼠并发败血症死亡。
2、从烟草花叶病毒中提取出来的蛋白质,不能使烟草感染病毒,但是,从这些病毒中提取出来的RNA,却能使烟草感染病毒。因此,在这些病毒中,RNA是遗传物质。
【详解】A、肺炎双球菌活体实验证明了S型菌中存在某种转化因子,能将R型茵转化为 S型菌,没有证明DNA可以改变生物的遗传性状,A错误;
B、肺炎双球茵离体实验证明了从S型菌中提取的DNA可以使R型菌转化为S型菌,而不是S型菌的DNA能使小鼠死亡,B错误;
C、用32P标记的T2菌体侵染细菌时,由于只有DNA进入细菌并以此作为模板控制子代噬菌体的合成,而原料由大肠杆菌提供,根据 DNA半保留复制特点可知细菌裂解后得到的子代噬菌体中只有少量带有32P标记,故只有少数子代噬菌体具有放射性,C错误;
D、烟草花叶病毒只含 RNA一种核酸,其 RNA可通过复制将遗传信息传递给子代,D正确。
故选D。
14. 用人的胰岛素基因制成的DNA探针检测下列物质,不能形成杂交分子的是
A. 该人胰岛A细胞中的DNA
B. 该人胰岛A细胞中的mRNA
C. 该人胰岛B细胞中的mRNA
D. 该人肝细胞中的DNA
【答案】B
【解析】
【分析】组成动物的任何完整的正常细胞,都具有胰岛素基因,其DNA都可与该DNA探针进行杂交.而胰岛素基因只在胰岛B细胞中表达,因此只有胰岛B细胞中的mRNA可以与该DNA探针进行杂交。
【详解】动物胰岛A细胞具有该生物的全套遗传信息,因此具有胰岛素基因,其DNA都可与该DNA探针进行杂交,A错误;胰岛素基因在胰岛A细胞中不表达,不能形成能与该探针进行杂交的mRNA,B正确;胰岛素基因在胰岛B细胞中表达,可形成能与该探针进行杂交的mRNA,C错误;该动物肝细胞同样也具有该生物的全套遗传信息,因此具有胰岛素基因,其DNA都可与该DNA探针进行杂交,D错误,故选B。
【点睛】本题考查了DNA分子杂交技术的相关知识,意在考查考生理解所学知识的要点,把握知识间的内在联系的能力。
15. 5-溴尿嘧啶是一种碱基类似物,5-溴尿嘧啶在基因复制时可以取代基因中一部分胸腺嘧啶,且能与腺嘌呤和鸟嘌呤发生碱基互补配对,把大肠杆菌置于含5-溴尿嘧啶的培养液中,可得到突变的菌体,而且将已发生突变的菌体换到不含5-溴尿嘧啶的培养液中多次培养,仍旧保持突变的性状。下列说法正确的是( )
A. 5-溴尿嘧啶引起的基因突变方式是碱基对的替换
B. 大肠杆菌最快分裂2次后可以使碱基对A-T变为G-C
C. 经5-溴尿嘧啶诱变的大肠杆菌更适应环境
D. 保持突变性状的细菌说明突变后的基因不能再次突变
【答案】A
【解析】
【分析】基因突变:
(1)概念:DNA分子中发生碱基对的替换、增添和缺失,而引起的基因结构改变。基因突变若发生在配子中,将遵循遗传规律传递给后代;若发生在体细胞中则不能遗传。
(2)基因突变的特点:普遍性、不定向性、随机性、低频性和多害少利性。
【详解】A、根据题意可知,5-溴尿嘧啶在基因复制时可以取代基因中一部分胸腺嘧啶,且能与腺嘌呤和鸟嘌呤发生碱基互补配对,因此5-溴尿嘧啶引起的基因突变类型是碱基对的替换,A正确;
B、5-溴尿嘧啶可以与A配对,又可以和G配对,A-T复制一次5-溴尿嘧啶-A,T-A,复制第二次时出现G-5-溴尿嘧啶、A-T,复制第三次出现G-C,所以需要经过3次复制后,才能实现细胞中某DNA分子某位点上碱基对从A-T变为G-C的替换,B错误;
C、根据题意可知,经5-溴尿嘧啶诱变的大肠杆菌发生了基因突变,突变后的性状是否适应环境由自然选择决定的,C错误;
D、保持突变性状的细菌说明细菌性状的改变是基因突变引起的,而不只是环境的改变导致的,而基因突变具有不定向性,可以再次发生突变,D错误。
故选A。
16. 下列有关泡菜制作的叙述,错误的是( )
A. 选用新鲜坚挺的蔬菜、控制盐浓度、热水处理有利于使泡菜变脆
B. 发酵过程中的白膜可能是酵母菌大量增殖引起的
C. 乳酸菌产生的乳酸不利于其优势的保持
D. 对样品进行亚硝酸盐定量测定前要先加显色液等定容后再在暗处静置25min左右
【答案】C
【解析】
【分析】泡菜发酵的实验原理:
(1)乳酸菌在无氧条件下,将糖分解为乳酸。
(2)利用乳酸菌制作泡菜的过程中会引起亚硝酸盐的含量的变化。温度过高,食盐用量不足10%、腌制时间过短,容易造成细菌大量繁殖,亚硝酸盐含量增加。一般在腌制10天后,亚硝酸盐的含量开始下降。
(3)测定亚硝酸盐含量的原理:在盐酸酸化条件下,亚硝酸盐与对氨基苯磺酸发生重氮化反应后,与N-I-萘基乙二胺盐酸盐结合形成玫瑰红色染料,与已知浓度的标准显色液目测比较,估算泡菜中亚硝酸盐含量。
【详解】A、泡菜制作的原理是乳酸菌发酵,选用新鲜坚挺的蔬菜、控制盐浓度、热水处理有利于使泡菜变脆,A正确;
B、在泡菜制作过程中,由于泡菜发酵液的营养丰富,其表面往往含有适量的氧气,适合酵母菌生长繁殖,成膜酵母生长繁殖会在泡菜坛液面的形成一层白膜,B正确;
C、乳酸菌耐酸性环境,其产生的乳酸可以抑制其他微生物的生长,有利于其菌种优势的保持,C错误;
D、对样品进行亚硝酸盐定量测定前要先加显色液(对氨基苯磺酸和N-1-萘基乙二胺盐酸盐溶液等体积混合而成)进行定容,定容后再在暗处静置25min左右,D正确。
故选C。
17. 如图为特异性免疫应答部分过程示意图,甲、乙、丙为免疫细胞。下列有关叙述错误的是( )
A. 细胞甲受病原体入侵后在细胞表面形成抗原-MHC复合体
B. 细胞丙发生增殖分化需接受来自细胞甲和细胞乙的信号刺激
C. 每个成熟的细胞丙只带有对应于一种抗原的受体
D. 细胞丁能识别并杀灭被病原体感染的体细胞
【答案】A
【解析】
【分析】细胞免疫过程为:
(1)感应阶段:吞噬细胞摄取和处理抗原,并暴露出其抗原决定簇,然后将抗原呈递给T细胞;
(2)反应阶段:T细胞接受抗原刺激后增殖、分化形成记忆细胞和效应T细胞,同时T细胞能合成并分泌淋巴因子,增强免疫功能。
(3)效应阶段:效应T细胞发挥效应。
题图分析,图中甲为吞噬细胞,乙为辅助性T细胞,丙为细胞毒性T细胞,丁为效应细胞毒性T细胞。
【详解】A、吞噬细胞甲可将侵入人体的病原体吞噬并处理,之后吞噬细胞表面形成抗原-MHC复合体,而并不是病原体入侵吞噬细胞,A错误;
B、细胞毒性T细胞,即细胞丙发生增殖分化需要吞噬细胞甲表面的抗原-MHC复合体的刺激和辅助性T细胞释放的白细胞介素-2(淋巴因子)的刺激,B正确;
C、每一个成熟的细胞毒性T细胞只带有对应于一种抗原的受体,据此可推测细胞毒性T细胞的种类有很多,C正确;
D、效应细胞毒性T细胞能识别被病原体感染的体细胞(靶细胞)并使其死亡,D正确。
故选A。
18. 在互花米草入侵地栽种外来植物无瓣海桑,因无瓣海桑生长快,能迅速长成高大植株形成荫藏环境,使互花米草因缺乏光照而减少。与本地植物幼苗相比,无瓣海柔幼苗在荫蔽环境中成活率低,逐渐被本地植物替代,促进了本地植物群落的恢复。下列说法错误的是( )
A. 可对互花米草随机取样方以估算其在入侵地的种群密度
B. 由互花米草占优势转变为本地植物占优势的过程不属于群落演替
C. 逐渐被本地植物替代的过程中,无瓣海桑种群的自然增长率小于0
D. 利用外来植物治理入侵植物的过程中,需警惕外来植物潜在的入侵性
【答案】B
【解析】
【分析】1、随时间的推移,一个群落被另一个群落代替的过程,叫做演替。演替的种类有初生演替和次生演替两种。初生演替是指一个从来没有被植物覆盖的地面,或者是原来存在过植被,但是被彻底消灭了的地方发生的演替。次生演替是指原来有的植被虽然已经不存在,但是原来有的土壤基本保留,甚至还保留有植物的种子和其他繁殖体的地方发生的演替。
2、种群具有种群密度、出生率和死亡率、迁出率和迁入率、年龄组成和性别比例几个基本特征。种群在单位面积或单位体积中的个体数就是种群密度。决定种群大小和种群密度的重要因素是出生率和死亡率、迁入率和迁出率。预测种群数量的变化趋势具有重要意义的种群特征是年龄组成。
【详解】A、在利用样方法进行种群密度的调查时,取样的关键是随机取样,有利于估算其在入侵地的种群密度,A正确;
B、群落演替是指随着时间的推移一个群落被另一个群落代替的过程,由互花米草占优势转变为本地植物占优势的过程属于群落演替,B错误;
C、根据题干信息,“与本地植物幼苗相比,无瓣海桑幼苗在荫蔽环境中成活率低,逐渐被本地植物替代”,说明无瓣海桑种群的年龄结构为衰退型,其自然增长率小于0,C正确;
D、如果盲目引进外来植物,造成“生物入侵”,就会破坏生态环境平衡,甚至带来生态灾难,需警惕外来植物没有天敌抑制其快速繁殖,导致本地物种缺乏资源而灭绝,D正确。
故选B。
19. 某生态系统中生活着多种植食性动物,其中某一植食性动物种群个体数量的变化如图所示。若不考虑该系统内生物个体的迁入与迁出,下列关于该种群个体数量变化的叙述,错误的是( )
A. 这种改变是群落演替所引起的结果
B. 种群的内源性调节因素不会改变环境容纳量的大小
C. 年龄结构变动会导致该种群个体数量发生波动,波动趋势与c-d段相似
D. 若a点时环境因素发生变化,但食物量不变,则a点以后个体数量可能增长
【答案】A
【解析】
【分析】1、根据题意和图示分析可知:种群个体数量随着季节的变化在K值附近波动可以看出,该生态系统是一个相对稳定的生态系统,具有一定的自我调节能力,种群个体数量变化呈现S型曲线。
2、群落演替,指随着时间的推移一个群落被另一个群落代替的过程。可分为初生演替和次生演替。
【详解】A、演替是指随时间的推移,一个群落被另一个群落代替的过程,图示为某一植食性动物种群数量的变化,该变化主要受食物和天敌的影响,并非是群落演替所引起的,A错误;
B、种群的内源性调节因素不会改变环境容纳量的大小,环境容纳量的大小只与环境的变化有关,如空间、食物等因素,B正确;
C、年龄结构变动会导致该种群数量波动,但环境容纳量基本不变,其种群数量围绕K值波动,波动趋势与c~d段相似,C正确;
D、若a点时环境因素发生变化,但食物量不变,则a点以后个体数量变化最终还是符合“S"形增长,只是增长速率有所改变,即a点以后个体数量可能增长,D正确。
故选A。
20. 经遗传改造的小鼠胚胎干细胞注入囊胚,通过胚胎工程的相关技术可以获得具有不同遗传特性的实验小鼠。下列叙述正确的是( )
A. 为获得更多的囊胚,采用激素注射促进雄鼠产生更多的精子
B. 胚胎移植前要检查胚胎质量并在囊胚或原肠胚阶段移植
C. 遗传改造的小鼠胚胎干细胞都可以在CO2培养箱中进行培养
D. 用胰蛋白酶将囊胚的内细胞团的膜蛋白消化后可获得分散的胚胎干细胞
【答案】C
【解析】
【分析】动物细胞培养过程:取动物组织块→剪碎组织→用胰蛋白酶处理分散成单个细胞→制成细胞悬液→转入培养液中(原代培养)→放入二氧化碳培养箱培养→贴满瓶壁的细胞用酶分散为单个细胞,制成细胞悬液→转入培养液(传代培养)→放入二氧化碳培养箱培养。
【详解】A、由于雄配子数量多于雌配子,即限制获得更多早期胚胎最大的问题是没有足够的卵母细胞,所以应该通过注射促性腺激素促进雌鼠超数排卵,A错误;
B、胚胎移植前要检查胚胎质量并在桑葚胚或囊胚阶段移植,B错误;
C、遗传改造的小鼠胚胎干细胞都可以在CO2培养箱中进行培养,CO2主要作用是维持培养液的pH,C正确;
D、获得胚胎干细胞,首先需要用胰蛋白酶对内细胞团细胞进行处理,使细胞间的胶原蛋白等物质被分解掉,从而使内细胞团分解为单个细胞,并不会分解膜蛋白,D错误。
故选C。
21. 与野生型拟南芥WT相比,突变体t1和t2在正常光照条件下,叶绿体在叶肉细胞中的分布及位置不同(图a),造成叶绿体相对受光面积的不同(图b),进而引起光合速率差异,但叶绿素含量及其它性状基本一致。在不考虑叶绿体运动的前提下,下列叙述错误是( )
A. 三者光合速率的高低与叶绿素的含量无关
B. 三者光合速率的差异随光照强度的增加而变大
C. 与t2相比,光合吸收CO2与呼吸释放CO2等量时的光强度t1较小
D. t2比t1具有更高的光饱和点
【答案】B
【解析】
【分析】分析题图可知:在正常光照下,t2中叶绿体的相对受光面积低于t1,则二者光合作用速率相同时,t2所需的光照强度高于t1;当呼吸作用释放CO2速率等于光合作用吸收CO2速率时,t1所需光照强度低于t2。
【详解】A、由题干信息可知,三者的叶绿素含量及其他性状基本一致,光合速率不同主要是因为叶绿体相对受光面积的不同而引起的差异,因此三者光合速率的高低与叶绿素含量无关,A正确;
B、正常光照条件下,三者的叶绿体在叶肉细胞中的分布及位置不同,造成叶绿体相对受光面积的不同,从而影响光合速率,在一定的光照强度后,例如都达到光饱和后,三者光合速率的差异不会随着光照强度的增加而变大,B错误;
C、分析图2可知,在正常光照下,t2中叶绿体的相对受光面积低于t1,则在正常光照下,二者光合作用速率相同时,t2所需的光照强度高于t1,与t2相比,光合吸收CO2与呼吸释放CO2等量时的光强度(光补偿点)t1较小,C正确;
D、在正常光照下,二者光合作用速率相同时,t2所需的光照强度高于t1,因此当二者光合速率分别达到最大时,t2所需光照强度也高于t1,即t2具有比t1更高的光饱和点,D正确。
故选B。
22. 某种螺可以捕食多种藻类,但捕食喜好不同。L、M 两玻璃缸中均加入相等数量的甲、乙、丙三种藻,L 中不放螺,M 中放入 100 只螺。一段时间后,将 M 中的螺全部移入 L 中,并开始统计 L、M 中的藻类数量,结果如图所示。实验期间螺数量不变,下列说法正确的是( )
A. 螺捕食藻类的喜好为甲藻>乙藻>丙藻
B. 三种藻的竞争能力为乙藻>甲藻>丙藻
C. 图示 L 中使乙藻数量在峰值后下降的主要种间关系是竞争
D. 甲、乙、丙藻和螺构成一个微型的生态系统
【答案】A
【解析】
【分析】题干分析,L玻璃缸不放螺,做空白对照,M中放入100只螺,则M中藻类数量变化如图所示为甲藻数量增加,乙藻和丙藻数量减少,甲藻成为优势物种。将M中的螺全部移入L中,随着时间的变化,甲藻数量减少,乙藻数量先升后降,丙藻数量慢慢上升,据此答题。
【详解】AB 、结合两图可知,在放入螺之前,甲藻数量多,乙藻数量其次,丙藻数量较少,放入螺之后,甲藻的数量减少明显,乙藻其次,丙藻数量增加,说明螺螺捕食藻类的喜好为甲藻>乙藻>丙藻,且三种藻的竞争能力为甲藻>乙藻>丙藻,A正确,B错误;
C、刚引入螺时,因为螺偏好吃甲藻,甲藻数量下降,乙藻竞争压力减少导致其数量上升。乙藻数量在峰值后下降,很可能是甲藻数量太少无法满足螺的食物需求,螺开始大量捕食乙藻而导致乙藻在峰值之后下降,C错误;
D、生态系统是由该区域所有生物和生物所处的无机环境构成,甲、乙、丙藻只是该区域的部分生物,D错误。
故选A。
【点睛】
23. 植物激素或植物生长调节剂在生产、生活中得到了广泛的应用。下列错误的是( )
A. 植物幼嫩叶片中的色氨酸可转变为生长素
B. 豌豆幼苗切段中乙烯的合成受生长素浓度的影响
C. 无籽番茄和三倍体无籽西瓜都属于不可遗传变异
D. 2,4-D可杀除禾谷类田间双子叶杂草是由于双子叶植物对2,4-D的敏感性强
【答案】C
【解析】
【分析】生长素的化学本质:吲哚乙酸;元素组成:C、H、O、N;生长素的合成与色氨酸有关,合成部位:主要是在幼嫩的芽、叶、发育的种子;分布部位:植物体的各个部位都有,相对集中的分布在生长旺盛的部位,如胚芽鞘、芽、根顶端的分生组织、形成层、发育中的种子和果实等处。
【详解】A、生长素是由色氨酸经过一系列的变化形成的,所以植物幼嫩叶片中的色氨酸可转变为生长素,A正确;
B、当豌豆幼苗切段中生长素浓度达到一定值后,能够促进乙烯的合成,故乙烯的合成受生长素浓度的影响,B正确;
C、无籽番茄属于不可遗传变异,三倍体无籽西瓜属于染色体数目变异,C错误;
D、2,4-D是生长素类似物,具有与生长素相类似的生理作用,由于双子叶杂草相较于单子叶作物生长素的敏感性更强,可利用一定浓度的生长素处理,抑制双子叶杂草生长,促进单子叶作物生长,D正确。
故选C。
24. 为研制抗新型冠状病毒的单克隆抗体,某研究性学习小组以兔子甲为实验材料设计了以下实验流程。有关叙述正确的是( )
A. 在高压交流电场中击穿质膜脂双层,是效率很高的细胞融合技术
B. 筛选1的细胞培养属于克隆培养法,其中只有杂交瘤细胞能够生存
C. 筛选2为1次筛选,筛选所依据的基本原理是抗原与抗体的反应具有特异性
D. 与体外培养相比,筛选得到的杂交瘤细胞在兔子腹腔内培养的优点是无需提供无菌环境,操作简便等
【答案】D
【解析】
【分析】单克隆抗体制备流程:先给小鼠注射特定抗原使之发生免疫反应,之后从小鼠脾脏中获取已经免疫的B淋巴细胞;诱导B淋巴细胞和骨髓瘤细胞融合,利用选择培养基筛选出杂交瘤细胞;然后进行抗体检测,筛选出能产生特定抗体的杂交瘤细胞;进行克隆化培养,即用培养基培养或注入小鼠腹腔中培养;最后从培养液或小鼠腹水中获取单克隆抗体。
【详解】A、细胞融合时可采用电融合技术,在低压交流电场中质膜的脂双层被击穿,使胞质融通以实现细胞融合,A错误;
B、克隆培养法是指使单细胞无性繁殖获得克隆细胞株的方法,因此筛选2的细胞培养属于克隆培养法,而筛选1属于选择培养,在此培养基上只有杂交瘤细胞可以生存,B错误;
C、经过第1次筛选后得到的每个杂交瘤细胞只能产生一种抗体,但不同的杂交瘤细胞可能产生不同的抗体,故需利用抗原和抗体反应的特异性来筛选出能产生特定抗体的杂交瘤细胞,此过程往往需要重复多次,C错误;
D、与体外培养相比,在兔子的腹腔内进行细胞培养的优点是不需要特定的培养基,不需要严格的外界环境条件,操作简便等,D正确。
故选D。
25. 杜氏肌营养不良(DMD)是由单基因突变引起的伴X隐性遗传病,男性中发病率约为1/4000。甲、乙家系中两患者的外祖父均表现正常,家系乙Ⅱ-2还患有红绿色盲。两家系部分成员DMD基因测序结果(显示部分序列,其他未显示序列均正常)如图。下列叙述正确的是( )
A. 家系甲Ⅱ-1和家系乙Ⅱ-2分别遗传其母亲的DMD致病基因
B. 若家系乙I-1和I-2再生育一个儿子,儿子患两种病的概率比患一种病的概率低
C. 不考虑其他突变,家系甲Ⅱ-2和家系乙Ⅱ-1婚后生出患DMD儿子的概率为1/8
D. 人群中女性DMD患者发病率约1/16000000,其发病率远低于男性
【答案】C
【解析】
【分析】杜氏肌营养不良(DMD)是由单基因突变引起的伴X隐性遗传病,假设DMD的致病基因为Xa;红绿色盲伴X隐性遗传病,假设红绿色盲的致病基因为Xb。
【详解】A、根据图中基因测序结果可知,家系甲Ⅱ-1的DMD基因是基因突变的结果,不来自于其母亲,A错误;
B、杜氏肌营养不良是伴X染色体隐性遗传,红绿色盲也是伴X染色体隐性遗传。甲乙两个家族外祖父甲乙表现型均正常,证明乙家系中两种基因都在一条X染色体上,连锁的基因连锁在一条X染色体上,乙家庭再生一个儿子的话,儿子同时患两种病的概率是1/2,患一种病的原因是基因突变或同源染色体中的非姐妹染色单体发生交叉互换,概率较低,B错误;
C、由遗传系谱可知,家系甲Ⅱ-2为正常男性,基因型为XAY;家系乙中,Ⅰ-2携带DMD致病基因,且Ⅱ-1正常,则Ⅱ-1基因型可能为XAXa或XAXA,比例为1:1,则两人生出患DMD儿子(XaY)的概率为1/2×1/4=1/8,C正确;
D、男性基因有XAY和XaY,DMD发病率为1/4000,即Xa基因频率为1/4000,在女性群体中女性DMD患者(XaXa)发病率约为1/4000×1/4000=1/16000000,其发病率远低于男性,D错误。
故选C。
二.非选择题
26. 在地球上存在着陆地生态系统和海洋生态系统,其中生存着生产者、消费者和分解者。它们对维持生态平衡有着重要的作用。回答下列问题:
(1)在陆地生态系统中,净初级生产量通常随着__________的不同而有很大差异。与陆地相比,海洋中的净初级生产量转化为次级生产量效率较高,原因是__________。
(2)深海区可以分为上下两层:上层有初级生产量,下层没有初级生产量,但是下层依然有生物生存,其获得能量的来源除了上层提供外还可能来自__________。
(3)近年来我国东南沿海及附近海域时常发生赤潮,若想调查某沿海海域的水质,测量的项目包括温度、pH、微生物种类和数量、__________(至少答出2项)。
(4)据调查发现,赤潮的发生主要是一些无良企业将工业废水直接排放到沿海区域造成的,这不符合我国倡导的__________的生态工程,同时工业废水中的某些有毒有害物质也会沿着_________富集,引起生物放大现象,最终导致鱼类的__________下降。
【答案】(1) ①. 温度和雨量 ②. 植食动物利用藻类的效率比陆地动物利用植物的效率要高
(2)地热和硫化氢氧化
(3)硝酸盐、磷酸盐、溶解氧、悬浮颗粒、不溶性颗粒、细菌含量等
(4) ①. 节水和废水处理与应用 ②. 食物链 ③. 环境容纳量##K值
【解析】
【分析】生物富集:生物体从周围环境吸收、积蓄某种元素或难以降解的化合物,使其在机体内浓度超过环境浓度的现象,称为生物富集。由于这些有害物质可以通过大气、水和生物迁移等途径扩散到世界各地,因此,这种现象也是全球性的。
【小问1详解】
陆地生态系统的净初级生产量随着温度和雨量的不同而有很大的差异。海洋的净初级生产量是陆地的一半,但海洋的次级生产量却相当于陆地次级生产量的三倍多,原因是海洋中植食动物利用藻类的效率比陆地动物利用植物效率高。
【小问2详解】
深海区的下层没有初级生产量,但其获得能量的来源有上层提供、地热和硫化氢的氧化,故下层依然有生物生存。
【小问3详解】
水质调查时测量的项目包括温度、pH、微生物种类和数量、硝酸盐、磷酸盐、溶解氧、悬浮颗粒、不溶性颗粒、细菌含量等。
【小问4详解】
将工业废水直接排放到沿海区域不符合我国倡导的节水和废水处理与应用的生态工程,有毒有害物质会沿着食物链富集,引起生物放大现象,最终导致鱼类的环境容纳量(K值)下降。
27. 红薯下侧叶片光合作用合成的糖类主要运输到地下的块根,用于分解供能或储存。图1是红薯叶肉细胞光合作用的过程,甲~丙表示相关物质,①-表示相关生理过程。图2是某生物兴趣小组测得不同光照条件和温度下红薯的CO2吸收速率。镉(Cd)是一种土壤中污染范围广的重金属,H2S是一种气体信号分子。研究人员为研究镉对红薯光合作用的影响,以及H2S对镉胁迫红薯光合作用的缓解作用,进行了相关研究,实验结果如图3(注:CK为对照组)。请回答下列问题:
(1)在红薯形成块根时期,需要多种植物激素的协同作用,其中赤霉素的存在或产生部位在顶芽、幼叶、胚和___________。若此时摘除一部分块根,继续培养一段时间后,下侧叶片光合速率的变化是_________(选填“增大”、“减小”或“不变”)。红薯块根去皮后易褐变与细胞内的多酚氧化酶有关。用开水焯过的红薯褐变程度下降,原因是__________。
(2)分析图1可知,光合作用的两个阶段中需要消耗水的是__________。
(3)为了得到图2所示的实验结果,实验设计条件应保持一致的条件有___________。(至少答出2点)
(4)分析图2,10℃时,影响轻度遮光组红薯植株光合速率的环境因素主要是__________。
(5)据图3分析可知,由于镉对红薯光合作用中的过程__________(填写图1中的数字序号)造成直接影响,从而使其光合速率下降。H2S对镉胁迫红薯光合作用的缓解作用主要表现为__________。
【答案】(1) ①. 根的分生组织 ②. 减小 ③. 高温使多酚氧化酶的活性下降,影响了褐变过程
(2)光反应和碳反应 (3)保持大气湿度一致、保持二氧化碳浓度不变、发育程度一致的红薯植株
(4)光照强度和温度 (5) ①. ①④ ②. 使叶绿素含量升高
【解析】
【分析】光合作用分两个阶段进行,第一阶段是直接需要光的,称为光反应,发生在类囊体薄膜上,生成的物质有氧气、ATP和NADPH,该过程可以将光能转化为ATP和NADPH中活跃的化学能;第二阶段不需要光直接参加,是二氧化碳转变为糖的过程,称为碳反应,也称暗反应。
【小问1详解】
植物的生命活动需要多种植物激素的协同作用,赤霉素的存在或产生部位在顶芽、幼叶、胚和根的分生区等生长旺盛的部位,可以显著促进茎的伸长;若此时摘除一部分块根,则下侧叶片光合作用合成的糖类运输到地下的块根受到抑制,下侧叶片光合作用产物的积累会抑制光合作用的进行,即下侧叶片的光合塑料速率会减小;红薯块根去皮后易褐变与细胞内的多酚氧化酶有关,而用开水水焯过的红薯,其中的多酚氧化酶受到高温的影响,活性下降或丧失,影响了褐变过程。
【小问2详解】
由图1可知,①②③④⑤过程消耗水,即光合作用的光反应和碳反应阶段都需要消耗水。
【小问3详解】
图2研究的是不同光照条件和温度下红薯的CO2吸收速率,实验的自变量是光照强度和温度,因变量是CO2的吸收速率,其余无关变量应保持相同且适宜,如保持大气湿度一致,CO2浓度不变、红薯植株发育程度一致等。
【小问4详解】
根据图2曲线和横坐标轴分析可知,10℃时,不同光照强度下的CO2吸收速率不同,且随着温度的升高,CO2吸收速率变化,影响轻度遮光组红薯植株光合速率的环境因素主要是光照强度和温度。
【小问5详解】
由图3可知,镉主要影响叶绿素的含量和R酶的活性,叶绿素的含量直接影响光反应中光能的吸收过程,从而影响水的光解过程,R酶的活性直接影响碳反应中CO2的固定过程,因此可知,镉对红薯光合作用中①④过程造成直接影响;结合图3分析可知,H2S可使镉胁迫红薯的叶绿素含量升高,从而吸收更多的光能,促进光反应,因此一定程度上提高了镉胁迫下红薯的光合速率,缓解了镉胁迫对红薯光合作用的影响。
28. 水稻雌雄同株,在农业生产中水稻对某种除草剂异常敏感且易患细菌性条斑病,由于该病害破坏性大,对水稻的高产稳产造成严重的威胁。为改良水稻上述的性状,科研人员利用转基因技术,将抗细菌性条斑病基因(A+)和抗除草剂基因(B+)转入水稻,获得若干转基因植物。从中选择抗病抗除草剂的单株甲和乙分别进行自交获得F1代,F1代性状表现如下表所示。(不考虑相同目的基因多次插入受体细胞染色体上的情况,A+表示有抗细菌性条斑病基因,A-表示没有抗细菌性条斑病基因;B+表示有抗除草剂基因,B-表示没有抗除草剂基因)
自交亲本
F1植株数
抗病抗除草剂
抗病不抗除草剂
不抗病抗除草剂
不抗病不抗除草剂
甲
86
28
27
9
乙
44
21
22
—
回答下列问题:
(1)将抗细菌性条斑病基因转入水稻细胞,则该基因在染色体上所占的位置称为__________。
(2)若给甲自交后代F1植株喷施一定量的该种除草剂,则存活植株基因型有__________种,并让存活植株自交,得到的自交一代群体中不抗病抗除草剂的概率为__________。
(3)现有带荧光标记的抗细菌性条斑病基因A+和抗除草剂基因B+作为探针,与乙植株体细胞装片中各细胞内染色体上的基因杂交,若某个细胞中观察到2个荧光点,则这两个荧光点所在的染色体互为_________染色体。若用上述同样的方法检测甲植株的相关细胞,则一个处于减数第二次分裂后期的细胞中,能观察到__________个荧光点。
(4)请用遗传图解表示乙自交产生F1的过程__________。
【答案】(1)基因座位
(2) ①. 6 ②. 15/48
(3) ①. 同源 ②. 4、2、0
(4)
【解析】
【分析】根据表格信息可知,甲植株自交的后代中抗病抗除草剂:抗病不抗除草剂:不抗病抗除草剂:不抗病不抗除草剂≈9:3:3:1,说明两对基因遵循自由组合定律,即甲植株的基因型为A+A-B+B-。 植株乙自交后代抗病:不抗病≈3:1,抗除草剂:不抗除草剂=3:1,且F1中没有出现不抗病不抗除草剂的植株,说明两对基因不符合自由组合定律,可判断乙植株中两对基因位于一对同源染色体上。
【小问1详解】
基因在染色体上所占的位置称为基因座位。
【小问2详解】
根据表格信息可知,甲植株自交的后代中抗病抗除草剂:抗病不抗除草剂:不抗病抗除草剂:不抗病不抗除草剂≈9:3:3:1,说明两对基因遵循自由组合定律,即甲植株的基因型为A+A-B+B-,F1中抗除草剂的基因型为__B+_,有3×2=6种基因型。喷施除草剂后存活的个体及比例为A+A+B+ B+:A+A+B+B-:A+A-B+B+:A+A-B+B-:A-A-B+B+:A-A-B+B-=1:2:2:4:1:2,得到的自交一代群体中不抗病抗除草剂(A-A-B+_)的概率为2/12×1/4×1+4/12×1/4×3/4+1/12+2/12×1×3/4=15/48。
【小问3详解】
植株乙自交后代抗病:不抗病≈3:1,抗除草剂:不抗除草剂=3:1,且F1中没有出现不抗病不抗除草剂的植株,说明两对基因不符合自由组合定律,可判断乙植株中两对基因位于一对同源染色体上。若某个细胞中观察到2个荧光点,则这2个荧光点所在的染色体互为同源染色体;由于甲植株自交后代表现型比例约为9:3:3:1,遵循自由组合定律,说明甲植株中两对基因位于两对同源染色体上,若不考虑交叉互换,减数第一次分裂时同源染色体分离,导致等位基因分离,同时非同源染色体上的非等位基因自由组合,故减数第二次分裂后期细胞的基因型可能为A+A+B+B+、A+A+B-B-、A-A-B+B+ 、A-A-B-B-,由于带有荧光标记的基因探针为A+和B+,因此减数第二次分裂后期细胞内可能含有4个或2个或0个荧光点。
【小问4详解】
根据(3)中分析可知,乙植株的两种基因应位于一对同源染色体上,根据乙植株自交后代出现了不抗病以及不抗除草剂的性状,可知乙植株为双杂合子,基因型为A+A-B+B-,根据子一代抗病抗除草剂:抗病不抗除草剂:不抗病抗除草剂≈2:1:1,说明A+和B-连锁,A-和B+连锁,乙植株自交的遗传图解如下:
29. (一)回答与植物组织培养和对微生物的筛选、培养有关的问题:
(1)首先配置MS培养基。经高压蒸汽灭菌后培养基pH会变化,故灭菌前培养基pH__________目标值。如何判断灭菌后的培养瓶中培养基的灭菌效果__________。
(2)目前世界各国受病毒侵染的植物极多,应用植物组织培养技术获得无毒植株,进一步扩繁应用于生产,是目前最有效的防治病毒的方法。植物部位的选取是脱毒苗培育的关键,一般选取__________。无毒苗可通过组织培养的方法快速繁殖,主要通过愈伤组织和丛状苗的方式。愈伤组织的成功诱导取决于___________(从两个方面回答)。形成从状苗后一般需要分株后移入生根培养基中,需要分株的原因是__________。
(3)为了获得大量能产乳糖酶的微生物L,先挑取单菌落在液体培养基中培养,而此过程需要震荡的原因是__________。培养一段时间后,利用平板计数时,需每隔一个“时间间隔”统计一次菌落数,最后选取稳定时的菌落数作为记录结果,这样可以避免__________,导致统计结果偏小。
(二)采矿污染和不当使用化肥导致重金属镉(Cd)在土壤中过量积累。利用植物修复技术将土壤中的Cd富集到植物体内,进行后续处理(例如,收集植物组织器官异地妥善储存),可降低土壤中Cd的含量。为提高植物对Cd污染土壤的修复能力,研究者将酵母液泡Cd转运蛋白(YCF1)基因导入受试植物,并检测了相关指标。回答下列问题:
(4)为获取YCF1基因,将酵母细胞的全部DNA提取、切割后与载体连接,导入受体菌的群体中储存,这个群体称为该种酵母菌的__________。
(5)将DNA序列插入Ti质粒构建重组载体时,所需要的工具酶是__________。构建的重组基因表达载体中必须含有标记基因,其作用是__________。
(6)进行前期研究时,将含有YCF1基因的重组载体导入受试双子叶植物印度芥菜,常用的方法是__________。研究者进一步获得了转YCF1基因的不育杨树株系,采用不育株系作为实验材料的目的是__________。
(7)将长势一致的野生型和转基因杨树苗移裁到Cd污染的土壤中,半年后测定植株干重(图1)及不同器官中Cd含量(图2)。据图1可知,与野生型比,转基因植株对Cd具有更强的__________(填“耐性”或“富集能力”);据图2可知,对转基因植株的__________进行后续处理对于缓解土壤Cd污染最为方便有效。
(8)已知YCF1特异定位于转基因植物细胞的液泡膜上。据此分析,转基因杨树比野生型能更好地适应高Cd环境的原因是__________有利于植株吸水。
【答案】(1) ①. 高于 ②. 将培养瓶放置在适宜温度的培养箱(环境)中一段时间,观察有无菌落产生
(2) ①. (茎尖和幼嫩)分生组织 ②. 植物的基因型、外植体的来源及状态、激素的种类和浓度等方面回答 ③. 防止过分拥挤而使得无效苗增多
(3) ①. 与营养物质和溶解氧充分接触 ②. 培养时间不足而造成菌落遗漏
(4)基因文库 (5) ①. 限制性核酸内切酶和DNA连接酶 ②. 便于目的基因的检测和鉴定
(6) ①. 农杆菌转化法 ②. 避免目的基因在自然界中的扩散
(7) ①. 耐性 ②. 茎叶
(8)YCF1可通过主动运输将Cd离子运到液泡中,提高了细胞液的浓度
【解析】
【分析】基因工程技术的基本步骤:
(1)目的基因的获取:方法有从基因文库中获取、利用PCR技术扩增和人工合成。
(2)基因表达载体的构建:是基因工程的核心步骤,基因表达载体包括目的基因、启动子、终止子和标记基因等。
(3)将目的基因导入受体细胞:根据受体细胞不同,导入的方法也不一样。将目的基因导入植物细胞的方法有农杆菌转化法、基因枪法和花粉管通道法;将目的基因导入动物细胞最有效的方法是显微注射法;将目的基因导入微生物细胞的方法是感受态细胞法。
(4)目的基因的检测与鉴定:①检测转基因生物染色体的DNA是否插入目的基因--DNA分子杂交技术。②检测目的基因是否转录出了mRNA--分子杂交技术。③检测目的基因是否翻译成蛋白质--抗原-抗体杂交技术;个体水平上的鉴定:抗虫鉴定、抗病鉴定、活性鉴定等。
【小问1详解】
高压蒸汽灭菌后因培养基成分变化会导致pH值变小,因此配制培养基时需要调节pH值比目标值高一些;将已灭菌的培养基放于适宜温度的培养箱中培养,如果灭菌不彻底,培养基中有杂菌,则培养一段时间会长出菌落。
【小问2详解】
一般选取幼嫩的芽尖等分生组织的部位培育脱毒苗,这部分组织的生命活动比较活跃,几乎不含病毒。愈伤组织的细胞排列疏松而无规则,是一种高度液泡化的呈无定形状态的薄壁细胞,愈伤组织能成功诱导取决于植物的基因型、外植体的来源及状态、激素的种类和浓度等。丛状苗是很多苗聚集在一起,而培养基中营养成分有限,为了防止过分拥挤而使得无效苗增多,故需要进行分株处理。
【小问3详解】
微生物培养中震荡的目的:使氧气充分溶解在液体培养基中,微生物与营养物质、溶解氧充分接触,从而有利于菌群生长。平板计数法统计菌落数,需要一定的时间间隔以防止因时间过长导致菌落太大连在一起或者培养时间不足而造成菌落遗漏最终影响统计结果。
【小问4详解】
为了获取YCF1基因,需要将这个酵母细胞的全部基因组DNA切割成一定长度的DNA片段,构建一个基因文库。
【小问5详解】
构建重组载体需要用到限制性核酸内切酶和DNA连接酶。基因表达载体包括目的基因、启动子、终止子和标记基因等,标记基因作用是将含有目的基因的细胞筛选出来。
【小问6详解】
将目的基因导入植物细胞采用最多的方法是农杆菌转化法;采用不育株系作为实验材料可以防止目的基因在花粉中出现并扩散,造成基因污染。
【小问7详解】
由图可知,转基因植株地上部分、地下部分和整株干重均增加,说明转基因植株在Cd污染的环境中生长更好,所以对Cd具有更强的耐性;由于转基因植物的茎和叶中Cd含量较高,所以后续对转基因植株的茎叶进行处理持续发挥其吸收Cd的作用,是缓解土壤Cd污染最为方便有效的方法。
【小问8详解】
转基因杨树比野生型能更好地适应高Cd环境的原因是:由于YCF1特异定位于转基因植物细胞的液泡膜上,所以能将细胞质基质中的Cd通过主动运输运入液泡内,提高了细胞液的浓度,有利于植株吸水。
30. 某科研小组利用家蚕蛹生产药用蛋白X和胰岛素样生长因子Y,已知药用蛋白X对细胞增殖有一定的抑制作用,胰岛素样生长因子Y对细胞增殖有促进作用,欲验证药用蛋白X和胰岛素样生长因子Y的生理作用,同时探究两种物质共同作用的效果。根据以下提供的实验材料与用具,提出实验思路,预测实验结果并进行分析。
材料与用具:具有增殖能力的小鼠细胞悬液,细胞培养液、胰岛素样生长因子Y溶液,药用蛋白X溶液,生理盐水,试管若干,显微镜、血细胞计数板、CO2培养箱等。(要求与说明:装片的具体制作过程不做要求;实验条件适宜:添加试剂的量对细胞增殖基本无影响。细胞培养液可满足动物细胞培养正常所需。)
(1)补充完整实验思路:
①________________
②A组加入适量的生理盐水,
B组加入等量的药用蛋白X溶液,
C组加入等量的胰岛素样生长因子Y溶液,
D组________________________________
③________________________________
(2)设计表格,并将预测的实验结果填入表中________________。
(3)分析与讨论
①在动物细胞培养基中,除了添加胰岛素和基本营养物质,还需要添加________________(至少答出2点),其中添加胰岛素的作用是________________。
②在利用这类转基因技术生产药用蛋白的过程中,家蚕蛹可以称为_______________。可以利用家蚕蛹来生产人体的胰岛素等药用蛋白的原因________________。
【答案】(1) ①. 取试管若干支随机均分为4组,编号A、B、C、D,每组加入等量的细胞培养液、小鼠细胞悬液。 ②. D组加入等量的药用蛋白X溶液和胰岛素样生长因子Y溶液。 ③. 在CO2培养箱中培养一段时间后,在显微镜下通过血细胞计数板观察、记录并计算各试管中细胞的数量,统计并分析所得数据。
(2)设计表格,并将预测的实验结果填入表中。
研究药用蛋白X和胰岛素生长因子Y对小鼠细胞增殖作用实验结果预测表
分组
实验结果预测
A
细胞数量正常值(或细胞数量M)
B
细胞数量低于正常值(或M)
C
细胞数量高于正常值(或M)
D
细胞数量低于或高于或约等于正常值(或M)
(3) ①. 动物血清、滋养细胞(或经射线照射失去增殖能力的小鼠成纤维细胞)、pH缓冲物质等 ②. 促进葡萄糖和氨基酸运进细胞 ③. 生物反应器 ④. 家蚕和人的遗传物质都是DNA,基本结构相同,且共用一套遗传密码。【解析】
【分析】实验过程中可以变化的因素称为变量.其中人为改变的变量称做自变量,随着自变量的变化而变化的变量称做因变量.除自变量外,实验过程中可能还会存在一些可变因素,对实验结果造成影响,这些变量称为无关变量。实验设计时要遵循对照原则和单一变量原则.要注意无关变量应该相同且适宜。
【小问1详解】
本实验的目的是验证药用蛋白X和胰岛素样生长因子Y的生理作用,同时探究两种物质共同作用的效果,自变量为药用蛋白X溶液、胰岛素样生长因子Y溶液的种类及 组合方式,因变量为细胞的数量,实验设计时应遵循对照原则与单一变量原则,其中无关变量应保持等量且适宜。
故实验步骤为:
①取试管若干支随机均分为4组,编号A、B、C、D,每组加入等量的细胞培养液、小鼠细胞悬液。
②A组加入适量的生理盐水,
B组加入等量的药用蛋白X溶液,
C组加入等量的胰岛素样生长因子Y溶液,
D组加入等量的药用蛋白X溶液和胰岛素样生长因子Y溶液。
③在CO2培养箱中培养一段时间后,在显微镜下通过血细胞计数板观察、记录并计算各试管中细胞的数量,统计并分析所得数据。
【小问2详解】
已知药用蛋白X对细胞增殖有一定的抑制作用,胰岛素样生长因子Y对细胞增殖有促进作用,故预测的实验结果如下:
研究药用蛋白X和胰岛素生长因子Y对小鼠细胞增殖作用实验结果预测表
分组
实验结果预测
A
细胞数量正常值(或细胞数量M)
B
细胞数量低于正常值(或M)
C
细胞数量高于正常值(或M)
D
细胞数量低于或高于或约等于正常值(或M)
【小问3详解】①在动物细胞培养基中,需要添加动物血清、滋养细胞、pH缓冲物质、基本营养物质等物质,另外还要添加胰岛素,胰岛素能够促进葡萄糖和氨基酸运进细胞。
②利用基因工程技术使转基因动物成为生产药用蛋白的过程中,家蚕蛹可以称为生物反应器。家蚕和人的遗传物质都是DNA,基本结构相同,且共用一套遗传密码,因此,可以利用家蚕蛹来生产人体的胰岛素等药用蛋白。
浙江省强基联盟2023-2024学年高三12月联考生物试题 Word版含解析: 这是一份浙江省强基联盟2023-2024学年高三12月联考生物试题 Word版含解析,共22页。试卷主要包含了考试结束后,只需上交答题卷, ATP是细胞内的“能量通货”等内容,欢迎下载使用。
浙江省四校联盟2023-2024学年高三上学期联考生物试题(Word版附解析): 这是一份浙江省四校联盟2023-2024学年高三上学期联考生物试题(Word版附解析),共23页。试卷主要包含了考试结束后,只需上交答题卷,26,85,64等内容,欢迎下载使用。
精品解析:浙江省北斗联盟2022-2023学年高一下学期期中联考生物试题(解析版): 这是一份精品解析:浙江省北斗联盟2022-2023学年高一下学期期中联考生物试题(解析版),共26页。试卷主要包含了选择题部分,非选择题部分等内容,欢迎下载使用。

