2023届陕西省商洛市丹凤中学高三下学期适应性训练(六)物理试题
展开2023届陕西省商洛市丹凤中学高三下学期适应性训练(六)物理试题
考生须知:
1.全卷分选择题和非选择题两部分,全部在答题纸上作答。选择题必须用2B铅笔填涂;非选择题的答案必须用黑色字迹的钢笔或答字笔写在“答题纸”相应位置上。
2.请用黑色字迹的钢笔或答字笔在“答题纸”上先填写姓名和准考证号。
3.保持卡面清洁,不要折叠,不要弄破、弄皱,在草稿纸、试题卷上答题无效。
一、单项选择题:本题共6小题,每小题4分,共24分。在每小题给出的四个选项中,只有一项是符合题目要求的。
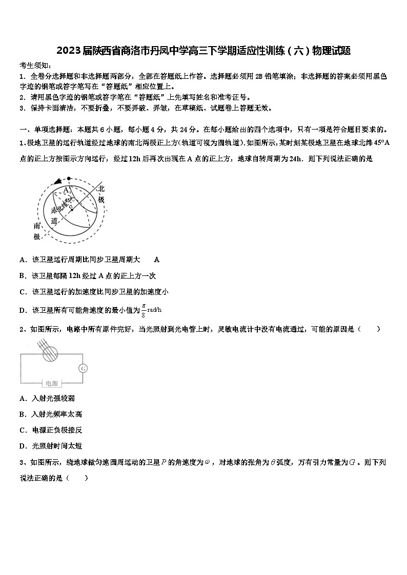
1、极地卫星的运行轨道经过地球的南北两极正上方(轨道可视为圆轨道).如图所示,某时刻某极地卫星在地球北纬45°A点的正上方按图示方向运行,经过12h后再次出现在A点的正上方,地球自转周期为24h.则下列说法正确的是
A.该卫星运行周期比同步卫星周期大
B.该卫星每隔12h经过A点的正上方一次
C.该卫星运行的加速度比同步卫星的加速度小
D.该卫星所有可能角速度的最小值为
2、如图所示,电路中所有原件完好,当光照射到光电管上时,灵敏电流计中没有电流通过,可能的原因是( )
A.入射光强较弱
B.入射光频率太高
C.电源正负极接反
D.光照射时间太短
3、如图所示,绕地球做匀速圆周运动的卫星的角速度为,对地球的张角为弧度,万有引力常量为。则下列说法正确的是( )
A.卫星的运动属于匀变速曲线运动
B.张角越小的卫星,其角速度越大
C.根据已知量可以求地球质量
D.根据已知量可求地球的平均密度
4、下列说法中正确的是( )
A.物体的温度升高时,其内部每个分子热运动的动能一定增大
B.气体压强的产生是大量气体分子对器壁持续频繁的碰撞引起的
C.物体的机械能增大,其内部每个分子的动能一定增大
D.分子间距离减小,分子间的引力和斥力一定减小
5、如图所示,一定质量的通电导体棒ab置于倾角为θ的粗糙导轨上,在图所加各种大小相同方向不同的匀强磁场中,导体棒ab均静止,则下列判断错误的是
A.四种情况导体受到的安培力大小相等
B.A中导体棒ab与导轨间摩擦力可能为零
C.B中导体棒ab可能是二力平衡
D.C、D中导体棒ab与导轨间摩擦力可能为零
6、如图所示,将一个质量为m的半球形物体放在倾角为37°的斜面上,用通过球心且水平向左的力F作用在物体上使其静止.已知物体与斜面间的动摩擦因数为,最大静摩擦力等于滑动摩擦力,重力加速度为g,.要使半球体刚好沿斜面上滑,则力F的大小是( )
A.mg B.2mg C.3mg D.4mg
二、多项选择题:本题共4小题,每小题5分,共20分。在每小题给出的四个选项中,有多个选项是符合题目要求的。全部选对的得5分,选对但不全的得3分,有选错的得0分。
7、如图所示,半径为R的圆形区域内存在着垂直纸面向里的匀强磁场,过(-2R,0)点垂直x轴放置一线型粒子发射装置,能在0<y<R的区间内各处沿x轴正方向同时发射出速度均为ν、带正电的同种粒子,粒子质量为m,电荷量为q。不计粒子的重力及粒子间的相互作用力。若某时刻粒子被装置发射出后,经过磁场偏转恰好击中y轴上的同一位置,则下列说法中正确的是
A.粒子击中点距O点的距离为R
B.磁场的磁感应强度为
C.粒子离开磁场时速度方向相同
D.粒子从离开发射装置到击中y轴所用时间t的范围为<t<
8、在地月系统中,若忽略其它星球的影响,可以将月球和地球看成在引力作用下都绕某点做匀速圆周运动;但在近似处理问题时,常常认为月球是绕地心做圆周运动。我们把前一种假设叫“模型一”,后一种假设叫“模型二”。已知月球中心到地球中心的距离为L,月球运动的周期为T。利用( )
A.“模型一”可确定地球的质量
B.“模型二”可确定地球的质量
C.“模型一”可确定月球和地球的总质量
D.“模型二”可确定月球和地球的总质量
9、如图,匀强磁场与平面垂直且仅分布在第一象限,两个完全相同的带电粒子、从轴上的点以相等速率射入磁场,分别经过时间、后从轴上纵坐标为,的两点垂直于轴射出磁场。已知两带电粒子在磁场中做圆周运动的周期为,半径为,粒子射入速度方向与轴正方向的夹角为。、间的相互作用和重力可忽略。下列关系正确的是( )
A. B. C. D.
10、下列各种说法中正确的是( )
A.布朗运动是分子热运动的宏观现象,可以发生在固体、液体和气体中
B.扩散现象反映了分子的无规则运动,可以发生在固体、液体、气体的任何两种中
C.分子力较大时,分子势能较大;分子力较小时,分子势能较小
D.液晶分子排列比较整齐,但不稳定,其光学性质随温度的变化而变化
E.只要是具有各向异性的物体一定是晶体,具有各向同性的物体不一定是非晶体
三、实验题:本题共2小题,共18分。把答案写在答题卡中指定的答题处,不要求写出演算过程。
11.(6分)图甲为某实验小组做“验证机械能守恒定律”的实验装置,光电门 A、B 固定在气垫导轨上,细线两端分别与钩码和滑块相连,重力加速度为 g。
(1)实验的主要操作如下:
①按图组装好实验器材;
②让滑块从气垫导轨上光电门A 的右侧某位置由静止释放;
③记录遮光条通过光电门 A、B 所用的时间分别为t1、t2;
④改变光电门 B 的位置,进行多次实验。
为完成该实验,还缺少的主要操作是_____;
(2)实验中还需要测量的物理量有_____;
①滑块的长度 D;
②遮光条的宽度 d;
③两个光电门之间的距离 L;
④滑块(含遮光条)的质量 M;
⑤钩码的质量 m。
(3)对于滑块(含遮光条)和钩码组成的系统,重力势能的减少量Ep=_______;动能的增加量Ek=_____;(用上述所给的字母表示)
(4)实验小组处理采集的多组数据并在坐标系Ep-Ek中描点作图,如图乙所示,若两轴的标度相同,造成该实验结果的原因是_______。
12.(12分)LED灯的核心部件是发光二极管,某同学欲测量一只工作电压为2.9V的发光极管的正向伏安特性曲线,所用器材有:电压表(量程3V,内阻约3k),电流表(用多用电表的直流25mA挡替代,内阻约为5),滑动变阻器(0-20),电池组(内阻不计),电键和导线若干,他设计的电路如图(a)所示,回答下列问题:
(1)根据图(a),在实物图(b)上完成连线________;
(2)调节变阻器的滑片至最________端(填“左”或“右”),将多用电表选择开关拔至直流25mA挡,闭合电键;
(3)某次测量中,多用电表示数如图(c),则通过二极管的电流为________mA;
(4)该同学得到的正向伏安特性曲线如图(d)所示,由曲线可知,随着两端电压增加,二极管的正向电阻________(填“增大、“减小”或“不变”);当电流为15.0mA时,正向电阻为________(结果取三位有数字)。
四、计算题:本题共2小题,共26分。把答案写在答题卡中指定的答题处,要求写出必要的文字说明、方程式和演算步骤。
13.(10分)如图所示,半径为的光滑圆弧AB固定在水平面上,BCD为粗糙的水平面,BC和CD距离分别为2.5 m、1.75 m,D点右边为光滑水平面,在C点静止着一个小滑块P,P与水平面间的动摩擦因数为,容器M放置在光滑水平面上,M的左边是半径为的光滑圆弧,最左端和水平面相切于D点。一小滑块Q从A点正上方距A点高处由静止释放,从A点进入圆弧并沿圆弧运动,Q与水平面间的动摩擦因数为。Q运动到C点与P发生碰撞,碰撞过程没有能量损失。已知Q、P和M的质量分别为,重力加速度取,求:
(1)P、Q第一次碰撞后瞬间速度大小;
(2)Q经过圆弧末端B时对轨道的压力大小;
(3)M的最大速度。
14.(16分)如图所示为演示“过山车”原理的实验装置,该装置由两段倾斜直轨道与一圆轨道拼接组成,在圆轨道最低点处的两侧稍错开一段距离,并分别与左右两侧的直轨道平滑相连。
某研学小组将这套装置固定在水平桌面上,然后在圆轨道最高点A的内侧安装一个薄片式压力传感器(它不影响小球运动,在图中未画出)。将一个小球从左侧直轨道上的某处由静止释放,并测得释放处距离圆轨道最低点的竖直高度为h,记录小球通过最高点时对轨道(压力传感器)的压力大小为F。此后不断改变小球在左侧直轨道上释放位置,重复实验,经多次测量,得到了多组h和F,把这些数据标在F-h图中,并用一条直线拟合,结果如图所示。
为了方便研究,研学小组把小球简化为质点,并忽略空气及轨道对小球运动的阻力,取重力加速度g=10m/s2。请根据该研学小组的简化模型和如图所示的F-h图分析:
(1)当释放高度h=0.20m时,小球到达圆轨道最低点时的速度大小v;
(2)圆轨道的半径R和小球的质量m;
(3)若两段倾斜直轨道都足够长,为使小球在运动过程中始终不脱离圆轨道,释放高度h应满足什么条件。
15.(12分)如图所示,在第Ⅱ象限内有水平向右的匀强电场,在第I象限和第IV象限的圆形区域内分别存在如图所示的匀强磁场,在第IV象限磁感应强度大小是第Ⅰ象限的2倍.圆形区域与x轴相切于Q点,Q到O点的距离为L,有一个带电粒子质量为m,电荷量为q,以垂直于x轴的初速度从轴上的P点进入匀强电场中,并且恰好与y轴的正方向成60°角以速度v进入第I象限,又恰好垂直于x轴在Q点进入圆形区域磁场,射出圆形区域磁场后与x轴正向成30°角再次进入第I象限。不计重力。求:
(1)第I象限内磁场磁感应强度B的大小:
(2)电场强度E的大小;
(3)粒子在圆形区域磁场中的运动时间。
参考答案
一、单项选择题:本题共6小题,每小题4分,共24分。在每小题给出的四个选项中,只有一项是符合题目要求的。
1、D
【解析】
地球在12h的时间内转了180°,要使卫星第二次出现在A点的正上方,则时间应该满足 T+nT=12h,解得(n=0、1、2、3、),当n=0时,周期有最大值T=16h,当n的取值不同,则周期不同,则该卫星运行周期比同步卫星周期小,选项A错误;由以上分析可知,只有当卫星的周期为16h时,每隔12h经过A点上方一次,选项B错误; 卫星的周期小于同步卫星的周期,则运转半径小于同步卫星的半径,根据可知,该卫星运行的加速度比同步卫星的加速度大,选项C错误;该卫星的最大周期T=16h,则最小的角速度为:,选项D正确.
2、C
【解析】
A.根据光电效应方程
可知光电管能否产生光电效应与入射光的强度没有关系,A错误;
B.若入射光频率太高,则一定大于金属的极限频率,故一定可以发生光电效应,电流计中可能电流通过,B错误;
C.电源正负极接反时,光电管加上反向电压,光电子做减速运动,可能不能到达阳极,电路中不能形成电流,C正确;
D.光电管能否产生光电效应与光照时间没有关系,D错误。
故选C。
3、D
【解析】
A.卫星的加速度方向一直改变,故加速度一直改变,不属于匀变速曲线运动,故A错误;
B.设地球的半径为R,卫星做匀速圆周运动的半径为r,由几何知识得
可知张角越小,r越大,根据
得
可知r越大,角速度越小,故B错误;
C.根据万有引力提供向心力,则有
解得地球质量为
因为r未知,所以由上面的式子可知无法求地球质量,故C错误;
D.地球的平均密度
则
知可以求出地球的平均密度,故D正确。
故选D。
4、B
【解析】
物体的温度升高时,其内部分子的平均动能变大,并非每个分子热运动的动能都增大,选项A错误;气体压强的产生是大量气体分子对器壁持续频繁的碰撞引起的,选项B正确;宏观物体的机械能与微观分子的动能无关,选项C错误;分子间距离减小,分子间的引力和斥力都增大,选项D错误;故选B.
5、D
【解析】
A.导体棒受到的安培力F=BIL,因B大小相同,电流相同,故受到的安培力大小相等,故A正确,不符合题意;
B.杆子受竖直向下的重力、水平向右的安培力和垂直于斜面向上的斜面的支持力,若三个力平衡,则不受摩擦力,故B正确,不符合题意;
C.杆子受竖直向下的重力、竖直向上的安培力,若重力与安培力相等,则二力平衡,故C正确,不符合题意;
D.杆子受重力、竖直向下的安培力、支持力,要想处于平衡,一定受摩擦力,D杆子受重力、水平向左的安培力,支持力,要想处于平衡,一定受摩擦力,故D错误,符合题意;
故选D.
【名师点睛】
此题是物体的平衡及安培力的问题;解决本题的关键掌握安培力的方向判定,以及能正确地进行受力分析,根据受力平衡判断杆子受力;此题难度不大,考查基本知识的运用能力.
6、B
【解析】
分析半球形物体的受力,如图所示
物体刚好沿斜面上滑时,由平衡条件得:
,
联立两式解得
A. mg,与分析不符,故A错误;
B. 2mg,与分析相符,故B正确;
C.3 mg,与分析不符,故C错误;
D.4 mg,与分析不符,故D错误;
故选:B。
二、多项选择题:本题共4小题,每小题5分,共20分。在每小题给出的四个选项中,有多个选项是符合题目要求的。全部选对的得5分,选对但不全的得3分,有选错的得0分。
7、ABD
【解析】
由题意,某时刻发出的粒子都击中的点是y轴上同一点,由最高点射出的只能击中(0,R),则击中的同一点就是(0,R),即粒子击中点距O点的距离为R,所以A选项正确。从最低点射出的也击中(0,R),那么粒子做匀速圆周运动的半径为R,由洛仑兹力提供向心力得:,则磁感应强度 ,所以选项B正确。粒子运动的半径都相同,但是入射点不同,则粒子离开磁场时的速度方向不同,选项C错误;显然偏转角最大的时间最长,显然从最低点射出的粒子偏转90°,在磁场中的时间最长,最长时间为。从最高点直接射向(0,R)的粒子时间最短,则最短的时间为,所以选项D正确。故选ABD。
【点睛】
看起来情况比较复杂,但涉及的问题却是常规问题,本题的关键点是粒子源发出的粒子是速度大小和方向均相同,则其做匀速圆周运动的半径相同,在从最低点的特殊情况就能知道相同的半径就是圆弧的半径,再结合周期公式能求出最长和最短时间。
8、BC
【解析】
AC.对于“模型一”,是双星问题,设月球和地球做匀速圆周运动的轨道半径分别为r和R,间距为L,运行周期为T,根据万有引力定律有
其中
解得
可以确定月球和地球的总质量,A错误,C正确;
BD.对于“模型二”,月球绕地球做匀速圆周运动,万有引力提供向心力,有
解得地球的质量为
可以确定地球的质量,无法确定月球的质量,B正确,D错误。
故选BC。
9、CD
【解析】
A.由题意可知两粒子在磁场中运动轨迹所对应的圆心角之和为,因为粒子b的轨迹所对应的圆心角为,所以粒子a运动轨迹所对应的圆心角为,则
故A错误;
BCD.粒子a、b运动时间之和为,即
由几何知识可知
,
故
、
故B错误,CD正确。
故选CD。
10、BDE
【解析】
A.布朗运动是悬浮在液体、气体中的固体小颗粒的运动,所以只能发生在液体和气体中,故A错误;
B.扩散现象是两种物质的分子相互进入对方,可在固、液、气三种物质中任两种中发生,故B正确;
C.当分子力表现为引力时,随分子间的距离增大,分子力先增后减,但分子势能一直增大,故C错误;
D.液晶分子在特定的方向排列比较整齐,具有各向异性,但分子排列不稳定,外界条件的微小变化都会引起液晶分子排列的变化,从而改变液晶的某些性质,如温度、压力和外加电压等的变化,都会引起液晶光学性质的变化,故D正确;
E.单晶体的物理性质是各向异性,多晶体和非晶体的物理性质是各向同性,故E正确。
故选BDE。
三、实验题:本题共2小题,共18分。把答案写在答题卡中指定的答题处,不要求写出演算过程。
11、将气垫导轨调节水平 ②③④⑤ mgL 气垫导轨没有调水平且B端偏低
【解析】
(1)[1].为完成该实验,还缺少的主要操作是将气垫导轨调节水平;
(2)[2].滑块经过两个光电门时的速度分别为
则要验证的关系为
则要测量的物理量是:②遮光条的宽度 d;③两个光电门之间的距离 L;④滑块(含遮光条)的质量 M;⑤钩码的质量 m。
(3)[3].对于滑块(含遮光条)和钩码组成的系统,重力势能的减少量
Ep=mgL;
[4].动能的增加量
Ek=;
(4)[5].根据 Ep-Ek图像,若Ep=Ek则直线倾角为45°,而现在图中直线倾角为42°,可知Ep<Ek可知原因可能是滑块的重力做正功造成的,即气垫导轨没有调水平且B端偏低。
12、 左 19.0 减小 181-184
【解析】
(1)[1].根据图示电路图连接实物电路图,实物电路图如图所示:
(2)[2].滑动变阻器采用分压接法,为保护电路闭合开关前滑片应置于左端。
(3)[3].电流表量程为25mA,读量程为250mA的挡,示数为190mA,则通过二极管的电流为19.0mA;
(4)[4].由图示图象可知,随着二极管两端电压增加,通过二极管的电流增大,电压与电流的比值减小,则二极管的正向电阻随电压增加而减小;
[5].由图示图象可知,当电流I=15.0mA=0.015A时,U=2.72V
电阻阻值
四、计算题:本题共2小题,共26分。把答案写在答题卡中指定的答题处,要求写出必要的文字说明、方程式和演算步骤。
13、(1)-8m/s 4m/s(2)43.8N(第一次)和17.8N(第二、三次)(3)5m/s
【解析】
(1)物体Q从开始下落,到到达C点的过程,由动能定理:
解得
v1=12m/s
Q运动到C点与P发生碰撞,则:
联立解得:
v2=-8m/s
v3=4m/s
(2)碰撞后Q向左滑行,设Q第二次到B点时速度为,由动能定理有
Q第二次在B点,设轨道对Q的支持力大小为,应用向心力公式有
解得
Q滑上圆弧轨道AB后再次滑下,第三次经过B点时的速度大小仍为,轨道对Q的支持力大小仍为,之后Q一直向右运动,最终停在BD上,且与P无碰撞,所以由牛顿第三定律可知,Q在B点对轨道的压力大小为(第一次)和(第二、三次)
(3)P、Q碰撞后P向右滑行,设P点运动到D点速度为,由动能定理有
解得
P滑上M的轨道过程M向右加速,从轨道上滑下,M仍向右加速,则P滑到水平面时M有最大速度,设P刚到水平面时,M和P的速度分别为和,为M的最大速度,P从滑上到回到水平面,P和M水平方向动量守恒,初末两态总动能相等,则有
联立解得
14、(1)(2)R=0.12m ,m=0.02kg(3)h≤0.12m或者h≥0.3m
【解析】
(1)设小球质量为m,对于从释放到轨道最低点的过程,根据动能定理,有
解得:
(2)设小球到达A点速度为vA,根据动能定理
在A点,设轨道对小球的压力为N,根据牛顿第二定律:
根据牛顿第三定律
N=F
联立上述三式可得:
对比F-h图像,根据斜率和截距关系,可得:
R=0.12m
m=0.02kg
(3)假设h=h1时,小球恰好到达最高点A,此时F=0
由F-h图像可得:
h1=0.3m
假设h=h2时,小球恰好到达圆轨道圆心的右侧等高点,此过程根据动能定理:
解得:
h2=R=0.12m
综上,为使小球在运动过程中始终不脱离圆轨道,释放高度h应满足:
h≤0.12m或者h≥0.3m
15、(1);(2);(3)。
【解析】
(1)带电粒子在磁场中做匀速圆周运动,轨迹如图所示.设粒子在第Ⅰ象限内的轨迹半径为R1.由几何关系有:
得:
根据洛伦兹力提供向心力有:
得:
(2)带电粒子在电场中做类平抛运动,由几何关系有:
v0=vcos60°=v
粒子刚出电场时
vx=vsin60°=v
粒子在电场中运动时间为:
vx=at
可得:
(3)由几何关系知,粒子在圆形磁场中运动的时间
而
结合得
陕西省咸阳市实验中学2023-2024学年高三下学期适应性训练(一)物理试题: 这是一份陕西省咸阳市实验中学2023-2024学年高三下学期适应性训练(一)物理试题,文件包含陕西省咸阳市实验中学2023-2024学年高三下学期适应训练一物理试题pdf、答案高三物理pdf等2份试卷配套教学资源,其中试卷共8页, 欢迎下载使用。
2023届陕西省商洛市山阳中学高三下学期一模物理试题(含答案): 这是一份2023届陕西省商洛市山阳中学高三下学期一模物理试题(含答案),共18页。试卷主要包含了单选题,多选题,实验题,计算题等内容,欢迎下载使用。
2023届陕西省商洛市镇安中学高三下学期模拟考试理综物理试题(含解析): 这是一份2023届陕西省商洛市镇安中学高三下学期模拟考试理综物理试题(含解析),共22页。试卷主要包含了单选题,多选题,实验题,解答题等内容,欢迎下载使用。

