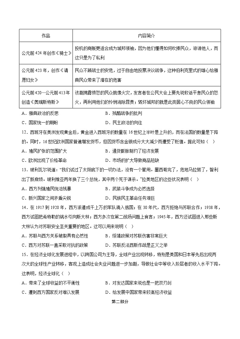
2023年高考考前押题密卷:历史(重庆卷)(考试版)A4
展开2023年高考考前押题密卷:历史(浙江卷)(考试版)A4: 这是一份2023年高考考前押题密卷:历史(浙江卷)(考试版)A4,共9页。试卷主要包含了选择题的作答,非选择题的作答,有学者描绘当今的世界新现象,2022年6月,七国集团,下列叙述与古代埃及有关的是等内容,欢迎下载使用。
2023年高考考前押题密卷:(山东卷)-历史(考试版)A4: 这是一份2023年高考考前押题密卷:(山东卷)-历史(考试版)A4,共7页。
2023年高考考前押题密卷-历史(上海卷)(考试版)A4: 这是一份2023年高考考前押题密卷-历史(上海卷)(考试版)A4,共8页。

