专题16 电压 电阻——【全国通用】2020-2022三年中考物理真题分类汇编(原卷版+解析版)
展开专题16 电压 电阻
【2022年】
一、单选题
1.(2022·四川自贡)如图所示,是一种自动测定油箱内油面高度的装置,R是转动式变阻器,它的金属滑片P是杠杆的一端,下列说法正确的是( )
A.油位越高,流过R的电流越大 B.R 、R0在电路中是并联的
C.油位越高,R两端的电压越大 D.油量表是由电流表改装而成的
2.(2022·四川内江)如图所示是滑动变阻器的结构和连入电路的示意图,当滑片向左滑动时,连入电路的电阻变大的是( )
A. B.C. D.
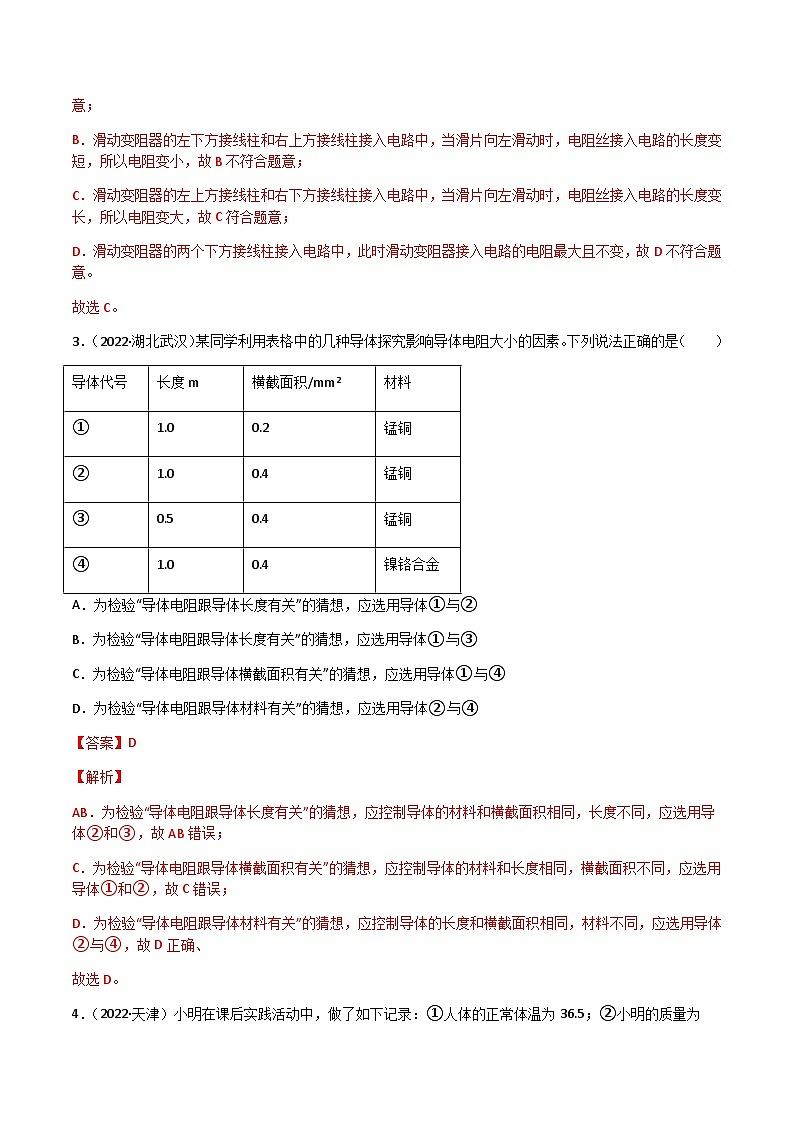
3.(2022·湖北武汉)某同学利用表格中的几种导体探究影响导体电阻大小的因素。下列说法正确的是( )
导体代号 | 长度m | 横截面积/mm2 | 材料 |
① | 1.0 | 0.2 | 锰铜 |
② | 1.0 | 0.4 | 锰铜 |
③ | 0.5 | 0.4 | 锰铜 |
④ | 1.0 | 0.4 | 镍铬合金 |
A.为检验“导体电阻跟导体长度有关”的猜想,应选用导体①与②
B.为检验“导体电阻跟导体长度有关”的猜想,应选用导体①与③
C.为检验“导体电阻跟导体横截面积有关”的猜想,应选用导体①与④
D.为检验“导体电阻跟导体材料有关”的猜想,应选用导体②与④
4.(2022·天津)小明在课后实践活动中,做了如下记录:①人体的正常体温为36.5;②小明的质量为60N;③我国家庭电路的电压为220V;④人步行的速度约为1.1m/s。其中符合实际且记录正确的是( )
A.①② B.①④ C.③④ D.②③
5.(2022·湖南怀化)如图所示,导线连接无误,闭合开关后两灯都不亮,电压表有示数且接近电源电压,电流表无示数,则其原因可能是( )
A.短路 B.断路 C.短路 D.断路
6.(2022·四川自贡)如图所示电路,开关闭合后两灯L1、L2均发光,以下说法正确的是( )
A.电流表A的示数一定等于A1的示数 B.电流表A的示数一定等于A1示数的2倍
C.电压表V的示数一定小于V1的示数 D.电压表V的示数一定等于V1的示数
7.(2022·浙江台州)某次实验时,电表的接线和指针的位置如图所示,其示数为( )
A.2.50伏 B.12.5伏 C.2.50安 D.12.5安
8.(2022·浙江绍兴)学习了《质量测量工具的进化》的STEAM课程,小敏认识并使用了如图台秤,发现指针偏转角度与所测物体质量成正比。根据台秤示数变化规律,小敏想选用电流表或电压表的示数来反映所测物体质量大小,设计的电路最合理的是( )
A.B.C. D.
9.(2022·四川眉山)小林同学在“探究串联电路中用电器两端电压与电源两端电压的关系”时,如图所示电源电压U=6V保持不变。他闭合开关时发现两只灯泡都不亮,用电压表分别测出ab、bc、ac两点之间的电压为Uab=6V、Ubc=0V、Uac=6V。若电路只有一处故障,则应是( )
A.灯泡L1短路 B.灯泡L1断路
C.灯泡L2短路 D.开关S断路
10.(2022·海南)小明在做电学实验时,连接电路如图所示。闭合开关,灯不发光,发光,电流表有示数,电压表无示数。电路故障可能是( )
A.电流表断路 B.电压表短路 C.灯断路 D.灯短路
11.(2022·浙江台州)当滑动变阻器的滑片P向右移动时,接入电路的阻值变大。选择的接线柱是( )
A.AB B.CD C.BD D.AD
二、填空题
12.(2022·广西)如图所示,电源电压6V不变,电阻R1=10Ω,R2=20Ω,当开关S接到点2时,电压表示数为________V;当开关S转换到点1时,在10s内电流所做的功为________J。
13.(2022·四川自贡)在如图所示电路中,当甲乙均为电流表且开关闭合、断开时,电阻、连接方式是___________联。当甲乙均为电压表且开关、都闭合时,电阻、连接方式是___________联。(均选填“串”或“并”)
14.(2022·青海)如图所示,电源电压保持不变,先闭合开关S1,再闭合开关S2,电压表的示数___________(选填“变大”“不变”或“变小”),灯泡L1的亮度___________(选填“变亮”“不变”或“变暗”)。
15.(2022·上海)上海地区家庭电路电压是______V;今年3月8日世界第二大水电站白鹤滩水电站建成完工,它的发电机工作时将水能转化为______能;并通过______输电线路(选填“高压”或“低压”)将其输送到远方。
16.(2022·江苏泰州)如图,小明用电压表测水果电池电压,由图可知:该水果电池的负极是______片,用水果电池给电路供电时,将_______能转化为电能。
三、作图题
17.(2022·江苏南通)如图所示电路中有两个小灯,请在图中〇内,分别填入×及A或V的符号,要求电键闭合时两灯均能发光,且两电表的示数均不为零。
【2021年】
一、单选题
1.(2021·山东青岛)用如图所示电路探究串联电路的电压规律,下列说法正确的是( )
A.电压表不能直接测量电源电压
B.若测量L1两端电压,需将电压表并联在a、b两点间,且电压表正接线柱接a点
C.实验得到的结论为:串联电路电压处处相等
D.改变两个小灯泡的规格,重复实验,是为了减小实验误差
2.(2021·山东青岛)下列关于电流、电阻的说法正确的是( )
A.只有正电荷定向移动才能形成电流
B.只要电路闭合,电路中就会有电流
C.通过导体的电流为零时,导体的电阻也为零
D.若采用超导材料输送电能,可以大大降低电能的损耗
3.(2021·山东济南)如图所示是电压表的表盘,其示数是( )
A.2.05V B.2.5V C.10.5V D.12.5V
4.(2021·湖南永州)按如图所示连接好电路,闭合开关后发现小灯泡L1和L2均不发光,电流表无示数。现用电压表检测电路故障,用电压表分别测得bc、de、af间的电压为0V、3V、3V,由此可以判断电路故障可能是( )
A.L1短路 B.L2短路 C.L1断路 D.L2断路
5.(2021·湖南益阳)关于图所示的实物电路,在S1、S2都闭合后,下列说法正确的是( )
A.通过L1与L2的电流一定相等
B.通过L1与L2的电流一定不相等
C.L1与L2两端的电压一定相等
D.L1与L2两端的电压之和等于电源电压
6.(2021·湖南湘西)如图由两节干电池组成的电源电压是( )
A. B. C. D.
7.(2021·湖北)电阻单位是为了纪念下列哪位物理学家而命名的( )
A. 瓦特B. 安培C. 欧姆D. 焦耳
8.(2021·四川攀枝花)如图所示是一种测定油箱内油量的装置模型,其中R为滑动变阻器的电阻片,与之接触的滑片P可以绕O点转到,当油量减少时,以下说法中正确的是( )
A.电流表示数增大
B.电路的总电阻减小
C.电路消耗的总功率增大
D.定值电阻R0两端的电压减小
9.(2021·福建)图是红外线测温仪原理示意图,R是热敏电阻,其阻值随温度的升高而减小,定值电阻R0为保护电阻。下列分析正确的是( )
A.显示仪是由电流表改装成的
B.测较高温度时,R0两端的电压较大
C.增大R0的阻值,可增大测温仪的最大测量值
D.增大电源电压,可增大测温仪的最大测量值
10.(2021·湖北恩施)如图所示的电路中,电源电压保持不变,R1为定值电阻且小于R2的最大阻值,闭合开关S后,在滑片从最右端向左移动的过程中,电表均不超过量程,下列分析正确的是( )
A.电流表示数变大,电压表V2示数变大
B.电流表示数变大,电压表V1示数变小
C.电压表V2的示数与电流表示数的乘积先变大后变小
D.电压表V2的示数与电流表示数的乘积保持不变
11.(2021·湖北宜昌)如图所示是小勇连接的实验电路,他检查导线连接无误后,闭合开关,发现灯泡L1、L2均不发光,于是他用一根导线来排查故障。当导线连接L1两端时两灯仍不发光,连接L2两端时L1发光、L2不发光。由此判断电路的故障是( )
A.L1断路 B.L2断路 C.L1短路 D.L2短路
12.(2021·江苏)如图,闭合开关,灯泡不亮,在闭合开关且不拆开导线的情况下,将M接电源“+”极,N依次试触E、F、G接线柱,发现电压表示数前两次为零,第三次接近3V,若故障只有一个,则可能是( )
A.电源没电 B.开关断路
C.灯泡断路 D.灯泡短路
13.(2021·湖北武汉)利用如图所示的电路探究影响导体电阻大小的因素,演示板上固定有a、b、c、d四根合金丝,长度关系为La=Lb==,横截面积关系为Sa=Sb=Sc=,其中a、c、d均为镍铬合金丝,b为锰铜合金丝。将导线P、Q分别接在同一根合金丝两端的接线柱上,下列说法正确的是( )
A.选用a和b进行实验,可以探究导体电阻跟导体材料的关系
B.选用c和d进行实验,可以探究导体电阻跟导体长度的关系
C.选用a和c进行实验,可以探究导体电阻跟横截面积的关系
D.选用b和d进行实验,可以探究导体电阻跟导体材料的关系
二、填空题
14.(2021·辽宁鞍山)如图所示,用两个金属夹子将一根铅笔芯接入电路时小灯泡发光,说明铅笔芯是________(填“导体”或“绝缘体”)。小夹子在铅笔芯上滑动的过程中,铅笔芯接入电路的_________影响了电阻的大小,导致小灯泡的亮度发生了变化。通电一段时间后铅笔芯发热,这是_________造成的。
15.(2021·湖南湘西)如图所示电路图中,电压表测量的是灯泡______两端电压。
16.(2021·湖北)如图所示电路,灯泡L1、L2的连接方式是___________ ( 选填“串联”或“并联”)。闭合开关S后,两灯均发光,两电表均有示数,过一会儿由于某个灯泡发生故障而熄灭,电流表有示数,电压表示数为零,则故障原因是___________。
17.(2021·天津)钢丝钳的钳柄上套有橡胶套:①橡胶套有凹凸不平的花纹,自的是增大手与钳柄之间的______;②橡胶是______(选填“导体”或“绝缘体”),用钢丝钳维修电路时可防止触电。
18.(2021·上海)在图所示的电路中,闭合开关S后,至少有一个电表发生变化,已知电路中只有一处故障,且发生在电阻 R1或R2上。请写出两电表的变化情况及其对应的故障。______、______ 。
【2020年】
一、单选题
1.(2020·山东烟台)如图所示电路中,电源电压不变。闭合开关后,滑动变阻器的滑片P向右端滑动时( )
A.电流表示数不变,电压表示数不变
B.电流表示数减小,电压表示数减小
C.电流表示数增大,电压表示数减小
D.电流表示数减小,电压表示数增大
2.(2020·湖南邵阳)如图所示,当滑动变阻器的滑片P向左移动时,能使电路中的电阻变小的接法是( )
A.B.C. D.
3.(2020·山东烟台)如图所示,当开关S闭合时,小灯泡L不亮,小明同学利用电压表进行电路故障检测,测量结果如表所示。假设导线连接良好,电路只有一处故障。则电路中的故障是( )
测试点 | a、b | b、c | c、d |
电压表示数 | 有示数 | 有示数 | 无示数 |
A.开关S断路 B.小灯泡L断路 C.滑动变阻器R短路 D.滑动变阻器R断路
4.(2020·湖南永州)如图所示,闭合开关,小灯泡不亮、电流表无示数、电压表有明显的示数。若电路只有一处故障,则故障可能是( )
A.L断路 B.R断路 C.R短路 D.电流表断路
5.(2020·江苏宿迁)取一个橙子,把铜片、铁片插入其中,就制成了一个水果电池。用电压表测量电压如图所示,下列说法正确的是( )
A.铁片是水果电池的正极 B.两个相同水果电池串联后可提供更高电压
C.该水果电池的电压是3V D.水果电池将内能转化为电能
6.(2020·湖南长沙)如图所示的钨丝是将一个白炽灯去除玻璃罩制成的,闭合开关S,小灯泡L发光,钨丝不发光,向钨线吹气时,小灯泡L变亮,用酒精灯给钨丝加热,小灯泡L逐渐变暗直至熄灭,由实验可知( )
A.钨丝的电阻随温度升高而减小
B.向钨丝吹气时,钨丝电阻变小
C.给钨丝加热时,电路中的电流变大
D.小灯泡L发光而钨丝不发光是因为通过钨丝的电流小于小灯泡L的电流
7.(2020·浙江舟山)为了减少碳排放,国家大力推行电动汽车。电动汽车的速度由流经电动机的电流大小控制,当驾驶员向下踩油门踏板时,改变接入电路的变阻器阻值,车速变大。下列是该电动汽车的模拟电路,其中符合要求的是( )
A.B.C.D.
8.(2020·广东深圳)在物理实验操作考核中,小明把两灯串联,闭合开关后,发现L1亮,L2不亮。为了找出原因,他把电压表并联在L2两端,如图所示,发现电压表示数为0,则原因可能是( )
A.L1 断路 B.L1短路 C.L2 断路 D.L2 短路
9.(2020·山东菏泽)如图所示,闭合开关S后,灯泡L1和L2都发光,两电表均有示数,由于某个灯泡发生故障,两灯泡都熄灭,电流表示数为零,电压表示数比原来还大,以下对电路和电路故障的分析正确的是( )
A.灯泡L1和L2发光时,两灯并联 B.电压表测的是灯泡L1的电压
C.灯泡熄灭是由于灯泡L2开路 D.灯泡熄灭是由于灯泡L2短路
10.(2020·湖北荆门)如图所示,AB和BC是由不同材料制成的长度相同、横截面积不同的两段导体,将它们串联后接入电路中,下列说法正确的是( )
A.AB段电阻大,电流小
B.BC段电阻小,电流小
C.AB段电阻一定大,电流与BC段相等
D.BC段电阻可能大,电流与AB段相等
11.(2020·山东潍坊)如图所示电路中,电源电压为3V,灯泡L1、L2规格相同。闭合开关S,两灯均不亮。保持S闭合,用电压表测得a、b间电压为0V,c、d间电压为3V,下列判断正确的是( )
A.b、c间导线断路 B.灯泡L1断路
C.灯泡L2断路 D.灯泡L1、L2均断路
12.(2020·山东泰安)如图所示,闭合开关,两灯均不亮。已知电路连接正确,是其中一个小灯泡出现了故障。将电压表并联在灯泡L1两端时,电压表有示数。则电路故障是( )
A.灯L1短路 B.灯L2短路 C.灯L1断路 D.灯L2断路
13.(2020·四川成都)工作和生活中,手机已成为人们常用的工具。华为智能手机的电池电压最接近( )
A.4V B.110V C.220V D.380V
14.(2020·四川成都)年仅24岁的成都青年曹原,解决了困扰世界物理学家多年的难题,取得了在石墨烯超导领域中的重大突破。超导材料不能用来制作( )
A.电热丝 B.电磁铁
C.电动机线圈 D.输电导线
二、实验题
15.(2020·四川凉山)如图所示,是探究影响导体电阻大小因素的实验装置图,实验中分别把a、b、c、d四根导线接入电路,其中导线a、b、d长度相同,a、b、c粗细相同, b、d粗细不同。
(1)该实验是通过观察电流表的示数来间接比较导线电阻的大小,这种科学研究问题的方法是 _______ 法;
(2)选用 _______ 两根导线分别接入电路中进行实验,是为了探究电阻大小跟导体的长度有关;
(3)选用a、b两根导线分别接入电路中进行实验,是为了探究电阻大小跟导体的 _______ 有关;
(4)选用 _______ 两根导线分别接入电路中进行实验,是为了探究电阻大小跟导体的横截面积有关。
三、填空题
16.(2020·上海)某导体两端的电压为6伏,10秒内通过其横截面的电荷量为3库,通过该导体的电流为______安, 该导体的电阻为______欧;增大该导体两端的电压,其电阻值______(选填“增大””“不变”或“减小”)。
17.(2020·广东)如图所示,图甲中电压表的分度值为 ______ V,读数为 ______ V;若使用前出现如图乙所示的情况,则原因是 ______ 。
18.(2020·四川凉山)如图所示,电源电压不变,S闭合后,若滑动变阻器的滑片P向右移动时,则电压表V的示数将________,电流表A的示数将________(选填“变大”“变小”“不变”)。
专题20 电与磁——【全国通用】2020-2022三年中考物理真题分类汇编(原卷版+解析版): 这是一份专题20 电与磁——【全国通用】2020-2022三年中考物理真题分类汇编(原卷版+解析版),文件包含专题20电与磁全国通用2020-2022三年中考物理真题分类汇编原卷版docx、专题20电与磁全国通用2020-2022三年中考物理真题分类汇编解析版docx等2份试卷配套教学资源,其中试卷共28页, 欢迎下载使用。
专题13 内能——【全国通用】2020-2022三年中考物理真题分类汇编(原卷版+解析版): 这是一份专题13 内能——【全国通用】2020-2022三年中考物理真题分类汇编(原卷版+解析版),文件包含专题13内能全国通用2020-2022三年中考物理真题分类汇编解析版docx、专题13内能全国通用2020-2022三年中考物理真题分类汇编原卷版docx等2份试卷配套教学资源,其中试卷共32页, 欢迎下载使用。
专题10 浮力——【全国通用】2020-2022三年中考物理真题分类汇编(原卷版+解析版): 这是一份专题10 浮力——【全国通用】2020-2022三年中考物理真题分类汇编(原卷版+解析版),文件包含专题10浮力全国通用2020-2022三年中考物理真题分类汇编解析版docx、专题10浮力全国通用2020-2022三年中考物理真题分类汇编原卷版docx等2份试卷配套教学资源,其中试卷共52页, 欢迎下载使用。

