专题15 实验与探究——【全国通用】2020-2022三年高考生物真题分类汇编(原卷版+解析版)
展开专题15 实验与探究
一、单选题
1.(2022·广东)下列关于遗传学史上重要探究活动的叙述,错误的是( )
A.孟德尔用统计学方法分析实验结果发现了遗传规律
B.摩尔根等基于性状与性别的关联证明基因在染色体上
C.赫尔希和蔡斯用对比实验证明DNA是遗传物质
D.沃森和克里克用DNA衍射图谱得出碱基配对方式
【答案】D
【解析】
【分析】
1、孟德尔发现遗传定律用了假说演绎法,其基本步骤:提出问题→作出假说→演绎推理→实验验证(测交实验) →得出结论。
2、 萨顿运用类比推理的方法提出基因在染色体的假说,摩尔根运用假说演绎法证明基因在染色体上。
3、赫尔希和蔡斯进行了T2噬菌体侵染细菌的实验,实验步骤:分别用35S或32P标记噬菌体→噬菌体侵染未被标记的细菌→在搅拌器中搅拌,然后离心,检测上清液和沉淀物中的放射性物质,证明了DNA是遗传物质。
4、沃森和克里克用建构物理模型的方法研究DNA的结构。
【详解】
A、孟德尔用统计学方法分析杂合子自交子代的表现型及比例,发现了遗传规律,A正确;
B、摩尔根等基于果蝇眼色与性别的关联,证明了基因在染色体上,B正确;
C、赫尔希和蔡斯分别用32P和35S标记T2噬菌体DNA和蛋白质,通过对比两组实验结果,证明了DNA是遗传物质,C正确;
D、沃森和克里克用DNA衍射图谱得出了DNA的螺旋结构,D错误。
故选D。
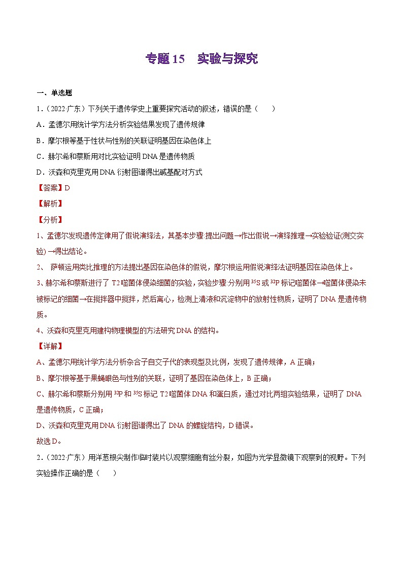
2.(2022·广东)用洋葱根尖制作临时装片以观察细胞有丝分裂,如图为光学显微镜下观察到的视野。下列实验操作正确的是( )
A.根尖解离后立即用龙胆紫溶液染色,以防解离过度
B.根尖染色后置于载玻片上捣碎,加上盖玻片后镜检
C.找到分生区细胞后换高倍镜并使用细准焦螺旋调焦
D.向右下方移动装片可将分裂中期细胞移至视野中央
【答案】C
【解析】
【分析】
观察细胞有丝分裂实验的步骤:解离(解离液由盐酸和酒精组成,目的是使细胞分散开来)、漂洗(洗去解离液,便于染色)、染色(用碱性染料)、制片(该过程中压片是为了将根尖细胞压成薄层,使之不相互重叠影响观察)和观察(先低倍镜观察,后高倍镜观察)。
【详解】
A、 根尖解离后需要先漂洗,洗去解离液后再进行染色,A错误;
B、 将已经染色的根尖置于载玻片上,加一滴清水后 ,用镊子将根尖弄碎,盖上盖玻片后再加一个载玻片,需要用拇指轻轻按压载玻片,使细胞分散开,再进行观察,B错误;
C、 在低倍镜下找到分生区细胞(呈正方形,排列紧密)后,再换用高倍镜进行观察,此时为使视野清晰,需要用细准焦螺旋进行调焦,C正确;
D、 分裂中期的染色体着丝点整齐排列在赤道板上,据图可知,图示中期细胞位于左上方,故需要向左上方移动装片将分裂中期的细胞移至视野中央,D错误。
故选C。
3.(2022·湖南)洋葱根尖细胞染色体数为8对,细胞周期约12小时。观察洋葱根尖细胞有丝分裂,拍摄照片如图所示。下列分析正确的是( )
A.a为分裂后期细胞,同源染色体发生分离
B.b为分裂中期细胞,含染色体16条,核DNA分子32个
C.根据图中中期细胞数的比例,可计算出洋葱根尖细胞分裂中期时长
D.根尖培养过程中用DNA合成抑制剂处理,分裂间期细胞所占比例降低
【答案】B
【解析】
【分析】
据图分析,图示为洋葱根尖细胞的有丝分裂图示,其中a细胞处于有丝分裂后期,b细胞处于有丝分裂中期,据此分析作答。
【详解】
A、图示细胞为洋葱根尖细胞的分裂图,有丝分裂过程中无同源染色体的分离现象,A错误;
B、b细胞着丝点整齐排列在赤道板上,细胞处于有丝分裂中期,且洋葱根尖细胞染色体数为8对(16条),有丝分裂中期染色体数目与体细胞相同,但核DNA分子加倍,故b细胞含染色体16条,核DNA分子32个,B正确;
C、各期细胞数目所占比例与其分裂周期所占时间成正相关,故已知细胞周期时间,根据各时期细胞数目所占比例可计算各时期的时间,但应统计多个视野中的比例,图中只有一个视野,无法准确推算,C错误;
D、间期时的S期进行DNA分子复制,若根尖培养过程中用DNA合成抑制剂处理,细胞停滞在间期,故分裂间期细胞所占比例升高,D错误。
故选B。
4.(2022·湖南)洗涤剂中的碱性蛋白酶受到其他成分的影响而改变构象,部分解折叠后可被正常碱性蛋白酶特异性识别并降解(自溶)失活。此外,加热也能使碱性蛋白酶失活,如图所示。下列叙述错误的是( )
A.碱性蛋白酶在一定条件下可发生自溶失活
B.加热导致碱性蛋白酶构象改变是不可逆的
C.添加酶稳定剂可提高加碱性蛋白酶洗涤剂的去污效果
D.添加碱性蛋白酶可降低洗涤剂使用量,减少环境污染
【答案】B
【解析】
【分析】
碱性蛋白酶能使蛋白质水解成可溶于水的多肽和氨基酸。衣物上附着的血渍、汗渍、奶渍、酱油渍等污物,都会在碱性蛋白酶的作用下,结构松弛、膨胀解体,起到去污的效果。
【详解】
A、由题“部分解折叠后可被正常碱性蛋白酶特异性识别并降解(自溶)失活”可知,碱性蛋白酶在一定条件下可发生自溶失活,A正确;
B、由图可知,加热导致碱性蛋白酶由天然状态变为部分解折叠,部分解折叠的碱性蛋白酶降温后可恢复到天然状态,因此加热导致碱性蛋白酶构象改变是可逆的 ,B错误;
C、碱性蛋白酶受到其他成分的影响而改变构象,而且加热也能使碱性蛋白酶失活,会降低碱性蛋白酶的洗涤剂去污效果,添加酶稳定剂可提高加碱性蛋白酶洗涤剂的去污效果,C正确;
D、酶具有高效性,碱性蛋白酶能使蛋白质水解成多肽和氨基酸,具有很强的分解蛋白质的能力,可有效地清除汗渍、奶渍、酱油渍等污渍,添加碱性蛋白酶可降低洗涤剂使用量,减少环境污染,D正确。
故选B。
5.(2022·山东)石蒜地下鳞茎的产量与鳞茎内淀粉的积累量呈正相关。为研究植物生长调节剂对石蒜鳞茎产量的影响,将适量赤霉素和植物生长调节剂多效唑的粉末分别溶于少量甲醇后用清水稀释,处理长势相同的石蒜幼苗,鳞茎中合成淀粉的关键酶AGPase的活性如图。下列说法正确的是( )
A.多效唑通过增强AGPase活性直接参与细胞代谢
B.对照组应使用等量清水处理与实验组长势相同的石蒜幼苗
C.喷施赤霉素能促进石蒜植株的生长,提高鳞茎产量
D.该实验设计遵循了实验变量控制中的“加法原理”
【答案】D
【解析】
【分析】
由图可知,与对照组比较,多效唑可提高鳞茎中合成淀粉的关键酶AGPase的活性,赤霉素降低AGPase的活性。
【详解】
A、由图可知,多效唑可以增强AGPase活性,促进鳞茎中淀粉的合成,间接参与细胞代谢,A错误;
B、由题“适量赤霉素和植物生长调节剂多效唑的粉末分别溶于少量甲醇后用清水稀释”可知,对照组应使用等量的甲醇-清水稀释液处理,B错误;
C、由题可知,赤霉素降低AGPase的活性,进而抑制鳞茎中淀粉的积累,根据石蒜地下鳞茎的产量与鳞茎内淀粉的积累量呈正相关,喷施赤霉素不能提高鳞茎产量,反而使得鳞茎产量减少,C错误;
D、与常态比较,人为增加某种影响因素的称为“加法原理”,用外源激素赤霉素和植物生长调节剂多效唑处理遵循了实验变量控制中的“加法原理”,D正确。
故选D。
6.(2022·浙江)以黑藻为材料进行“观察叶绿体”活动。下列叙述正确的是( )
A.基部成熟叶片是最佳观察材料 B.叶绿体均匀分布于叶肉细胞中心
C.叶绿体形态呈扁平的椭球形或球形 D.不同条件下叶绿体的位置不变
【答案】C
【解析】
【分析】
观察叶绿体
(1)制片:在洁净的载玻片中央滴一滴清水,用镊子取一片藓类的小叶或取菠菜叶稍带些叶肉的下表皮,放入水滴中,盖上盖玻片。
(2)低倍镜观察:在低倍镜下找到叶片细胞,然后换用高倍镜。
(3)高倍镜观察:调清晰物像,仔细观察叶片细胞内叶绿体的形态和分布情况。
【详解】
A、黑藻基部成熟叶片含有的叶绿体多,不易观察叶绿体的形态,应选用黑藻的幼嫩的小叶,A错误;
B、叶绿体呈扁平的椭球形或球形,围绕液泡沿细胞边缘分布,B错误;
C、观察到的叶绿体呈扁平的椭球形或球形,C正确;
D、叶绿体的形态和分布可随光照强度和方向的改变而改变,D错误。
故选C。
7.(2022年6月·浙江)“观察洋葱表皮细胞的质壁分离及质壁分离复原”实验中,用显微镜观察到的结果如图所示。下列叙述正确的是( )
A.由实验结果推知,甲图细胞是有活性的
B.与甲图细胞相比,乙图细胞的细胞液浓度较低
C.丙图细胞的体积将持续增大,最终胀破
D.若选用根尖分生区细胞为材料,质壁分离现象更明显
【答案】A
【解析】
【分析】
分析题图:甲到乙的过程中,细胞发生质壁分离,乙到丙的过程细胞发生质壁分离的复原,据此分析解答。
【详解】
A、 能发生质壁分离细胞应为活的植物细胞,据图分析,从甲到乙发生了质壁分离现象,说明甲细胞是活细胞,A正确;
B、 乙图所示细胞发生质壁分离,该过程中细胞失水,故与甲图相比,乙图细胞的细胞液浓度较高,B错误;
C、 由于有细胞壁的限制,丙图细胞体积不会持续增大,且不会涨破,C错误;
D、 根尖分生区细胞无中央大液泡,不能发生质壁分离现象,D错误。
故选A。
8.(2022年6月·浙江)下列关于研究淀粉酶的催化作用及特性实验的叙述,正确的是( )
A.低温主要通过改变淀粉酶的氨基酸组成,导致酶变性失活
B.稀释100万倍的淀粉酶仍有催化能力,是因为酶的作用具高效性
C.淀粉酶在一定pH范围内起作用,酶活性随pH升高而不断升高
D.若在淀粉和淀粉酶混合液中加入蛋白酶,会加快淀粉的水解速率
【答案】B
【解析】
【分析】
大部分酶是蛋白质,少部分酶的本质是RNA,蛋白质的基本单位是氨基酸,RNA的基本单位是核糖核苷酸。
【详解】
A、 低温可以抑制酶的活性,不会改变淀粉酶的氨基酸组成,也不会导致酶变性失活,A错误;
B、 酶具有高效性,故稀释100万倍的淀粉酶仍有催化能力,B正确;
C、 酶活性的发挥需要适宜条件,在一定pH范围内,随着pH升高,酶活性升高,超过最适pH后,随pH增加,酶活性降低甚至失活,C错误;
D、 淀粉酶的本质是蛋白质,若在淀粉和淀粉酶混合液中加入蛋白酶,会将淀粉酶水解,则淀粉的水解速率会变慢,D错误。
故选B。
9.(2022·湖南)原生质体(细胞除细胞壁以外的部分)表面积大小的变化可作为质壁分离实验的检测指标。用葡萄糖基本培养基和NaCl溶液交替处理某假单孢菌,其原生质体表面积的测定结果如图所示。下列叙述错误的是( )
A.甲组NaCl处理不能引起细胞发生质壁分离,表明细胞中NaCl浓度≥0.3 mol/L
B.乙、丙组NaCl处理皆使细胞质壁分离,处理解除后细胞即可发生质壁分离复原
C.该菌的正常生长和吸水都可导致原生质体表面积增加
D.若将该菌先65℃水浴灭活后,再用 NaCl溶液处理,原生质体表面积无变化
【答案】A
【解析】
【分析】
假单孢菌属于真菌,真菌具有细胞壁和液泡,当细胞液的浓度小于外界溶液的浓度时,原生质体中的水分就透过细胞膜进入到外界溶液中,由于原生质层比细胞壁的伸缩性大,当细胞不断失水时,原生质层逐渐缩小,原生质层就会与细胞壁逐渐分离开来,即发生了质壁分离。当细胞液的浓度大于外界溶液的浓度时,外界溶液中的水分就透过细胞膜进入到原生质体中,原生质体逐渐变大,导致原生质体表面积增加。
【详解】
A、分析甲组结果可知,随着培养时间延长,与0时(原生质体表面积大约为0.5μm2)相比,原生质体表面积增加逐渐增大,甲组NaCl处理不能引起细胞发生质壁分离,说明细胞吸水,表明细胞中浓度>0.3 mol/L ,但不一定是细胞内NaCl浓度≥0.3 mol/L,A错误;
B、分析乙、丙组结果可知,与0时(原生质体表面积大约分别为0.6μm2、0.75μm2)相比乙丙组原生质体略有下降,说明乙、丙组NaCl处理皆使细胞质壁分离,处理解除后细胞即可发生质壁分离复原,B正确;
C、该菌的正常生长,细胞由小变大可导致原生质体表面积增加,该菌吸水也会导致原生质体表面积增加,C正确;
D、若将该菌先65℃水浴灭活,细胞死亡,原生质层失去选择透过性,再用 NaCl溶液处理,原生质体表面积无变化,D正确。
故选A。
10.(2022·山东)迷走神经是与脑干相连的脑神经,对胃肠的蠕动和消化腺的分泌活动起促进作用,还可通过一系列过程产生抗炎效应,如图所示。
分组
处理
TNF-α浓度
甲
腹腔注射生理盐水
+
乙
腹腔注射LPS
++++
丙
腹腔注射LPS+A处理
++
注:“+”越多表示浓度越高
(1)迷走神经中促进胃肠蠕动的神经属于______(填“交感神经”或“副交感神经”)。交感神经和副交感神经对同一器官的作用通常是相反的,其意义是______。
(2)消化液中的盐酸在促进消化方面的作用有______、______、______。(答出3种作用即可)
(3)研究人员对图中抗炎过程进行了相关实验,实验分组及结果见表。通过腹腔注射脂多糖(LPS)可使大鼠出现炎症,检测TNF-α浓度可评估炎症程度。据图分析,若丙组的A处理仅在肠巨噬细胞内起作用,推测A处理的3种可能的作用机制:______;______;______。
【答案】(1) 副交感神经 可以使机体对外界刺激作出更精确的反应,使机体更好地适应环境的变化。
(2) 使蛋白质变性,有利于蛋白酶与之结合 提供胃蛋白酶发挥催化作用的适宜pH 刺激小肠黏膜产生促胰液素,促进胰液分泌,进而促进消化
(3) A抑制TNF-α分泌过程中内质网、高尔基体形成囊泡 A抑制肠巨噬细胞中TNF-α基因的转录 A抑制肠巨噬细胞中TNF-α基因的翻译
【解析】
【分析】
外周神经系统包括脑神经和脊神经,它们都含有传入神经(感觉神经)和传出神经(运动神经)。传出神经又可分为支配躯体运动的神经(躯体运动神经)和支配内脏器官的神经(内脏运动神经),其中内脏运动神经的活动不受意识支配,称为 自主神经系统。
(1)
当人处于安静状态时,副交感神经活动占据优势,此时,心跳减慢,但胃肠的蠕动和消化液的分泌会加强,有利于食物的消化和营养物质的吸收;自主神经系统自主神经系统由交感神经和 副交感神经两部分组成。它们的作用通常是相反的,可以使机体对外界刺激作出更精确的反应,使机体更好地适应环境的变化。
(2)
盐酸在促进消化方面可以有以下作用:使蛋白质变性,有利于蛋白酶与之结合;提供胃蛋白酶发挥催化作用的适宜pH;刺激小肠黏膜产生促胰液素,促进胰液分泌,进而促进消化。
(3)
结合图示可知,丙组的TNF-α浓度低,炎症程度低于乙组,TNF-α作为一种细胞因子,化学成分是一种蛋白质,仅考虑A在肠巨噬细胞内起作用,可能的原因是A抑制TNF-α分泌过程中内质网、高尔基体形成囊泡,或A抑制肠巨噬细胞中TNF-α基因的转录,或A抑制肠巨噬细胞中TNF-α基因的翻译。
11.(2022年6月·浙江)通过研究遮阴对花生光合作用的影响,为花生的合理间种提供依据。研究人员从开花至果实成熟,每天定时对花生植株进行遮阴处理。实验结果如表所示。
处理
指标
光饱和点(klx)
光补偿点(lx)
低于5klx光合曲线的斜率(mgCO2.dm-2.hr-1.klx-1)
叶绿素含量(mg·dm-2)
单株光合产量(g干重)
单株叶光合产量(g干重)
单株果实光合产量(g干重)
不遮阴
40
550
1.22
2.09
18.92
3.25
8.25
遮阴2小时
35
515
1.23
2.66
18.84
3.05
8.21
遮阴4小时
30
500
1.46
3.03
16.64
3.05
6.13
注:光补偿点指当光合速率等于呼吸速率时的光强度。光合曲线指光强度与光合速率关系的曲线。
回答下列问题:
(1)从实验结果可知,花生可适应弱光环境,原因是在遮阴条件下,植株通过增加___________,提高吸收光的能力;结合光饱和点的变化趋势,说明植株在较低光强度下也能达到最大的___________;结合光补偿点的变化趋势,说明植株通过降低___________,使其在较低的光强度下就开始了有机物的积累。根据表中___________的指标可以判断,实验范围内,遮阴时间越长,植株利用弱光的效率越高。
(2)植物的光合产物主要以___________形式提供给各器官。根据相关指标的分析,表明较长遮阴处理下,植株优先将光合产物分配至___________中。
(3)与不遮阴相比,两种遮阴处理的光合产量均___________。根据实验结果推测,在花生与其他高秆作物进行间种时,高秆作物一天内对花生的遮阴时间为___________(A.<2小时 B.2小时 C.4小时 D.>4小时),才能获得较高的花生产量。
【答案】(1) 叶绿素含量 光合速率 呼吸速率 低于5klx光合曲线的斜率
(2) 蔗糖 叶
(3) 下降 A
【解析】
【分析】
实验条件下,植物处于弱光条件,据表分析,植物的叶绿素含量上升、低于5klx光合曲线的斜率增大、光补偿点和饱和点都下降,植物的光合产量都下降。
(1)
从表中数据可以看出,遮阴一段时间后,花生植株的叶绿素含量在升高,提高了对光的吸收能力。光饱和点在下降,说明植株为适应低光照强度条件,可在弱光条件下达到饱和点。光补偿点也在降低,说明植物的光合作用下降的同时呼吸速率也在下降,以保证植物在较低的光强下就能达到净光合大于0的积累效果。
低于5klx光合曲线的斜率体现弱光条件下与光合速率的提高幅度变化,在实验范围内随遮阴时间增长,光合速率提高幅度加快,故说明植物对弱光的利用效率变高。
(2)
植物的光合产物主要是以有机物(蔗糖)形式储存并提供给各个器官。结合表中数据看出,较长(4小时)遮阴处理下,整株植物的光合产量下降,但叶片的光合产量没有明显下降,从比例上看反而有所上升,说明植株优先将光合产物分配给了叶。
(3)
与对照组相比,遮阴处理的两组光合产量有不同程度的下降。若将花生与其他高秆作物间种,则应尽量减少其他作物对花生的遮阴时间,才能获得较高花生产量。
【点睛】
本题以遮阴条件下对花生植株的光合速率、光饱和点、补偿点及叶绿素含量等的影响实验为情境,考查了光合作用、呼吸作用、植物体内的物质变化和运输,旨在考查学生的阅读审题能力、实验谈及能力,以及科学思维科学探究的核心素养。
12.(2022·全国甲卷)玉米是我国重要的粮食作物。玉米通常是雌雄同株异花植物(顶端长雄花序,叶腋长雌花序),但也有的是雌雄异株植物。玉米的性别受两对独立遗传的等位基因控制,雌花花序由显性基因B控制,雄花花序由显性基因T控制,基因型bbtt个体为雌株。现有甲(雌雄同株)、乙(雌株)、丙(雌株)、丁(雄株)4种纯合体玉米植株。回答下列问题。
(1)若以甲为母本、丁为父本进行杂交育种,需进行人工传粉,具体做法是_____________。
(2)乙和丁杂交,F1全部表现为雌雄同株;F1自交,F2中雌株所占比例为_____________,F2中雄株的基因型是_____________;在F2的雌株中,与丙基因型相同的植株所占比例是_____________。
(3)已知玉米籽粒的糯和非糯是由1对等位基因控制的相对性状。为了确定这对相对性状的显隐性,某研究人员将糯玉米纯合体与非糯玉米纯合体(两种玉米均为雌雄同株)间行种植进行实验,果穗成熟后依据果穗上籽粒的性状,可判断糯与非糯的显隐性。若糯是显性,则实验结果是_____________;若非糯是显性,则实验结果是_____________。
【答案】(1)对母本甲的雌花花序进行套袋,待雌蕊成熟时,采集丁的成熟花粉,撒在甲的雌蕊柱头上,再套上纸袋。
(2) 1/4 bbTT、bbTt 1/4
(3) 糯性植株上全为糯性籽粒,非糯植株上既有糯性籽粒又有非糯籽粒 非糯性植株上只有非糯籽粒,糯性植株上既有糯性籽粒又有非糯籽粒
【解析】
【分析】
雌花花序由显性基因B控制,雄花花序由显性基因T控制,基因型bbtt个体为雌株、甲(雌雄同株)、乙(雌株)、丙(雌株)、丁(雄株),可推断出甲的基因型为BBTT,乙、丙基因型可能为BBtt或bbtt,丁的基因型为bbTT。
(1)
杂交育种的原理是基因重组,若甲为母本,丁为父本杂交,因为甲为雌雄同株异花植物,所以在花粉未成熟时需对甲植株雌花花序套袋隔离,等丁的花粉成熟后再通过人工授粉把丁的花粉传到甲的雌蕊柱头后,再套袋隔离。
(2)
根据分析及题干信息“乙和丁杂交,F1全部表现为雌雄同株”,可知乙基因型为BBtt,丁的基因型为bbTT,F1基因型为BbTt,F1自交F2基因型及比例为9B_T_(雌雄同株):3B_tt(雌株):3bbT_(雄株):1bbtt(雌株),故F2中雌株所占比例为1/4,雄株的基因型为bbTT、bbTt,雌株中与丙基因型相同的比例为1/4。
(3)
假设糯和非糯这对相对性状受A/a基因控制,因为两种玉米均为雌雄同株植物,间行种植时,既有自交又有杂交。若糯性为显性,基因型为AA,非糯基因型为aa,则糯性植株无论自交还是杂交,糯性植株上全为糯性籽粒,非糯植株杂交子代为糯性籽粒,自交子代为非糯籽粒,所以非糯植株上既有糯性籽粒又有非糯籽粒。同理,非糯为显性时,非糯性植株上只有非糯籽粒,糯性植株上既有糯性籽粒又有非糯籽粒。
13.(2022·全国乙卷)甲状腺激素在促进机体新陈代谢和生长发育过程中发挥重要作用。为了研究动物体内甲状腺激素的合成和调节机制,某研究小组进行了下列相关实验。
实验一:将一定量的放射性碘溶液经腹腔注射到家兔体内,一定时间后测定家兔甲状腺的放射性强度。
实验二:给甲、乙、丙三组家兔分别经静脉注射一定量的生理盐水、甲状腺激素溶液、促甲状腺激素溶液。一定时间后分别测定三组家兔血中甲状腺激素的含量,发现注射的甲状腺激素和促甲状腺激素都起到了相应的调节作用。
回答下列问题。
(1)实验一中,家兔甲状腺中检测到碘的放射性,出现这一现象的原因是______。
(2)根据实验二推测,丙组甲状腺激素的合成量______(填“大于”或“小于”)甲组。乙组和丙组甲状腺激素的合成量______(填“相同”或“不相同”),原因是______。
【答案】(1)甲状腺吸收碘合成甲状腺激素
(2) 大于 不相同 乙组注射外源甲状腺激素,使甲状腺激素合成减少,丙组注射促甲状腺激素会促进甲状腺激素的合成
【解析】
【分析】
下丘脑通过释放促甲状腺激素释放激素(TRH),来促进垂体合成和分泌促甲状腺激素(TSH),TSH可以促进甲状腺合成和释放甲状腺激素;当甲状腺激素达到一定浓度后,又会反馈给下丘脑和垂体,从而抑制两者的活动。
(1)
碘是合成甲状腺激素的原料,将放射性碘溶液注射到兔体内,碘首先进入组织液,后进入血浆或淋巴运输到甲状腺滤泡上皮细胞被吸收,参与甲状腺激素的合成。
(2)
甲组注射生理盐水,对甲状腺的活动没有明显的影响,甲状腺激素的合成与释放维持原来的水平;乙组注射外源甲状腺激素,使机体甲状腺激素含量超过正常水平,会反馈给下丘脑和垂体,从而抑制两者的活动,使机体甲状腺激素合成减少;丙组注射促甲状腺激素,可以促进甲状腺合成和分泌甲状腺激素,导致甲状腺激素合成增加,故三种情况下,丙组甲状腺激素的合成量大于甲组,乙组和丙组甲状腺激素的合成量不相同。
一、单选题
1.(2021辽宁高考真题)下列有关中学生物学实验中观察指标的描述,正确的是( )
选项
实验名称
观察指标
A
探究植物细胞的吸水和失水
细胞壁的位置变化
B
绿叶中色素的提取和分离
滤纸条上色素带的颜色、次序和宽窄
C
探究酵母菌细胞呼吸的方式
酵母菌培养液的浑浊程度
D
观察根尖分生组织细胞有丝分裂
纺锤丝牵引染色体的运动
A.A B.B C.C D.D
【答案】B
【解析】
【分析】
1、绿叶中色素的提取和分离实验,提取色素时需要加入无水乙醇(溶解色素)、石英砂(使研磨更充分)和碳酸钙(防止色素被破坏);分离色素时采用纸层析法,原理是色素在层析液中的溶解度不同,随着层析液扩散的速度不同,最后的结果是观察到四条色素带,从上到下依次是胡萝卜素(橙黄色)、叶黄素(黄色)、叶绿素a(蓝绿色)、叶绿素b(黄绿色);
2、观察细胞有丝分裂实验的步骤:解离(解离液由盐酸和酒精组成,目的是使细胞分散开来)、漂洗(洗去解离液,便于染色)、染色(用龙胆紫、醋酸洋红等碱性染料)、制片(该过程中压片是为了将根尖细胞压成薄层,使之不相互重叠影响观察)和观察(先低倍镜观察,后高倍镜观察);
3、观察植物细胞质壁分离及复原实验的原理:(1)原生质层的伸缩性比细胞壁的伸缩性大.(2)当外界溶液浓度大于细胞液浓度时,细胞失水,原生质层收缩进而质壁分离.(3)当细胞液浓度大于外界溶液浓度时,细胞渗透吸水,使质壁分离复原。
【详解】
A、在植物细胞质壁分离和复原的实验中,细胞壁伸缩性很小,位置基本不变,主要是以原生质层的位置做观察指标,A错误;
B、绿叶中色素的提取和分离,观察指标是滤纸条上色素带的颜色、次序和宽窄,B正确;
C、探究酵母菌细胞呼吸的方式,观察指标是培养液的滤液能否使重铬酸钾转变成灰绿色,C错误;
D、观察根尖分生组织细胞有丝分裂,细胞在解离的时候已经死亡,看不到纺锤丝牵引染色体的运动,D错误。
故选B。
2.(2021湖南高考真题)以下生物学实验的部分操作过程,正确的是( )
实验名称
实验操作
A
检测生物组织中的还原糖
在待测液中先加NaOH溶液,再加CuSO4溶液
B
观察细胞中DNA和RNA的分布
先加甲基绿染色,再加吡罗红染色
C
观察细胞中的线粒体
先用盐酸水解,再用健那绿染色
D
探究酵母菌种群数量变化
先将盖玻片放在计数室上,再在盖玻片边缘滴加培养液
A.A B.B C.C D.D
【答案】D
【解析】
【分析】
1、斐林试剂是由甲液(0.1g/mL氢氧化钠溶液)和乙液(0.05 g/mL硫酸铜溶液)组成,用于鉴定还原糖,使用时要将甲液和乙液混合均匀后再加入含样品的试管中,且需水浴加热;双缩脲试剂由A液(0.1 g/mL氢氧化钠溶液)和B液(0.01 g/mL硫酸铜溶液)组成,用于鉴定蛋白质,使用时要先加A液后再加入B液。
2、健那绿染液是专一性染线粒体的活细胞染料,可以使活细胞中线粒体呈现蓝绿色。
3、甲基绿和吡罗红两种染色剂对DNA和RNA的亲和力不同,甲基绿使DNA呈现绿色,吡罗红使RNA呈现红色.利用甲基绿、吡罗红混合染色剂将细胞染色,可显示DNA和RNA在细胞中的分布。
4、探究培养液中酵母菌种群数量的变化实验中,使用血细胞计数板记数前,先将盖玻片放在计数室上,用吸管吸取培养液,滴于盖玻片边缘,让其自行渗入。
【详解】
A、检测生物组织中的还原糖使用斐林试剂。斐林试剂在使用时,需将NaOH溶液和CuSO4溶液混合后再加入到待测样品中,A错误;
B、利用甲基绿吡罗红混合染色剂对细胞染色,由于甲基绿和吡罗红两种染色剂对DNA和RNA的亲和力不同,可显示DNA和RNA在细胞中的分布,B错误;
C、健那绿是专一性染线粒体的活细胞染料,因此观察线粒体时不需要用盐酸水解,C错误;
D、用抽样检测法调查酵母菌种群数量变化的实验中,应先将盖玻片放在计数室上,将培养液滴于盖玻片边缘,让培养液自行渗入后,吸取多余的培养液后即可镜检开始计数,D正确。
故选D。
3.(2021年福建高考真题)生物科学史蕴含科学研究的思路和方法,下列科学史实验与结论不相符的叙述是( )
选项
科学史实验
结论
A
用伞形帽和菊花形帽伞藻进行嫁接和核移植实验
伞藻的帽形建成主要与细胞核有关
B
绿叶暗处理后,一半遮光,另一半曝光,碘蒸气处理后观察叶片颜色变
淀粉是光合作用的产物
C
不同颜色荧光染料标记人和小鼠的细胞膜蛋白进行细胞融合实验
细胞膜具有流动性
D
将狗的小肠黏膜和稀盐酸混合磨碎后制成的提取液注入狗的静脉,检测胰液分泌情况
胰液分泌是神经调节的结果
A.A B.B C.C D.D
【答案】D
【解析】
【分析】
1、菊花形的伞柄嫁接到伞型的假根上,长出伞型的伞帽,伞形的伞柄嫁接到菊花型的假根上,长出菊花形型的伞帽;核移植实验,将菊花型伞藻的细胞核移到去掉帽的伞形帽伞藻的假根上,应该会长出菊花形帽。
2、1864年,萨克斯做了一个实验:他把绿叶先在暗处放置24个小时,然后,他让叶片一半曝光,另一半遮光。过一段时间后,他将叶片放在隔水加热的酒精中脱色,再用碘蒸气处理这片叶,发现曝光的一半呈深蓝色,遮光的一半则没有颜色变化。
【详解】
A、结合分析可知,用伞形帽和菊花形帽伞藻进行嫁接和核移植实验说明伞藻帽的形状与细胞核有关,说明伞藻的帽形建成主要与细胞核有关,A正确;
B、萨克斯的实验中设置了对照试验,遮光和不遮光的叶片形成对照试验,碘蒸气是要排除叶片中原来的淀粉的影响,实验结果遮光部分不变蓝,曝光部分变蓝,说明淀粉是光合作用的产物,B正确;
C、不同颜色荧光染料标记人和小鼠的细胞膜蛋白进行细胞融合实验,荧光染料与细胞膜组成成分蛋白质结合,随着该组成成分的移动而移动,细胞膜上荧光物质的移动表明了细胞膜组成成分的移动,可推知膜上的蛋白质分子具有流动性,C正确;
D、将狗的小肠黏膜和稀盐酸混合磨碎后制成的提取液注入狗的静脉,检测胰液分泌情况,因本实验中小肠黏膜神经被彻底破坏,最终有胰液的分泌,故可说明胰液分泌不是神经调节的结果,D错误。
故选D。
4.(2021年全国乙卷)选择合适的试剂有助于达到实验目的。下列关于生物学实验所用试剂的叙述,错误的是( )
A.鉴别细胞的死活时,台盼蓝能将代谢旺盛的动物细胞染成蓝色
B.观察根尖细胞有丝分裂中期的染色体,可用龙胆紫溶液使其着色
C.观察RNA在细胞中分布的实验中,盐酸处理可改变细胞膜的通透性
D.观察植物细胞吸水和失水时,可用蔗糖溶液处理紫色洋葱鳞片叶外表皮
【答案】A
【解析】
【分析】
1、细胞膜具有选择透过性,台盼蓝等不被细胞需要的大分子物质不能进入细胞内。
2、染色质(体)主要由蛋白质和DNA组成,易被碱性染料(龙胆紫、醋酸洋红等)染成深色而得名。
3、在“观察DNA和RNA在细胞中的分布”实验中∶(1)用质量分数为0.9%的NaCl溶液保持细胞原有的形态﹔(2)用质量分数为8%的盐酸改变细胞膜的通透性,加速染色剂进入细胞,将染色体上的DNA和蛋白质分离,便于染色剂与DNA结合;(3)用吡罗红-甲基绿染色剂对DNA和RNA进行染色。
4、观察植物细胞吸水和失水时,需要选择有颜色的成熟的植物细胞,紫色洋葱鳞片叶外表皮细胞符合条件。
【详解】
A、代谢旺盛的动物细胞是活细胞,细胞膜具有选择透过性,台盼蓝不能进入细胞内,故不能将代谢旺盛的动物细胞染成蓝色,A错误;
B、龙胆紫溶液可以将染色体染成深色,故观察根尖细胞有丝分裂中期的染色体,可用龙胆紫溶液使其着色,B正确;
C、观察RNA在细胞中分布的实验中,盐酸处理可改变细胞膜的通透性,加速染色剂进入细胞,C正确;
D、观察植物细胞吸水和失水时,可用较高浓度的蔗糖溶液处理紫色洋葱鳞片叶外表,使其失水而发生质壁分离,D正确。
故选A。
5.(2021年广东卷)乙烯可促进香焦果皮逐渐变黄、果肉逐渐变甜变软的成熟过程。同学们去香蕉种植合作社开展研学活动,以乙烯利溶液为处理剂,研究乙烯对香蕉的催熟过程,设计的技术路线如图。下列分析正确的是( )
A.对照组香蕉果实的成熟不会受到乙烯影响
B.实验材料应选择已经开始成熟的香蕉果实
C.根据实验安排第6次取样的时间为第10天
D.处理组3个指标的总体变化趋势基本一致
【答案】C
【解析】
【分析】
1、植物激素是由植物体内产生,能从产生部位运送到作用部位,对植物的生长发育有显著影响的微量有机物。
2、植物生长调节剂是由人工合成的具有对植物生长发育具有调节作用的化学物质,具有容易合成、原料广泛、效果稳定的特点。
3、乙烯:合成部位:植物体的各个部位都能产生。主要生理功能:促进果实成熟;促进器官的脱落;促进多开雌花。
【详解】
A、对照组香蕉果实的成熟会受到乙烯影响,因为对照组香蕉会产生内源乙烯,A错误;
B、实验材料应尽量选择未开始成熟的香蕉果实,这样内源乙烯对实验的影响较小,B错误;
C、图示表明每两天取样一次,共6次,为了了解香蕉实验前本身的还原糖量、淀粉量、果皮色素量,应该从0天开始,故第6次取样的时间为第10天,C正确;
D、处理组3个指标的总体变化趋势不一致,应该是还原糖量增加,淀粉量下降,果皮黄色色素增加,D错误。
故选C。
6.(2021年河北卷)关于生物学实验的叙述,错误的是( )
A.NaOH与CuSO4配合使用在还原糖和蛋白质检测实验中作用不同
B.染色质中的DNA比裸露的DNA更容易被甲基绿着色
C.纸层析法分离叶绿体色素时,以多种有机溶剂的混合物作为层析液
D.利用取样器取样法调查土壤小动物的种类和数量,推测土壤动物的丰富度
【答案】B
【解析】
【分析】
1、检测还原糖时使用斐林试剂,在水浴加热的条件下,会产生砖红色沉淀,检测蛋白质时使用双缩脲试剂,会产生紫色反应;
2、观察DNA和RNA在细胞中的分布实验中,采用甲基绿吡罗红染色剂对细胞进行染色,DNA会被甲基绿染成绿色,RNA会被吡罗红染成红色;
3、在提取和分离绿叶中的色素实验中,采用无水乙醇提取色素,采用纸层析法,利用层析液分离不同的色素;
4、土壤小动物具有避光性,可以采用取样器取样法调查。
【详解】
A、斐林试剂分为甲液和乙液,甲液为质量浓度0.1g/mL的NaOH溶液,乙液为质量浓度0.05g/mL的CuSO4溶液,检测时甲液和乙液等量混合,再与底物混合,在加热条件下与醛基反应,被还原成砖红色的沉淀;双缩脲试剂分为A液和B液,A液为质量浓度0.1g/mL的NaOH溶液,B液为质量浓度0.01g/mL的CuSO4溶液,检测时先加A液,再加B液,目的是为Cu2+创造碱性环境,A正确;
B、染色质是由DNA和蛋白质构成的,在用甲基绿对DNA进行染色之前,要用盐酸处理,目的是让蛋白质与DNA分离,有利于DNA与甲基绿结合,裸露的DNA没有与蛋白质结合,更容易被甲基绿着色,B错误;
C、分离绿叶中的色素用纸层析法,用到的层析液由20份石油醚、2份丙酮和1份苯酚混合而成,C正确;
D、物种丰富度是指群落中物种数目的多少,土壤中的小动物具有较强的活动能力,身体微小,具有避光性,常用取样器取样的方法进行采集,然后统计小动物的种类和数量,推测土壤动物的丰富度,D正确。
故选B。
7.(2021年天津卷)孟德尔说:“任何实验的价值和效用,取决于所使用材料对于实验目的的适合性。”下列实验材料选择不适合的是( )
A.用洋葱鳞片叶表皮观察细胞的质壁分离和复原现象
B.用洋葱根尖分生区观察细胞有丝分裂
C.用洋葱鳞片叶提取和分离叶绿体中的色素
D.用洋葱鳞片叶粗提取DNA
【答案】C
【解析】
【分析】
洋葱是比较好的实验材料:
①洋葱根尖分生区细胞观察植物细胞的有丝分裂;
②洋葱鳞片叶外表皮细胞,色素含量较多,用于观察质壁分离和复原;
③洋葱的绿叶做叶绿体中色素的提取和分离实验,叶肉细胞做细胞质流动实验。
④洋葱的内表皮细胞颜色浅、由单层细胞构成,适合观察DNA、RNA在细胞中的分布状况。
【详解】
A、洋葱鳞片叶外表皮细胞的液泡为紫色,便于观察细胞的质壁分离和复原现象,A正确;
B、洋葱根尖分生区细胞分裂旺盛,可以用来观察细胞有丝分裂,B正确;
C、洋葱鳞片叶不含叶绿体,不能用来提取和分离叶绿体中的色素,C错误;
D、洋葱鳞片叶细胞有细胞核且颜色浅,可以用来粗提取DNA,D正确。
二、多选题
8.(2021年江苏高考真题)数据统计和分析是许多实验的重要环节,下列实验中获取数据的方法合理的是( )
编号
实验内容
获取数据的方法
①
调查某自然保护区灰喜鹊的种群密度
使用标志重捕法,尽量不影响标记动物正常活动,个体标记后即释放
②
探究培养液中酵母菌种群数量的变化
摇匀后抽取少量培养物,适当稀释,用台盼蓝染色,血细胞计数板计数
③
调查高度近视(600度以上)在人群中的发病率
在数量足够大的人群中随机调查
④
探究唾液淀粉酶活性的最适温度
设置0℃、37℃、100℃三个温度进行实验,记录实验数据
A.实验① B.实验② C.实验③ D.实验④
【答案】ABC
【解析】
【分析】
1、估算培养液中酵母菌种群数量可以采用抽样检测的方法:先将盖玻片放在计数室上,用吸管吸取培养液,滴于盖玻片边缘,让培养液自行渗入,多余培养液用滤纸吸去,稍待片刻,待酵母菌细胞全部沉降到计数室底部,将计数板放在载物台的中央,计数一个小方格内的酵母菌数量,再以此为根据,估算试管中的酵母菌总数。2、调查人类遗传病时,最好选取群体中发病率相对较高的单基因遗传病,如色盲、白化病等;若调查的是遗传病的发病率,则应在群体中抽样调查,选取的样本要足够的多,且要随机取样;若调查的是遗传病的遗传方式,则应以患者家庭为单位进行调查,然后画出系谱图,再判断遗传方式。
【详解】
A、灰喜鹊属于活动范围广、活动能力强的动物,应使用标志重捕法调查灰喜鹊的种群密度,且标记尽量不影响标记动物正常活动,个体标记后即释放,A正确;
B、探究培养液中酵母菌种群数量的变化时,摇匀后抽取少量培养物,适当稀释,用台盼蓝染液染色,血细胞计数板计数,被染成蓝色的酵母菌为死细胞,在观察计数时只计不被染成蓝色的酵母菌,B正确;
C、调查高度近视(600度以上)在人群中的发病率,应在群体中抽样调查,选取的样本要足够的多,且要随机取样,C正确;
D、探究唾液淀粉酶活性的最适温度时,应围绕37.0℃在梯度为0.5℃的不同温度下进行实验,若设置0℃、37℃、100℃三个温度进行实验,不能说明唾液淀粉酶的最适温度是37.0℃,D错误。
故选ABC。
三、非选择题
9.(2021年全国甲卷)用一段由放射性同位素标记的DNA片段可以确定基因在染色体上的位置。某研究人员使用放射性同位素32P标记的脱氧腺苷三磷酸(dATP,dA-Pα~Pβ~Pγ)等材料制备了DNA片段甲(单链),对W基因在染色体上的位置进行了研究,实验流程的示意图如下。
回答下列问题:
(1)该研究人员在制备32p标记的DNA片段甲时,所用dATP的α位磷酸基团中的磷必须是32P,原因是_______。
(2)该研究人员以细胞为材料制备了染色体样品,在混合操作之前去除了样品中的RNA分子,去除RNA分子的目的是_______。
(3)为了使片段甲能够通过碱基互补配对与染色体样品中的W基因结合,需要通过某种处理使样品中的染色体DNA_______。
(4)该研究人员在完成上述实验的基础上,又对动物细胞内某基因的mRNA进行了检测,在实验过程中用某种酶去除了样品中的DNA,这种酶是_______。
【答案】 dATP脱去β、γ位上的两个磷酸基团后,则为腺嘌呤脱氧核苷酸,是合成DNA的原料之一 防止RNA分子与染色体DNA的W基因片段发生杂交 解旋 DNA酶
【解析】
【分析】
根据题意,通过带32p标记的DNA分子与被测样本中的W基因进行碱基互补配对,形成杂交带,可以推测出W基因在染色体上的位置。
【详解】
(1)dA-Pα~Pβ~Pγ脱去β、γ位上的两个磷酸基团后,则为腺嘌呤脱氧核苷酸,是合成DNA的原料之一。因此研究人员在制备32p标记的DNA片段甲时,所用dATP的α位磷酸基团中的磷必须是32p。
(2)RNA分子也可以与染色体DNA进行碱基互补配对,产生杂交带,从而干扰32p标记的DNA片段甲与染色体DNA的杂交,故去除RNA分子,可以防止RNA分子与染色体DNA的W基因片段发生杂交。
(3)DNA分子解旋后的单链片段才能与32p标记的DNA片段甲进行碱基互补配对,故需要使样品中的染色体DNA解旋。
(4)DNA酶可以水解DNA分子从而去除了样品中的DNA。
【点睛】
本题考查知识点中对DNA探针法的应用,考生需要掌握DNA探针的原理,操作的基本过程才能解题。
10.(2021年广东卷)人体缺乏尿酸氧化酶,导致体内嘌呤分解代谢的终产物是尿酸(存在形式为尿酸盐)。尿酸盐经肾小球滤过后,部分被肾小管细胞膜上具有尿酸盐转运功能的蛋白URAT1和GLUT9重吸收,最终回到血液。尿酸盐重吸收过量会导致高尿酸血症或痛风。目前,E是针对上述蛋白治疗高尿酸血症或痛风的常用临床药物。为研发新的药物,研究人员对天然化合物F的降尿酸作用进行了研究。给正常实验大鼠(有尿酸氧化酶)灌服尿酸氧化酶抑制剂,获得了若干只高尿酸血症大鼠,并将其随机分成数量相等的两组,一组设为模型组,另一组灌服F设为治疗组,一段时间后检测相关指标,结果见图。
回答下列问题:
(1)与分泌蛋白相似,URAT1和GLUT9在细胞内的合成、加工和转运过程需要___________及线粒体等细胞器(答出两种即可)共同参与。肾小管细胞通过上述蛋白重吸收——尿酸盐,体现了细胞膜具有___________的功能特性。原尿中还有许多物质也需借助载体蛋白通过肾小管的细胞膜,这类跨膜运输的具体方式有___________。
(2)URAT1分布于肾小管细胞刷状缘(下图示意图),该结构有利于尿酸盐的重吸收,原因是___________。
(3)与空白对照组(灌服生理盐水的正常实验大鼠)相比,模型组的自变量是___________。与其它两组比较,设置模型组的目的是___________。
(4)根据尿酸盐转运蛋白检测结果,推测F降低治疗组大鼠血清尿酸盐含量的原因可能是___________,减少尿酸盐重吸收,为进一步评价F的作用效果,本实验需要增设对照组,具体为___________。
【答案】 核糖体、内质网、高尔基体 选择透过性 协助扩散、主动运输 肾小管细胞刷状缘形成很多突起,增大吸收面积 (有无)尿酸氧化酶抑制剂 排除血清尿酸盐含量降低的原因是由于大鼠体内尿酸氧化酶的作用(确保血清尿酸盐含量降低是F作用的结果) F抑制转运蛋白URAT1和GLUT9基因的表达 高尿酸血症大鼠灌服E
【解析】
【分析】
由图可知,模型组(有尿酸氧化酶的正常实验大鼠灌服尿酸氧化酶抑制剂)尿酸盐转运蛋白增多,血清尿酸盐含量增高;治疗组尿酸盐转运蛋白减少,F降低治疗组大鼠血清尿酸盐含量。
分泌蛋白的合成与分泌过程:附着在内质网上的核糖体合成蛋白质→内质网进行粗加工→内质网“出芽”形成囊泡→高尔基体进行再加工形成成熟的蛋白质→高尔基体“出芽”形成囊泡→细胞膜,整个过程还需要线粒体提供能量。
【详解】
(1)分泌蛋白在细胞内的合成、加工和转运过程需要核糖体、内质网、高尔基体及线粒体等细胞器共同参与,由于URAT1和GLUT9与分泌蛋白相似,因此URAT1和GLUT9在细胞内的合成、加工和转运过程需要核糖体、内质网、高尔基体及线粒体等细胞器共同参与。肾小管细胞通过URAT1和GLUT9蛋白重吸收尿酸盐,体现了细胞膜的选择透过性。借助载体蛋白的跨膜运输的方式有协助扩散和主动运输。
(2)由图可知,肾小管细胞刷状缘形成很多突起,增大吸收面积,有利于尿酸盐的重吸收。
(3)模型组灌服尿酸氧化酶抑制剂,与空白对照组灌服生理盐水的正常实验大鼠(有尿酸氧化酶)相比,模型组的自变量是有无尿酸氧化酶抑制剂,与空白对照组和灌服F的治疗组比较,设置模型组的目的是排除血清尿酸盐含量降低的原因是由于大鼠体内尿酸氧化酶的作用(确保血清尿酸盐含量降低是F作用的结果)。
(4)根据尿酸盐转运蛋白检测结果,模型组灌服尿酸氧化酶抑制剂后转运蛋白增加,灌服F的治疗组转运蛋白和空白组相同,可推测F降低治疗组大鼠血清尿酸盐含量的原因可能是F可能抑制转运蛋白URAT1和GLUT9基因的表达,减少尿酸盐重吸收。为进一步评价F的作用效果,本实验需要增设对照组,将高尿酸血症大鼠灌服E与F进行对比,得出两者降尿酸的作用效果。
【点睛】
本题以高尿酸血症的治疗原理为背景,答题关键在于分析实验结果得出结论,明确分泌蛋白的合成过程、跨膜运输方式及细胞膜功能。
11.(2021年河北卷)采矿污染和不当使用化肥导致重金属镉(Cd)在土壤中过量积累。利用植物修复技术将土壤中的Cd富集到植物体内,进行后续处理(例如,收集植物组织器官异地妥善储存),可降低土壤中Cd的含量。为提高植物对Cd污染土壤的修复能力,研究者将酵母液泡Cd转运蛋白(YCF1)基因导入受试植物,并检测了相关指标。
回答下列问题:
(1)为获取YCF1基因,将酵母细胞的全部DNA提取、切割后与载体连接,导入受体菌的群体中储存,这个群体称为__________。
(2)将DNA序列插入Ti质粒构建重组载体时,所需要的两种酶是__________。构建的重组基因表达载体中必须含有标记基因,其作用是______________________________。
(3)进行前期研究时,将含有YCF1基因的重组载体导入受试双子叶植物印度芥菜,采用最多的方法是__________。研究者进一步获得了转YCF1基因的不育杨树株系,采用不育株系作为实验材料的目的是______________________________。
(4)将长势一致的野生型和转基因杨树苗移栽到Cd污染的土壤中,半年后测定植株干重(图1)及不同器官中Cd含量(图2)。据图1可知,与野生型比,转基因植株对Cd具有更强的__________(填“耐性”或“富集能力”);据图2可知,对转基因植株的__________进行后续处理对于缓解土壤Cd污染最为方便有效。
(5)已知YCF1特异定位于转基因植物细胞的液泡膜上。据此分析,转基因杨树比野生型能更好地适应高Cd环境的原因是____________________。相较于草本植物,采用杨树这种乔木作为Cd污染土壤修复植物的优势在于___________(写出两点即可)。
【答案】 基因组文库 限制酶和DNA连接酶 便于目的基因的筛选和鉴定 农杆菌转化法 避免目的基因在自然界中的扩散 耐性 茎叶 YCF1可通过主动运输将Cd离子运到液泡中,提高了细胞液的浓度,有利于植株吸水 杨树具有发达的根系和高大的树冠,更适应污染矿区等不良环境,同时可充分吸收土壤中的Cd,木材也方便运输、利用
【解析】
【分析】
1、基因文库包括基因组文库和cDNA文库,基因组文库包含该物种的全部基因,cDNA文库是部分基因文库。
2、据图1可知,与野生型比,转基因植株地上部分、地下部分和整株干重均增加;据图2可知,转基因植株的茎、叶中Cd含量高于野生型。
【详解】
(1)为获取YCF1基因,将酵母细胞的全部DNA提取、切割后与载体连接,导入受体菌的群体中储存,这个群体含有酵母菌的全部基因,称为基因组文库。
(2)将DNA序列插入Ti质粒构建重组载体时,需要用限制酶切割供体DNA和质粒,以产生相同的黏性末端,然后用DNA连接酶进行连接。基因表达载体中的标记基因可用于目的基因的筛选和鉴定。
(3)农杆菌容易侵染双子叶植物,其质粒中的T-DNA可转移并插入到受体细胞DNA中,将含有YCF1基因的重组载体导入受试双子叶植物印度芥菜,采用最多的方法是农杆菌转化法。考虑转基因技术的安全性,采用不育株系作为实验材料,可避免目的基因在自然界中的扩散。
(4)根据分析可知,与野生型比,转基因植株地上部分、地下部分和整株干重均增加,说明转基因植株在Cd污染的土壤中生长较好,即对Cd具有更强的耐性;据图2分析,转基因植株的茎、叶中Cd含量高于野生型,因此对转基因植株的茎、叶进行后续处理,可使转基因植株持续发挥富集Cd的作用,对于缓解土壤Cd污染最为方便有效。
(5)YCF1特异定位于转基因植物细胞的液泡膜上,可通过主动运输将Cd离子运到液泡中,提高了细胞液的浓度,有利于植株吸水,所以转基因杨树比野生型能更好地适应高Cd环境。相较于草本植物,杨树具有发达的根系和高大的树冠,更适应污染矿区等不良环境,同时可充分吸收土壤中的Cd,木材也方便运输、利用,作为Cd污染土壤修复植物更具有优势。
【点睛】
本题结合图示考查基因工程的相关知识,要求学生掌握基因工程的工具、步骤,难度适中,意在考查考生理解所学知识的要点,把握知识间的内在联系,要求能运用所学知识解决生活中的一些实际问题,或运用所学知识解释生活中的一些现象。
12.(2021年1月浙江卷)1897年德国科学家毕希纳发现,利用无细胞的酵母汁可以进行乙醇发酵;还有研究发现,乙醇发酵的酶发挥催化作用需要小分子和离子辅助。某研究小组为验证上述结论,利用下列材料和试剂进行了实验。
材料和试剂:酵母菌、酵母汁、A溶液(含有酵母汁中的各类生物大分子)、B溶液(含有酵母汁中的各类小分子和离子)、葡萄糖溶液、无菌水。
实验共分6组,其中4组的实验处理和结果如下表。
组别
实验处理
实验结果
①
葡萄糖溶液+无菌水
-
②
葡萄糖溶液+酵母菌
+
③
葡萄糖溶液+A溶液
-
④
葡萄糖溶液+B溶液
-
注:“+”表示有乙醇生成,“-”表示无乙醇生成
回答下列问题:
(1)除表中4组外,其它2组的实验处理分别是:___________;__________。本实验中,这些起辅助作用的小分子和离子存在于酵母菌、___________。
(2)若为了确定B溶液中是否含有多肽,可用___________试剂来检测。若为了研究B溶液中离子M对乙醇发酵是否是必需的,可增加一组实验,该组的处理是___________。
(3)制备无细胞的酵母汁,酵母菌细胞破碎处理时需加入缓冲液,缓冲液的作用是___________,以确保酶的活性。
(4)如何检测酵母汁中是否含有活细胞?(写出2项原理不同的方法及相应原理)_____________________
【答案】 葡萄糖溶液+酵母汁 葡萄糖溶液+A溶液+B溶液 酵母汁和B溶液 双缩脲 葡萄糖溶液+A溶液+去除了离子M的B溶液 保护酶分子空间结构和提供酶促反应的适宜pH 染色后镜检,原理是细胞膜具有选择透性;酵母汁接种培养观察,原理是酵母菌可以繁殖。
【解析】
【分析】
1、酶是由活细胞产生的具有催化活性的有机物,其中大部分是蛋白质、少量是RNA。
2、酶促反应的原理:酶能降低化学反应的活化能。
3、分析题干信息可知:本实验的目的是为验证“无细胞的酵母汁可以进行乙醇发酵”及“乙醇发酵的酶发挥催化作用需要小分子和离子辅助”,所给实验材料中,葡萄糖溶液为反应的底物,在此实验中为无关变量,其用量应一致;酵母菌为细胞生物,与其对应的酵母汁无细胞结构,可用以验证“无细胞的酵母汁可以进行乙醇发酵”;而A溶液和B溶液分别含有大分子和各类小分子、离子。
【详解】
(1)结合分析可知:为验证上述无细胞的酵母汁可以进行“乙醇发酵”及“乙醇发酵的酶发挥催化作用需要小分子和离子辅助”的结论,还需要加设两组实验,一组为葡萄糖溶液+酵母汁(预期实验结果为有乙醇生成),另外一组为葡萄糖溶液+A溶液(含有酵母汁中的各类生物大分子,包括相关酶)+B溶液(含有酵母汁中的各类小分子和离子),此组预期结果为有乙醇生成;本实验中,起辅助作用的小分子和离子可在酵母菌(细胞中含有各类物质)、酵母汁和B溶液(含有酵母汁中的各类小分子和离子)中存在。
(2)多肽用双缩脲试剂进行检测;据题干信息可知,M离子存在于B溶液中,故为验证M对乙醇发酵的是否为必需的,则应加设一组实验,即葡萄糖溶液+A溶液+去除了离子M的B溶液:若有乙醇生成,则证明B不是必须的,若无乙醇生成,则证明B是必须的。
(3)酶的作用条件温和,需要适宜的温度和PH等条件,实验中缓冲液的作用是保护酶分子空间结构和提供酶促反应的适宜pH。
(4)检测酵母汁中是否含有活细胞的方法有:染色后镜检,原理是细胞膜具有选择透性:若为死细胞,则能被染色;酵母汁接种培养观察,原理是酵母菌可以繁殖:一段时间后若酵母菌数量增加,则为活细胞。
【点睛】
本题考查酶的相关知识,要求考生掌握酶的特性及酶促反应的原理,能结合所学的知识准确答题。
13.(2021年天津卷)阿卡波糖是国外开发的口服降糖药,可有效降低餐后血糖高峰。为开发具有自主知识产权的同类型新药,我国科研人员研究了植物来源的生物碱NB和黄酮CH对餐后血糖的影响。为此,将溶于生理盐水的药物和淀粉同时灌胃小鼠后,在不同时间检测其血糖水平,实验设计及部分结果如下表所示。
组别(每组10只)
给药量(mg/kg体重)
给药后不同时间血糖水平(mmol/L)
0分钟
30分钟
60分钟
120分钟
生理盐水
-
4.37
11.03
7.88
5.04
阿卡波糖
4.0
4.12
7.62
7.57
5.39
NB
4.0
4.19
x1
6.82
5.20
CH
4.0
4.24
x2
7.20
5.12
NB+CH
4.0+4.0
4.36
x3
5.49
5.03
(1)将淀粉灌胃小鼠后,其在小鼠消化道内水解的终产物为___________,该物质由肠腔经过以下部位形成餐后血糖,请将这些部位按正确路径排序:___________(填字母)。
a.组织液b.血浆c.小肠上皮细胞d.毛细血管壁细胞
血糖水平达到高峰后缓慢下降,是由于胰岛素促进了血糖合成糖原、___________、转化为脂肪和某些氨基酸等。
(2)本实验以___________作对照组,确认实验材料和方法等能有效检测药物疗效。
(3)该研究的结论为:NB和CH均能有效降低餐后血糖高峰,且二者共同作用效果更强。下列对应表中x1、x2、x3处的数据排列中符合上述结论的是___________。
A.7.15 7.62 6.37 B.7.60 7.28 6.11
C.7.43 6.26 7.75 D.6.08 7.02 7.54
【答案】(1) 葡萄糖 cadb 氧化分解
(2)生理盐水组与阿卡波糖组
(3)AB
【解析】
【分析】
分析题意:本题实验的目的是研究生物碱NB和黄酮CH对餐后血糖的影响,故自变量为施加的药物种类,同时设置了施加生理盐水组与阿卡波糖组的对照组,因变量为给药后不同时间血糖水平,其它无关变量应相同且适宜。
(1)
组成淀粉的基本单位是葡萄糖,灌胃小鼠后,淀粉在小鼠消化道内水解的终产物为葡萄糖。葡萄糖由肠腔被c小肠上皮细胞吸收,再由细胞另一侧释放进入a组织液,然后穿过d毛细血管壁细胞进入b血浆,形成血糖。胰岛素可以促进血糖合成糖原、氧化分解、转化为脂肪和某些氨基酸等,从而使血糖降低。
(2)
由分析可知,本实验以生理盐水组作为空白对照,以阿卡波糖组为标准对照,以确认实验材料和方法等能有效检测药物疗效。
(3)
若结论为:NB和CH均能有效降低餐后血糖高峰,且二者共同作用效果更强,则x1、x2组血糖应低于生理盐水组,且与阿卡波糖组相似,x3组血糖应低于x1和x2组,故AB项数据符合上述结论,AB正确。
故选AB。
【点睛】
本题考查了血糖平衡调节有关的知识,主要考查对照实验的设计,获取信息和处理信息的能力,并结合表格考查学生的实验探究能力。
一、单选题
1.(2020年全国统一高考生物试卷(新课标Ⅰ)·4)为达到实验目的,需要选用合适的实验材料进行实验。下列实验目的与实验材料的对应,不合理的是( )
实验材料
实验目的
A
大蒜根尖分生区细胞
观察细胞的质壁分离与复原
B
蝗虫的精巢细胞
观察细胞的减数分裂
C
哺乳动物的红细胞
观察细胞的吸水和失水
D
人口腔上皮细胞
观察DNA、RNA在细胞中的分布
A.A B.B C.C D.D
【答案】A
【解析】
【分析】
细胞质壁分离及复原的原理:把成熟的植物细胞放置在某些对细胞无毒害的物质溶液中,当细胞液的浓度小于外界溶液的浓度时,细胞液中的水分子就透过原生质层进入到外界溶液中,使原生质层和细胞壁都出现一定程度的收缩。由于原生质层比细胞壁的伸缩性大,当细胞不断失水时,原生质层就会与细胞壁逐渐分离开来,也就是逐渐发生了质壁分离。当细胞液的浓度大于外界溶液的浓度时,外界溶液中的水分子就通过原生质层进入到细胞液中,发生质壁分离的细胞的整个原生质层会慢慢地恢复成原来的状态,使植物细胞逐渐发生质壁分离复原。
【详解】
A、根尖分生区无成熟的大液泡,不能用于观察细胞的质壁分离与复原,A符合题意;
B、蝗虫的精巢细胞可以发生减数分裂,可以用于观察细胞的减数分裂,B不符合题意;
C、哺乳动物的红细胞吸水会膨胀,失水会皱缩,故可以用于观察细胞的吸水和失水,C不符合题意;
D、人的口腔上皮细胞无色,且含有DNA和RNA,可以用于观察DNA、RNA在细胞中的分布,D不符合题意。
故选A。
2.(2020年全国统一高考生物试卷(新课标Ⅱ)·3)下列关于生物学实验的叙述,错误的是( )
A.观察活细胞中的线粒体时,可以用健那绿染液进行染色
B.探究人体红细胞因失水而发生的形态变化时,可用肉眼直接观察
C.观察细胞中RNA和DNA的分布时,可用吡罗红甲基绿染色剂染色
D.用细胞融合的方法探究细胞膜流动性时,可用荧光染料标记膜蛋白
【答案】B
【解析】
【分析】
本题考查教材上多个观察和验证性实验的相关知识,需要考生掌握相关实验的原理和方法,明确所用实验材料和试剂的特性,然后根据选项描述进行判断。
【详解】
A、健那绿染液是将活细胞中线粒体染色的专一性染料,可以使活细胞中的线粒体呈现蓝绿色,而细胞质接近无色,A正确;
B、红细胞体积微小,观察其因失水而发生的形态变化需要利用显微镜,B错误;
C、甲基绿和吡罗红两种染色剂对DNA和RNA的亲和力不同,甲基绿使DNA呈现绿色,吡罗红使RNA呈现红色,利用甲基绿、吡罗红混合染色剂将细胞染色,可以显示DNA和RNA在细胞中的分布,C正确;
D、细胞膜主要由磷脂和蛋白质组成,用两种荧光染料分别标记两种细胞的膜蛋白分子,经过细胞融合后,两种颜色的荧光均匀分布,可以证明细胞膜具有流动性,D正确。
故选B。
3.(2020年山东省高考生物试卷(新高考)·3)黑藻是一种叶片薄且叶绿体较大的水生植物,分布广泛、易于取材,可用作生物学实验材料。下列说法错误的是( )
A.在高倍光学显微镜下,观察不到黑藻叶绿体的双层膜结构
B.观察植物细胞的有丝分裂不宜选用黑藻成熟叶片
C.质壁分离过程中,黑藻细胞绿色加深、吸水能力减小
D.探究黑藻叶片中光合色素的种类时,可用无水乙醇作提取液
【答案】C
【解析】
【分析】
黑藻叶片细胞含有较多的叶绿体,可以用于观察植物细胞中的叶绿体,也可以用于叶绿体中色素的提取与分离实验。提取色素的原理:色素能溶解在乙醇或丙酮等有机溶剂中,所以可用无水乙醇等提取色素;同时,黑藻叶片细胞是成熟的植物细胞,含有大液泡,可用于观察质壁分离和复原;但黑藻叶片细胞已经高度分化,不再分裂,不能用于观察植物细胞的有丝分裂。
【详解】
A、黑藻叶绿体的双层膜结构属于亚显微结构,需要用电子显微镜来观察,A正确;
B、黑藻成熟叶片为高度分化的细胞,不具有分裂能力,故不能用来观察植物细胞的有丝分裂,B正确;
C、质壁分离过程中,植物细胞失水,原生质层体积变小,绿色会加深,而随着不断失水,细胞液的浓度增大,吸水能力增强,C错误;
D、叶绿体中的色素易溶于乙醇、丙酮等有机溶剂,提取黑藻叶片中光合色素时,可用无水乙醇作提取液,D正确。
故选C。
【点睛】
本题以黑藻为素材,考查观察植物细胞质壁分离及复原实验、观察细胞有丝分裂实验等,对于此类试题,需要考生注意的细节较多,如实验的原理、实验材料的选择是否合理等,需要考生在平时的学习中注意积累。
4.(2020年天津高考生物试卷·4)某同学居家学习期间,准备洋葱根尖有丝分裂实验材料。在下列方法中(每天换一次水),根尖生长状况最好的是( )
A. B.
C. D.
【答案】C
【解析】
【分析】
观察“根尖有丝分裂的实验”中根尖培养的具体操作:洋葱根尖的培养在上实验课之前的3-4天,取洋葱一个,放在广口瓶上。瓶内装满清水,让洋葱的底部接触到瓶内的水面,把这个装置放在温暖的地方培养,待根长约5cm,取生长健壮的根尖制成临时装片观察。
【详解】
A、洋葱底部没有水分,不能正常生长,A错误;
BD、整个洋葱全部放入水中,可能导致根尖缺氧无法正常生长,BD错误;
C、洋葱底部接触水,提供水的同时保证了空气的供应,且石子能固定洋葱为根生长提供空间,C正确。
故选C。
【点睛】
本题需要考生理解根尖生长的条件,水分和空气,结合装置进行解答。
5.(2020年江苏省高考生物试卷·6)采用新鲜菠菜叶片开展“叶绿体色素的提取和分离”实验,下列叙述错误的是( )
A.提取叶绿体色素时可用无水乙醇作为溶剂
B.研磨时加入CaO可以防止叶绿素被氧化破坏
C.研磨时添加石英砂有助于色素提取
D.画滤液细线时应尽量减少样液扩散
【答案】B
【解析】
【分析】
叶绿素的提取和分离实验的原理:无水乙醇能溶解绿叶中的各种光合色素;不同色素在层析液中的溶解度不同,因而在滤纸上随层析液的扩散速度也有差异。
【详解】
A、绿叶中的色素能够溶解在有机溶剂无水乙醇中,因而可以用无水乙醇提取绿叶中的色素,A正确;
B、研磨时需要加入碳酸钙(CaCO3),可防止研磨时色素被破坏,B错误;
C、研磨时加入少许石英砂(SiO2)有助于充分研磨,利于破碎细胞使色素释放,C正确;
D、画滤液细线时应尽量减少滤液扩散,要求细、直、齐,才有利于色素均匀地分离,D正确。
故选B。
6.(2020年江苏省高考生物试卷·17)生物学实验常呈现“五颜六色”的变化。下列实验中溶液颜色变化的叙述正确的是( )
A.在新鲜的梨汁中加入斐林试剂,混匀后在加热条件下由无色变成砖红色
B.在厌氧发酵的果汁中加入酸性重铬酸钾溶液,混匀后由蓝色变成灰绿色
C.在DNA溶液中加入二苯胺试到,混匀后在沸水浴条件下逐渐变成蓝色
D.在氨基酸溶液中加入双缩脲试剂,混匀后逐渐变成紫色
【答案】C
【解析】
【分析】
高中生物学中的颜色反应:
1、斐林试剂检测可溶性还原糖:还原糖+斐林试剂→砖红色沉淀。
2、苏丹Ⅲ、苏丹Ⅳ检测脂肪:苏丹Ⅲ+脂肪→橘黄色;苏丹Ⅳ+脂肪→红色
3、双缩脲试剂检测蛋白质:蛋白质+双缩脲试剂→紫色
4、碘液检测淀粉:淀粉+碘液→蓝色
5、DNA的染色与鉴定:DNA+甲基绿→绿色 DNA+二苯胺→蓝色
6、吡罗红使RNA呈现红色:RNA+吡罗红→红色
7、台盼蓝使死细胞染成蓝色
8、线粒体的染色:健那绿染液是专一性染线粒体的活细胞染料,可以使活细胞中的线粒体呈现蓝绿色,而细胞质接近无色。
9、酒精的检测:橙色的重铬酸钾溶液在酸性条件下与酒精发生化学反应,变成灰绿色。
10、CO2的检测:CO2可以使澄清的石灰水变混浊,也可使溴麝香草酚蓝水溶液由蓝变绿再变黄。
11、染色体(或染色质)的染色:染色体容易被碱性染料(如龙胆紫溶液或醋酸洋红溶液)染成深色。
【详解】
A、斐林试剂为蓝色而非无色,A错误
B、重铬酸钾溶液在酸性条件下与酒精发生化学反应,由橙色变成灰绿色,B错误;
C、DNA溶液中加入二苯胺在沸水浴条件下变为蓝色,C正确;
D、双缩脲试剂检测蛋白质,不能检测氨基酸,D错误。
故选C。
7.(2020年江苏省高考生物试卷·20)同位素可用于追踪物质的运行和变化规律。在生物科学史中,下列科学研究未采用同位素标记法的是( )
A.卡尔文(M. Calvin)等探明CO2中的碳在光合作用中的转化途径
B.赫尔希(A. D. Hershey)等利用T2噬菌体侵染大肠杆菌证明DNA是遗传物质
C.梅塞尔森(M. Meselson)等证明DNA进行半保留复制
D.温特(F. W. Went)证明胚芽鞘产生促进生长的化学物质
【答案】D
【解析】
【分析】
同位素标记法:同位素可用于追踪物质的运行和变化规律。用同位素标记的化合物,化学性质不会改变。科学家通过追踪同位素标记的化合物,可以弄清化学反应的详细过程。
【详解】
A、卡尔文用同位素标记法探明了CO2中的碳在光合作用中转化途径,A错误;
B、利用T2噬菌体侵染大肠杆菌实验中用了同位素标记法,B错误;
C、证明DNA的半保留复制的实验中用了同位素标记法,C错误;
D、温特证明胚芽鞘产生促进生长的化学物质的实验中未采用同位素标记法,D正确。
故选D。
二、多选题
8.(2020年江苏省高考生物试卷·25)某同学用光学显微镜对4种实验材料进行观察并记录,下表实验现象合理的是( )
选项
试验材料
试验现象
A
用苏丹Ⅲ染液染色的花生子叶切片
子叶细胞中有橘黄色颗粒
B
用0.3g/mL蔗糖溶液处理的紫色洋葱鳞片叶外表皮装片
紫色的液泡逐渐变小,颜色逐渐变深
C
用龙胆紫染液染色的洋葱根尖装片
染色体在细胞中移动并平均分配到两极
D
用台盼蓝染液染色的酵母菌涂片
部分酵母菌被染成蓝色
A.A B.B C.C D.D
【答案】ABD
【解析】
【分析】
高中生物学中的颜色反应:
1、斐林试剂检测可溶性还原糖:还原糖+斐林试剂→砖红色沉淀。
2、苏丹Ⅲ、苏丹Ⅳ检测脂肪:苏丹Ⅲ+脂肪→橘黄色;苏丹Ⅳ+脂肪→红色
3、双缩脲试剂检测蛋白质:蛋白质+双缩脲试剂→紫色
4、碘液检测淀粉:淀粉+碘液→蓝色
5、DNA的染色与鉴定:DNA+甲基绿→绿色 DNA+二苯胺→蓝色
6、吡罗红使RNA呈现红色:RNA+吡罗红→红色
7、台盼蓝使死细胞染成蓝色
8、线粒体的染色:健那绿染液是专一性染线粒体的活细胞染料,可以使活细胞中的线粒体呈现蓝绿色,而细胞质接近无色。
9、酒精的检测:橙色的重铬酸钾溶液在酸性条件下与酒精发生化学反应,变成灰绿色。
10、CO2的检测:CO2可以使澄清的石灰水变混浊,也可使溴麝香草酚蓝水溶液由蓝变绿在变黄。
11、染色体(或染色质)的染色:染色体容易被碱性染料(如龙胆紫溶液或醋酸洋红溶液)染成深色。
【详解】
A、苏丹Ⅲ染液可将脂肪染成橘黄色,A正确;
B、在0.3g/mL蔗糖溶液中的紫色洋葱外表皮细胞会失水,液泡逐渐减小,颜色变深,B正确;
C、观察植物细胞有丝分裂的实验中,制片后细胞已死亡,不能观察到染色体的动态变化,C错误;
D、酵母菌涂片中有部分酵母菌已死亡,故用台盼蓝染色后,部分被染成蓝色,D正确。
故选ABD。
三、非选择题
9.(2020年全国统一高考生物试卷(新课标Ⅱ)·30)为了研究细胞器的功能,某同学将正常叶片置于适量的溶液B中,用组织捣碎机破碎细胞,再用差速离心法分离细胞器。回答下列问题:
(1)该实验所用溶液B应满足的条件是_____________(答出2点即可)。
(2)离心沉淀出细胞核后,上清液在适宜条件下能将葡萄糖彻底分解,原因是此上清液中含有_____________。
(3)将分离得到的叶绿体悬浮在适宜溶液中,照光后有氧气释放;如果在该适宜溶液中将叶绿体外表的双层膜破裂后再照光,_____________(填“有”或“没有”)氧气释放,原因是_____________。
【答案】(1)pH 应与细胞质基质的相同,渗透压应与细胞内的相同
(2)细胞质基质组分和线粒体
(3)有 类囊体膜是H2O分解释放O2的场所,叶绿体膜破裂不影响类囊体膜的功能
【解析】
【分析】
细胞器的种类及功能:
1、细胞器分为:线粒体、叶绿体、内质网、高尔基体、核糖体、溶酶体、液泡、中心体。
2、①线粒体是细胞进行有氧呼吸的主要场所。又称”动力车间”。细胞生命活动所需的能量,大约95%来自线粒体。
②叶绿体是绿色植物能进行光合作用的细胞含有的细胞器,是植物细胞的“养料制造车间”和“能量转换站”。
③内质网是由膜连接而成的网状结构,是细胞内蛋白质的合成和加工,以及脂质合成的“车间”。
④高尔基体对来自内质网的蛋白质加工,分类和包装的“车间”及“发送站”。
⑤核糖体是“生产蛋白质的机器”,有的依附在内质网上称为附着核糖体,有的游离分布在细胞质中称为游离核糖体。
⑥溶酶体分解衰老,损伤的细胞器,吞噬并杀死入侵的病毒或细菌。
⑦液泡是调节细胞内的环境,是植物细胞保持坚挺的细胞器。含有色素(花青素)。
⑧中心体与低等植物细胞、动物细胞有丝分裂有关。由两个相互垂直的中心粒构成.。
【详解】
(1)将正常叶片置于适量的溶液B中,为防止叶片失水,应保证pH与细胞质基质的相同,渗透压与细胞内的相同。
(2)葡萄糖在有氧呼吸的过程能彻底氧化分解,在真核细胞中场所为细胞质基质和线粒体。
(3)由于类囊体膜是H2O分解释放O2的场所,叶绿体膜破裂不影响类囊体膜功能,故有氧气释放。
【点睛】
本题结合具体实例考查光合作用、呼吸作用和细胞器的相关内容,掌握光合作用和呼吸作用的场所、细胞器的功能是解题的关键。
10.(2020年山东省高考生物试卷(新高考)·23)玉米是雌雄同株异花植物,利用玉米纯合雌雄同株品系M培育出雌株突变品系,该突变品系的产生原因是2号染色体上的基因Ts突变为ts,Ts对ts为完全显性。将抗玉米螟的基因A转入该雌株品系中获得甲、乙两株具有玉米螟抗性的植株,但由于A基因插入的位置不同,甲植株的株高表现正常,乙植株矮小。为研究A基因的插入位置及其产生的影响,进行了以下实验:
实验一:品系M(TsTs)×甲(Atsts)→F1中抗螟∶非抗螟约为1∶1
实验二:品系M(TsTs)×乙(Atsts)→F1中抗螟矮株∶非抗螟正常株高约为1∶1
(1)实验一中作为母本的是______________,实验二的F1中非抗螟植株的性别表现为__________ (填:雌雄同株、雌株或雌雄同株和雌株)。
(2)选取实验一的F1抗螟植株自交,F2中抗螟雌雄同株∶抗螟雌株∶非抗螟雌雄同株约为2∶1∶1。由此可知,甲中转入的A基因与ts基因_____________ (填:是或不是)位于同一条染色体上,F2中抗螟雌株的基因型是_____________。若将F2中抗螟雌雄同株与抗螟雌株杂交,子代的表现型及比例为_____________。
(3)选取实验二的F1抗螟矮株自交,F2中抗螟矮株雌雄同株∶抗螟矮株雌株∶非抗螟正常株高雌雄同株∶非抗螟正常株高雌株约为3∶1∶3∶1,由此可知,乙中转入的A基因_____________ (填:位于或不位于)2号染色体上,理由是_____________。 F2中抗螟矮株所占比例低于预期值,说明A基因除导致植株矮小外,还对F1的繁殖造成影响,结合实验二的结果推断这一影响最可能是_____________。F2抗螟矮株中ts基因的频率为_____________,为了保存抗螟矮株雌株用于研究,种植F2抗螟矮株使其随机受粉,并仅在雌株上收获籽粒,籽粒种植后发育形成的植株中抗螟矮株雌株所占的比例为_____________。
【答案】(1)甲 雌雄同株
(2)是 AAtsts 抗螟雌雄同株∶抗螟雌株=1∶1
(3)不位于 抗螟性状与性别性状间是自由组合的,因此A基因不位于Ts、ts基因所在的2号染色体上 含A基因的雄配子不育 1/2 1/6
【解析】
【分析】
根据题意可知,基因Ts存在时表现为雌雄同株,当基因突变为ts后表现为雌株,玉米雌雄同株M的基因型为TsTs,则实验中品系M作为父本,品系甲和乙的基因型为tsts,则作为母本。由于基因A只有一个插入到玉米植株中,因此该玉米相当于杂合子,可以看做为AO,没有插入基因A的植株基因型看做为OO,则分析实验如下:
实验一:品系M(OOTsTs)×甲(AOtsts)→F1AOTsts抗螟雌雄同株1:OOTsts非抗螟雌雄同株1;让F1AOTsts抗螟雌雄同株自交,若基因A插入到ts所在的一条染色体上,则F1AOTsts抗螟雌雄同株产生的配子为Ats、OTs,那么后代为1AAtsts抗螟雌株:2AOTsts抗螟雌雄同株:1OOTsTs非抗螟雌雄同株,该假设与题意相符合,因此说明实验一中基因A与基因ts插入到同一条染色体上。
实验二:品系M(OOTsTs)×乙(AOtsts)→F1AOTsts抗螟雌雄同株矮株1:OOTsts非抗螟雌雄同株正常株高1,选取F1AOTsts抗螟雌雄同株矮株自交,后代中出现抗螟雌雄同株:抗螟雌株:非抗螟雌雄同株:非抗螟雌株=3:1:3:1,其中雌雄同株:雌株=3:1,抗螟:非抗螟=1:1,说明抗螟性状与性别之间发生了自由组合现象,说明基因A与基因ts没有插入到同一条染色体上,则基因A与基因ts位于非同源染色体上,符合基因自由组合定律,其中雌雄同株:雌株=3:1,但是抗螟:非抗螟=1:1不符合理论结果3:1,说明有致死情况出现。
【详解】
(1)根据题意和实验结果可知,实验一中玉米雌雄同株M的基因型为TsTs,为雌雄同株,而甲品系的基因型为tsts,为雌株,只能做母本,根据以上分析可知,实验二中F1的OOTsts非抗螟植株基因型为OOTsts,因此为雌雄同株。
(2)根据以上分析可知,实验一的F1AOTsts抗螟雌雄同株自交,后代F2为1AAtsts抗螟雌株:2AOTsts抗螟雌雄同株:1OOTsTs非抗螟雌雄同株,符合基因分离定律的结果,说明实验一中基因A与基因ts插入到同一条染色体上,后代中抗螟雌株的基因型为AAtsts,将F2中AAtsts抗螟雌株与AOTsts抗螟雌雄同株进行杂交,AAtsts抗螟雌株只产生一种配子Ats,AOTsts抗螟雌雄同株作为父本产生两种配子,即Ats、OTs,则后代为AAtsts抗螟雌株:AOTsts抗螟雌雄同株=1:1。
(3)根据以上分析可知,实验二中选取F1AOTsts抗螟雌雄同株矮株自交,后代中出现抗螟雌雄同株:抗螟雌株:非抗螟雌雄同株:非抗螟雌株=3:1:3:1,其中雌雄同株:雌株=1:1,抗螟:非抗螟=1:1,说明抗螟性状与性别之间发生了自由组合现象,故乙中基因A不位于基因ts的2号染色体上,且F2中抗螟矮株所占比例小于理论值,说明A基因除导致植株矮小外,还影响了F1的繁殖,根据实验结果可知,在实验二的F1中,后代AOTsts抗螟雌雄同株矮株:OOTsts非抗螟雌雄同株正常株高=1:1,则说明含A基因的卵细胞发育正常,而F2中抗螟矮株所占比例小于理论值,故推测最可能是F1产生的含基因A的雄配子不育导致后代中雄配子只产生了OTs 和Ots两种,才导致F2中抗螟矮株所占比例小于理论值的现象。根据以上分析可知,实验二的F2中雌雄同株:雌株=3:1,故F2中抗螟矮植株中ts的基因频率不变,仍然为1/2;根据以上分析可知,F2中抗螟矮株的基因型雌雄同株为1/3AOTsTs、2/3AOTsts,雌株基因型为AOtsts,由于F1含基因A的雄配子不育,则1/3AOTsTs、2/3AOTsts产生的雄配子为2/3OTs、1/3Ots,AOtsts产生的雌配子为1/2Ats、1/2Ots,故雌株上收获的籽粒发育成的后代中抗螟矮植株雌株AOtsts所占比例为1/2×1/3=1/6。
【点睛】
本题考查基因分离定律和自由组合定律的知识点,要求学生掌握基因分离定律和自由组合定律的实质和常见的分离比,能够根据题意和实验结果分析相关个体的基因型及其比例,充分利用题干中的条件和比例推导导致后代比例异常的原因,这是该题考查的难点,能够利用配子法计算相关个体的比例,这是突破该题的重点。
11.(2020年浙江省高考生物试卷(7月选考)·27)以洋葱和新鲜菠菜为材料进行实验。回答下列问题:
(1)欲判断临时装片中的洋葱外表皮细胞是否为活细胞,可在盖玻片的一侧滴入质量浓度为0.3 g/mL的蔗糖溶液,用吸水纸从另一侧吸水,重复几次后,可根据是否发生__________现象来判断。
(2)取新鲜菠菜叶片烘干粉碎,提取光合色素时,若甲组未加入碳酸钙,与加入碳酸钙的乙组相比,甲组的提取液会偏__________色。分离光合色素时,由于不同色素在层析液中的溶解度不同及在滤纸上的吸附能力不同,导致4种色素随层析液在滤纸条上的__________不同而出现色素带分层的现象。若用不同波长的光照射叶绿素a提取液,测量并计算叶绿素a对不同波长光的吸收率,可绘制出该色素的__________。
(3)在洋葱根尖细胞分裂旺盛时段,切取根尖制作植物细胞有丝分裂临时装片时,经染色后,__________有利于根尖细胞的分散。制作染色体组型图时,通常选用处于有丝分裂__________期细胞的染色体,原因是__________。
【答案】(1)质壁分离
(2)黄 移动速率 吸收光谱
(3)轻压盖玻片 中 中期的染色体缩短到最小的程度,最便于观察和研究
【解析】
【分析】
质壁分离为植物细胞常有的现象,质壁分离是指植物的细胞壁和原生质层(细胞膜、液泡膜及两层膜之间的成分)分开。质壁分离的原理为:①浓度差的存在,引起细胞失水,②细胞壁的伸缩性小于原生质层,因此细胞发生质壁分离。色素是光合作用中吸收和转化光能的重要物质,色素的提取常采用菠菜为原料,光合色素是脂溶性的,因此色素的提取和分离都采用有机溶剂。色素提取和分离的主要步骤为:研磨、过滤、画滤液细线、纸层析分离。分离出来的色素在滤纸条上从上到下的顺序依次为:胡萝卜素(橙黄色)、叶黄素(黄色)、叶绿素a(蓝绿色)、叶绿素b(黄绿色)。
【详解】
(1)活的植物细胞能发生质壁分离,而死的植物细胞由于原生质层失去选择透性不会发生质壁分离,因此常用质壁分离能否发生来判断植物细胞的死活。洋葱外表皮细胞因为含紫色大液泡,质壁分离现象明显,常用于进行质壁分离实验。
(2)碳酸钙有保护叶绿素的作用,未加碳酸钙,叶绿素被破坏,呈现类胡萝卜素的颜色,类胡萝卜素偏黄,故甲的提取液偏黄。溶于酒精的四种光合色素,被附着在滤纸条的同一条线上(滤液细线),随着层析液在滤纸条上的扩散而被扩散,且溶解度大的色素扩散得最快。因此可以利用四种色素的移动速率(扩散速率)而将四种色素分离开来。以某种物质对不同波长光的吸收率为纵坐标,以波长为横坐标作图,所得的曲线,就是该物质的吸收光谱。
(3)观察细胞中的染色体,需要将细胞分散开来,因此用10%盐酸对根尖进行解离,为了进一步使细胞分散开来,染色后,用拇指轻压盖玻片。染色体组型图是将某种生物体细胞内的全部染色体,按大小和形态特征进行配对、分组和排列所构成的图像,由于中期的染色体缩短到最小的程度,最便于观察和研究,因此常用有丝分裂中期的染色体进行显微摄影,制作染色体组型图。
【点睛】
本题以实验为基础,从实验材料(洋葱和菠菜)出发,考查学生对质壁分离、光合色素的提取和分离以及有丝分裂实验的理解和掌握,要求学生理解实验原理,合理选择实验材料,在此基础上提升学生设计实验、创新选材的能力。
12.(2020年浙江省高考生物试卷(7月选考))欲研究生理溶液中K+浓度升高对蛙坐骨神经纤维静息电位的影响和Na+浓度升高对其动作电位的影响。请完善以下实验思路,预测实验结果,并进行分析与讨论。
(要求与说明:已知蛙坐骨神经纤维的静息电位为-70 mV,兴奋时动作电位从去极化到反极化达+30 mV。测量的是膜内外的电位变化。K+、Na+浓度在一定范围内提高。实验条件适宜)
回答下列问题:
(1)完善实验思路:
组1:将神经纤维置于适宜的生理溶液a中,测定其静息电位和刺激后的动作电位,并记录。
组2:__________。
组3:将神经纤维分别置于Na+浓度依次提高的生理溶液d、e中,测定其刺激后的动作电位,并记录。
对上述所得的实验数据进行分析与处理。
(2)预测实验结果____(设计一个坐标,以柱形图形式表示实验结果):
(3)分析与讨论
①简要解释组3的实验结果:____。
②用放射性同位素24Na+注入静息的神经细胞内,不久在生理溶液中测量到放射性,24Na+的这种转运方式属于__________。用抑制酶活性的药物处理神经细胞,会使24Na+外流量__________。
③刺激脊蛙的坐骨神经,除了在反射中枢测量到动作电位外,还观察到腓肠肌收缩,说明坐骨神经中含有__________神经。
【答案】(1)将神经纤维分别置于K+浓度依次提高的生理溶液b、c中,测定其静息电位,并记录。
(2)
(3)①细胞外Na+浓度提高,膜内外的浓度差增大,兴奋时,Na+通过Na+通道内流加快,导致动作电位增大 ②主动转运 减少 ③传入和传出
【解析】
【分析】
静息电位是指细胞膜未受刺激时,存在于细胞膜内外两侧的外正内负的电位差。动作电位是指可兴奋细胞受到刺激时在静息电位的基础上产生的可扩布的电位变化过程。动作电位的形成条件:①细胞膜两侧存在离子浓度差,细胞膜内钾离子浓度高于细胞膜外,而细胞外钠离子、钙离子、氯离子高于细胞内,这种浓度差的维持依靠离子泵的主动转运。(主要是钠-钾泵(每3个Na+流出细胞, 就有2个K+流入细胞内。即:Na+∶K+ =3∶2)的转运)。②细胞膜在不同状态下对不同离子的通透性不同,例如,安静时主要允许钾离子通透,而去极化到阈电位水平时又主要允许钠离子通透。
【详解】
(1)本实验的自变量是钾离子和钠离子的浓度,因变量是静息电位和动作电位的影响,因此,本实验需要有前测(如组1),组2:将神经纤维分别置于钾离子浓度依次提高的生理溶液b、c中,测定其静息电位,并记录。组3:将神经纤维置于钠离子浓度依次提高的生理溶液d、e中,测动作电位,并记录。
(2)实验结果要求以柱状图的形式呈现。画图要求:注意横纵坐标的标识,横坐标为离子浓度,纵坐标为膜电位(mV),柱状图应该有图的名称和图例,另外注意标注组别(a、b、c、d、e)。结果分析:溶液中钾离子浓度提高,静息电位的绝对值下降,溶液中钠离子浓度提高,动作电位的峰值上升,结果如图所示。
(3)①组3的结果分析:细胞外钠离子浓度提高,膜内外的浓度差增大,兴奋时,钠离子通过钠离子通道内流加快,导致动作电位增大。
②神经细胞在兴奋时钠离子内流(易化扩散),能够产生动作电位,因此,神经细胞始终要维持膜外钠离子浓度高、膜内钠离子浓度低的状态,现将放射性24Na+注入静息的神经细胞内,在生理溶液中检测到放射性,因此,这种转运方式属于主动转运。用抑制酶活性的药物处理神经细胞,会抑制细胞中载体蛋白的合成和能量的释放,因此会使24Na+外流量减少。
③刺激蛙的坐骨神经,在反射中枢检测到动作电位,观察到腓肠肌收缩,说明坐骨神经中含有传入神经和传出神经,传至腓肠肌引起肌肉收缩。
【点睛】
本题要求学生在理解静息电位和动作电位产生原理的基础上进行实验设计,要求学生有一定的实验设计能力,并能预测、分析实验结果,意在培养学生严密的科学思维和严谨的科学态度。
专题15 实验与探究——【新高考专用】2020-2022三年高考真题生物分类汇编(原卷版+解析版): 这是一份专题15 实验与探究——【新高考专用】2020-2022三年高考真题生物分类汇编(原卷版+解析版),文件包含专题15实验与探究新高考专用2020-2022三年高考真题生物分类汇编解析版docx、专题15实验与探究新高考专用2020-2022三年高考真题生物分类汇编原卷版docx等2份试卷配套教学资源,其中试卷共53页, 欢迎下载使用。
专题14 生物技术与工程——【全国通用】2020-2022三年高考生物真题分类汇编(原卷版+解析版): 这是一份专题14 生物技术与工程——【全国通用】2020-2022三年高考生物真题分类汇编(原卷版+解析版),文件包含专题14生物技术与工程全国通用2020-2022三年高考生物真题分类汇编解析版docx、专题14生物技术与工程全国通用2020-2022三年高考生物真题分类汇编原卷版docx等2份试卷配套教学资源,其中试卷共87页, 欢迎下载使用。
专题13 发酵工程——【全国通用】2020-2022三年高考生物真题分类汇编(原卷版+解析版): 这是一份专题13 发酵工程——【全国通用】2020-2022三年高考生物真题分类汇编(原卷版+解析版),文件包含专题13发酵工程全国通用2020-2022三年高考生物真题分类汇编解析版docx、专题13发酵工程全国通用2020-2022三年高考生物真题分类汇编原卷版docx等2份试卷配套教学资源,其中试卷共62页, 欢迎下载使用。

