浙江省桐乡第一中学2022-2023学年高考模拟金典卷物理试题(二)试题
展开2.选择题必须使用2B铅笔填涂;非选择题必须使用0.5毫米黑色字迹的签字笔书写,字体工整、笔迹清楚。
3.请按照题号顺序在各题目的答题区域内作答,超出答题区域书写的答案无效;在草稿纸、试题卷上答题无效。
4.保持卡面清洁,不要折叠,不要弄破、弄皱,不准使用涂改液、修正带、刮纸刀。
一、单项选择题:本题共6小题,每小题4分,共24分。在每小题给出的四个选项中,只有一项是符合题目要求的。
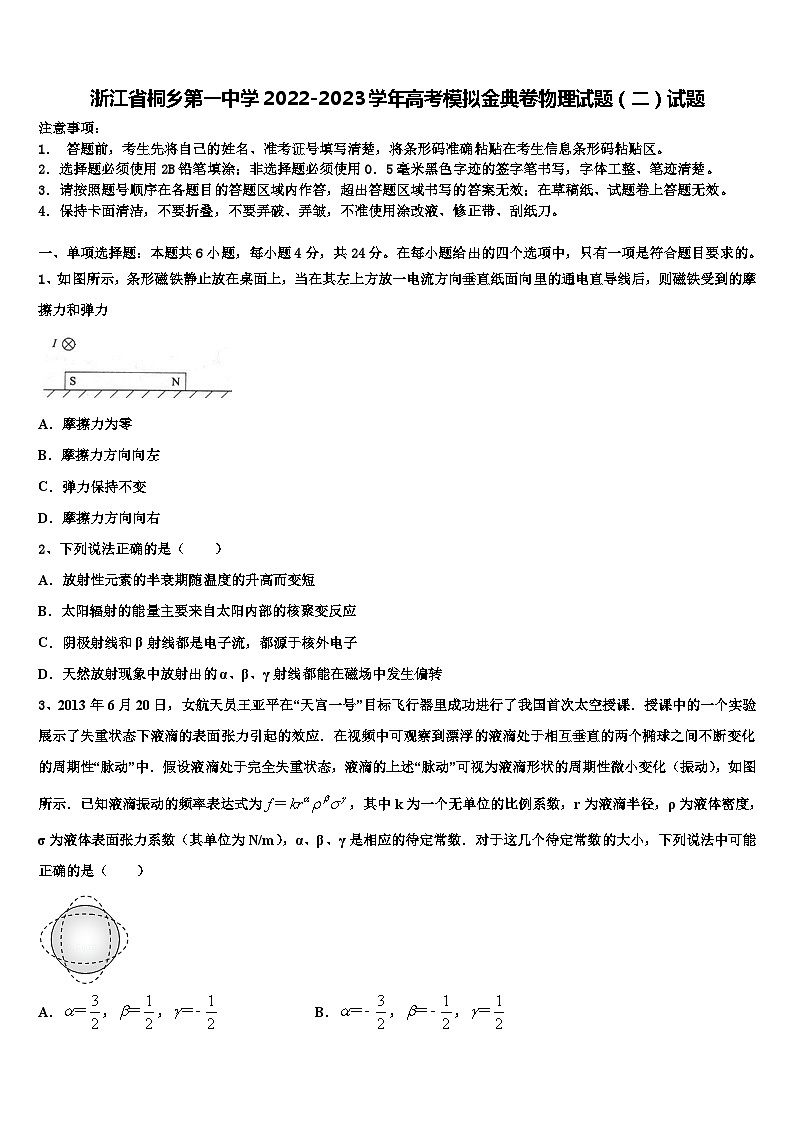
1、如图所示,条形磁铁静止放在桌面上,当在其左上方放一电流方向垂直纸面向里的通电直导线后,则磁铁受到的摩擦力和弹力
A.摩擦力为零
B.摩擦力方向向左
C.弹力保持不变
D.摩擦力方向向右
2、下列说法正确的是( )
A.放射性元素的半衰期随温度的升高而变短
B.太阳辐射的能量主要来自太阳内部的核聚变反应
C.阴极射线和β射线都是电子流,都源于核外电子
D.天然放射现象中放射出的α、β、γ射线都能在磁场中发生偏转
3、2013年6月20日,女航天员王亚平在“天宫一号”目标飞行器里成功进行了我国首次太空授课.授课中的一个实验展示了失重状态下液滴的表面张力引起的效应.在视频中可观察到漂浮的液滴处于相互垂直的两个椭球之间不断变化的周期性“脉动”中.假设液滴处于完全失重状态,液滴的上述“脉动”可视为液滴形状的周期性微小变化(振动),如图所示.已知液滴振动的频率表达式为,其中k为一个无单位的比例系数,r为液滴半径,ρ为液体密度,σ为液体表面张力系数(其单位为N/m),α、β、γ是相应的待定常数.对于这几个待定常数的大小,下列说法中可能正确的是( )
A.,,B.,,
C.,,D. ,,
4、P、Q两种不同波长的光,以相同的入射角从玻璃射向空气,P光发生全反射,Q光射入空气,则( )
A.玻璃对P光的折射率小于对Q光的折射率
B.玻璃中P光的波长大于Q光的波长
C.玻璃中P光的速度大于Q光的速度
D.P光的光子能量大于Q光的光子能量
5、一半径为R的球形行星自转周期为T,其同步卫星距离行星表面的高度为3R,则在该行星表面绕其做匀速圆周运动的卫星线速度大小为( )
A.B.C.D.
6、如图所示,金星和火星均绕太阳做匀速圆周运动,金星半径是火星半径的n倍,金星质量为火星质量的K倍。忽略行星的自转。则下列说法正确的是( )
A.金星表面的重力加速度是火星的倍
B.金星的第一宇宙速度是火星的倍
C.金星绕太阳运动的加速度比火星大
D.金星绕太阳运动的周期比火星大
二、多项选择题:本题共4小题,每小题5分,共20分。在每小题给出的四个选项中,有多个选项是符合题目要求的。全部选对的得5分,选对但不全的得3分,有选错的得0分。
7、如图,条形磁铁放在光滑斜面上,用平行于斜面的轻弹簧拉住处于静止状态。图中圆圈为垂直纸面放置的直导线的横截面,当导线中无电流时,磁铁对斜面的压力为FN1;当导线中有电流通过时,磁铁对斜面的压力为FN2,下列说法正确的是( )
A.若导线位于图中1位置且电流方向向外,则FN1>FN2
B.若导线位于图中1位置且电流方向向里,则弹簧伸长量增大
C.若导线位于图中2位置且弹簧伸长量增大,则导线中电流方向向里
D.若导线位于图中2位置且弹簧伸长量增大,则FN1>FN2
8、如图甲所示,理想变压器原、副线圈的匝数比为4∶1,电压表、电流表为理想电表。L1、L2、L3、L4 为四只规格均为“220V,60W”的灯泡。如果副线圈电压按图乙所示规律变化,则下列说法正确的是( )
A.电压表的示数约为1244.32V
B.电流表的示数约为0.82A
C.a、b 两端的电压是1045V
D.a、b 两端的电压是1100V
9、某列简谐横波在t1=0时刻的波形如图甲中实线所示,t2=3.0s时刻的波形如图甲中虚线所示,若图乙是图甲a、b、c、d四点中某质点的振动图象,则正确的是________
A.这列波的周期为4s
B.波速为0.5m/s
C.图乙是质点b的振动图象
D.从t1=0到t2=3.0s这段时间内,质点a通过的路程为1.5m
E.t3=9.5s时刻质点c沿y轴正方向运动
10、如图所示,在x轴上坐标原点O处固定电荷量ql=+4×10-8C的点电荷,在x=6cm处固定电荷量q2=-1×10-8 C的点电荷。现在x轴上x>12cm的某处由静止释放一试探电荷,则该试探电荷运动的v-t图像可能正确的是( )
A.B.C.D.
三、实验题:本题共2小题,共18分。把答案写在答题卡中指定的答题处,不要求写出演算过程。
11.(6分)用图甲所示的实验装置来测量匀变速直线运动的加速度.
(1)实验的主要步骤:
①用游标卡尺测量挡光片的宽度d,结果如图乙所示,读得d =________mm;
②用刻度尺测量A点到光电门所在位置B点之间的水平距离x;
③滑块从A点静止释放(已知砝码落地前挡光片已通过光电门);
④读出挡光片通过光电门所用的时间t;
⑤改变光电门的位置,滑块每次都从A点静止释放,测量相应的x值并读出t值.
(1)根据实验测得的数据,以x为横坐标,为纵坐标,在坐标纸中作出图线如图丙所示,求得该图线的斜率k=____________m–1s–1;由此进一步求得滑块的加速度a=____________m·s–1.(计算结果均保留3位有效数字)
12.(12分)某同学欲测量一阻值大约为,粗细均匀的漆包金属线的电阻率。
(1)该同学用螺旋测微器测量金属线的直径,该螺旋测微器校零时的示数如图(a)所示,然后测量金属线的直径时示数如图(b)所示,则该金属线的直径应该为________mm。
该同学拿来一块多用电表,表盘如图(c)所示。若将多用电表的开关拨到欧姆档的×1K档,则欧姆表的内阻为________Ω。若用此多用电表的欧姆档测量待测金属线的电阻R,测量之前,应该将多用电表的开关拨到欧姆档的________(填×10或×100)档位。
(2)若用欧姆表的红表笔接触金属线的左端点M,黑表笔接触金属线的右端点N,流经金属线的电流(____)
A.由M到N B.由N到M
(3)若该同学在测量金属线直径时,没有完全去除漆包线表面的绝缘漆,这会使实验测得该金属线的电阻率与真实值相比________(填“偏大”或“偏小”)。
四、计算题:本题共2小题,共26分。把答案写在答题卡中指定的答题处,要求写出必要的文字说明、方程式和演算步骤。
13.(10分)如图所示,在质量为M=0.99kg的小车上,固定着一个质量为m=0.01kg、电阻R=1的矩形单匝线圈MNPQ,其中MN边水平,NP边竖直,MN边长为L=0.1m,NP边长为l=0.05m.小车载着线圈在光滑水平面上一起以v0=10m/s的速度做匀速运动,随后进入一水平有界匀强磁场(磁场宽度大于小车长度).磁场方向与线圈平面垂直并指向纸内、磁感应强度大小B=1.0T.已知线圈与小车之间绝缘,小车长度与线圈MN边长度相同.求:
(1)小车刚进入磁场时线圈中感应电流I的大小和方向;
(2)小车进入磁场的过程中流过线圈横截面的电量q;
(3)如果磁感应强度大小未知,已知完全穿出磁场时小车速度v1=2m/s,求小车进入磁场过程中线圈电阻的发热量Q.
14.(16分)如图所示,在真空室内的P点,能沿平行纸面向各个方向不断发射电荷量为+q、质量为m的粒子(不计重力),粒子的速率都相同。ab为P点附近的一条水平直线,P到直线ab的距离PC=L,Q为直线ab上一点,它与P点相距PQ=,当直线ab以上区域只存在垂直纸面向里、磁感应强度为的匀强磁场时,水平向左射出的粒子恰到达Q点;当ab以上区域只存在沿PC方向的匀强电场时,其中水平向左射出的粒子也恰好到达Q点。已知sin37°=0.6,cs37°=0.8,求:
(1)粒子的发射速率;
(2)仅有电场时PQ两点间的电势差;
(3)仅有磁场时,能到达直线ab的粒子所用最长时间和最短时间。
15.(12分)如图甲所示,质量均为m=0.5 kg的相同物块P和Q(可视为质点)分别静止在水平地面上A、C两点.P在按图乙所示随时间变化的水平力F作用下由静止开始向右运动,3 s末撤去力F,此时P运动到B点,之后继续滑行并与Q发生弹性碰撞.已知B、C两点间的距离L=3.75 m,P、Q与地面间的动摩擦因数均为μ=0.2,取g=10 m/s2,求:
(1)P到达B点时的速度大小v及其与Q碰撞前瞬间的速度大小v1;
(2)Q运动的时间t.
参考答案
一、单项选择题:本题共6小题,每小题4分,共24分。在每小题给出的四个选项中,只有一项是符合题目要求的。
1、B
【解析】
磁铁的磁感线从N到S,故通电导线所处位置的磁场方向为斜向左下,根据左手定则可知导线受到斜向左上的安培力,根据牛顿第三定律可得磁铁受到导线给的斜向右下的作用力,该作用力可分解为水平向右和竖直向下,故磁铁受到的摩擦力水平向左,弹力增大,B正确.
2、B
【解析】
A.半衰期是原子核本身具有的属性,与外界条件无关,A错误;
B.太阳辐射的能量主要来自太阳内部的核聚变反应(热核反应),B正确;
C.阴极射线是核外电子,β射线是原子核内中子转化为质子时放出的电子,C错误;
D.三种射线中γ射线(高频电磁波)不带电,所以不能在磁场中发生偏转,D错误。
故选B。
3、B
【解析】
从物理单位的量纲来考虑,则A中单位,故A错误;在B选项中,,故B正确;对C选项,,故C错误;在D选项中,,故D错误。
故选B。
4、D
【解析】
A.根据临界角公式,光束的折射率小,光束的折射率大,故A错误;
B.在玻璃球体中,光的波长
是光在真空中的波长,光的折射率大,频率大,在真空中的波长短,由知在玻璃球体中,光的波长小于光的波长,故B错误;
C.根据可知玻璃中光的速度小于光的速度,故C错误;
D.光的折射率大,频率大,根据可知光的光子能量大,所以光的光子能量大于光的光子能量,故D正确。
故D正确。
5、D
【解析】
卫星的轨道半径r=R+3R=4R,根据线速度的计算公式可得:
根据万有引力提供向心力可得
所以
解得
。
A.,与结论不相符,选项A错误;
B.,与结论不相符,选项B错误;
C.,与结论不相符,选项C错误;
D.,与结论相符,选项D正确;
故选D。
6、C
【解析】
A.由
有
故A错;
B.由
有
故B错误;
C.由公式
得
由图可知,金星轨道半径比火星轨道半径小,则金星绕太阳运动的加速度比火星大,故C正确;
D.由公式
得
由图可知,金星轨道半径比火星轨道半径小,则金星绕太阳运动的周期比火星小,故D错误。
故选C。
二、多项选择题:本题共4小题,每小题5分,共20分。在每小题给出的四个选项中,有多个选项是符合题目要求的。全部选对的得5分,选对但不全的得3分,有选错的得0分。
7、AC
【解析】
A.条形磁铁的外部磁场方向是由极指极,由1位置的磁场方向沿斜面向下,2位置的磁场方向斜向左上方,若导线位于图中1位置且电流方向向外,根据左手定则可得导线所受安培力的方向为垂直斜面向下,由牛顿第三定律可得导线对磁铁的反作用力垂直于斜面向上,可知磁铁对斜面的压力减小,则有
故A正确;
B.若导线位于图中1位置且电流方向向里,根据左手定则可得导线所受安培力的方向为垂直斜面向上,由牛顿第三定律可得导线对磁铁的反作用力垂直于斜面向下,但弹簧的弹力仍等于磁铁重力沿斜面方向的分力,大小不变,则弹簧的伸长量不变,故B错误;
CD.若导线位于图中2位置且弹簧的伸长量增大,可知导线对磁铁的反作用力沿斜面方向的分力沿斜面向下,垂直于斜面方向的分力垂直斜面向下,从而才会使弹簧的弹力增大,也使磁铁对斜面的压力增大,故有
所以导线所受的安培力方向斜向右上方,由左手定则可得导线中的电流方向向里,故C正确,D错误;
故选AC。
8、BC
【解析】
A.由输出端交变电压的图象可求出有效值220V,由原、副线圈匝数之比4:1,可得原、副线圈的电压之比4:1,则原线圈的电压即电压表的示数为
故A错误;
B.副线圈电压为220V,L2、L3、L4三只灯泡都正常发光,电流表的示数为
故B正确;
CD.原、副线圈的电流之比,则原线圈电流为
灯泡的电阻
则、两点的电压
故C正确,D错误。
故选BC。
9、ABE
【解析】
A.由图乙可知,波的振动周期为4s,故A正确;
B.由甲图可知,波长λ=2m,根据波速公式
故B正确;
C.在t1=0时刻,质点b正通过平衡位置,与乙图情况不符,所以乙图不可能是质点b的振动图线,故C错误;
D.从t1=0 s到t2=3.0 s这段时间内为,所以质点a通过的路程为s=×4A=15cm=0.15m,故D错误;
E.因为t3=9.5s=2T,2T后质点c回到最低点,由于,所以t3=9.5s时刻质点c在平衡位置以上沿y轴正向运动,故E正确。
故选ABE。
10、BC
【解析】
设x轴上场强为0的坐标为x,由有
解得
则区域场强方向沿x轴正方向,由于无穷远处场强也为0,所以从到无穷远场强先增大后减小,场强方向沿x轴负方向,若试探电荷带正电,则从静止释放开始沿x轴正方向做加速运动,由于从到无穷远场强先增大后减小,则试探电荷做加速度先增大后减小的加速运动,若试探电荷带负电,则从静止释放开始沿x轴负方向做加速度减小的加速运动,运动到处加速度为0,由于场强方向沿x轴负方向且场强增大,则试探电荷接着做加速度增大的减速运动,当速度减到0后反向做加速度减小的加速运动,运动到处加速度为0,过后做加速度增大的减速运动,由于两点荷产生的电场不是匀强电场,故试探电荷开始不可能做匀加速运动,由于处电场强度为0,且从到无穷远场强先增大后减小和场强方向沿x轴负方向且场强增大,试探电荷不可能一直做加速度增大的加速运动,故AD错误,BC正确。
故选BC
三、实验题:本题共2小题,共18分。把答案写在答题卡中指定的答题处,不要求写出演算过程。
11、6.60 1.38×104(1.18×104~1.51×104均正确) 0.518(0.497~0.549均正确)
【解析】
(1)①主尺刻度为6mm,分尺刻度为0.05mm11=0.60mm,最终刻度为6.60mm.
(1)滑块通过光电门的瞬时速度为:,根据速度位移公式得: ,有: ,整理得: ,根据图线知图线的斜率为: ;根据 得: .
12、1.762 15000(或) ×10 B 偏大
【解析】
(1)[1][2][3]螺旋测微器的读数为固定刻度的毫米数与可动刻度的的和,由图示螺旋测微器可知,其直径为
(相减的是图a的1格);欧姆表盘的中值电阻就是欧姆表的内内阻,所以欧姆表的内阻为3000Ω;由于待测电阻大约只有100Ω,要使指针偏在中央左右,则倍率选。
(2)[4]欧姆表的红表笔接的是内接电源的负极,所以当欧姆表的红表笔接触金属线的左端点M ,黑表辖接触金属线的右端点N,流经金属线是从N到M,故选B。
(3)[5]若该同学在测量金属线直径时,没有完全去漆包线袤面的绝缘漆,这样导致直径测量值偏大,截面积偏大,根据电阻定律
得到
所以电阻率的测量也偏大。
四、计算题:本题共2小题,共26分。把答案写在答题卡中指定的答题处,要求写出必要的文字说明、方程式和演算步骤。
13、(1)0.5A 电流方向为 M→Q→P→N→M (2)5×10-3C(3)32J
【解析】
(1)线圈切割磁感线的速度v0=10m/s,感应电动势
E=Blv0=1×0.05×10=0.5V
由闭合电路欧姆定律得,线圈中电流
由楞次定律知,线圈中感应电流方向为 M→Q→P→N→M
(2)小车进入磁场的过程中流过线圈横截面的电量为
q=I△t=△t
又
E=
△Φ=BS
联立可得
q==5×10−3C
(3)设小车完全进入磁场后速度为v,在小车进入磁场从t时刻到t+△t时刻(△t→0)过中,根据牛顿第二定律得
-BIl=-m
即
-BlI△t=m△v
两边求和得
则得
Blq=m(v0-v)
设小车出磁场的过程中流过线圈横截面的电量为q′,同理得
Blq′=m(v-v1)
又线圈进入和穿出磁场过程中磁通量的变化量相同,因而有 q=q′
故得
v0-v=v-v1
即
v==6 m/s
所以,小车进入磁场过程中线圈电阻的发热量为
Q=(M+m)v02-(M+m)v2=×1×102-×1×62=32J
14、 (1);(2);(3),
【解析】
(1)设粒子做匀速圆周运动的半径为,过作的垂线交于点,如图所示:
由几何知识可得
代入数据可得粒子轨迹半径为
洛伦兹力提供向心力为
解得粒子发射速度为
(2)真空室只加匀强电场时,由粒子到达直线的动能相等,可知为等势面,电场方向垂直向下,水平向左射出的粒子经时间到达点,在这段时间内做类平抛运动,分解位移
电场力提供加速度
解得PQ两点间的电势差
(3)只有磁场时,粒子以为圆心沿圆弧运动,当弧和直线相切于点时,粒子速度的偏转角最大,对应的运动时间最长,如图所示:
据图有
解得
故最大偏转角为
粒子在磁场中运动最大时长为
式中为粒子在磁场中运动的周期,粒子以为圆心沿圆弧运动的速度偏转角最小,对应的运动时间最短。据图有
解得
速度偏转角最小为
故最短时间为
15、 (1), (2)
【解析】
(1)在0-3s内,对P,由动量定理有:
F1t1+F2t2-μmg(t1+t2)=mv-0
其中F1=2N,F2=3N,t1=2s,t2=1s
解得:v=8m/s
设P在BC两点间滑行的加速度大小为a,由牛顿第二定律可得:μmg=ma
P在BC两点间做匀减速直线运动,有:v2-v12=2aL
解得:v1=7m/s
(2)设P与Q发生弹性碰撞后瞬间的速度大小分别为v1′、v2′,取向右为正方向,由动量守恒定律和动能守恒有:
mv1=mv1′+mv2′
mv12=mv1′2+mv2′2
联立解得:v2′=v1=7m/s
碰后Q做匀减速直线运动,加速度为:a′=μg=2m/s2
Q运动的时间为:
山东省菏泽、单县2023届高考模拟金典卷物理试题试题: 这是一份山东省菏泽、单县2023届高考模拟金典卷物理试题试题,共17页。试卷主要包含了考生要认真填写考场号和座位序号等内容,欢迎下载使用。
江苏省兴化市2022-2023学年高考模拟金典卷物理试题试题: 这是一份江苏省兴化市2022-2023学年高考模拟金典卷物理试题试题,共16页。试卷主要包含了考生必须保证答题卡的整洁等内容,欢迎下载使用。
2022-2023学年重庆市南坪中学高考模拟金典卷物理试题(十)试题: 这是一份2022-2023学年重庆市南坪中学高考模拟金典卷物理试题(十)试题,共17页。试卷主要包含了考生要认真填写考场号和座位序号等内容,欢迎下载使用。

