浙江省嘉兴市七校2022-2023学年高三二模物理试题试卷解析
展开浙江省嘉兴市七校2022-2023学年高三二模物理试题试卷解析
注意事项:
1. 答题前,考生先将自己的姓名、准考证号填写清楚,将条形码准确粘贴在考生信息条形码粘贴区。
2.选择题必须使用2B铅笔填涂;非选择题必须使用0.5毫米黑色字迹的签字笔书写,字体工整、笔迹清楚。
3.请按照题号顺序在各题目的答题区域内作答,超出答题区域书写的答案无效;在草稿纸、试题卷上答题无效。
4.保持卡面清洁,不要折叠,不要弄破、弄皱,不准使用涂改液、修正带、刮纸刀。
一、单项选择题:本题共6小题,每小题4分,共24分。在每小题给出的四个选项中,只有一项是符合题目要求的。
1、二氧化锡传感器的电阻随着一氧化碳的浓度增大而减小,将其接入如图所示的电路中,可以测量汽车尾气一氧化碳的浓度是否超标。当一氧化碳浓度增大时,电压表V和电流表A示数的变化情况可能为
A.V示数变小,A示数变大
B.V示数变大,A示数变小
C.V示数变小,A示数变小
D.V示数变大,A示数变大
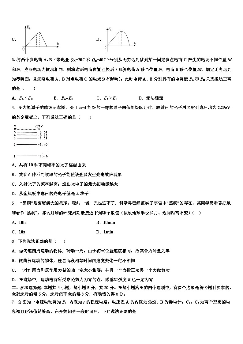
2、如图所示,一轻弹簣竖直固定在地面上,一个小球从弹簧正上方某位置由静止释放,则小球从释放到运动至最低点的过程中(弹簧始终处于弹性限度范围内),动能随下降高度的变化规律正确的是( )
A. B.
C. D.
3、将两个负电荷A、B(带电量QA=20C和QB=40C)分别从无穷远处移到某一固定负点电荷C产生的电场不同位置M和N,克服电场力做功相同,则将这两电荷位置互换后(即将电荷A移至位置N,电荷B移至位置M,规定无穷远处为零势面,且忽略电荷A、B对点电荷C的电场分布影响),此时电荷A、B分别具有的电势能EA和EB关系描述正确的是( )
A.EAEB B.EA=EB C.EAEB D.无法确定
4、图为氢原子的能级示意图。处于n=4能级的一群氢原子向低能级跃迁时,辐射出的光子再照射列逸出功为2.29eV的某金属板上,下列说法正确的是( )
A.共有10种不同频率的光子辐射出来
B.共有6种不同频率的光子能使该金属发生光电效应现象
C.入射光子的频率越高,逸出光电子的最大初动能越大
D.从金属板中逸出的光电子就是粒子
5、 “黑洞”是密度超大的星球,吸纳一切,光也逃不了。科学界已经证实了宇宙中“黑洞”的存在,某同学思考若把地球看作“黑洞”,那么月球的环绕周期最接近下列哪个数值(假设地球半径和月、地间距离不变)( )
A.10h B.10min
C.10s D.1min
6、下列说法正确的是( )
A.做匀速圆周运动的物体,转动一周,由于初末位置速度相同,故其合力冲量为零
B.做曲线运动的物体,任意两段相等时间内速度变化一定不相同
C.一对作用力和反作用力做的功一定大小相等,并且一个力做正功另一个力做负功
D.在磁场中,运动电荷所受洛伦兹力为零的点,磁感应强度B也一定为零
二、多项选择题:本题共4小题,每小题5分,共20分。在每小题给出的四个选项中,有多个选项是符合题目要求的。全部选对的得5分,选对但不全的得3分,有选错的得0分。
7、如图为一电源电动势为E,内阻为r的稳定电路。电压表A的内阻为5kΩ。B为静电计,C1,C2为两个理想的电容器且耐压值足够高。在开关闭合一段时间后,下列说法正确的是
A.C1上电荷量为0
B.若将甲右滑,则C2上电荷量增大
C.若C1>C2,则电压表两端大于静电计两端电压
D.将S断开,使C2两极距离增大,B张角变大
8、如图所示,光滑的四分之一圆弧轨道竖直放置,轨道的末端的切线水平,一倾角为的斜面体的顶端紧挨着圆弧轨道的末端点放置,圆弧上的点与圆心的连线与水平方向的夹角为。一个小球从点由静止开始沿轨道下滑,经点水平飞出,恰好落到斜面上的点。已知小球的质量,圆弧轨道的半径,重力加速度。下列说法正确的是( )
A.小球在点时对轨道的压力大小为 B.、两点的高度差为
C.、两点的水平距离为 D.小球从点运动到点的时间为
9、在大型物流货场,广泛的应用传送带搬运货物.如图甲所示,与水平面倾斜的传送带以恒定的速率运动,皮带始终是绷紧的,将m=1kg的货物放在传送带上的A端,经过1.2s到达传送带的B端.用速度传感器测得货物与传送带的速度v随时间t变化的图象如图乙所示.已知重力加速度g=10m/s2,则可知( )
A.货物与传送带间的动摩擦因数为0.5
B.A、B两点的距离为2.4m
C.货物从A运动到B过程中,传送带对货物做功的大小为12.8J
D.货物从A运动到B过程中,货物与传送带摩擦产生的热量为4.8J
10、如图所示为一种质谱仪示意图。由加速电场、静电分析器和磁分析器组成。若静电分析器通道中心线的半径为,通道内均匀辐射电场在中心线处的电场强度大小为,磁分析器有范围足够大的有界匀强磁场,磁感应强度大小为、方向垂直纸面向外。一质量为、电荷量为的粒子从静止开始经加速电场加速后沿中心线通过静电分析器,由点垂直边界进入磁分析器,最终打到胶片上的点。不计粒子重力。下列说法正确的是( )
A.粒子一定带正电
B.加速电场的电压
C.直径
D.若一群粒子从静止开始经过上述过程都落在胶片上同一点,则该群粒子具有相同的比荷
三、实验题:本题共2小题,共18分。把答案写在答题卡中指定的答题处,不要求写出演算过程。
11.(6分)某实验兴趣小组用如图甲所示实验装置来验证机械能守恒定律并求出当地重力加速度。倾斜气垫导轨倾角为30°,导轨上端与水平桌面相接并安装有速度传感器可以直接测出小物块经过上端时的速度,气垫导轨和水平桌面上均有刻度值可读出长度。导轨下端有一固定挡板,轻质弹簧下端与挡板相连,测出不放小物块时弹簧上端与传感器之间的长度为L。气垫导轨开始工作后把质量为m的小物块轻放在弹簧上端,用外力向下缓慢推动小物块到不同位置后撤去外力,小物块从静止开始向上运动,经过一段时间后落在水平桌面上。
(1)通过实验,该小组测出了多组不同的速度v和对应的落点到导轨上的长度x,画出了如图乙所示的图象,已知该图象为一过原点的直线、直线斜率为k,则通过该象可求出当地重力加速度g的值为_________,考虑到空气阻力,该小组测出的值________(填“偏大”“偏小”或“不变”)。
(2)通过事先对轻弹簧的测定,、研究得出弹簧的弹性势能与压缩量的关系为。若每次释放小物块时弹簧的压缩量均为L的n倍,为了验证小物块和轻弹簧系统的机械能守恒,该小组需要验证的表达式为__________________(用x、n、L表示)。
12.(12分)如图甲所示,在“探究功与速度变化的关系”的实验中,主要过程如下:
A.设法让橡皮筋对小车做的功分别为W、2W、3W、……;
B.分析纸带,求出橡皮筋做功使小车获得的速度v1、v2、v3、……;
C.作出W-v图象;
D.分析W- v图象.如果W-v图象是一条直线,表明W∝v;如果不是直线,可考虑是否存在W∝v2、W∝v3、W∝等关系.
(1)实验中得到的一条如图乙所示的纸带,求小车获得的速度应选______________(选填“AB”或“CD”)段来计算.
(2)关于该实验,下列说法正确的有_______________
A.通过增加橡皮筋的条数可以使橡皮筋对小车做的功成整数倍增加
B.通过改变小车质量可以改变橡皮筋对小车做的功
C.每次实验中,橡皮筋拉伸的长度必需保持一致
D.先接通电源,再让小车在橡皮筋的作用下弹出
(3)在该实验中,打点计时器正常工作,纸带足够长,点迹清晰的纸带上并没有出现一段等间距的点,造成这种情况的原因可能是___________.(写出一条即可)
四、计算题:本题共2小题,共26分。把答案写在答题卡中指定的答题处,要求写出必要的文字说明、方程式和演算步骤。
13.(10分)如图甲所示,粒子源靠近水平极板M、N的M板,N板下方有一对长为L,间距为d=1.5L的竖直极板P、Q,再下方区域存在着垂直于纸面的匀强磁场,磁场上边界的部分放有感光胶片。水平极板M、N中间开有小孔,两小孔的连线为竖直极板P、Q的中线,与磁场上边界的交点为O。水平极板M、N之间的电压为;竖直极板P、Q之间的电压随时间t变化的图像如图乙所示;磁场的磁感强度。粒子源连续释放初速度不计、质量为m、带电量为+q的粒子,这些粒子经加速电场获得速度进入竖直极板P、Q之间的电场后再进入磁场区域,都会打到磁场上边界的感光胶片上,已知粒子在偏转电场中运动的时间远小于电场变化的周期,认为粒子在偏转极板间飞过时不变,粒子重力不计。求:
(1)带电粒子进入偏转电场时的动能Ek;
(2)带电粒子打到磁场上边界感光胶片的落点范围。
14.(16分)如图所示,临界角C为45°的液面上有一点光源S发出一束光垂直入射到水平放置于液体中且距液面为d的平面镜M上,当平面镜M绕垂直于纸面的轴O以角速度ω做逆时针匀速转动时,观察者发现液面上有一光斑掠过,则观察者们观察到的光斑在液面上掠过的最大速度为多少?
15.(12分)如图所示,炼钢厂通常用滚筒来传送软钢锭,使具有一定初速度的软钢锭通过滚筒滑上平台.质量为M的软钢锭长为L,上表面光滑,下表面与平台间是粗糙的.现以水平向右的初速度滑上平台,全部滑上平台时的速度为D.此时,在其右端无初速放上一个质量为m的滑块(视为质点).随后软钢锭滑过2L距离时速度为零,滑块恰好到达平台.重力加速度取g,空气阻力不计.求:
(1)滑块获得的最大加速度(不考虑与平台的撞击过程)
(2)滑块放上后,软钢锭滑动过程克服阻力做的功
(3)软钢锭处于静止状态时,滑块到达平台的动能
参考答案
一、单项选择题:本题共6小题,每小题4分,共24分。在每小题给出的四个选项中,只有一项是符合题目要求的。
1、D
【解析】
当一氧化碳浓度增大时,二氧化锡传感器的电阻减小,由闭合电路欧姆定律知,电路中电流变大,则A示数变大;由欧姆定律知R的电压变大,则电压表V变大;
AC.综上分析,电压表示数变大,AC错误;
BD.综上分析,电流表示数变小,B错误D正确。
故选D。
2、D
【解析】
小球在下落的过程中,动能先增大后减小,当弹簧弹力与重力大小相等时速度最大,动能最大,由动能定理
得
因此图象的切线斜率为合外力,整个下降过程中,合外力先向下不变,后向下减小,再向上增大,选项D正确,ABC错误。
故选D。
3、A
【解析】
两个电荷未换之前,分别从无穷远处移到某一固定负点电荷C产生的电场不同位置M和N,克服电场力做功相同,有:
﹣QA(0﹣M)=﹣QB(0﹣N)
即
QAM=QBN
由于2QA=QB,所以得:M=2N;将这两电荷位置互换后,电荷A、B分别具有的电势能EA和EB为:
EA=﹣QAN=﹣20N
EB=﹣QBM=﹣402N=﹣80N
由于N0,所以EAEB,故A正确,BCD错误。
故选A。
4、C
【解析】
A. 共有种不同频率的光子辐射出来,选项A错误;
B. 其中能级差大于2.29eV的跃迁有:4→1、3→1、2→1、4→2,即共有4种不同频率的光子能使该金属发生光电效应现象,选项B错误;
C. 根据光电效应规律可知,入射光子的频率越高,逸出光电子的最大初动能越大,选项C正确;
D. 从金属板中逸出的光电子是,不是粒子,选项D错误。
故选C。
5、D
【解析】
设地球的半径为R,月、地间的距离为r,地球的第一宇宙速度为7.9km/s,可有
7900=
月球的周期约为30天,可有
30×24×3600=2π
若把地球看作“黑洞”,上面两种关系变为
3×108=
T=2π
联立解得
故选D。
6、A
【解析】
A.根据动量定理,合力的冲量等于动量的变化,物体在运动一周的过程中,动量变化为零,故合力的冲量为零,故A正确;
B.在匀变速曲线运动中,加速度不变,根据
可知在任意两段相等时间内速度变化相同,故B错误;
C.一对作用力和反作用力做的功没有定量关系,一对作用力和反作用力可以同时做正功,也可以同时做负功,或不做功,故C错误;
D.在磁场中,若带电粒子的运动方向与磁场方向平行,不会受到洛伦兹力的作用,但磁感应强度不为零,故D错误。
故选A。
二、多项选择题:本题共4小题,每小题5分,共20分。在每小题给出的四个选项中,有多个选项是符合题目要求的。全部选对的得5分,选对但不全的得3分,有选错的得0分。
7、AD
【解析】
A.由于电容器和静电计均为断路,故开关闭合一段时间后,电路中电流为0,故电压表两端电压为0,因此C1上电荷量为0,故A正确;
B.由于整个电路中没有电流,C2相当于直接接在电源两端,故滑动滑动变阻器对电路没有影响,C2上电压不变,故电荷量不变,故B错误;
C.电压表两端电压为0,静电计两端电压不为0,故C错误;
D.S断开后,C2上电荷量保持不变,故当两极板距离增大时,电容减小,由可知,电压增大,故静电计张角变大,故D正确;
故选AD。
8、BD
【解析】
A.小球从点运动到点根据动能定理有
在c点时有
代入数据解得
,
据牛顿第三定律,小球在点时对轨道的压力大小为,故A错误;
BCD.小球从点运动到点做平抛运动有
解得
又由平抛运动规律可知水平位移
竖直位移
故B正确,D正确,C错误。
故选BD。
9、AD
【解析】
A、在时间内,货物的速度小于传送带速度,货物受到沿斜面向下的滑动摩擦力作用,由牛顿第二定律有,由图乙可得,货物加速到与传送带速度相等后,在时间内,货物速度大于传送带速度,故有,由图乙可得,联立解得,,故A正确;
B、v–t图象与t轴所围的面积表示位移,货物的位移等于传送带的长度,由图乙可知传送带的长度为,B错误;
C、货物受到的摩擦力为,时间内的位移为,对货物受力分析知摩擦力沿传送带向下,摩擦力对货物做正功,,同理 时间内,货物的位移为,摩擦力沿传送带向上,对货物做的负功为,所以整个过程,传送带对货物做功的大小为12 J–0.8 J=11.2 J,C错误;
D、货物与传送带摩擦产生的热量等于摩擦力乘以相对路程,时间内,传送带的位移为,时间内,传送带的位移为,总相对路程为,货物与传送带摩擦产生的热量为,故D正确.
点睛:本题一方面要分析工件的运动情况,由图象结合求解加速度,再结合牛顿第二定律分两个过程列式求解摩擦因数及斜面倾角是关键,求摩擦产生的热量注意找两物体的相对位移.
10、AD
【解析】
A.粒子在向外的磁场中受洛伦兹力向左偏转,由左手定则可知,粒子带正电,故A正确;
B.在静电分析器中,根据电场力提供向心力,有
在加速电场中,有
联立得
故B选项错误;
CD.在磁分析器中,根据洛伦兹力提供向心力,有
若一群粒子从静止开始经过上述过程都落在胶片上同一点,说明圆周运动的直径相同,由于磁场、电场、静电分析器的半径都不变,则该群粒子具有相同的比荷,故C错误,D正确。
故选AD。
三、实验题:本题共2小题,共18分。把答案写在答题卡中指定的答题处,不要求写出演算过程。
11、 偏大
【解析】
(1)[1][2]物块到达斜面顶端时的速度为v,则:
物块离开斜面后做斜上抛运动,运动时间:
水平位移:
整理得:
由v2-x图象可知图象斜率:
所以重力加速度:
考虑空气阻力影响,所测重力加速度偏大.
(2)[3]每次释放小物块时弹簧的压缩量均为L的n倍,则:
弹簧的弹性势能:
以释放点所处水平面为重力势能的零势面,由机械能守恒定律得:
整理得:
12、CD ACD 没有平衡摩擦力或木板的倾角过大或过小
【解析】
(1)由图知:在AB之间,由于相邻计数间的距离不断增大,而打点计时器每隔0.02s打一个点,所以小车做加速运动.在CD之间相邻计数间距相等,说明小车做匀速运动.小车离开橡皮筋后做匀速运动,应选用CD段纸带来计算小车的速度v.求小车获得的速度应选CD段来计算;
(2)该实验中利用相同橡皮筋形变量相同时对小车做功相同,通过增加橡皮筋的条数可以使橡皮筋对小车做的功成整数倍增加.故A正确,B错误;为保证每根橡皮条对小车做功一样多每次实验中,橡皮筋拉伸的长度必需保持一致,故C正确;在中学阶段,用打点计时器测量时间时,为有效利用纸带,总是先接通电源后释放纸带,故D正确;故选ACD.
(3)在该实验中,打点计时器正常工作,纸带足够长,点迹清晰的纸带上并没有出现一段等间距的点,造成这种情况的原因可能是没有平衡摩擦力或木板的倾角过大或过小.
【点睛】
明确了该实验的实验原理以及实验目的,即可了解具体操作的含义,以及如何进行数据处理;数据处理时注意数学知识的应用,本题是考查实验操作及数据处理的方法等问题.
四、计算题:本题共2小题,共26分。把答案写在答题卡中指定的答题处,要求写出必要的文字说明、方程式和演算步骤。
13、 (1)qU0;(2)
【解析】
(1)带电粒子进入偏转电场时的动能,即为MN间的电场力做的功
Ek=WMN=qU0
(2)粒子运动轨迹如图所示
若t=0时进入偏转电场,在电场中匀速直线运动进入磁场时
R==L
打在感光胶片上距离中心线最近为
x=2L
任意电压时出偏转电场时的速度为vn,根据几何关系
在胶片上落点长度为
打在感光胶片上的位置和射入磁场位置间的间距相等,与偏转电压无关,在感光胶片上的落点宽度等于粒子在电场中的偏转距离,带电粒子在电场中最大偏转距离
粒子在感光胶片上落点距交点O的长度分别是2L和,则落点范围是
14、4ωd
【解析】
如图示,当平面镜转动角时,由光的反射定律可得,反射光线转动2角度;由于光从水中射入空气,当入射角大于或等于临界角时,发生全反射现象.所以恰好发生全反射时光斑在水面上掠过的最大速度.
【详解】
设平面镜转过角时,光线反射到水面上的P点,光斑速度为V,由图可知:
v=,而=2ωL=,故v=
液体的临界角为C,当2=C=45°时,v达到最大速度vmax,
即vmax==4d
即察者们观察到的光斑在水面上掠过的最大速度为4ωd.
15、(1)a=g; (2) (3)
【解析】
(1)由于滑块与软钢锭间无摩擦,所以,软钢锭在平台上滑过距离L时,滑块脱离做自由落体运动,所以a=g;
(2)根据动能定理得:
;
(3) 滑块脱离软钢锭后做自由下落到平台上的时间与软钢锭在平台最后滑运L的时间相等,都为t
由位移公式得:
由动能定理得:
滑块落到平台上时的速度:
滑块到达平台时的动能:
联立以上四个方程式解得:
。
2024届浙江省嘉兴市高三上学期一模物理试题 (解析版): 这是一份2024届浙江省嘉兴市高三上学期一模物理试题 (解析版),共26页。试卷主要包含了可能用到的相关公式或参数等内容,欢迎下载使用。
2023-2024学年浙江省嘉兴市高三(上)一模物理试卷(含解析): 这是一份2023-2024学年浙江省嘉兴市高三(上)一模物理试卷(含解析),共24页。试卷主要包含了单选题,多选题,填空题,实验题,计算题等内容,欢迎下载使用。
中卫市2022-2023学年七校联考高考物理试题一模试卷: 这是一份中卫市2022-2023学年七校联考高考物理试题一模试卷,共15页。试卷主要包含了考生必须保证答题卡的整洁等内容,欢迎下载使用。

