- 2023年6月浙江高考真题语文及答案解析 试卷 0 次下载
- 2023年6月浙江高考真题化学及答案解析 试卷 16 次下载
- 2023浙江省高考生物6月二次选考真题卷+答案解析 试卷 10 次下载
- 2023年新高考真题江苏化学卷及答案解析 试卷 14 次下载
- 2023年新高考真题江苏历史卷及答案解析 试卷 7 次下载
- 2023年新高考真题江苏物理卷及答案解析 试卷 42 次下载
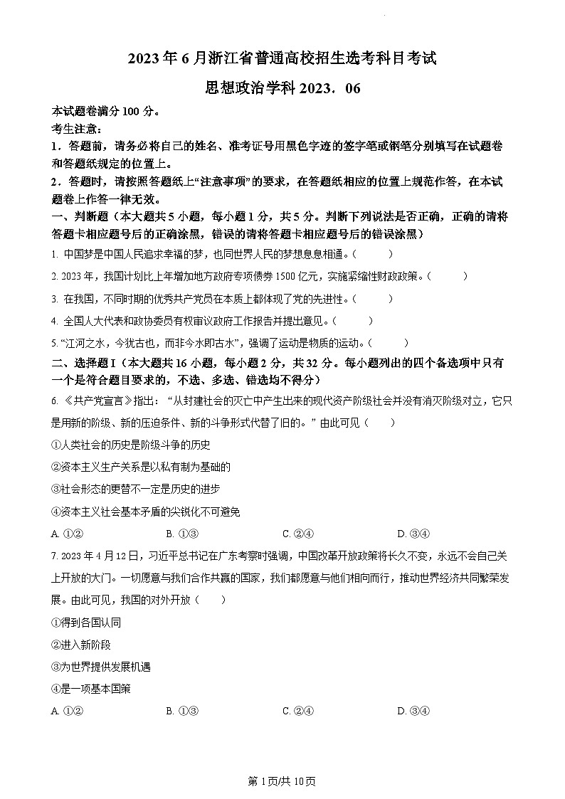
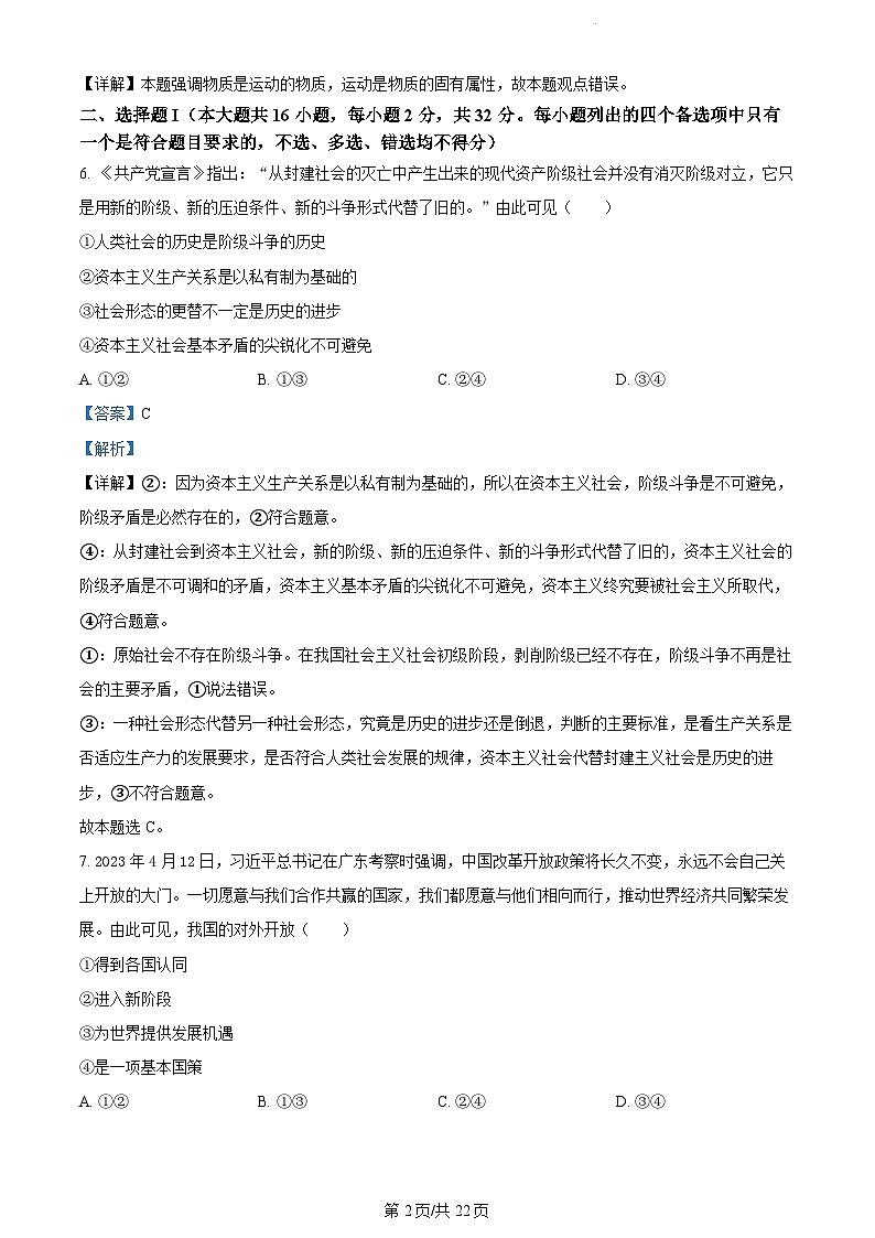
2023年6月浙江高考真题政治及答案解析
展开★★★★★ 2023年普通高等学校招生全国统一考试 ★★★★★
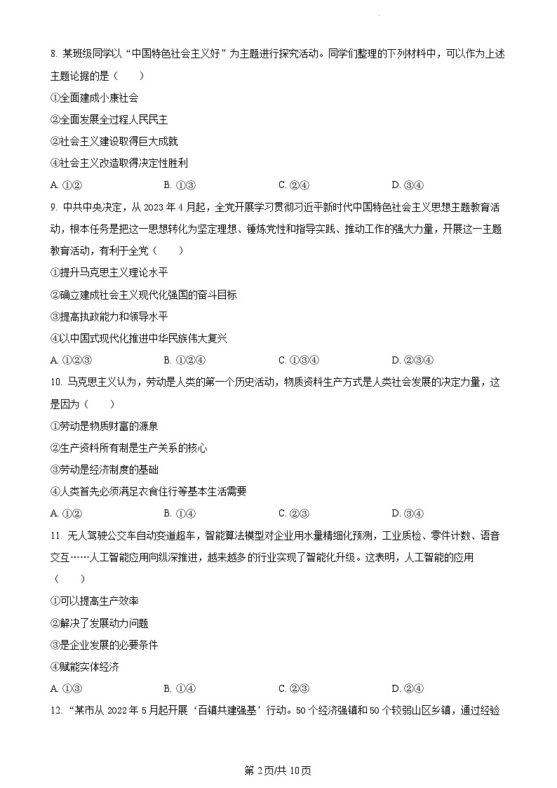
2023年全国高考真题卷答案及解析
6月浙江高考政治真题
教习网第一时间同步更新
微信搜索关注【教习网】回复【2023高考】
手机端在线获取高考答案解析【快人一步】

