江苏省苏锡常镇四市2023届高三二模历史试题(含答案)
展开2023届江苏省苏锡常镇四市高三二模历史试题含解析: 这是一份2023届江苏省苏锡常镇四市高三二模历史试题含解析,共14页。试卷主要包含了选择题,非选择题等内容,欢迎下载使用。
2023届江苏省苏锡常镇四市高三二模历史试题含解析: 这是一份2023届江苏省苏锡常镇四市高三二模历史试题含解析,共14页。试卷主要包含了选择题,非选择题等内容,欢迎下载使用。
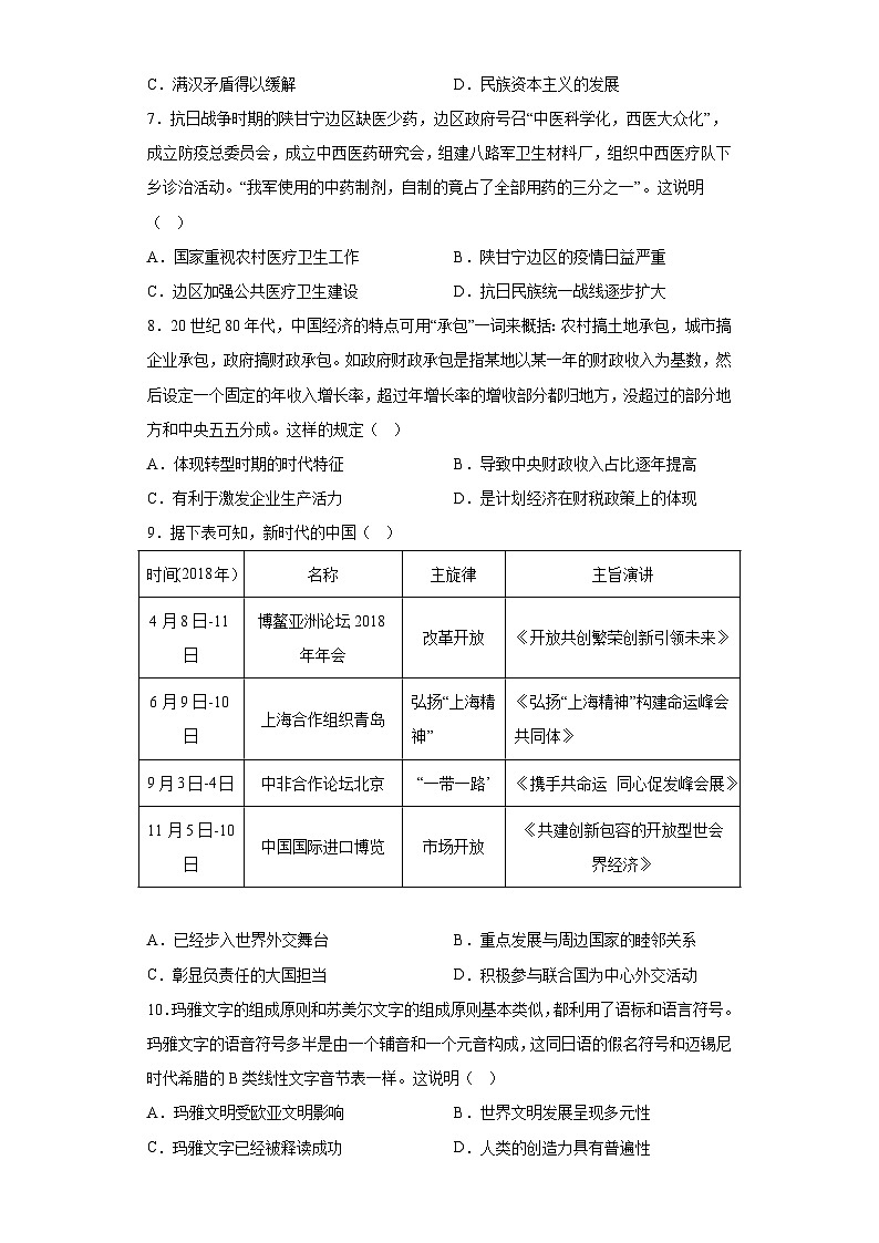
2023届江苏省苏锡常镇四市高三二模历史试题含答案: 这是一份2023届江苏省苏锡常镇四市高三二模历史试题含答案,共9页。试卷主要包含了《晋书·五行志》记载,据下表可知,新时代的中国等内容,欢迎下载使用。

