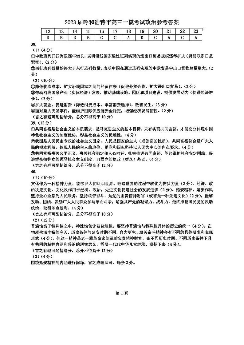
内蒙古呼和浩特市2022-2023学年高三年级第一次质量监测文综答案
展开内蒙古呼和浩特市2022-2023学年高三年级第一次质量监测文综答案: 这是一份内蒙古呼和浩特市2022-2023学年高三年级第一次质量监测文综答案,共4页。
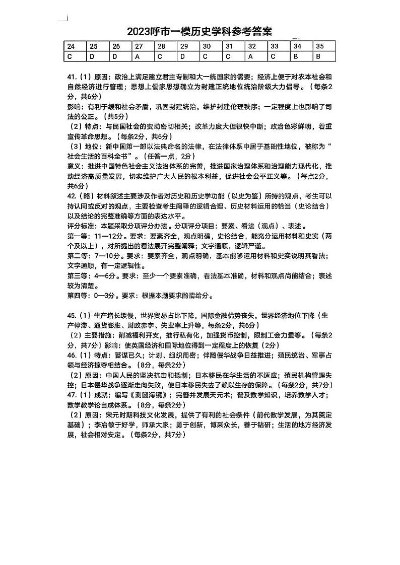
2022届内蒙古呼和浩特市高三下学期第二次质量数据监测文综试题(PDF版含答案): 这是一份2022届内蒙古呼和浩特市高三下学期第二次质量数据监测文综试题(PDF版含答案),共18页。
2022届内蒙古呼和浩特市高三下学期第二次质量数据监测文综试题(PDF版含答案): 这是一份2022届内蒙古呼和浩特市高三下学期第二次质量数据监测文综试题(PDF版含答案),共18页。

