2023北京丰台初三一模道德与法治(教师版)
展开2022北京丰台初三一模道德与法治(教师版): 这是一份2022北京丰台初三一模道德与法治(教师版),共21页。试卷主要包含了05, 对下图漫画理解正确的是, 孟子说,不以规矩,不能成方圆等内容,欢迎下载使用。
2022北京丰台初三二模道德与法治(教师版): 这是一份2022北京丰台初三二模道德与法治(教师版),共21页。试卷主要包含了 对图中人物的建议,最恰当的是, 对以下材料点评恰当的是, 小木耳成就大产业等内容,欢迎下载使用。
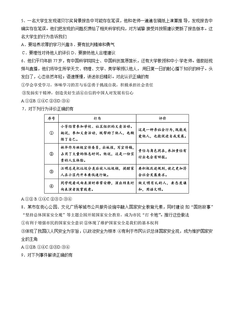
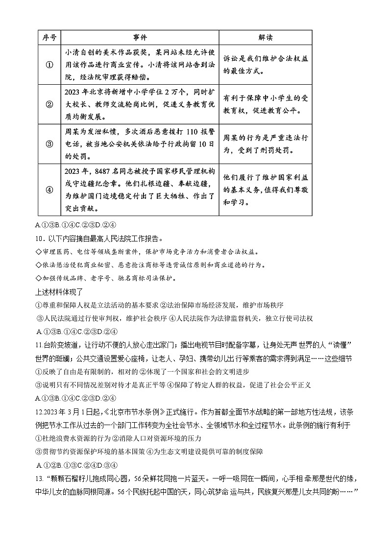
2023北京海淀初三一模道德与法治(教师版): 这是一份2023北京海淀初三一模道德与法治(教师版),共8页。

