【专项练习】全套六年级专题小升初语文复习第四节 倒装句(知识梳理+含答案)
展开知识积累
以上倒装句类型同学们了解一下即可,翻译时根据句义自己调整语序即可。
典型例题
例题1:
(2012长郡年)将下列句子补充完整,并说说这句话的意思。
不患人之不己知, 。(选自《论语》)
译:
【解析】这一题难度较大,首先考察的是学生对论语的积累,平时有没有积累,决定了这一题是否得分,其次,考察的是对句子的理解,这句话属于文言文特殊句式倒装句,翻译时需要调整句子语序。
译文:不必担心别人不了解自己,要担心不了解别人。
练习
1.(2012年博才)下列句中没有宾语前置现象的一句是( )
甚矣,汝之不惠 B.古之人不余欺也
C.有朋自远方来,不亦说乎 D.忌不自信。
例2:阅读短文,回答问题。
神童庄有恭
粤中庄有恭,幼有神童之誉。家邻镇粤将军署,时为放风筝之戏,适落于将军署之内宅,庄直入索取。诸役以其幼而忽之,未及阻其前进。将军方与客弈,见其神格④非凡 ,遽诘之曰:“童子何来?”庄以实对。将军曰:“汝曾读书否?曾属对否?”庄曰:“对,小事耳,何难之有!”将军曰:“能对几字?”庄曰:“一字能对,一百字亦能之。”将军以其方之大而夸也,因指厅事⑤所张画幅而命之对曰“旧画一堂,龙不吟,虎不啸,花不闻香鸟不叫,见此小子可笑可笑。”庄曰:“即此间一局棋,便可对矣。”应声云:“残棋半局,车无轮,马无鞍,炮无烟火卒⑥无粮,喝声将军提防提防。”
【注释】①粤中:今广东番禺市。②庄有恭:清朝人,官至刑部尚书。③神格:神条与气质。④曾属对否:曾经学过对对子吗?⑤厅事:指大堂。⑥火卒:军中伙夫。
1.解释:
①署 ②适 ③弈
④对 ⑤夸
2.翻译:
①诸役以其幼而忽之。
②遽诘之曰。
③庄以实对。
④何难之有!
练习
师旷撞晋平公
晋平公与群臣饮,饮酣,乃喟然叹曰:“莫乐为人君!惟其言而莫之违。”师旷侍坐于前,援琴撞之。公被衽而避,琴坏于壁。公曰:“太师谁撞?”师旷曰:“今者有小人言于侧者,故撞之。”公曰:“寡人也。”师旷曰:“哑!是非君人者之言也。”左右请除之。公曰:“释之,以为寡人戒。”
1.解释加点的字。
饮酣( ) 惟其言而莫之违( )
故撞之( ) 释之( )
2.翻译下列句子。
莫乐为人君!惟其言而莫之违。
_________________________________________________________________________
今者有小人言于侧者,故撞之。
师旷撞晋平公的原因是什么?请用原文回答,并翻译。
孙权劝学
初,权谓吕蒙曰:“卿今当涂掌事,不可不学!”蒙辞以军中多务。权曰:“孤岂欲卿治经为博士邪!但当涉猎,见往事耳。 卿言多务,孰若孤?孤常读书,自以为大有所益。”蒙乃始就学。及鲁肃过寻阳,与蒙论议,大惊曰:“卿今者才略,非复吴下阿蒙!”蒙曰:“士别三日,即更刮目相待,大兄何见事之晚乎!”肃遂拜蒙母,结友而别。
1.解释加点字的含义。
(1)但当涉猎,见往事尔 ( ) (2)卿言多务,孰若孤( )
(3)蒙乃始就学 ( ) (4)及鲁肃过寻阳,与蒙论议( )
2.出自本文的成语有: 、
3.解释下列句子中“以”的不同含义。
(1)辞以军中多务 以:
(2)以丛草为林 以……为:
(3)温故而知新,可以为师矣 以:
(4)子以我为不信 以:
4.翻译下列句子。
(1)蒙辞以军中多务。
(2)孤岂欲卿治经为博士邪!
(3)士别三日,即更刮目相待,大兄何见事之晚乎!
读了本文,你受到了什么启示?
课后作业
曹绍夔捉“怪”
洛阳有僧,房中有罄,日夜辄自鸣。僧以为怪,惧而成疾。求术士百方禁之,终不能已。绍夔与僧善,来问疾,僧俱以告,俄,击斋钟,罄复作声。绍夔笑曰:“明日可设盛馔,当为除之。”僧虽不信绍夔言,然冀其有效,乃具馔以待之。夔食讫,出怀中锉,锉罄数处,其响遂绝。僧苦问其所以,绍夔云:“此罄与钟律合④,击彼此应。”僧大喜,其疾亦愈。
【注释】①罄:一种打击乐器。和尚用来作佛事。②术士:有法术的人。③斋钟:寺庙里开饭的钟。④律合:指频率相同。
1.解释:
①已 ②善 ③俄 ④作
盛馔 ⑥冀 ⑦具 ⑧讫
2.翻译:
①僧俱以告。
②当为除之。
= 3 \* GB3 ③僧苦问其所以。
永之氓
永之氓咸善游。一日,水暴甚,有五六氓乘小船绝湘水。中济,船破,皆游。 其一氓尽力而不能寻常。其侣曰:“汝善游最也,今何后为?”曰:“吾腰千钱,重,是以后。”曰:“何不去之?”不应,摇其首。有顷,益怠。已济者立岸上,呼且号曰:“汝愚之甚,蔽之甚!身且死,何以货为?”又摇其首。遂溺死。
吾哀之。且若是,得不有大货之溺大氓者乎?于是作《哀溺》。
——选自唐·柳宗元《柳河东集》
1.解释加点词
(1)永之氓咸善游( ) (2)乘小船绝湘水( )
(3)吾腰千钱( ) (4)有顷,益怠( )
2.翻译下列句子。
(1)汝善游最也,今何后为?
(2)吾腰千钱,重,是以后。
(3)汝愚之甚,蔽之甚!身且死,何以货为?
3.这个故事讽刺了哪些人?
章节练习
为人大须学问
唐太宗谓房玄龄曰:“为人大须学问。朕向为群凶未定,东西征讨,躬亲戎事,不暇读书。比来四海安静,身处殿堂,不能自执书卷,使人读而听之。君臣父子,政教之道,共在书内。古人云‘不学业,墙面,莅事惟烦④。’不徒言也。却思少小时行事,大觉非也。”
【注释】①大须学问:很应该学习与求问。②君臣父子:指君臣父子之间的相处原则。③墙面:面对墙壁(一无所知)。④莅事惟烦:处理事情只会麻烦。
1.解释:
①向 ②暇 ③比 ④四海
2.翻译:
①躬亲戎事
②不徒言也
③却思少小时行事,大觉非也
3.唐太宗认为不读书的后果是什么?请用原文回答。
(2011 广益)
创鹜之报
昔皖南有一农妇,于河边拾薪,微闻禽声,似哀鸣。熟视之,乃鹜也。妇就之,见其两翅血迹斑斑,疑其受创也。妇奉之归,治之旬日,创愈。临去,频频颔之,似谢。月余,有鹜数十来农妇园中栖,且日产蛋甚多。妇不忍市之,即孵,得雏成群。二年,农妇家小裕焉,盖创鹜之报也。
【注释】①鹜:野鸭子 ②盖:大概
1.“睆南”是指现在的什么地方?
2.解释下列句子中加点的词
①于河边拾薪 ( ) ②妇就之( )
③疑其受创也 ( ) ④得雏成群( )
3.翻译下列句子
①熟视之,乃鹜也。
②妇不忍市之。
4.这个故事要说明一个什么道理?
桓荣勤学不倦
桓荣初遭仓卒,与族人桓元卿同饥厄,而荣讲诵不息,元卿嗤荣曰:“但自苦气力,何时复施用乎?”荣笑而不应。及为太常,元卿叹曰:“我农家子,岂意学之为利若是哉!”
【注释】①桓荣:东汉人。②仓卒:匆忙,此指社会动乱。③太常:职官名称,负责祭祀礼乐及选拔人才。
1.解释:
①初 ②厄 ③嗤
④应 ⑤及
2.翻译:
①而荣讲诵不息
②但自苦气力,何时复施用乎?
黄琬巧对
黄琬幼而慧。祖父琼,为魏郡太守。建和元年正月日食。京师不见而琼以状闻。太后诏问所食多少。琼思其对而未知所况。琬年七岁,在旁,曰:“何不言日食之余如月之初?”琼大惊,即以其言应诏,而深奇爱之。
【注释】①建和:汉桓帝年号。建和元年为公元147年。②京师不见:京城里看不到那次日食的情况。
1.解释下列词语
①诏 ②奇
2.翻译:
①琼思其对而未知所况。
②即以其言应诏。
3.选择:“琼以状闻”有以下理解,哪一项是不正确的?( )
①黄琼因此听说了这情况;
②黄琼把这情况报告皇上;
③黄琼把这情况让皇上听到。
4.理解:黄琬说的日食后的样子到底是怎样的?
曹植聪慧
曹植年十余岁,诵读《诗》、《论》及辞赋数十万言,善属文。太祖尝视其文,谓植曰:“汝请人邪?”植跪曰:“言出为论④,下笔成章,顾当面试。奈何请人?” 时邺⑤铜雀台⑥新成,太祖悉将诸子登台,使各为赋。植援笔立就,可观。太祖甚异之。
【注释】①《诗》、《论》:指《诗经》和《论语》。②赋:古代的一种文体。③太祖:指曹操。④论:议论。⑤邺:古地名,在今河南境内。⑥铜雀台:曹操在邺城所建的亭台。
1.解释:
①顾 ②悉 ③将
④诸 ⑤援
2.翻译:
善属文
奈何请人
太祖甚异之
3.理解:“可观”的意思是什么?
4.默写《七步诗》。
菁华版第一章概括文章内容、感知中心思想
P8一颗葫芦爬过墙
激动的期盼它快长大 担忧、猜忌
分一半葫芦给邻居 ④明晓事理
运用了拟人的修辞手法,把两只葫芦比作姐妹,生动形象的体现了因为一直葫芦,我们两家像亲戚一样其乐融融。
第一层含义:是我们与邻居家隔着的墙壁。
第二层含义:人与人之间的隔阂。
文章赞扬了在物质贫乏的年代里人们宽厚,友善及人与人之间的和谐美好的关系,也指出了富足的今天人心的狭窄。
即便自家揭不开锅,也爽快的从罐底刮出来全部余粮借给人家,而还粮的总要比先前的多一点。不图任何回报,仔细帮助邻居照顾爬过墙来的植物。知恩图报。
P10-11寡言者自重
打猎、打鱼、爬树。
懂自然规律,善于观察思考。父亲爬树采香椿分给众人。
父亲当质数之后为孩子辞职,做了挖煤的窖工。
④低调专心做事,谨言慎行。
第一处:母亲采取不恰当的方式教育孩子,反而给自己造成了不必要的麻烦,只能是无端的埋怨,父亲觉得母亲无聊可笑。
第二处:妇人们认为父亲会独吞香椿,误解父亲。父亲觉得妇人们狭隘可笑。
心理描写,这种描写方法不直接写父亲的好,而从侧面烘托出父亲的善心,塑造父亲善良、低调的形象。
P12-13孩子,我在等你犯错。
作
那么薄的冰,承担不了你的体重。
(2)乱摸爸爸放的热水杯被烫痛。
(4)好奇踩薄冰掉冰水里。
(5)强行抢了比他小的孩子的玩具
3,A句填入6段 B句填入8段 C句填入3段
P13-14 献给母亲的歌
悄悄、喜欢、查询、密密、悄悄、坚定
细致入微、心灵手巧、无微不至、笑口常开
(1)开辟瓜地(2)我们的学习和生活(3)缝补衣服
时间循序
略(主观题)
5P15如果可以这样爱你
本文主要阐述了“我”和母亲之间浓浓的母女亲情。
像小时候妈妈爱自己那样爱妈妈。
(1)母亲打碎花瓶。(2)“我”打碎暖水瓶。
(3)陪母亲去看病。(4)母亲卖了银耳环给我买鸭梨。
(5)带母亲上街给她买衣服。(6)母女走失后相互寻找。
P17父亲的村庄
情节二:父亲决定砸锅卖铁供我上研究生。
情节四:乡亲们不留名帮父亲干体力活。
比喻、夸张。使语言生动形象,表达作者对父亲的爱的独特感受,强调了父亲对儿子无私的付出,引起读者的想象和共鸣。
表现了父亲对小老奶奶的恭敬,小老奶奶对父亲的感谢、村庄里的人重情义,讲礼数的特点。
示例一:张爱大爷预言成真,看出他见多识广;父亲砸锅卖铁供“我”读研究生,体现了父亲无私的爱;小老奶奶按时还钱显示了乡亲们对诚信的看重;乡亲们不留名的帮助父亲干活,写出了人们的淳朴和善良的性格特点。村里人的这种品质、性格、生活态度深深影响了“我”,铸就“我”一生所有的精魂。
P20挪树
奄奄 逸 铮铮 满
腊梅
人挪活,树挪死。
(1)使人害怕(2)达到饱满,充分的程度。
作者相信那株腊梅一定会重新绽放,重获生机的。
(1)老花匠把腊梅移栽到新的地方。
(2)本文赞美腊梅顽强的生命力,表达了作者对生命的关注和喜爱之情。
P21风筝
风筝是理想的翅膀!
水兵帽、歼击机、蝴蝶、蜈蚣、瓦片、双体花瓶、大竖琴等。
根子的大竖琴风筝、芳芳的风筝、小薇薇的大蝴蝶风筝。
想当海军,所以做了一个水兵帽风筝。
略。
P22仙人掌之歌
其貌不扬:仙人掌的外貌没有别的植物那么华丽。
置之不理:把仙人掌放到一边不管他。
“本色”指仙人掌的特点。
“它会悄悄穷乡僻壤”
形态、生命力。表现出作者对仙人掌的喜爱和敬佩。
仙人掌具有:顽强的生命力和乐于奉献的精神
我感悟到:不畏惧别人的眼光,勇敢的坚持不懈做自己。
C
P24两碗牛肉面
yǒu jué
略
恍然大悟、薄如蝉翼、屈指可数等。
儿子不愿让父亲知道他没有多少钱,不想让父亲担心自己的困境。儿子很自然的继续掩饰困境,以求哄得父亲高兴。慈父孝子吃牛肉面的情形感动了店主。因此,店主用谎言掩饰自己慷慨赠菜的行为。
“多好的一堆父子啊!父亲是这样的慈爱,儿子是这样的孝顺,尤其可贵的是,那儿子人穷志不短,拒绝接受别人的施舍。
本文记叙了一对父子吃一碗牛肉面的感人故事,表现了父慈子孝、父子情深的主旨。
“我”不能去掉。“我”是线索人物,文中故事全都是以“我”的所见所闻所感为线索展开的。
P25-26难忘的八个字
讲的是一次耳语测试中,一位深受学生喜爱的纶纳德夫人对“我”这个先天裂唇又左耳失聪的孩子说:“我希望你是我的女儿”这八个字像一束温暖的阳光射进我的心田,抚慰了“我”受伤的心灵,从而改变了“我”对人生的看法。
对“我”气愤、“我”愤恨作解释说明。
对“我更爱她”的很不一般的缘故作解释说明。
表达了作者对纶纳德夫人真诚的热爱和敬慕之情。
这句话是揭示文章中心的点睛之笔,放在结尾让人回味无穷,并与题目相照应。
P28我为白菜狂的日子
母亲决定卖掉白菜时,“我”不愿且埋怨母亲;
老太太刁难“我”的白菜时,我不顾尊长、气愤的回击她;
“我”算账时,故意多算一毛钱报复老太太;
母亲要我算账时,“我”却不诚实,欺骗、伤害了母亲。
本段细节描写用了“叹息”“抬高”“瞥”“锁定”“端详”几个动词,生动形象的表现了在艰苦的年月里,母亲对自己珍爱的白菜不想卖又不得不卖的矛盾、无奈和痛苦的心理。
表现了母亲本性善良、为人诚信、朴实能干、严格教子的品质。
“我”因故意多算一毛钱,让母亲丢脸、难过而自责;“我”对自己幼稚不宽容的做法而感到愧疚;“我”因辜负了母亲平时的教育,做事出格,让母亲失望而感到懊悔。
表现了这颗最小的白菜成长不易;表现了“我”对这颗来之不易的白菜的珍惜;推动了故事情节的发展,为下文“我”气愤惩罚老太太多算一毛钱埋下伏笔,也用了这颗最小的白菜赖暗示我的人生经历曲折坎坷。
P30-31别放下背包
电视台组织的一次真人秀节目,考验孩子们的意志,结果一个最小的男孩子胜出了。
(1)孩子们把手里的东西扔了。
(2)为组里的小朋友把老师买的食物和饮料背回来。
(3)有的就把包拖在地上走,也有的走了一会儿发现少了东西再回去找的。
(4)包太重,下雨。他像小狗般可爱,双手撑着跪着;费力的站了起来,又跌跌撞撞向前跑,奔跑了起来;她坚持完成了任务。
(5)妈妈我长大了,我可以自立了,我终于完成了任务,你高兴吗?
(6)小男孩有克服困难的勇气和力量。
题目的含义是不要轻易放下自己的目标或者理想。
第二章、标题和含义与作用
P32-33母亲的心
(1)母亲翻找螃蟹(2)母亲发现螃蟹(3)母亲放下螃蟹
“我”想吃螃蟹,但是偏远山村买不到螃蟹,母亲爱子心切去找螃蟹。
(1)“咬牙”是因为母亲做出了带走螃蟹的决定是非常艰难的。
“闭眼”是因为母亲不忍看着自己亲手将母蟹捉走的情景。
(2)母蟹挣扎“沙沙沙”的声音,加重了母亲心中的罪恶感,使她后悔带走了母蟹,于是急忙送回。
一是母亲的爱子之心,二是母亲对天下母亲爱子情怀的理解、体谅之情。
P34-35生之喜悦
Shū nüè
(1)用手指遮住自己的脸部,本文指年轻的女护士害怕看到马修经受痛苦的过程。
(2)指食物转化的关键,本文指马修把痛楚作为病情好转的关键。
3.A B
4.活着就是高兴的、幸福的,表现人对生命的苛求,而希望则是生命的源泉。
5.A。当阳光从朝南的窗子射入病房时,马修开始,他的泪腺由于药物的作用而萎缩。
B.年轻的女护士为马修所受到的痛苦以手掩面,不敢正视。
正面:马修住院的头几年,身体没有任何感觉,没有舒适感也没有疼痛感。
侧面:过去马修经历过无数没有任何知觉的日夜。
因为痛楚使马修体验到了“存在”,感受到自己还活着,病情不断康复中,所以他感激。8.熟视无睹的食物,也有他的独特之处。
P36拔掉那颗蛀牙
“蛀牙”比喻她对父母对家人的“恨”,以及自己的自闭、沉默寡言、性格畸形发展。拔掉那颗蛀牙告诉人们无论在什么时候、对什么人,都要“爱”,才能健康快乐,因为只要人人都献出一点爱,世界将会变得更加美好。
(1)“恨”父母生了她却不重视她。开篇独句成段,给人以奇峰突起之感,设置悬念,激发读者的阅读兴趣,为后文写亲情回归埋下了伏笔。
(2)渲染一种清新、亲切的气氛,寄寓着父母与女儿的关系正在解冻,亲情重新回归。
文章通过写“她”对家人由爱生恨的经历,反映了孩子缺少家庭关爱会产生畸形心理的现状。文章告诫我们要给予孩子更多的爱,让孩子健康快乐的成长。
P38失踪的戒指
伤心欲绝,寻遍各个角落;喃喃自语,泪光盈满皱纹;眼睛盯着小保姆;病倒住院以至于奄奄一息。
老太太十年来一直认定那枚陪伴了自己整整四十年的戒指就是小保姆偷得。
失踪的戒指是贯穿文章始终的线索;戒指失踪了,有助于展开故事情节,更有助于刻画小保姆这一个平凡而可敬的人物形象。
她是个平凡而伟大的小人物,她心地善良、品质高尚、善解人意、舍己为人。
小保姆。因为文章所有的描写都服务于小保姆这个人物形象的刻画,展示了其内心矛盾冲突、淳朴的性格和高洁的心灵世界。文章正面描写他的行为、语言、心理等,侧面泽勇老太太的怀疑、老先生的盘问等对她烘托陪衬。
5P43-33妈妈的钱都花在哪儿了
(1)这是一种略带讽刺的说法,在文中指母亲每次说起家中经济困难的时候,都声情并茂,极富有感染力。
(2)失败惨重,在文章中指作者学业成绩不佳。
为了“供”我上大学,妈妈把全部积蓄都拿出来,给我补交学费。
我和妈妈大吵一架
为了给我改善生活,妈妈给我留下一沓钱。
④我顿时泪流满面
点名全文主旨,贯穿全文,体现了作者的疑惑。
夸张和比喻,生动形象的写出了妈妈平时的节俭和遇到儿子需要钱的时候拿出积蓄的果断,表现了母亲对儿子无私的爱。
P44一片绿叶的回忆
甜美的 尊贵的
Q qiàn 山 9
不可置否 健谈
“我”看到卡片回忆起与叶老师相处的场景,叶老师的教诲让我受益终生。
标题是本文的文眼
全文都是围绕绿叶的回忆来展开的,标题是贯穿全文的线索。
设置悬念,引起读者的阅读兴趣。
P46温暖一片雪花
交代了故事发生的时间地点,渲染了环境气氛。
为后面叙述乞丐的事情及对乞丐的曲解埋下伏笔。
善良忠厚、有礼有节、知恩图报、懂得感恩、孝顺,面临生活困境仍乐观坚强。
4.冷漠的心。不要因为一次微不足道的善举被欺骗,便放弃了助人的美德,关爱社会,关爱他人。
P47等一个电话
表现了做了母亲对儿女安全的担忧,同时也表现了作为母亲,女儿终于长大的喜悦。
按事情发展顺序写的。
是个天真烂漫,富有爱心、喜欢动物、乖巧懂事的女孩。
担心女儿的安全。
孩子在成长的过程中,也需要有自己的空间,父母不要太呵护自己的孩子,要有耐心,要放手让孩子学会独立,学会自我成长。
P49严冬春暖
xuàn xī zhuàng ④móu ⑤fÚ ⑥róng
生动形象,暗示了文章中心。
突出了天气的寒冷,反衬路人助人为乐精神的高尚。
(他们)为我引来了那么陌生的又那么熟悉的回忆。
助人为乐的崇高精神。
第三章词、句、段的赏析
P55.谁会错过那番花信风
1.请根据文章的内容,填写下表。
阅读本文①至⑧段,写出“我”在治病经历中心理变化的过程。
绝望 →自卑→ 感动 → 震惊
本文第③段中“我”与孩子们出去赏花的情景写得十分美好,这样写有哪些作用?
营造了“我”和孩子们赏花的欢快氛围,与“我”此时的境况、心绪形成鲜明对比,突出了“我”内心的哀伤。同时,与前文风吹杏花开的情形相照应,并为下文体现花信风的象征意义做好了铺垫
4.根据提示,赏析文中画线的句子。
有个女生,对我微微一笑,俯下身子,一片一片,为我拂去脸上的花瓣。纤细而灵活的手指,挨着我的脸,有种善意的暖。(请你从词语运用的角度进行赏析)
这个句子写出了女生为“我”拿去脸上花瓣的情景。其中“俯下”“一片一片”“拈”“轻触”这些词语的使用,让我们看到了女生的细致、动作的轻柔,更让我们读到了她对“我”温柔体贴的关爱之情
5.“花信风”的深层含义是什么?请你从⑥一⑨段中举例加以分析。(140字左右)
当人遇到困难时,那种用爱心或良苦的用心唤起人们希单,使之走出绝境的无私帮助。
(言之有理即可)
P55.那愁就是爱
文章记叙了哪三件让“我”“发愁”的事情?
上学忘记带自行车钥匙,出门忘记带钥匙爬窗回家的危险,中考前对小说的疯狂迷恋
根据提示,说说下列句中加点字词的好处。
(1)我的叮嘱声从阳台上刮了下去,慢一点!慢一点!“刮”字能否换成“传”或其他动词,为什么?
不好,“刮”和前边的“旋风般”语境相符,另外“刮”字更生动传神地表现出“我的叮嘱声”的传递之快。
(2)他接过新钥匙抓起书包就旋风般冲下楼去。
用了比喻的修辞方法,更能形象地体现出冲下楼去的速度之快
谈谈你对文中划线句子的感受。
言之有理即可(这句话写的什么,可以看出父母对孩子的无私,结合自己实际来写)
P57.改变人生的批注
1.布劳奇太太主要给了达尔科夫什么影响?(用文中原句回答)
她曾给了他成为一名作家的信心
2.文中有一句话,在结构安排上作用很大,这句话是:
四个字,它们竟改变了他的一生
3.画直线的句子照应了文中的哪句话?
对什么事都缺乏自信心
4.第⑥段中加点词“增加”和“扩大”的位置能否互换?为什么?
不能,因为“增加”表示数量的增加,“扩大”表示范围的加大,和主语刚好搭配
5.第⑧段中“我想我们俩都意识到布劳奇太太曾投下了令人难以置信的长久的影响”的作用是?
揭示中心
6.最后一句话所用的修辞手法是?表达作用是?
反问.强烈表达出这理客数语对达尔科夫一生的巨大作用
P59.公 德
1.填空。
(1)选文第⑨段将新加坡和纽约地铁对比,意在揭示环境影响(人们的)公德 (限制在10字以内)的道理。
(2)第⑩段画线句不禁让我们联想到一句古语: 近朱者赤,近墨者黑 。
2.说说下列甸子中加点词语的表达效果。
(1)驾车的德国青年马上“吱”地来了个急刹车,下车拾起香蕉皮塞到一个废纸兜里,放进车里,对他说:“这样别人会滑倒的。”
“拾”“塞”“放”这一连串动作(这一组动词),表现了德国青年捡拾香蕉皮的行为是自然的(主动的、娴熟的、习惯性的),说明他具有不妨害别人的公德
(2)当风吹起一块废纸时,他就像捉蝴蝶一样跟着跑,抓住后放在垃圾筒内,直到把地上的乱纸拾净,拍拍手上的土,走了。
这里将风中废纸比喻成上下翻飞的蝴蝶,)写出了“他”紧追不舍的情状,体现了“他”的公德心。
你认为选文第⑧段中的“我”是有公德的吗?为什么?
我”是有公德的,因为“我”知道他正在抽烟,便赶紧把烟碟推过去,说明“我”是重视他人存在的(关心他人的)有公德的
4.根据选文内容回答;何为公德?我们应该如何培养公德?(请提出两个建议)
公德是使别人舒适,不妨害别人,重视他人的存在。如:从生活中一点一滴的小事做起;重视公德教育;在公共场合应顾及他人的感受;改善人居环境,培养公民良好的道德习惯等等
P60. 皮 鞋(节选)
我非要妈妈给我买一双皮鞋是出自我的一种 虚荣心 心理。
2.“直到现在,觉得这一种怪癖的性格,还是改不转来”,“这一种怪癖”指的是什么?
非但皮鞋不着就是衣服用具都不想用新的了,拼命的读书拼命的和同学中的贫苦者相往来,对有钱的人经商的人仇视等钥匙从这时候开始的,当时虽然只有十一二岁的我经历了这一番波折,居然有起老成人的样子来了 。
3.(1)“到了家里,她先擤着鼻涕,上楼去了半天。”“半天”这个时间表明了母亲怎样的心理?
矛盾
(2)“后来终于带了一大包衣服,走下楼来了。”“终于”又表明了母亲怎样的心理?
宠儿子、爱儿子
4.由买鞋到不买到养成了一种怪癖的性格,说明了作者怎样的一种心理历程?
从不懂事到懂事到成熟
P62. 爸爸的白发不是老
请你从父亲的角度梳理文章内容,完成下列表格。
2.文章多处将父亲的现在与过去作对比,请写出其中两组对比。
过去父亲深夜里伏案设计图纸,给“我”辅导高等数学,现在却变得健忘、迟钝。(2)过去父亲健步如飞,现在走路变得慢了,有时,一不小心就会摔倒。
3.联系上下文,说说第⑥段画线句环境描写的作用。
情景交融,渲染了雪夜里“我”跟随父亲去接母亲时的欢快的心情,为下文的叙事和抒情做铺垫。
4.请自选一个角度,简要赏析第⑨段文字。(可从用词、修辞、表现手法等角度赏析)
父亲就像是黄昏暮色里的一只倦鸟,卧在高楼上,回忆昔日,回忆往事,回忆他的黑发,他的健步如飞,他的风华正茂——眼里含着无尽的忧伤。
把父亲比喻为黄昏暮色里的一只倦鸟,写出了父亲的老迈,排比句一气呵成,字里行间流露出对父亲的怜惜之情,有淡淡的忧伤。
5.请结合语境,理解第⑩段画线句“似水流年里,人间亲情,都是雪中的炭,锦上的花”的深刻含意。
时间的流逝是无情和沧桑的,唯一不变的是亲情,它就像是“雪中送炭”,给我们带来温暖,又像是“锦上之花”,给我们的心灵带来慰藉和温馨。生命是短暂的,我们要珍惜亲情,善待亲人
6. EQ \\ac(○,1) EQ \\ac(○,2)两个片段都写了作者为父亲流泪,请具体说说流泪的原因。(6分)
EQ \\ac(○,1)可是一转眼间,父亲就老了,岁月的积雪堆满发间。作家朱天文说,爸爸的白发不是老。读着这句话,我的眼泪落了下来。 (李娟《爸爸的白发不是老》)
EQ \\ac(○,2)我北来后,他写了一信给我,信中说道:“我身体平安,惟膀子疼痛厉害,举箸提笔,诸多不便,大约大去之期不远矣。”我读到此处,在晶莹的泪光中,又看见那肥胖的、青布棉袍黑布马褂的背影。唉!我不知何时再能与他相见! (朱自清《背影》)
EQ \\ac(○,1)作者看到爸爸满头白发,想到父亲一生的辛劳沧桑,对父亲充满着怜惜而流泪。(3分) EQ \\ac(○,2)“我”读了父亲的来信,想到了父亲的艰难和困顿,流的是伤心之泪,表达了“我”对父亲深深的思念之情。(3分)(意近即可)
P64. 只要弯一弯腰
1.请你用精练的语言概括两个故事的主要内容。
第一个故事:巴格达商人在黑漆漆的山路捡了几颗石子,天亮发现全是宝石,后悔捡得太少
第二个故事:比的因为懒得弯腰捡马蹄铁,却在后来口渴时不得不弯下18次腰,耶稣教训他说:“小事不干,将在更小的事上操劳。
巴格达商人高兴的原因是 石头变成了宝石;
懊悔的原因是 宝石太少了 。
“亮晶晶的宝石”和“瑰丽的宝石”在文中所指的意思是一样的吗?为什么?
一样,都运用了比喻的手法,指教育送给人的科学知识
你对“不会弯腰或疏于弯腰,是糊涂;而耻于弯腰者,肯定是傻子!”这句话是怎样理解的?
不会弯腰或疏于弯腰”,一种是人对劳动的认识不足,“不会”可以学会,‘疏于”可以改进,这种思想上认识不足的人,当认识到并改进了、学会了,他们还是会有所收获的,因此说这种人仅是“糊涂”。而另外一种将“弯腰”当做耻辱的人,那就不是一般认识上的不足,他们不想弯腰,不想劳动,只想过寄生虫的生活,因此至终是什么也得不到,所以是傻子
读完这篇文章,你受到什么启示?
通过两个故事的叙述,告诫我们在漫长的人生道路上,无论是学习还是生活,一定要有弯腰的精神,并认真地做好每一件事,这样才能有所收获
P65. 背 叛
1.依据选文的情节,用简洁的语言填空。
森陷入困境犬相助相伴——> 犬兽性大发,森拔刀相对 ——> 森抛刀放弃,犬起身相扑 ——>犬回归忠诚与森依偎获救
2.第①段中画波浪线的句子在文中有什么作用?
写出了森意识到了雪撬犬因饥饿而表现出烦躁,为下文雪撬犬兽性大发、背叛主人的情节作铺垫
3.第③段中“森将手中的刀使劲抛向远方”的原因是什么?(用文中原句回答)
森突然感到了自然的残忍,当忠诚的动物不得不选择背叛的时候,他宁愿选择宽容。
4.第③段中画横线的句子运用了什么描写方法?有什么作用?
神态描写,写出了森在临死之际对往日忠诚爱犬的不舍、牵挂,以及在生死关头对爱犬背叛的心痛、失望之情,亦有在残酷自然面前的无力或无奈
5.第⑤段运用什么表达方式?有什么作用?
议论.点明主旨
6.请你结合生活实例,谈谈读过本文后的启示。
(言之有理即可,并且结合自己生活一个小实例)
P67.镜 子
本文围绕车子进校门事件写了张处长与保安的四次交锋。请补写出其他两次交锋内容。
第一次:张处长未办证件驱车进校保安遵守制度阻止入校
第二次:张处长申明应邀来校讲学,保安坚持原则不肯放行
第三次: 张处长大讲道理要求变通保安忠于职守无动于衷
第四次:张处长拨通电话学生来接,保安理直气壮依然拒绝
2.结合语境,品味下列句子,分析其表达效果。
(1)拦他的是一名保安,个头很高,脸膛黑黑,站在门外,像尊铁塔。
外貌描写(比喻的修辞手法),形象生动地描绘出保安铁面无私的形象,为下文他拒绝放张处长的车进入校园埋下伏笔(作了铺垫)
(2)您必须出示通行证。所有进入校园的机动车辆,必须出示保卫科核发的通行证。”
连用两个副词“必须”,加强命令语气,写出保安态度坚决,没有商量的余地的情状,表现出保安的忠于职守
3.有人认为文章结尾“那名保安依然站得笔挺,只是那张黑紫的脸上仿佛有流过泪痕”是败笔。你认为呢?说说你的看法并陈述理由。
不是。这样写,暗示了坚持原则的保安在现实生活中却受到不公正的待遇(受到批评处分等)的情况,使文章主题更加深刻
4.文章内容只字未提镜子,为何却以“镜子”为题?阅读文本,写出你的发现。
文章所写的事情虽然很小,却像一面镜子,折射出现实社会中有些人漠视规则,为一己之私随意变通的心态。作者以此为题,试图传递这样一种观念:制度面前人人平等,每个人均应尊重规则 。
P69. 两角钱
1.用自己的话简要概括文章的主要内容。
“我”在邮局遇到两角钱的难题时一个男孩子主动帮助了“我”令“我”感动难忘
2.试从人物描写的角度(神态描写、动作描写、外貌描写,任选其中两种),对文中画线句子进行具体分析。
“他穿着一身尘土仆仆的工装……个头才到我的肩膀,瘦 小得像个豆芽菜”,通过外貌描 写点明男孩子生活的艰辛,以更好地表现他内心的善良
3.结合具体语境,理解“他的笑容让我感到一种天真的亲切,很干净透明的那种感觉”中“干净 透明”的含义。
“干净透明”是指男孩子内心纯洁,待人真挚
4.“我”原想把钱还给男孩子,后面又打消了还那两角钱的念头,这是为什么?
男孩子在帮助了“我”之后非常开心,“我”不愿意打破他这种美好的感觉。
5.文中最后写到男孩子的脸上“再次绽放出笑容”。请写出男孩子此刻的心理活动。
帮助别人并得到别人的肯定与尊重是快乐和自豪的
6.男孩子帮助“我”的仅仅是两角钱,请结合全文谈谈为什么“我怎么也忘不了他”?
男孩子在“我”最需要帮助的时候帮助了“我”;
男孩子乐于助人的纯洁心灵打动了“我”;
男孩子的举动提醒“我”面对一些举手之劳的事情,一定要伸手帮助他人
P70. 晶莹的瞬间
1.第二段中写“雪花”,在内容和结构上各有什么作用?请简要分析。
内容上,写洁白晶莹的雪花,表达了对自然精灵的赞美,与下文小姑娘的童真美相映衬。
结构上,引出对那年下雪天在列车上的往事的回忆;前后呼应,使文章结构完整。
文章为什么要两次写小姑娘的歌声?请结合上下文作简要回答。
第一次写小姑娘的歌声,是为了具体表现小姑娘的天真和乐观;第二次写小姑娘的歌声,是为了表现小姑娘的这种积极乐观的精神给予我深远的影响
文中画横线的句子富有表现力,请加以赏析。
①人们把肖邦的钢琴曲比作抒情诗,实在不是夸张,仅凭文字构筑的诗歌永远无法传达出这样的意境。
将肖邦的钢琴曲比作抒情诗,并与仅凭文字构筑的诗作对比,突出了肖邦的钢琴曲梦幻般的美妙动人。
②在陌生的土地上,在白茫茫的雪原中,我怀着美好的憧憬留下了走向神龛和生活的第一行深深的脚印。
以“第一行脚印”来暗示自己开始了新的社会生活,用“美好的憧憬”“深深”这些词语,表现自己在小女孩精神影响下的积极乐观和坚定自信
4.根据全文内容,指出标题中“晶莹”的具体含义,并分析作者在文中所表达的思想感情。
雪花和琴声的明朗洁净;小姑娘的单纯天真;自己向往的宁静的生活。情感:在困境面前,表现出积极乐观的心态,充满着对美好生活的期望;在喧嚣的生活面前,表现出对自由平和生活的向往和追求。
P74. 故乡滋味
1.结合文分析第 = 1 \* GB3 ①段中“于是我回了一趟老家。”这句话在结构上的作用。
承上启下 (过渡)承接上文所产生的强烈思乡之情,开启下文回故乡的情景。
如果去掉第②段画线句子中“意外的”、“潮潮的”两个词好不好?为什么?
不好因为这两个词起修饰作用,更生动形象地表现出母亲因“我”偶尔讶、激动和喜悦之情。如果去掉,就没有这一表达效果。
3.第④段中“我说:‘除了娘的土炕,我哪儿都不去。’”这句话运用了哪种人物描写方法?他的言外之意是什么?
(1)人物描写方法 语言描写
(2)言外之意我”想和母亲同炕,多陪年迈的母亲,更想重新体验温暖的母爱。 4.简要分析第⑥段画线句子的修辞手法及作用。
排比作用:结构整齐,节奏感强,增强语言气势,更能把作者听了母亲的话后内心“酸楚”的情感抒发得淋漓尽致
5.仿写第⑧段画线句子,另写一句话。
(只要运用了比喻的手法、句式基本相同即可)
例如:长江,就像巨蟒的身躯,虽蜿蜒,却既柔和又灵动
赌博(网络游戏),就像有害的毒品,虽刺激却伤身又损财。
P76. 可爱的小鸟
1.注音
笃( dǔ )厚 悭吝( qiān lìn) 嘤嘤 ( yīng )有韵 哺( bǔ )育
“人类给它以生命,它毫不悭吝地把自己的艺术青春奉献给了哺育它的人”这句话用了什么修辞手法,有什么作用?
拟人句,生动形象的写出了小鸟的不吝啬,将自己的一切回报给养育它的人,表现了小鸟的知恩图报。
3.水手们对小鸟爱不释手,帮它搭棚,给它喂新鲜的鱼肉,原因是什么?
因为小鸟面对广阔无边的大海,面对暴风巨浪,它并没有畏缩,小鸟是非常的坚毅,面对水手们的驱赶,也并不害怕,所以,在在水手们眼里,小鸟就是他们忠诚、友好的朋友。
4.人们对小鸟爱不释手,但是小鸟却日益憔悴了,为什么会出现这种情况呢?请用原文回答。
我们有自己的祖国,小鸟也有它的归宿,人和动物都是一样啊,谁不爱恋自己的故乡!
5.阅读文章第三段,谈谈文章是从哪几个方面来描写小鸟的。请举例说明。
外貌描写,具体方面:小嘴、羽毛、小脚,,,原例:它多美丽,娇巧的小嘴,绿色的羽毛,鸭子样的扁脚呈现出春草的鹅黄
P77.爸爸的白发不是老
1.文章多处将父亲的现在与过去作对比,请写出其中两组对比。
过去父亲深夜里伏案设计图纸,给“我”辅导高等数学,现在却变得健忘、迟钝。(2)过去父亲健步如飞,现在走路变得慢了,有时,一不小心就会摔倒。
2.联系上下文,说说第⑥段画线句环境描写的作用。
情景交融,渲染了雪夜里“我”跟随父亲去接母亲时的欢快的心情,为下文的叙事和抒情做铺垫。
3请自选一个角度,简要赏析第⑨段文字。(可从用词、修辞、表现手法等角度赏析)
父亲就像是黄昏暮色里的一只倦鸟,卧在高楼上,回忆昔日,回忆往事,回忆他的黑发,他的健步如飞,他的风华正茂——眼里含着无尽的忧伤。
把父亲比喻为黄昏暮色里的一只倦鸟,写出了父亲的老迈,排比句一气呵成,字里行间流露出对父亲的怜惜之情,有淡淡的忧伤。
4.请结合语境,理解第⑩段画线句“似水流年里,人间亲情,都是雪中的炭,锦上的花”的深刻含意。
时间的流逝是无情和沧桑的,唯一不变的是亲情,它就像是“雪中送炭”,给我们带来温暖,又像是“锦上之花”,给我们的心灵带来慰藉和温馨。生命是短暂的,我们要珍惜亲情,善待亲人。
5. EQ \\ac(○,1) EQ \\ac(○,2)两个片段都写了作者为父亲流泪,请具体说说流泪的原因。(6分)
EQ \\ac(○,1)可是一转眼间,父亲就老了,岁月的积雪堆满发间。作家朱天文说,爸爸的白发不是老。读着这句话,我的眼泪落了下来。 (李娟《爸爸的白发不是老》)
EQ \\ac(○,2)我北来后,他写了一信给我,信中说道:“我身体平安,惟膀子疼痛厉害,举箸提笔,诸多不便,大约大去之期不远矣。”我读到此处,在晶莹的泪光中,又看见那肥胖的、青布棉袍黑布马褂的背影。唉!我不知何时再能与他相见! (朱自清《背影》)
EQ \\ac(○,1)作者看到爸爸满头白发,想到父亲一生的辛劳沧桑,对父亲充满着怜惜而流泪。(3分)
EQ \\ac(○,2)“我”读了父亲的来信,想到了父亲的艰难和困顿,流的是伤心之泪,表达了“我”对父亲深深的思念之情。(3分)
P79.父亲不写信
1.读第(2)段,说说“我”为什么感到和父亲“很疏远”。
①没有享受过父爱(或从来没有享受过在他臂弯里、脊背上撒娇的幸福。父爱,在我童年的回忆中是一片空白)②父亲威严、冷峻、话很少。③父亲从来没对自己表示过一点亲昵。
2.第⑸段中写“他冷峻的脸上有了一丝难以掩饰的慈祥的伤感”,结合上下文,谈谈你对这句话的理解。
为儿子考上大学而欣慰,为儿子即将远离而伤感,这是不善表达而又难以掩饰的父爱的流露
3.第(8)段中“平静水波深处的激流”的含义是什么?“我”对父亲的这种认识是通过哪些具体的事例得来的?
父亲在冷峻的外表下对“我”有一种深深的爱. ①给儿子倒酒②卖驴让儿子复读 ③儿子考上大学后喝酒、看着地图自言自语 ④给儿子打点行李借学费 ⑤专门赶回来送儿子 ⑥深情叮嘱
4.结尾“这句话顶得上千万封信”与文章开头的哪句话相照应?为什么说“你哥这孩子,让人放心”这句话“顶得上千万封信”?
父亲从来没给我写过信 ;父子间深刻的理解和信任(或者:父亲对儿子的理解与信任,儿子对父爱的理解与感激)
5.本文和朱自清的《背影》都是写父亲的文章。结合两篇文章的内容回答问题。
(1)两个“父亲”的形象有哪些相似的地方?请你概括出两点,写在下面。
1、对儿子都有深沉的爱. 2、父爱的表达主要是通过行动而不是通过语言3、都肩负着家庭重担.
(2)谈及两代人的关系,“代沟”往往是个不可回避的话题。请谈谈你对“代沟”这个问题的认识。
(围绕“代沟”,观点加分析)
P81.睡美人
1.本文运用了哪些写作手法?请挑选一种进行分析。
本文运用了直接描写和间接描写。导演余怒未息。A角有丰富的舞台经验,和扮演王子菲力浦的男A角又是老搭档,今天的汇报演出正是胜败定局的关键时刻,万一,万一B角腿一软……他不禁打了个冷战,不敢再往下想了。从这里通过间接描写,写出了女A的舞台经验丰富,表演艺术高超。
2.第一段画线句子在文中有什么作用?请作简述。
①造成悬念,吸引读者。
②埋下伏笔,前后照应,突出A角成人之美的精神。
③引出B角上场的故事,推动情节发展
3.这篇小说以“睡美人”为题,有什么作用、效果?请谈谈你的看法。
①扣合舞剧名称《睡美人》,使故事和剧情融合在一起,结构紧凑。②暗指一直沉寂未得赏识的B角,使小说人物和剧中人物的遭遇融合在一起,耐人寻味。③更指文末才出场的女A角,她是真正的主人公,真正的“睡美人”,深化主题
4.对本文主人公的认定,有人认为是女A角,有人认为是女B角,结合文本谈谈你的看法。
①形象:女A角虽然着墨不多,却是作者最着力塑造的形象。A角有精湛的舞蹈才能,有丰富的舞台经验,深得导演信任;
②情节:首尾呼应,设置悬念,推动情节发展。
③主题:女A角善良博大,毫不嫉妒,创造条件,成人之美;她又很机智,采用关键时刻“失踪”的办法,“逼”导演启用B角。作者通过这一形象的塑造,赞美了成人之美的高尚艺德
P83.洁白的木槿花
1.第1段中说,母亲一见木槿花,就会含着泪嘴唇哆嗦着责备自己:“我那时好糊涂,好糊涂啊。”母亲为什么要反复责备自己“好糊涂”?根据文意,作简要回答。
痛悔自己竞不明白廖医生的良苦用心,不知道廖医生谎称木槿花可作中药,并收购木槿花,目的是使自己能心安理得地接受帮助,坚持为儿子治好病
2.以下是有关母亲的描写,根据文意,分别指出其表达作用。
①脸色晴朗了许多,可片刻后,又一脸的阴云。
得知儿子的腿能治好,心里感到宽慰;但又为贫穷无钱治病而犯愁.
②可母亲不敢去,只是默默地流泪。
因无力支付医药费而失却了继续医治的勇气,为无力治好儿子的腿而伤感.
3.文章结尾说,母亲坟墓周围开满了“圣洁无比的木槿花”。这“圣洁无比的木槿花”有什么象征意义?请作简要回答。
象征人世间纯洁善良、扶弱济困的美好情感
4.母亲和廖医生是文中的主要人物,请你对其中的一个人物作出评析。注意从文中选择典型材料,进行分析和归纳。不超过80个字。
母亲:贫困而自尊.缺钱为儿子治病,定要以鸡蛋、母鸡相赠表心意;当晚就把廖医生给的钱送回去.
廖医生:心地善良,尊重弱者.不计较医药费,还用巧妙的方式接济他人,维护他人的自尊
P87.村路怎能不弯呢
1.第①段在全文中起什么作用?
开门见山点题,贯穿全文的线索,总领全文,引起读者的思考和阅读兴趣。
2.本文主要运用了什么修辞手法?请选择一处进行赏析。
运用了拟人手法,如“路不想说这些,更不想去和猪圈争,弯就弯点吧。”表现了村路与世无争、豁达宽容的性格特征 。
3.读第⑤⑥段,我家门前的路弯过了哪些地方?请按顺序摘录。
如:墙壁、房子、猪圈、田地、河流、菜园、祖坟。
4.品读第⑦段,体会诗句“山重水复疑无路,柳暗花明又一村。”在文中有何作用?
引用诗句呈现出了更加美好的意境,进入了更新的境界,深化了文章主题
5.说说你对“村路”内涵的理解。
村路具有知足与宽容的美德,表达了作者对村路的赞美。弯曲的村路体现了农村的自然的生态环境,表达了作者希望人与自然和谐共处的愿望。
P88.藏羚羊跪拜
1.在文中用波浪线画出表现本文主题的一句话。
2.根据上下文,推断文中加粗词的意思。
(1)凤毛麟角:比喻稀少而珍贵的事物
(2)忐忑不安:心神不定
3.指出下列语句运用的人物描写方法。
(1)一个肩披长发、留着浓密大胡子、脚穿长统藏靴的老猎人……( 外貌描写 )
(2)他有些蹊跷,藏羚羊为什么要下跪?(心理描写 )
4.第④段中“杀生和慈善在老猎人身上共存”在全文结构上起着承上启下的作用。
5.第④段中藏羚羊“跪了下来”,并且流出了“长泪”,是为了_求猎人留下自己孩子的一条命
6.第⑨段中,老猎人在掩埋了藏羚羊的同时,也埋掉了杈子枪,这是因为在神圣的母爱面前,老猎人良心受到谴责,他内疚、悔恨,决心不再杀害无辜生灵。
7.展开合理想像,为故事续写一个结尾,交代老猎人的去向。(90字左右)
(发挥想象,言之有理即可)
P90.点亮心灯
1.给文中的多音字用横线标出正确读音。
2.“宠”字用音序查字法应查音序( C ),音节(chǒng );用部首查字法应查部首( 宀 ),再查( 5 )画。
3.文中两个问句不相同。第一个是( 疑问 )句,第二个是(设问 )句。
4.文中“我一直相信自己的眼光,不信你是那样的人”这句话中“眼光”的意思是( 看法或认识 ),“那样的人”指( 游手好闲,借钱不还 )的人。
5.文章最后一个自然段的作用是什么?
他如一块破布,被人扔来扔去,这忽然到来的关怀让他受宠若惊
6.“他”和“她”是什么关系?“他”是靠什么使自己由一个游手好闲的人变成一个有作为的人的呢?
“他”和“她”是亲戚关系,并不十分亲,“他”是靠信任、希望、勤劳变成一个有作为的人的。
读了这个故事后你明白了什么?
只要有希望,人生从什么时候开始都不晚。对于“他”来说,这希望就是来自一次信任。
P91.母鸡
1.本文意在赞美母鸡,但作者在文章开头却先说印象中的母鸡之令人生厌,这在文章写作中属于先抑后扬写法。
2.开头作者写到“一向讨厌母鸡”,主要有那三点原因?
①母鸡的叫声②欺软怕硬,乘人不备而进攻③下蛋后好炫耀功绩
3.结尾作者写到“我不敢再套讨厌母鸡了”这是什么原因呢?请结合文章的主旨作答。
我从孵养小鸡雏的母鸡身上看到了负责、慈爱、勇敢、辛苦的精神
P91.千金一诺
1.开头第一段在文章中的作用是什么?
第一,概说记叙的内容;第二,突现文章主题;第三,表现自己从父亲那里受到教育
2.这是一篇回忆性的叙事散文,从全文内容来看,以“ 一件别致、颜色粉红的上衣 ”为线索来安排结构。
3.第六段中画线的句子与短文中的“ 千金一诺 ”一词语相照应。
4.仿照例句品读下列句子。
例:父亲轻轻抚摩着我的头。(表现出父亲对“我”的疼爱。)
(1)姐姐小心翼翼地把衣服藏在柜子里。
表现新衣服的珍贵和姐姐对它的珍爱
(2)父亲毫不犹豫地把姐姐的新衣服送了过去。
表现了父亲对邻居大哥的热心关照
5.请用一句话来概括文中“父亲”的性格特征是什么?
父亲在外面是一个关心别人的热心人,在家中是一个守诺言、关爱孩子的好父亲。
P93.陌生人的礼物
1.在文中的横线处应填上的语句最恰当的一项是(D )
A.因为它代表着我对那位陌生人的感激。
B.它引发出我心灵深处的那份善良。
C.它引发出我心灵深处的那份善良,因为它代表着我对那位陌生人的感激。
D.因为它代表着我对那位陌生人的感激,它还引发出我心灵深处的那份善良。
2.第—自然段在文章的结构上有什么作用?
由盛赞小鹿的美引出下文追述小鹿的由来
3.文中说,“好多年了,小鹿虽与办公桌的现代化用品很不相称,但我总会将小鹿摆在办公桌上,”结合全文看.我为什么要这样做?
小鹿很美,小鹿是小伙子成人之美送我的,从小鹿升上会感受到小伙子淳朴善良的心
4.文章结尾,作者连用两个“我会……”和一个“我不会……”,是什么信念支撑着我这样做?
一分善意会换来十二万分的感动
P94.和老妈过招
1.根据拼音写汉字。 老妈 lì 害呀___厉___
2.第①段画线句在结构上的作用是(1) 照应标题 (2) 引出下文“过招”的内容
3.联系上下文,第⑤段画线句运用的人物描写方法是 肖像 描写,作用是委婉的写出了“我”对老妈多次问话的厌烦,又体现了“我”对老妈的尊重
4.根据文章内容,完成下表。
5.对本文主旨理解最恰当的一项是_D____
A.抒写了人世间亲情的美好。 B,提醒我们做人要诚实守信。
C.启发我们要尊重和关心老人。 D.告诉我们要理解老人的心理需求。
6.请你根据本文内容,展开合理想象,在下面文字后续写“百合”与外婆见面时的情景。(80字左右)
“百合”知道了外婆对她的思念。放假了,“百合”回家见到了了外婆。
(开放性续写题,言之有理即可)
P96.捅马蜂窝
1.文章结尾段具有什么作用?
点明中心,总结全文,使文章的主题得以升华
2.妹妹躲在门缝后边,眼瞧我这非凡而冒险的行动. 我开始有些迟疑,最后还是好奇战胜了胆怯.从躲,非凡,冒险,迟疑,战胜几个词中你感受到了什么?
我逐渐壮大的勇气
3.文中为什么要写奶奶和爷爷的对话?
两人截然相反的意见激起一旁作者强烈的好奇心,是下文捅马蜂窝的缘起
P98.骆驼流泪
1.“我”由骆驼流泪感受到了什么?(用原文回答)
在冥冥之中,生命与生命之间,似乎存在着一种真诚的沟通
2.品味下列几个句子的作用。
(1)没有一株树,也没有一簇也草,整整做了一天,也没有见到一个人影,就这样默默的走着。
说明大西北作业的生活条件艰苦,环境恶劣;侧面突出骆驼顽强的生命力。
(2)只有骆驼还在一步一步的走着,没有一点躁动,没有一点厌倦。
对比衬托骆驼任劳任怨、勤劳吃苦的精神,为下文写骆驼流泪作铺垫。
3.第2段描写骆驼的文字,对于写骆驼流泪有什么作用?
埋下伏笔
4.结尾一段有什么作用?
总结全文,表达作者对骆驼任劳任怨、勤劳吃苦的精神的赞美。
第四章、童话寓言阅读
《两只棉手套》
1、松鼠一家在一只棉手套里安家过冬,失主小男孩知道后将另外一只也送与他们。
2、最有想象力的句子:
五只小松鼠淘气极了,这里钻钻,那里拱拱。最后,五只小松鼠钻进了棉手套的五个指头里,正好每只住一间小房子。
这个句子好在:
棉手套只是一个临时的栖身之所,是在大雪风霜中不得已才将就的地方,但是,这句写的真是极好的,包含了小松鼠活泼淘气的形象,将手套的手指做成一间间的房子,写出了家的味道和感觉,虽然是一个困难时期,但是真温馨。
3、“毫不犹豫”显现了小男孩慷慨大方、乐于助人、富有爱心的品质
“不声不响”突出了他做好事不留姓名不图回报(或者施恩不图报)的品质
4、第(1)句:运用比喻和夸张的修辞手法,写出了天气的严寒恶劣,突出了松鼠一家找栖身之所的迫切性,烘托除了松鼠爸爸焦急担心的心情。
第(2)句:运用两个短句,笔力、表现力强,短短几个字,力透纸背,写出了风雪交加、天寒地冻的恶劣天气环境,通过风雪的大和棉手套的单薄,突出了松鼠爸爸对家庭的责任和关爱。
5、这天寒地冻的,你还为我看着手套!(或者:是你在看着我的手套啊)
6、松鼠爸爸对于家庭的责任和关爱使我感动。松鼠爸爸先冒着严寒处处找栖身之所,又因手套太单薄加之风雪下的紧,又是挺身而出为他们挡风雪,即便冻得发僵也不肯离开一步。
《忙碌的蜘蛛》
1、傍(bàng)晚 晃(huàng)晃荡荡 被沾(zhān)在 间(jiàn)断
2、(1)疲惫不堪:“疲惫”指极度疲乏“不堪”不能承受;形容非常疲惫。
原因是:觅食地方大,时间长,结果也没有得到食物充饥。
(2)通宵达旦:整整一夜,从天黑到天亮。
蜘蛛通宵达旦地在:拆旧网,结新网,用来捕食。
3、蚂蚁羡慕蜘蛛的捕食方法,不用亲自去捕食,而是食物“不请自来”。
4、看到了蜘蛛通宵达旦的织网,蚂蚁明白了为了生活谁都不容易,自己需要改变自己的生活态度,勤奋努力,自力更生。
《小老虎,你的信》
1、因为小熊在家,小虎和小熊一起是不会寂寞,所以小虎一个人呆在家时渴望收到信。
2、小老虎第一天在家里什么也没做。因为它很寂寞,孤独得什么也不像做。
3、不需要了。小老虎是因为寂寞孤独才需要信,小熊傍晚回到家里,他们就不寂寞孤独了。
4、我最喜欢兔子。兔子无私奉献,当很多动物都不愿意送信,兔子自告奋勇不遗余力的完成了任务,在此后大家都相互通信复信的时候,还积极主动召集它的同伴一起来为大家服务,这真是极好的。
5、免得小熊一个人的时候寂寞,将心比心。同时,收信复信也是一种礼貌。
6、第一天只吃鱼;第二天吃了鱼、土豆和洋葱,并喝了新鲜的泉水;第三天奶油煨蘑菇和鱼。
《流泪的苦瓜》
1、a望文生义:指没弄懂字句的真正含义,只从字面上做些想当然的解说。
b天妒红颜:美的连老天爷都嫉妒,引申为红颜多薄命,虽然美却命运坎坷。
2、水果:桃、李、梨、荔枝
蔬菜:南瓜、丝瓜、冬瓜、苦瓜
花类:梅、兰、菊、牡丹
颜色:白、黄、青、黑
3、(1)身体如花朵一样绽放开来
(2)回望人生,其实就是一个苦瓜
4、淡黄色的花朵很小,在阳光下极易被忽视,花瓣张牙舞爪呈锐角型,还散发出一股黏腥的气味。不艳丽不芬芳的苦瓜花,连蝴蝶、蜂蜜都不愿光顾。
5、为命运的不测,为不公平的待遇,为不受重视遭人冷眼,为被扼杀生机而流泪。
6、生活中总会有很多的不如意,很多的困难,但是我们要迎难而上,敢于攀登,始终相信是金子总会发光的。可谓艰难困苦,玉汝于成。虽然在一开始时候苦瓜遭人冷眼,不受待见,但是终于先苦后甜,暮年灿烂。
巩固练习:
每个人都有自己的长处和短处,只有真正的认识自己,大可不必要羡慕别人。我们只需勇敢的做真实的自己,发挥长处,回避短处,即使是平凡的人也能彰显出不平凡的地方。如果一味刻意的强求和模仿,往往陷于邯郸学步,东施效颦。这种不适合自身条件的追求,只会与我们的心中所想所愿背道而驰。
《孔雀与鹤》
1、心旷神怡
趾高气扬
2、寓言
3、趾高气扬、神气活现
4、“看看”是动词的重叠,意思是孔雀在向鹤炫耀自己尾巴的艳丽多姿
5、拥有五彩缤纷的羽毛和艳丽多姿的尾巴
鹤只有灰白单调的羽毛,孔雀自认为远远超过鹤
6、A华而不实
7、B仅有美丽的外表没有什么用处
8、讽刺华而不实虚有其表并无真才实学的人
赞扬外表朴实无华化但却有真是本领有所建树的人
《战胜命运的孩子》
1、怨恨
名扬四海
堵塞
2、埋怨|怨恨 举世闻名|名扬四海 艺术超凡|技艺卓绝
3、“果然”指:事情事物的发展与所说所料想的相符合
文中指:两个孩子本来的劣势转化为他们的优势和他们回避自己的劣势发挥自己优势终于成为大艺术家的结果的一致。
4、技艺卓绝:技巧和才艺都非常的高超。文中指两个孩子在各自领域内的才艺高超,誉满天下。
埋怨:因为事情不如意而不满或怨恨。文中指两个孩子突患恶疾致使毁灭了他们最初的梦想,对命运的打击和安排发出怨恨。
5、失聪的孩子:对啊,既然耳朵听听不见了,但是我的眼睛是明亮的,我可以学画画。
失明的孩子:是哦,眼睛虽然失明了,我的耳朵却没有失聪,我还可以学音乐。
《掩盖过失的猫》
1、沉(chén)没 潜(qián)水
2、指猫对于自己的任何行为都找借口,为了逞强总是嘴硬,不愿意真实的面对自己,不愿意做出改变。
3、捉它很容易。
4、看到同伴们惊异的目光,它解释道:“身上跳蚤多,用这办法治它们,最灵验不过。”
5、共四件
第一件:猫没捉到老鼠,却说成故意放走等养肥了再抓。
第二件:猫被鲤鱼的尾巴劈脸打了,却说成是用鲤鱼的尾巴来洗脸。
第三件:猫掉进坑里浑身糊满了污泥,却说成这种方法治跳蚤最灵验。
第四件:猫掉进河里,却说成在游泳,结果溺水身亡。
6、因为猫即使在危险当中也死性不改,不愿承认自己不会游泳,结果错过了同伴们救它的时机。
7、要勇于承认自己的不足和过失,切不可文过饰非,百般狡辩和掩饰。唯有认识到自己的不足,方可勤能补拙,有则改之,否则的话将吃大亏。
《吃猫的老鼠》
1、手舞足蹈 千山万水 心领神会
2、奇迹:硕鼠心目中“鼠吃猫”的绝技。
3、①照应上文老鼠代表团不远万里去来非洲取经的事
②承上启下的作用
③语言诙谐,幽默生动,将老鼠那种沾沾自喜、以为得计的情态刻画得淋漓尽致
4、硕鼠被猫咬死,观望的老鼠逃窜。因为硕鼠没有看到本质,根据表面凭空臆想,硕鼠的这种想当然,不具体问题具体分析导致了这种结局。
5、老鼠代表以臆断的方式去学习制服猫的方法,结果硕鼠为猫所吃。童话揭示了事物都有其客观规律和特殊性,不能光就表面凭空臆断,甚至照搬照抄,想当然耳,而是要深入本质,掌握规律。
第五章
《佐茶的鱼》
1、为了增强了文章的趣味性,也说明琴鱼有过敕定册封的荣耀,它的珍贵成了泾县人的骄傲。
2、因为琴鱼产量少,很难捕到。
3、动作和语言描写,生动形象地表现了祖父在吃琴鱼时的情景,进一步说明了琴鱼的珍贵。
4、因为作者好多年不吃桂花酥糖了。表现了作者思念家乡的感情。
5、结构,句式,内容统一即可。参考答案:乡愁是一本厚厚的记忆,我在这头,童年在那头。
《峭壁上的树》
1、酸枣树生长在峭崖壁缝上的一捧贫脊的泥土;受到风雨、云雾、霜雪、雷电的欺压。
2、酸枣树的成长经历。
3、用桃李杨柳对比,能更好地表现酸枣树生命力顽强,不慕虚荣,甘于平淡的品格。
《太阳花》
1、因为作为单独的太阳花朝开夕谢,只有一日。但是,每天都有一批成熟的花蕾在等待开放,而且,太阳花在开花的时候,朵朵都是那么精神充沛,不遗余力。所以,整体上又总是那么灿烂多姿,生机勃勃。
2、B 理由:跟其他花形成鲜明对比,更加衬托出太阳花的经久不衰,愈炽热愈艳丽,愈热情,愈旺盛。
3、①有了科学公平友爱的精神,事业才能兴旺发达;②每个人都应该珍爱生命,抓住机会,尽显人生价值;③社会集体应该使每个人都有生存发展的空间;④人与人之间应该友爱和谐,共同发展。
《访兰》
这里的“味”既指气味,同时还指兰草的品格、气质。
兰草清妙脱俗,人们却把兰草当成玩赏之物,这样就亵渎了兰花。
告诉我要像野兰一样纯朴,不能如家兰失了真性,献媚处事,降了自己的品格。
BD
《说荷》
主要运用了反衬(或对比)的手法,描写早已焦渴得干巴巴龟裂的土地上荷的倔强,荷的勃勃生机。这样写突出了荷在恶劣环境中不言屈服的抗争精神。
在上文描写的基础上,使荷不屈不挠、顽强抗争的形象更为丰满。表明荷的美好品行是千锤百炼的结果。
写诗作文,赞颂荷处泥不染,刚正不阿的高风亮节,抒发自己不慕荣华不求高贵不媚不谄恪守淡泊的品格和情操。
(1)古诗文中所赞美的荷的高尚人格直到今天还在影响着物欲横流的世浴社会中的人,还在纯结着为名利得失纷争的心灵。
不论在何种恶劣的环境和情形下,遭受怎样的痛苦和创伤,都应该坚持高风亮节、保持生命的伟力。
《常常爱惜》
1、通过一组具体的情景来表现什么是爱惜。
2、(1)敬畏、珍爱、担心。意合即可。
(2)把无形的温情形象化;薄,表明“爱惜”这种情感易被伤害;透明,揭示了这种情感的纯洁。
3、由喜欢而吝啬;俭省资源,珍爱时光,制造机会重享愉悦,细水长流咀嚼快乐四点任答一点均可。
4、有了保护,爱惜才能真正实现。没有爱惜,保护就成了强权、协迫。
5、所谈内容应是生活中我们应该爱惜而没有爱惜的事例的认识或感悟;语言表述通顺。
第六章 第一节阅读答案
《无人看到你的忧伤》
1、(3分)(1)“他”上的中学没有姐姐的好,被人嘲笑。(2)老师借姐姐来贬低、挖苦“他”。(3)同学怀疑“他”的文章是姐姐写的或抄姐姐的。(4)父母因“他”的成绩没姐姐的好而轻视“他”。(5)留言本上写满别人羡慕“他”有一个优秀姐姐的文字。(任选三个即可)
2、(3分)比喻(1分),生动形象地表现了年少时的“他”自由快乐、充满活力。(2分)
3、(3分)插叙(1分),补充描述了幼年时姐弟一同出游的快乐,体现了浓浓的手足情,为下文点明主旨做铺垫。(2分)
4、(3分)因为我看到这只流浪狗便会想到弟弟,他也像流浪狗一样的孤独无依,所以内心很疼,不忍再看。
5、(4分)弟弟沉默寡言,性格内向倔强,偶有叛逆,孤独忧伤,渴望理解,爱姐姐。
《信任》
插叙。使情节曲折,吸引读者兴趣。
2.因为刚开始“我”情绪不好;后来“我”的心情格外愉快。结构上首尾呼应,结构严谨。
3.没有帮人作弊。
4.点明了“我”当时的心情,写出了“我”心理上的进一步成熟。
5.抒情、议论、点明中心(突出中心)
《评语》
1、(1)由于我误读了老师的评语,给了我努力的动力,让我提高了成绩。一学期后,我才突然得知是误读。(2)我当了老师,尽量书写工整,不引起学生误读。并且收到了学生给我的评价。
2、排比;急切、疑惑
【提示】本题间接考察了描写方法,考试可以从描写方法的角度加以鉴赏。可以将本题转化为“划线句运用了什么描写方法,其表达效果是什么”来思考。
3、 B
4、评语
【提示】本题可以转化为“标题的好处,作用”类题型来思考,再加以比较。回答本题时要善于运用其他考题,第18题就是一个提示。
从结构角度来看,“评语”这个题目作为贯穿全文的线索,包含了“小学时老师评语对我的作用”和十多年后我作为老师写评语给学生”两部分,“评语”这个标题也能够引起读者的阅读兴趣,
《2016.广益.三》
列克星敦市;新奥尔良市。
万人空巷;翘首以盼。
(1)自费或者自己驾车去看决赛;(2)在获得冠军后,万人空巷,甚至过度兴奋、乐极生悲;(3)为了买入场券,一大早就排起了长队。
一次难得的经历
《钱被刮跑以后》
⒈liè sàn chàn
⒉ :“……”,:“?”
⒊(基本符合词意即可)
⑴突如其来:突如,突然。出乎意料地突然发生。
⑵喜出望外:望,希望,意料。由于没有想到的好事而非常高兴。
⑶不约而同:约,相约。事先没有约定而相互一致。
⑷自言自语:自己一个人低声嘀咕。
⒋“抢钱”二字加引号,说明并不是真正的抢钱,而是人们急于帮老大爷把钱从地上捡起来。
⒌由于“我”不小心撞到了老大爷,钱掉在了地上,“我”担心钱被风刮走或被过路人抢走,后来从人们还钱中,看到了当今社会人们拾金不昧的高尚风格,所以“我”的心情一下子变得轻松了。
事情发展顺序。掉钱抢钱交钱④数钱
启示:我们要多多帮助别人,相信善意会温暖很多其他的人。(言之成理即可)
第六章 第二节阅读答案
《山的呼唤》
童年时期 玉山 编织梦想;④寻找和体验对山的感觉,实现自己的心愿。
光影变幻,迷离神奇,如梦如幻;
鸟儿唱和,清幽朦胧,威严肃穆
示例:都市的夜并不安定,灯光在街景中飘渺,时而洋溢,如一篇宏伟的颂歌;时而低婉,如一纸缠绵的情诗。
在结构上起到首尾呼应的作用。在内容上起到总结全文,发人深思,留给读者思考的余地。(大意对即可)
《夜游雁荡山》
1、敛翅:收起翅膀。窥视:躲在一边偷偷的看。
2、第一段:总写雁荡山峰在暮色下的奇妙。
第二段:细致地描写了暮色下双笋峰在不同的明暗光线下不同的美景变化。
第三段:描写月光朦胧下的金鸡峰的形象。
第四段:想不到雁荡山的夜景是这么的迷人。
3、(1)暮色浓浓,山峰却轮廓分明;景色分明,却又朦朦胧胧。
(2)因为暮色,看山峰的方向不同,角度不同,因而光线不同下便看到了不同的形象。
(3)月色朦胧下的景色实在太美,作者唯恐破坏了这自然的美景,珍惜小心的心情。
《秋的原野》
1、忽然;贪心;自然而然的增添。
2、天空…………明亮。用蓝宝石比喻天空。
仿写:月光像流水一样倾泻下来,大地一片银白色。
3、村外…………天色。 仿写:秋天到了,树上金红的果子露出了笑脸,她在向着我们点头微笑。
4、梧桐的落叶、舒畅的秋风、火红的风枫叶、金黄的稻田、南飞的大雁
5、静:天空,枫叶。动:白鹅,水稻,村里,雁群。
6、表达了作者喜爱,赞美秋天原野的思想感情。
《秋之神韵》
戛然而止( jiá ) 硕果( shuò ) 伴和( hè ) 步履( lǚ ) 雕琢( zhuó )
2、在这爽爽快快的季节里,容不下猜疑和做作。
解析:把反问句改成陈述句,要在相应的地方进行删改、调换词语和标点。这道题是要求把反问句改成陈述句,就要把表示疑问的词“怎么会”去掉,原句中的“容得下”改成“容不下”,去掉句尾的“呢”,最后把句末的问号改为句号。
3、缠绵 ,狂热 ,冷漠 ,清爽 , 热情 , 真诚 。
4、文中,作者把秋天分别比喻成了骏马 ,将军 ,流星 。
5、“这”是指秋天的清爽、热情与真诚。
6、(略,选取一句写下来即可)
秋天是画家手中的笔,是琴师手中的琴,是诗人口中的诗!一个字,美的存在!让人遐想无限。(言之成理即可)
《春风》
文中6-8段都可。这是一道开放性试题,学生回答时都能从人的触觉、
视觉、听觉等方面考虑即可。
2、别样的体会,喜欢得不行
3、强调了北国的春风的力度。
4、若学生能归纳出南方的春风是“柔”和北国的春风是“烈”即可。
5、春天短,风沙大。
6、冬天刚过去,夏天就来到眼前了。
《雨荷》
愕 吟
似开不开,欲语不语,将红未红,待香未香
作者为红莲所吸收,所震撼,不能自持。
当没有阳光的时候,她自己便是阳光。当没有欢乐的时候,她自己便是欢乐!
⑥。一笔简单的雨荷可绘出多少形象之外的美善,一片亭亭青叶支撑了多少世纪的傲骨。
要以一种乐观的心情面对人生的困苦与些许的不如意。
《望天树的境界》
1、专心致志,高耸入云。
2、若向前进,就必须有一个明确的目标,就像望天树一样,只要不懈努力,就能成功。
3、望天树象征着有目标,并不懈努力去达到目标的人。
4、不妨试一下,在自己内心树立一个远大目标,然后忽略身边那些利欲得失,并心无旁骛地向着目标不懈努力。在未来的某一天里,你也许便是人群中的一棵“望天树。
5、托物言志。
6、记叙,承上启下。
《木棉花开》
1、窗外的枝丫上何时挂满了红花,那花开得轰轰烈烈,红红火火,而我竟浑然不觉。
2、木棉树属速生、强阳性树种;树冠高;躯干挺拔;叶子稀稀拉拉,枝干也不繁茂;花朵硕大且红艳;花落后长出椭圆形的葫果,成熟后果荚开裂,果中的棉絮随风飘落。(答对两点以上即可得满分。)
3、(能从修辞或词语的运用的角度来欣赏,即可酌情给分。)
4、我们应该做一个不过于计较得失,不追求个性张扬的人,始终透着那般无视权贵又不谐蜂蝶的傲然正气,这才是生命的价值。
第七章 说明文阅读
《揭秘雪崩》
本文主要说明了雪崩的危害、雪崩发生的条件、雪崩预报的方法。(共3分,每个要点1分)
记叙(叙述) 描写(2分,每项l分) 增强文章的形象性,吸引读者,引出下文;揭示雪崩的突发性。(2分,每个要点l分,大意正确即可得分)
基本条件一:山坡坡度一般在25~45 基本条件二:超出冰雪能够承负的压力或重量。(共3分,每个要点l。5分)
利用断层成像技术寻找雪层联系的薄弱环节来预报雪崩;利用统计学来预报某一天雪崩发生的概率。(共2分,每个要点l分,大意正确即可得分)
突发性、速度快、能量大、危害严重、周期性
《晕--大自然的天气预告图》
鲜亮的程度、色彩的排列
分类别 列数字
阳光原来是由七种不同颜色的光组成。
追溯历史 、解释成因、说明作用
《世界水资源》
1、水资源、(全球)水资源(严重)短缺
2、要点一:淡水总量只占全球总水量的2。5%。要点二:世界淡水储量中很大一部分又是集中在两极、冰川和深层地下。
3、列数字、作比较、举例子
4、(材料一可以解决)我国农业灌溉用水利用率低的问题。(材料二可以解决)我国北方严重缺水的问题。
5、当今世界上已有20多亿人口正面临淡水资源的严重短缺。
《改变人们生活的智能技术》
(1)依次:智能技术、智能技术改变人们的生活(2)依次:逻辑、举例子、智能技术怎样改变了人们的生活(或:智能技术在人们生活中发挥的作用)
2、示例:节省了人力(或:减少了劳力)、节省了时间(或:提高了效率)、带来了方便(或:提供了方便)、改变了生活方式、提高了服务质量(或:提高了生活质量)
3、无所不在、无所不能
4、开放性试题,言之成理即可。
《细菌发电前景广阔》
细菌发电
2、 时间顺序,依据:说起细菌发电,可以追溯到1910年;1984年;到了80年代末;现在,各个发达国家各显神通,在细菌发电研究方面取得了新的进展等表示时间的词语。
3、效率高;绿色环保(即不污染环境);发电成本低廉。
4、 两种措施:一是糖液中添加某种芳香化合物作为稀释液。二是往电池里不断地充入空气。
5、画线句运用了作比较的说明方法,把利用这种细菌电池发电的效率和现在使用的电池的效率加以比较,突出强调了利用细菌电池发电的效率高且能持续久的特点。
6、“仅”字不能去掉。“仅”是“只”的意思,从数量上表明了建细菌发电站需要的原料很少。去掉了就表达不出这层意思,也体现了说明文语言的准确性。所以不能去掉。
《神秘的海洋“无底洞”》
略,可根据第五小节内容来概括神秘之处。
2、逻辑顺序。
3、画线句主要运用了列数字的说明方法,直观、具体地说明了海洋“无底洞”造成的海难数量惊人,程度惨烈。
4、“据估计”表示推测,因为“无底洞”中每天失踪的海水是无法精确计算的,体现了文章语言的准确性。
画线部分主要运用了排比的修辞手法,多方面说明“无底洞”成了千古之谜,增强语势,引人深思。
例句
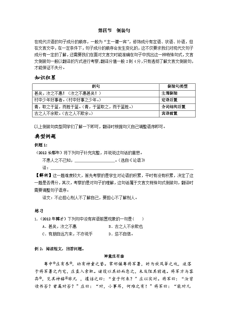
倒装句类型
甚矣,汝之不惠!(汝之不惠甚矣!)
主谓倒装
村中少年好事者。(村中好事之少年。)
定语后置
青,取之于蓝,而胜于蓝。(青,于蓝取之,而于蓝胜。)
介词结构后置
古之人不余欺。(古之人不欺余。)
宾语前置
情节
“我”的心情
主治医生劝我对自己有信心
EQ \\ac(○,1) 绝望
小护士问我什么是花信风
EQ \\ac(○,2) 悲痛
EQ \\ac(○,3) 主治医生推我出去走走
心动,决定配合上课
EQ \\ac(○,4) 主治医生让我给大家讲花信风
心中一片温润
地点
情节
心情
心脑血管科病房
看病
EQ \\ac(○,1) 无奈
医院走廊上
EQ \\ac(○,2) 散步
依恋、深信不疑
EQ \\ac(○,3) 白鹿原
回忆往昔
EQ \\ac(○,4) 依恋、悲伤
过招时“老妈”的表现
我的外在表现
我的内心感受
第一次过招
(1)前后矛盾
坐在电视机前琢磨
(2)高兴
第二次过招
反复问一个问题
(3)哈哈大笑
(4)甘心
第三次过招
(5)夸大病情
(6)搂 呆想
羞愧
【专项练习】全套六年级专题小升初语文复习现代文阅读(知识梳理+含答案): 这是一份【专项练习】全套六年级专题小升初语文复习现代文阅读(知识梳理+含答案),共11页。学案主要包含了概括主要内容的基本答题步骤,易错点归纳,概括全文的主要内容的答题模式等内容,欢迎下载使用。
【专项练习】全套六年级专题小升初语文复习第二章 虚词(知识梳理+含答案): 这是一份【专项练习】全套六年级专题小升初语文复习第二章 虚词(知识梳理+含答案),共38页。
【专项练习】全套六年级专题小升初语文复习第二节 主旨概括(知识梳理+含答案): 这是一份【专项练习】全套六年级专题小升初语文复习第二节 主旨概括(知识梳理+含答案),共40页。学案主要包含了中心思想的表达形式,文章主旨包括多个层面,答题模式等内容,欢迎下载使用。

