2023年中考化学微类专题专练(全国通用)-34燃烧、灭火和爆炸
展开
这是一份2023年中考化学微类专题专练(全国通用)-34燃烧、灭火和爆炸,共12页。试卷主要包含了单选题,多选题等内容,欢迎下载使用。
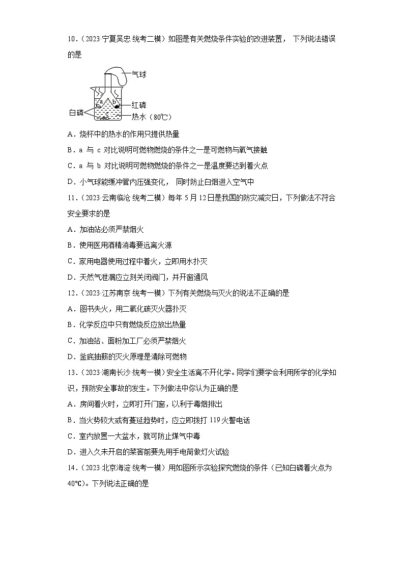
2023年中考化学微类专题专练(全国通用)-34燃烧、灭火和爆炸 一、单选题1.(2023·安徽合肥·统考二模)收藏于河北博物馆的长信宫灯被誉为“中华第一灯”,型为跪坐宫女举灯,内者铜外鎏金,它的玄妙之处在于宫灯的灯罩可以自由开合以调节空气进入的量,从而调节灯的明暗;还能将燃料燃烧产生的废物通过烟管引入水中、下列说法有误的是A.青铜硬度大于铜B.宫灯明暗的调节利用的原理是氧气浓度越大,燃烧越剧烈C.宫灯历经千年表面光亮如新,说明金化学性质稳定D.内灌入清水可除去未充分燃烧的一氧化碳2.(2023·云南曲靖·模拟预测)下列关于燃烧和灭火的说法正确的是A.吹灭蜡烛是使蜡烛隔绝空气而灭火B.水能灭火的原理是降低了可燃物的着火点C.氧气含量越高燃烧越剧烈D.物质只要与氧气接触,且温度足够高,就可以燃烧3.(云南省曲靖市部分学校联考2022-2023学年九年级下学期学业水平考试化学试题2)《汉代古火井碑序》记载:“诸葛丞相躬莅视察,改进技法,刳(ku)斑竹以导气,引井火以煮盐”。下列说法不正确的是A.“气”指的是天然气B.“煮盐”得到的是食盐,此方法与搅拌相似C.“引井火以煮盐”发生的反应为放热反应D.“刳斑竹以导气,引井火以煮盐”,燃烧原理是4.(2023·云南曲靖·模拟预测)下列关于燃烧和灭火的说法错误的是A.用酒精灯帽盖灭酒精灯是因为隔绝了空气B.只要破坏燃烧的一个条件就能灭火C.炉火越扇越旺是因为增加了可燃物D.钻木取火是通过摩擦生热,使温度达到了可燃物的着火点5.(云南省曲靖市部分学校联考2022-2023学年九年级下学期学业水平考试化学试题2)每年农历六月二十四是“彝族火把节”,当天晚上,彝族人民会在空旷的广场上举行篝火晚会。在活动中,要使木柴燃烧得更旺,可以选择将木柴架空,这样做的原理是A.提高空气的含氧量 B.降低木材的着火点C.增大木材与空气的接触面积 D.加快散热速度6.(云南省曲靖市部分学校联考2022-2023学年九年级下学期学业水平考试化学试题2)化石燃料属于不可再生燃料,下列不属于化石燃料的是A.石油 B.天然气 C.乙醇 D.煤7.(2023·北京丰台·统考一模)下列有关灭火与安全的说法,不正确的是A.炒菜时油锅着火,立即盖锅盖 B.电器着火用水浇灭C.高层楼房失火时,不可乘电梯逃生 D.加油站、矿井等场所要严禁烟火8.(2023·吉林长春·统考一模)每个公民都要树立安全意识。下列做法中符合安全要求的是A.室内起火时立即打开所有门窗B.电线老化短路起火用水浇灭C.点燃打火机检验家中燃气是否泄漏D.炒菜时油锅着火用锅盖盖灭9.(2023·北京通州·统考一模)智能燃气灶在发生干烧时会自动关闭燃气阀门,其灭火原理为A.隔离可燃物 B.隔绝空气 C.降低温度 D.降低燃气的着火点10.(2023·宁夏吴忠·统考二模)如图是有关燃烧条件实验的改进装置, 下列说法错误的是A.烧杯中的热水的作用只提供热量B.a 与 c 对比说明可燃物燃烧的条件之一是可燃物与氧气接触C.a 与 b 对比说明可燃物燃烧的条件之一是温度要达到着火点D.小气球能缓冲管内压强变化, 同时防止白烟进入空气中11.(2023·云南临沧·统考二模)每年5月12日是我国的防灾减灾日,下列做法不符合安全要求的是A.加油站必须严禁烟火B.使用医用酒精消毒要远离火源C.家用电器使用过程中着火,立即用水扑灭D.天然气泄漏应立刻关闭阀门,并开窗通风12.(2023·江苏南京·统考一模)下列有关燃烧与灭火的说法不正确的是A.图书失火,用二氧化碳灭火器扑灭B.化学反应中只有燃烧反应放出热量C.加油站、面粉加工厂必须严禁烟火D.釜底抽薪的灭火原理是清除可燃物13.(2023·湖南长沙·统考一模)安全生活离不开化学。同学们要学会利用所学的化学知识,预防安全事故的发生。下列做法中你认为正确的是A.房间着火时,立即打开门窗,以利于毒烟排出B.当火势较大或有蔓延趋势时,应立即拨打119火警电话C.室内放置一大盆水,就可防止煤气中毒D.进入久未开启的菜窖前要先用手电筒做灯火试验14.(2023·北京海淀·统考一模)用如图所示实验探究燃烧的条件(已知白磷着火点为40℃)。下列说法正确的是A.铜片上红磷不燃烧,说明红磷不是可燃物B.铜片上白磷燃烧,可得结论:燃烧需要温度达到可燃物着火点C.热水中白磷不燃烧是因为没有接触到氧气D.实验中热水只起到隔绝氧气的作用15.(2023·北京房山·统考一模)用化学知识解释成语“釜底抽薪”,合理的是A.隔绝空气 B.降低可燃物的着火点C.清除可燃物 D.降低温度到可燃物的着火点以下16.(2023·江苏南京·统考一模)下列有关燃烧和灭火的说法,正确的是A.用嘴吹灭蜡烛——降低石蜡的着火点 B.森林着火开辟隔离带——清除可燃物C.木柴架空——增大空气中氧气浓度 D.煤炉火越扇越旺——增大与氧气的接触面积17.(2023·云南玉溪·模拟预测)古籍《辍耕录》中记载:“杭人削松木为小片,其薄为纸,熔硫磺涂木片顶端分许,名曰发烛,盖以发火及代灯烛用也。”下列有关说法不正确的是A.将松木削薄为纸片状有助于发火和燃烧B.“发烛”发火和燃烧利用了物质的可燃性C.隔绝空气会使燃烧的“发烛”熄灭D.“发烛”发火和燃烧只生成了二氧化碳18.(2023·辽宁抚顺·二模)下列说法错误的是A.炒菜时燃气火焰呈黄色,锅底出现炭黑,将灶具空气进风口调大B.图书、档案着火,可用水基型灭火器扑灭C.着火时,可用湿毛巾捂住口鼻,低姿势跑离着火区域D.家用燃气中掺入微量难闻性气体,利于发现燃气泄漏19.(2023·云南昆明·统考一模)长信宫灯是我国汉代青铜器。人的右臂与灯的烟道相通,灯罩左右开合能调节灯光的亮度。下列说法错误的是A.长信宫灯的燃料通常为油脂,说明油脂是可燃物B.通过开合灯罩控制进入空气的量来调节灯光亮度C.点灯时可提高可燃物的着火点D.烟道内的黑烟越多,说明燃烧越不充分 二、多选题20.(2023·天津东丽·统考一模)下列气体与空气混合后遇明火,可能发生爆炸的是A.氢气 B.氮气 C.氧气 D.一氧化碳
参考答案:1.D【详解】A、青铜是铜合金,合金硬度大于其组分金属,所以青铜硬度大于铜,说法正确;B、灯罩通过自由开合,调节空气的进入量,从而调节灯光亮度,利用的原理是氧气浓度越大,燃烧越剧烈,说法正确;C、宫灯历经千年表面仍光泽如新,说明黄金不易发生化学反应即黄金化学性质稳定,说法正确;D、一氧化碳难溶于水,不能被水吸收,说法错误。故选D。2.C【详解】A、吹灭蜡烛,是吹走了蜡烛火焰的热量,降低了蜡烛的温度,导致可燃物的温度降到了其着火点以下,说法错误;B、水能灭火的原理是水汽化吸热,能降低温度至可燃物着火点以下,且着火点是固有属性,不能降低,只能降低温度,说法错误;C、氧气是一种助燃物质,氧气含量越高燃烧越剧烈,说法正确;D、物质燃烧需要同时满足三个条件:有可燃物、有助燃物 (空气或氧气)、温度达到可燃物着火点,物质与氧气接触,且温度足够高,若物质不是可燃物,则不可以燃烧,说法错误。故选C。3.B【详解】A、汉代出现了天然气井,所以“气”指的是天然气,故A正确;B、“煮盐”是通过加热使水蒸发消失,得到的是食盐,此方法与蒸发相似,故B错误;C、“引井火以煮盐”发生的反应为甲烷燃烧的反应,燃烧是放热反应,故C正确;D、“刳斑竹以导气,引井火以煮盐”,发生的反应为甲烷燃烧的反应,化学方程式为,故D正确。故选B。4.C【详解】A、用酒精灯帽盖灭酒精灯是因为灯帽隔绝可可燃物与氧气接触使火焰熄灭,灭火原理是隔绝了空气。正确;B、燃烧需要满足可燃物、与空气接触,温度达到着火点三个条件,但只要破坏燃烧的一个条件就能灭火。正确;C、炉火越扇越旺是因为空气流通,使氧气充足,没有增加可燃物,错误;D、木头是可燃物,与空气接触,但温度没有达到着火点。钻木取火是通过摩擦生热,使温度达到了可燃物的着火点,使木头燃烧,正确;故选C。5.C【分析】木材架空一些,可使空气容易进入而增大木材与空气的接触面,氧气与木材接触更充分;“火要虚”能使木材与空气中氧气接触更充分,燃烧更完全才能燃烧更旺;此做法不能改变木材的着火点等物质固有属性及空气中氧气的含量。【详解】A、空气的含氧量不会变化,A不符合题意;B、木材的着火点是物质固有属性,不会降低。B不符合题意;C、木材架空一些,可使空气容易进入而增大木材与空气的接触面,氧气与木材接触更充分,燃烧更旺。C符合题意;D、散热不利于木材燃烧。D不符合题意。综上所述:选择C。 6.C【详解】三大化石燃料有:煤、石油、天然气,不属于化石燃料的是乙醇。故选C。7.B【详解】A、炒菜时油锅着火,立即盖锅盖,隔绝氧气,达到灭火的目的,故选项说法正确;B、电器着火,不能立即用水浇灭,防止发生触电,应先切断电源,然后进行灭火,故选项说法不正确;C、高层楼房着火时,易发生断电现象,不能乘电梯逃生,故选项说法正确;D、加油站、矿井等场所的空气中弥漫着大量的可燃性气体和可燃性固体小颗粒,应严禁烟火,以免发生火灾或爆炸,故选项说法正确。故选B。8.D【详解】A、室内起火时,立即打开所有门窗会增加室内氧气的浓度,使火烧得更旺,故A错误;B、电线老化短路起火不能用水来灭火,因为水导电,会造成触电事故,可以用二氧化碳和干粉灭火剂灭火,故B错误;C、家中燃气是否泄漏不能用点燃打火机来检验,可燃性气体碰到明火易发生爆炸事故,故C错误;D、炒菜时油锅着火可以用锅盖盖灭,起到隔绝氧气的作用,故D正确。故选D。9.A【分析】燃烧需要同时满足三个条件:可燃物、温度达到可燃物的着火点、与空气(氧气)接触,三者缺一不可,破坏其中任意一个条件,都可以达到灭火的效果。【详解】A、关闭燃气阀门,阻断燃气(可燃物)供给,没有可燃物,就无法燃烧,A正确;B、关闭燃气阀门,空气依然存在,没有被隔绝,B错误;C、关闭燃气阀门,没有改变周围的温度,C错误;D、着火点是可燃物的固有属性,通常情况下是固定的,D错误。故选A。10.A【详解】A、烧杯中的热水的作用不仅提供热量,而且能隔绝空气,说法错误;B、a是白磷与氧气接触,温度达到着火点,能发生燃烧,c是白磷与氧气不接触,温度达到着火点,不燃烧,a与c对比能证明可燃物燃烧的条件之一是可燃物与氧气接触,说法正确;C、a中是白磷与氧气接触,温度达到着火点,能发生燃烧,b中是红磷,与氧气接触,温度没有达到着火点,不能发生燃烧,a与b对比中说明可燃物燃烧条件之一是温度要达到着火点,正确;D、小气球能缓冲管内压强变化,同时防止白烟进入空气中,说法正确。故选A。11.C【详解】A、加油站等场所中混有可燃性气体,为防止引燃混合气体发生爆炸,因此要严禁烟火,故选项做法符合安全要求;B、酒精有可燃性,为防止发生火灾,使用医用酒精消毒要远离火源,故选项做法符合安全要求;C、电器在通电使用时着火,首先应切断电源,为防止触电,不能用水扑灭,故选项做法不符合安全要求;D、天然气属于可燃性气体,遇明火可能会发生爆炸。发现厨房中的天然气泄漏时,应立刻关闭阀门,并开窗通风,故选项做法符合安全要求。故选C。12.B【详解】A、二氧化碳不燃烧不支持燃烧,密度比空气大,故可以灭火,而且灭火后不留下痕迹,故图书失火,要用二氧化碳灭火器,防止损坏图书,故A正确,不符合题意;B、化学反应中除了燃烧反应放热,还有很多反应是放热的,如中和反应也是放热的,故B不正确,符合题意;C、加油站、面粉加工厂遇火会引发爆炸,故必须严禁烟火,故C正确,不符合题意;D、釜底抽薪是把可燃物抽出来灭火,故釜底抽薪的灭火原理是清除可燃物,故D正确,不符合题意。故选:B。13.B【详解】A、房间着火时,不能立即打开门窗,以防空气流通造成火势蔓延,故A错误;B、当发现火势较大或有蔓延的趋势和可能时,立即通知其他人及时撤离并拨打119火警电话,故B正确;C、CO难溶于水,所以室内放置一大盆水,不能防止煤气中毒,故C错误;D、久未开启的菜窖内二氧化碳的浓度可能较大,进入久未开启的菜窖前要先用蜡烛做灯火试验,而不是用手电筒,根据蜡烛燃烧情况判断菜窖内二氧化碳的浓度高低,故D错误。故选B。14.C【详解】A、铜片上的红磷未燃烧,是因为虽然与氧气接触,但温度没有达到着火点,说法错误;B、铜片上的白磷燃烧,是因为温度达到白磷着火点且与氧气接触,说法错误;C、热水中的白磷不燃烧,温度达到着火点,但未与氧气接触,说法正确;D、实验中的热水起到隔绝氧气的作用,还起到了提高温度达到白磷着火点的作用,说法错误;故选:C。15.C【详解】“釜底抽薪”是清除可燃物,达到灭火的目的,没有隔绝空气,也没有降低温度至可燃物的着火点以下,且着火点是一个定值,不能被降低。故选C。16.B【详解】A、用嘴吹灭蜡烛,是因为空气流动,带走热量,可降低温度至可燃物的着火点以下,达到灭火的目的,着火点是一个定值,不能被降低,不符合题意;B、森林着火开辟隔离带,是清除可燃物,达到灭火的目的,符合题意;C、木柴架空,可增大木柴与氧气的接触面积,不能增大空气中氧气浓度,不符合题意;D、煤炉火越扇越旺,是因为提供了充足的氧气,使其燃烧更旺,不符合题意。故选B。17.D【详解】A、将松木削薄为纸片,能增大接触面积,有助于发火和燃烧,该选项说法正确;B、“发烛”发火和燃烧,说明其具有可燃性,该选项说法正确;C、隔绝空气可灭火,该选项说法正确;D、木片顶端有硫磺,硫磺燃烧生成二氧化硫,该选项说法不正确。故选D。18.B【详解】A、燃气火焰呈黄色,锅底出现炭黑,说明燃气没有充分燃烧,将灶具空气进风口调大,能增大氧气含量,使燃料充分燃烧,该选项说法正确;B、图书、档案着火时,不能用水基型灭火器扑灭,会损坏图书、档案,该选项说法错误;C、着火时,用湿毛巾捂住口鼻,低姿势跑离着火区域,可防止吸入有害物质,该选项说法正确;D、家用燃气中掺入微量难闻性气体,有利于发现燃气泄漏,该选项说法正确。故选B。19.C【详解】A、长信宫灯的燃料通常为油脂,说明油脂具有可燃性,是可燃物,不符合题意;B、通过开合灯罩控制进入空气的量,从而调节灯光亮度,因为进入的空气多,燃料充分燃烧,亮度大,反之,灯亮度小,不符合题意;C、点灯时,可提高温度至可燃物的着火点,着火点是一个定值,不能被提高,符合题意;D、烟道内的黑烟越多,说明燃烧越不充分,黑烟是因为碳不完全燃烧生成了炭黑,不符合题意。故选C。20.AD【详解】A、氢气具有可燃性,空气中的氧气能支持燃烧,遇到明火可能会发生爆炸,故选项符合题意;B、氮气不具有可燃性,不能燃烧、也不能支持燃烧,与空气混合遇到明火不会发生爆炸,故选项不符合题意;C、氧气具有助燃性,不具有可燃性,与空气混合遇到明火不会发生爆炸,故选项不符合题意;D、一氧化碳具有可燃性,空气中的氧气能支持燃烧,遇到明火可能会发生爆炸,故选项符合题意。故选AD。
相关试卷
这是一份2023年中考化学微类专题专练(全国通用)-37图标和标识②,共12页。试卷主要包含了单选题等内容,欢迎下载使用。
这是一份2023年中考化学微类专题专练(全国通用)-37图标和标识,共13页。试卷主要包含了单选题等内容,欢迎下载使用。
这是一份2023年中考化学微类专题专练(全国通用)-34燃烧、灭火和爆炸⑥,共10页。试卷主要包含了单选题等内容,欢迎下载使用。

