- 【小升初真题卷】2020-2021学年河南省新乡市卫辉市粤教版六年级下册期末调研科学试卷(原卷版+解析版) 试卷 1 次下载
- 【小升初真题卷】2020-2021学年河南省洛阳高新技术产业开发区大象版六年级下册期末评价科学试卷(原卷版+解析版) 试卷 0 次下载
- 【小升初真题卷】2020-2021学年河南省濮阳市南乐县大象版六年级下册期末考试科学试卷(原卷版+解析版) 试卷 0 次下载
- 【小升初真题卷】2020-2021学年河南省郑州市中原区教科版六年级下册期末水平测试科学试卷(原卷版+解析版) 试卷 3 次下载
- 【小升初真题卷】2020-2021学年河南省郑州市登封市大象版六年级下册期末考试科学试卷(原卷版+解析版) 试卷 0 次下载
【小升初真题卷】2020-2021学年河南省济源市大象版六年级下册期末质量调研科学试卷(原卷版+解析版)
展开2020-2021学年下期期末质量调研试题
六年级科学
一、填空(每空1分,共16分)
1. 人类与现代类人猿的共同祖先是( )。
【答案】古代类人猿
【解析】
【详解】在距今1200多万年前,森林古猿广泛分布于非、亚、欧地区,尤其是非洲的热带丛林,森林古猿的一支是现代类人猿,以树栖生活为主,另一支却由于环境的改变慢慢的进化成了人类,可见人类和类人猿的关系最近,是近亲,它们有共同的原始祖先是森林古猿即古代类人猿。
2. 常用的调查研究方法有访谈、( )( )。
【答案】 ①. 现场调查 ②. 问卷调查
【解析】
【详解】调查方法是多种多样的,要根据所调查的问题、客观环境和调查者自身主观条件来选择。常用的调查方法有访谈;现场调查、访问调查、问卷调查、资料调查等。
3. “磁性防风安全雨披”运用了有关____________的科学知识。
【答案】磁
【解析】
【详解】磁性防风安全雨披运用了有关磁科学知识。
4. ______是我们学习科学的最佳途径,______是进行科学探究的基本方式。
【答案】 ①. 亲历探究 ②. 深入调查
【解析】
【详解】探究和调查是学习科学的两种方式和思维,在整个科学架构体系中都扮演着重要的角色。探究亦称发现学习,是学生在学习情境中通过观察、阅读,发现问题,搜集数据,形成解释,获得答案并进行交流。调查可以让我们获得学习科学的第一手资料。
5. 绿色社区是指具备了符合___________要求的设施、建立了较完善的___________管理体系和公众参与机制的___________社区。
【答案】 ①. 环保 ②. 环境 ③. 文明
【解析】
【详解】“绿色社区“主要标志是:有健全的环境监督管理体系,有完备有效的污染防治措施,有健康优良的生态环境,有良好的环境文化氛围,居民整体环境意识较高。其核心内容是节能环保。
6. 阳光、( )( )食物等构成了动物赖以生存的环境。
【答案】 ①. 水 ②. 氧气
【解析】
【详解】生物的形态结构与生活环境是相互关联的,生物的生存与环境息息相关。生物的生存依赖于一定的环境,阳光、水、氧气、食物等构成了动物赖以生存的环境。
7. 人类皮肤颜色的多样性是由于____________时自然选择所造成的。
【答案】环境变化
【解析】
【详解】略
8. 在改进雨具的过程中,要用到很多材料。选择材料时,要考虑到它的( )( )导电性等。
【答案】 ①. 反光性 ②. 透明性
【解析】
【详解】雨伞、雨披、雨衣等是我们日常生活中经常使用的防雨工具。这些常用的雨具在使用时也有缺点,如穿雨衣时裤子经常被淋湿,晚上穿雨披骑车不安全,风雨大的时候打伞,看不到前方的车辆等,针对雨具需要克服的缺点,在改进雨具的过程中,要用到很多材料。常见的材料可以分为天然材料和人造材料。例如:反光漆、荧光粉、塑料、玻璃等,都是人造材料;木条、竹竿等都是天然材料。选择材料时,要考虑到它的反光性、透明性、导电性等。正确地选择和使用材料十分重要。
9. 生物生存都需要一定的空间,( )是所有生物生存的共同空间。
【答案】自然环境
【解析】
【详解】阳光、水、氧气、食物等构成动物赖以生存的环境,因此生物生存都需要一定的空间,自然环境是所有生物生存的共同空间。
故答案为:自然环境
10. 2021年6月17日,神舟十二号载人飞船在( )卫星发射中心圆满发射成功。
【答案】酒泉
【解析】
【详解】神舟十二号航天载人飞船在2021年6月17日酒泉卫星发射中心圆满发射成功。人类对宇宙的认识过程,是一个从有限到无限的过程,宇宙里的许多奥秘在等着我们去探索。
二、选择(每题2分,共24分)
11. 我国排放废气中,65%的二氧化碳、90%的二氧化硫和73%的烟尘都是由( )引起的。
A. 燃煤 B. 汽车尾气 C. 天然气
【答案】A
【解析】
【详解】环境保护一般是指人类为解决现实或潜在的环境问题,协调人类与环境的关系,保护人类的生存环境、保障经济社会的可持续发展而采取的各种行动的总称。大量燃煤,且缺乏有效治理,会造成严重的环境污染。我国排放的废气中,85%的二氧化碳、90%的二氧化硫和73%的烟尘都是由燃煤引起的。
12. 许多科学家认为,世界各地的人类最初来自( )。
A. 亚洲 B. 非洲 C. 欧洲 D. 美洲
【答案】B
【解析】
【详解】许多科学家认为,世界各地人类最初来自非洲。英国的伟大科学家达尔文,他的科学巨著《物种起源》提出了进化论思想。
13. 探探从市场买回一个鱼缸,为了更好地养好金鱼,哪个建议最好( )。
A. 多买几条金鱼放鱼缸里 B. 了鱼儿更好地生活数量不宜多
C. 为了美观,买一些假花草放鱼缸里
【答案】B
【解析】
【详解】养金鱼,要将水族箱放置在近窗户通风又有阳光的地方。要注意放养密度,根据容器的大小,合理安排,宁可少养,不可多养。本题考查了小金鱼的放养密度。实验证明1升水放养2条小金鱼最合适,所以为了鱼儿更好地生活数量不宜多。
14. 冬天,我们经常两手相互摩擦让手热一点。在这过程中( )。
A. 动能转化为化学能 B. 动能转化为热能 C. 热能转化为动能
【答案】B
【解析】
【详解】能量有电能、热能、光能、声能等不同的形式。运动的物体也有能量,叫动能。能量还储存在燃料、食物和化学物质中,叫化学能。生活中能量的形式是多种多样的,不同形式的能量之间可以相互转化。冬天,我们经常两手相互摩擦让手热一点。在这一过程中动能转化为热能。
15. 奇奇做一个“关于家里能源使用情况的调查问卷”,哪个不是必须有的( )。
A. 是否采取节能措施 B. 父母的工作单位 C. 使用能源的种类
【答案】B
【解析】
【详解】本题考查了“关于家里能源使用情况的调查问卷”包括的内容,分析选项可知,应该包括使用能源的种类、是否采取节能措施等,AC观点正确,不符合题意;B做一个“关于家里能源使用情况的调查问卷”,不需要了解父母的工作单位,B不是必须有的。
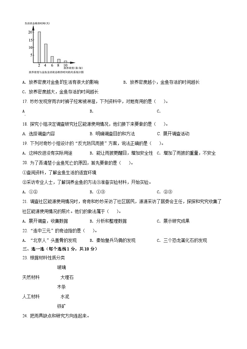
16. 下图是探探和奇奇探究放养密度对金鱼生活影响的统计图。下列解读中不正确的是( )。
A. 放养密度对金鱼的生活有很大的影响 B. 放养密度越小,金鱼存活的时间越长
C. 放养密度越大,金鱼存活的时间越长
【答案】C
【解析】
【详解】每条金鱼获得的氧气量=水中的含氧量÷缸内金鱼的数量。金鱼的呼吸质量与放养密度基本成反比例关系。放养密度对金鱼的生活有很大的影响,放养密度越小,金鱼存活的时间越长,放养密度越大,金鱼存活的时间越短。C错误,符合题意。
17. 妙妙发现穿雨衣时裤子经常被淋湿,下列资料中,对她有用的是( )。
A. B. C.
【答案】C
【解析】
【详解】雨伞、雨披、雨衣等是我们日常生活中经常使用的防雨工具。这些常用的雨具在使用时也有缺点,根据发现的雨具缺点,可以对雨具进行改进。
A、骑自行车或助力车的人,往往因为穿雨披回头不方便,雨披又容易随风飘起而烦恼。上海一家雨披加工厂克服了这个缺点设计的磁性防风安全雨披。这种雨披是针对穿雨披回头不方便设计的,所以不符合题意。
B、田峻同学(11岁)一次外出用餐时,发现放置雨伞很不方便,就产生了改进雨伞的想法。经过反复改进,最后他在伞柄上安装一个夹子,使雨伞能更牢固地扣在桌子边上。这种雨伞是针对放置不方便设计的,不符合题意。
C、下雨了,林恒韬同学穿雨衣回家时裤子被淋湿了。游泳时他给救生圈充气,想到如果在雨衣下摆上也加上一个类似的气囊,雨衣下摆就会被撑起,这样就可以避免裤腿和雨靴被淋湿。C的这种设计符合题意。
18. 探究小组决定调查研究社区能源使用情况,他们接下来要做的是( )。
A. 选择调查内容 B. 明确调查目的和方法 C. 展开调查活动
【答案】B
【解析】
【详解】调查研究的步骤有:选择调查内容,明确调查目的和方法、制订调查计划、分析和整理数据,得出结论等。探究小组决定调查研究社区能源使用情况,他们接下来要做的是明确调查目的和方法。
19. 下列对奇妙小组设计的“反光防风雨披”方案,说法正确的是( )。
A. 这种改进没有实际用途 B. 能让雨披更醒目,增加安全性 C. 增加了雨披的重量,不安全
【答案】B
【解析】
【详解】奇妙小组设计了“反光防风雨披”,“反光防风雨披”的设计中运用的科学知识是:光的反射。材料与工具是:旧雨披,反光漆,废光碟。在自然中,黄色反射光的能力最强,所以交警叔叔雨天值勤时,身穿橘黄色的衣服,上面还有条纹,这样的衣服醒目、安全,因此,我们可以在雨披的后背和前面涂上黄色的反光漆。“反光防风雨披”也是能让雨披更醒目,增加安全性。
20. 为了弄清楚小金鱼死亡的原因,首先要做的是( )。
①查阅资料,了解金鱼生活的适宜环境
②采访专业人士,了解饲养金鱼的方法③准备实验材料,开始实验。
A. ①② B. ①③ C. ②③
【答案】A
【解析】
【详解】造成小金鱼死亡的可能因素有放养密度过大,水温不适宜,缺乏食物等都可以造成金鱼死亡。为了弄清楚小金鱼死亡的原因,首先要做的是①查阅资料,了解金鱼生活的适宜环境,②采访专业人士,了解饲养金鱼的方法。
21. 调查社区能源使用情况时,奇奇和妙妙采访了社区居民,源源采访了居委会主任,探探和究究收集了社区能源使用情况的照片。他们的做法属于( )。
A. 展开调查,收集数据 B. 分析和整理数据 C. 展示研究成果
【答案】A
【解析】
【详解】调查研究时所采用的步骤有:选择调查内容、明确调查的目的和方法、制定调查计划、展开调查、搜集数据、分析和整理数据、得出结论写出报告、展示调查研究的成果。调查社区能源使用情况时,奇奇和妙妙采访了社区居民,源源采访了居委会主任,探探和究究收集了社区能源使用情况的照片。他们的做法属于展开调查,收集数据。
22. “连中三元”的奇迹指的是( )。
A. “北京人”头盖骨的发现 B. 秦始皇兵马俑的发现 C. 三个恐龙蛋化石的发现
【答案】A
【解析】
【详解】1934年,我国著名考古学家贾兰坡开始负责周口店龙骨山的发掘工作。1936年10月底,贾兰坡领着工人们发掘到了一块猿人的下颌骨。11月15日,是个雪后的星期日,上午9时30分,才发掘半小时,就发现了一具“北京人”的头盖骨。下午4时,在不远处又发现了另一具“北京人”的头盖骨。相隔11天后,又发现了一具更完整的“北京人”的头盖骨。这个“连中三元”的奇迹,轰动了世界,中外报刊争相报道。“北京人”的发现,为从猿到人的进化理论提供了极有力的证据。故A正确。
三、连一连(每个连线1分,共10分)
23. 根据材料性质分类
玻璃
天然材料 大理石
木条
人工材料 水泥
铁矿
【答案】
【解析】
【详解】在常见的材料中,有的材料直接来自大自然,如羊毛、木材和石料等,属于天然材料;有的材料不是直接来自大自然,而是由加工处理天然材料,或使天然材料的性质发生变化后制造出来的,如纸、铁、玻璃、塑料等,属于人造材料。大理石、木条、铁矿是直接来自大自然的天然材料;玻璃、水泥是人为加工处理天然材料制造出来的人工材料。
24. 把雨具缺点和研究方向连起来。
铁骨架较软 结构
伞面太薄透水
晚上穿雨披不安全 功能
雨披扭头挡视线
雨披容易老化破洞 材料
【答案】
【解析】
【详解】寻找雨具的缺点时,观察要认真细致,可以从面料、结构、功能等方面进行分析研究。雨伞的铁骨架较软、雨披扭头挡视线属于结构方面的缺点;伞面太薄透水、雨披容易老化破洞属于面料的缺点;晚上穿雨披不安全属于功能上的缺点。
四、探究排序(8分)
25. 根据已知物种写出一条从生产者到最高消费者的食物链。
老鹰 蛇 蝗虫 青蛙 小麦
【答案】小麦→蝗虫→青蛙→蛇→老鹰。
【解析】
【详解】生物之间的食物关系像链条一样,把生物紧密地联系起来。生物之间吃与被吃的链条关系就是食物链。食物链通常都是从植物开始,以动物结束的。能量从植物转移到动物身上。老鹰、蛇、蝗虫、青蛙、小麦它们之间的食物链为:小麦→蝗虫→青蛙→蛇→老鹰。
五、实验分析
26. 探探做钟摆实验时,同时改变了摆长和摆重。结果无法确定到底是哪个条件影响了摆的快慢,请你从实验单上帮他改进一下。
摆的快慢实验记录单
摆绳长度(cm) | 10cm | 20cm | 30cm |
摆锤钩码个数(个) | 1 | 3 | 5 |
10秒钟摆动次数 | 15 | 12 | 8 |
我的改进设计:
摆绳长度对摆的快慢影响记录表
摆绳长度(cm) | ( ) | ( ) | ( ) |
摆锤钩码个数(个) | ( ) | ( ) | ( ) |
10秒钟摆动次数 | 不填 | 不填 | 不填 |
摆锤重量对摆的快慢影响记录表
摆绳长度(cm) | ( ) | ( ) | ( ) |
摆锤钩码个数(个) | ( ) | ( ) | ( ) |
10秒钟摆动次数 | 不填 | 不填 | 不填 |
【答案】 ①. 10 ②. 20 ③. 30 ④. 1 ⑤. 1 ⑥. 1 ⑦. 20 ⑧. 20 ⑨. 20 ⑩. 1 ⑪. 2 ⑫. 1
【解析】
【详解】摆是由摆长和摆锤组成的,意大利科学家伽利略首先发现了摆的秘密。同一个摆,摆摆动的快慢与摆长有关,与摆锤无关。摆长越长,摆摆动的越慢,反之摆长越短,摆摆动的越快。研究摆绳长度对摆的快慢影响时,改变的条件是摆绳长度,保持摆锤重量不变。研究摆锤重量对摆的快慢影响时,改变的条件是摆锤重量,保持摆绳长度不变。
下图是某同学组装的用橡皮筋驱动的小车:把橡皮筋连接起来,一端固定在车架上,另一端固定在车轴上,转动车轮,让橡皮筋在车轴上缠绕,松开车轮就会转动。请分析并回答下列问题:
27. 橡皮筋缠绕一圈时和缠绕多圈时,产生的力相比,( )。
A. 缠绕一圈时大 B. 缠绕多圈时大 C. 一样大
28. 皮筋缠绕一圈时和缠绕多圈时,力作用在小车上的时间相比,( )。
A. 缠绕一圈时,时间长 B. 缠绕多圈时,时间长 C. 一样长
29. 橡皮筋在车轴上缠绕的圈数越多,小车行驶的距离越( );橡皮筋在车轴上缠绕的圈数越少,小车行驶的距离越( )。(填“远”或“近”)。
【答案】27. B 28. B
29. ①. 远 ②. 近
【解析】
【分析】一定的拉力能够使静止的小车运动起来,拉力越大,小车运动得越快。用橡皮筋作动力的小车,橡皮筋绕的圈数越多,行驶速度越快,行驶距离越远;橡皮筋绕的圈数越少,行驶速度越慢,行驶距离越近。
【27题详解】
同样的橡皮筋,在弹性范围内,橡皮筋缠绕的圈数增多,橡皮筋产生的弹力会增大,
【28题详解】
在一定范围内,橡皮筋缠绕的圈数越多,产生的力越大。橡皮筋缠绕一圈时和缠绕多圈时,力作用在小车上的时间不一样,缠绕多圈的作用时间长。
【29题详解】
用橡皮筋作动力的小车,橡皮筋绕的圈数越多,行驶速度越快,行驶距离越远;橡皮筋绕的圈数越少,行驶速度越慢,行驶距离越近。
30. 下图是研究电磁铁磁力大小与( )关系的对比实验。
(1)实验中不需要改变的条件是:________________________
(2)实验中需要改变的条件是:__________________________
(3)实验的结论是:________________________________
【答案】 ①. 线圈圈数 ②. 电池的数量,铁芯的大小 ③. 线圈圈数 ④. 线圈圈数越多,电磁铁磁力越大
【解析】
【分析】电磁铁的两极与线圈的缠绕方向和电流的方向有关,电磁铁的磁力大小与线圈圈数有关:圈数少,磁性弱;圈数多,磁性强;电磁铁的磁力大小与使用的电池数量有关:电池少,则磁性弱;电池多,则磁性强。电磁铁的磁力大小还与导线的粗细、铁芯的粗细等因素有一定关系。
【详解】如图是研究电磁铁磁力的大小与线圈圈数是否有关的对比实验。
(1)实验中不需要改变的条件是:电池的数量、铁芯的大小;
(2)实验中需要改变的条件是:线圈圈数;
(3)实验的结论:线圈圈数越多,吸引的大头针越多,电磁铁磁力越大。
31. 第二次世界大战以后,南非探险队登上了南极的马里斯岛,船上的几只老鼠也被带上了小岛。因为老鼠没有天敌,两年后,这个岛成了鼠岛。为了消灭老鼠,探险队运来了几只家猫,结果老鼠逐渐减少了,而猫迅速繁殖,这个岛又成了猫岛,6万只猫每天要吃掉60多万只鸟。为了挽救鸟类,南非当局用直升机向猫扫射,并派上百名士兵捕杀猫。请你用你学到的科学知识分析:为什么会出现这种现象?并说一说,从这个例子中,你认识到了什么?
【答案】自然界中几乎所有的生物都和其他一定数量的生物之间发生着食物关系,这种关系叫食物链如大鱼吃小鱼,小鱼吃虾米,虾米吃水草。当食物链中的某一种成员消失或猛增时,就会破坏原来的食物链,影响很多生物的生存。从这个例子中,我认识到尊重自然,保护自然,与自然和谐相处非常重要。
【解析】
【详解】略
【小升初真题卷】2021-2022学年河南省许昌市建安区大象版六年级下册期末质量检测科学试卷(原卷版+解析版): 这是一份【小升初真题卷】2021-2022学年河南省许昌市建安区大象版六年级下册期末质量检测科学试卷(原卷版+解析版),文件包含2021-2022学年河南省许昌市建安区大象版六年级下册期末质量检测科学试卷解析版docx、2021-2022学年河南省许昌市建安区大象版六年级下册期末质量检测科学试卷原卷版docx等2份试卷配套教学资源,其中试卷共4页, 欢迎下载使用。
【小升初真题卷】2021-2022学年河南省济源市大象版六年级下册期末教学质量调研科学试卷(原卷版+解析版): 这是一份【小升初真题卷】2021-2022学年河南省济源市大象版六年级下册期末教学质量调研科学试卷(原卷版+解析版),文件包含2021-2022学年河南省济源市大象版六年级下册期末教学质量调研科学试卷解析版docx、2021-2022学年河南省济源市大象版六年级下册期末教学质量调研科学试卷原卷版docx等2份试卷配套教学资源,其中试卷共12页, 欢迎下载使用。
【小升初真题卷】2021-2022学年河南省安阳市殷都区大象版六年级下册期末教学质量检测科学试卷(原卷版+解析版): 这是一份【小升初真题卷】2021-2022学年河南省安阳市殷都区大象版六年级下册期末教学质量检测科学试卷(原卷版+解析版),文件包含2021-2022学年河南省安阳市滑县大象版六年级下册期末考试科学试卷解析版docx、2021-2022学年河南省安阳市滑县大象版六年级下册期末考试科学试卷原卷版docx等2份试卷配套教学资源,其中试卷共7页, 欢迎下载使用。

