四川省成都市第七中学2022-2023学年高一化学下学期期中考试试题(Word版附解析)
展开2022-2023 学年度下期高 2025 届半期考试
化学试卷
考试时间:90 分钟 满分:100 分
相对原子质量:H-1 C-12 N-14 O-16 Mg-24 S-32 Mn-55 Cu-64 Ba-137
一、选择题(包括20个小题,每小题2分,共40分,每小题只有一个选项符合题意)
1. 下列关于无机非金属材料的说法中,不正确的是
A. 高纯硅可用作半导体材料
B. 门窗玻璃、混凝土桥墩、水晶镜片均含有
C. 碳化硅(SiC)俗称金刚砂,具有优异的高温抗氧化性能,可用作耐高温半导体材料
D. 用于北京冬奥会礼仪服智能发热的石墨烯属于无机非金属化合物
【答案】D
【解析】
【详解】A.硅为良好的半导体材料,高纯硅常用作半导体材料,A正确;
B.门窗玻璃、混凝土桥墩、水晶镜片均为硅酸盐产品,均含有,B正确;
C.碳化硅的硬度很大,具有优良的导热性能,是一种半导体,高温时能抗氧化,高纯度的碳化硅,可用于制造半导体、制造碳化硅纤维,C正确;
D.石墨烯为单质,不属于化合物,D错误;
故选D。
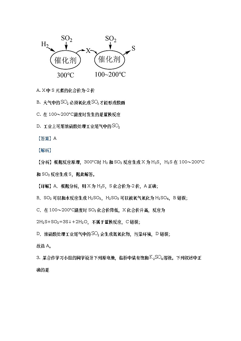
2. 属于严重的大气污染物,可用与高温反应消除的污染,其反应原理可分为两步,过程如图所示。下列说法正确的是
A. X中S元素的化合价为-2价
B. 大气中的必须氧化成才能形成酸雨
C. 在100~200℃温度时发生的是置换反应
D. 工业上可用浓硝酸处理工业尾气中的
【答案】A
【解析】
【分析】根据反应原理,300℃时H2和SO2反应生成X为H2S,H2S在100~200℃和SO2反应生成S,据此解答。
【详解】A.根据分析,则X为H2S,S化合价为-2价,A正确;
B.SO2可以和水反应生成H2SO3,H2SO3可以被氧气氧化为H2SO4,B错误;
C.在100~200℃温度时SO2化合价降低,X化合价升高,反应为2H2S+SO2=3S↓+2H2O,不属于置换反应,C错误;
D.浓硝酸处理工业尾气中的会生成氮氧化物,污染环境,D错误;
故选A。
3. 某合作学习小组的同学设计下列原电池,盐桥中装有饱和溶液。下列叙述中正确的是
A. 乙烧杯可看作半电池,发生还原反应
B. 盐桥中的电解质可换成饱和KCl溶液
C. 电子流动方向:石墨(甲)→a→b→石墨(乙)→盐桥→石墨(甲)
D. 电池工作一段时间,甲烧杯中酸性减弱
【答案】D
【解析】
【分析】氧化性: ,所以原电池反应为亚铁离子和高锰酸钾在酸性条件下反应生成铁离子、锰离子和水,则MnO在a侧电极得电子发生还原反应,a侧是正极;Fe2+在b侧电极失去电子发生氧化反应生成Fe3+,b侧是负极。
【详解】A.据分析,乙烧杯中Fe2+在b侧电极失电子发生氧化反应生成Fe3+,b侧石墨电极是负极,A错误;
B.高锰酸钾溶液可以氧化氯离子,故不能换成饱和KCl溶液,B错误;
C.b侧是负极、a侧是正极,电池工作时,电子流动方向:石墨(乙)→b→a→石墨(甲),C错误;
D.a侧是正极,电极反应为MnO+5e-+8H+=Mn2++4H2O,消耗氢离子,电池工作一段时间,甲烧杯中酸性减弱,D正确;
答案选D。
4. 下列所示装置能达到实验目的的是
A
B
C
D
“随关随停”制取氨气
以铁丝为催化剂模拟工业合成氨并检验产物
制备并收集NO2
中和反应反应热的测定
A. A B. B C. C D. D
【答案】B
【解析】
【详解】A.由于碱石灰溶于水,多孔塑料隔板不能起到分离反应阻止反应发生的作用,即装置不能实现“随关随停”制取氨气,A不合题意;
B.氮气和氢气是在铁丝作催化剂的条件下进行的,检验氨气应用湿润的红色石蕊试纸,B符合题意;
C.Cu与浓硝酸反应可制得NO2,但由于3NO2+H2O=2HNO3+NO即NO2不能用排水法收集,C不合题意;
D.题干图示中和反应反应热的测定装置中缺少环形玻璃搅拌棒,无法进行实验,D不合题意;
故答案为:B
5. 下列离子方程式正确是
A. 向次氯酸钙溶液中通入:
B. 溶液与稀硫酸混合:
C. 同浓度同体积溶液与NaOH溶液混合:
D. 过量铁粉加入到稀硝酸中:
【答案】D
【解析】
详解】A.向次氯酸钙溶液中通入会发生氧化还原反应,生成硫酸钙和氯离子,A错误;
B.硫代硫酸钠溶液与稀硫酸反应生成硫酸钠、硫沉淀、二氧化硫和水,反应的离子方程式为,B错误;
C.体积同浓度的硫酸氢铵溶液与氢氧化钠溶液反应时,氢离子优先与氢氧根离子反应生成水,反应的离子方程式为,C错误;
D.过量铁粉加入到稀硝酸中,由于铁过量则生成二价铁,离子方程式为:,D正确;
故选D。
6. 设表示阿伏加德罗常数的值。下列说法正确的是
A. 标况下溶于水形成的溶液中,微粒和的数目之和为
B. 密闭容器中,与足量反应制备,形成个N-H键
C. 与足量的焦炭反应,当生成1 mol气体时转移的电子数为
D. 32 g Cu与足量的硫共热,反应中转移的电子数为
【答案】C
【解析】
【详解】A.标准状况下,2.24 L NH3的物质的量是0.1 mol,NH3溶于水,与水反应产生NH3·H2O,NH3·H2O是弱电解质,在水中存在电离平衡,电离产生NH、OH-,同时溶液中含有NH3,根据N原子守恒可知溶液中NH、NH3·H2O、NH3的物质的量的和是0.1 mol,则NH、NH3·H2O的物质的量小于0.1mol,其数目小于0.1NA,A错误;
B.该反应为可逆反应,形成的N-H键小于6NA,B错误;
C.SiO2与足量的焦炭高温下完全反应生成Si和一氧化碳,生成1个CO,化合价升高2个,因此生成1 mol气体时转移的电子数为,C正确;
D.32 g铜粉的物质的量为0.5mol,与足量的硫粉共热充分反应生成Cu2S转移电子总数为0.5NA,D错误;
故选C。
7. 将一定物质的量的置于2 L的恒容密闭容器中,只发生反应,在其他条件相同时,反应物的物质的量n随反应时间t的变化情况如表所示:
t/min
n/mol
实验序号(反应温度)
0
10
20
30
40
50
60
1(800℃)
1.0
0.80
0.67
0.57
0.50
0.50
0.50
2(800℃)
1.2
0.92
0.75
0.63
0.60
0.60
0.60
3(820℃)
1.0
0.40
0.25
0.20
0.20
0.20
0.20
根据表中数据,下列说法正确的是
A. 在实验1中,反应在10~20 min内
B. 根据实验1和实验2,可知反应恰好达到平衡状态的时间相同
C. 根据实验2和实验3,无法说明浓度对反应速率的影响趋势
D. 根据实验1和实验3,可得出温度越高,HI的分解率越小
【答案】C
【解析】
【详解】A.实验1中,反应在10~20min内,v(HI)==0.0065 mol•L-1•min-1,A错误;
B.在实验1和实验2中,40min后HI(g)的物质的量不再变化,说明40min后反应处于平衡状态,但不能说明40min时反应恰好达到平衡状态,B错误;
C.实验2和实验3的反应温度不同,且HI(g)的起始物质的量不同,则无法说明浓度对反应速率的影响趋势,C正确;
D.比较实验1和实验3,开始时加入的n(HI)相同,反应温度不同,平衡时实验3中HI(g)的物质的量少,说明温度越高,HI的分解率越大,D错误;
综上所述答案为C。
8. 是一种重要的化工原料,有关制备途径及性质如图所示。下列说法错误的是
A. 途径①所用混酸中与的最佳物质的量之比为3:2
B. 与途径①、③相比,途径②更好地体现了环境保护的思想
C. 生成等量的硫酸铜,三个途径中参加反应的硫酸的物质的量①<②<③
D. ①②③中,只有③中作氧化剂
【答案】C
【解析】
【详解】途径①中的方程式为,途径②中方程式为:,,途径③中方程式为:。据此解答。
A.途径①中铜和稀硝酸与稀硫酸的混合酸,反应生成硫酸铜和一氧化氮和水,反应的离子方程式为:,则混酸中与的最佳物质的量之比为3:2,A正确;
B.途径②中不产生有毒气体,能更好的体现环境保护思想,B正确;
C.根据三个途径涉及的方程式分析,生成3mol的硫酸铜,三个途径中参加反应的硫酸的物质的量分别为3mol,3mol,6mol,有①=②<③,C错误;
D.①②③中,只有③中作氧化剂,其余反应中硫酸只表现酸性,D正确;
故选C。
9. 某同学按如图所示实验装置探究铜与浓硫酸的反应,记录实验现象如表。
试管
实验现象
①
白雾、白色固体产生
②
大量白色沉淀
③
少量白色沉淀
④
品红溶液褪色
下列说法不正确的是
A. ①中玻璃管有平衡气压的作用
B. ②③中的白色沉淀成分相同
C. 为了确定①中白色固体是否为硫酸铜,可将试管内的物质缓慢注入水中,振荡观察
D. 实验时若先往装置内通入足量,再加热试管①,实验现象不变
【答案】D
【解析】
【分析】浓硫酸与铜反应生成硫酸铜和二氧化硫,二氧化硫不能与氯化钡反应,②③中有白色沉淀硫酸钡生成,则证明二氧化硫反应生成了三氧化硫,④中品红溶液褪色,证明有二氧化硫。
【详解】A.①中玻璃管与大气连通,能够平衡气压,A正确;
B.②③中白色沉淀均为硫酸钡,成分相同,B正确;
C.硫酸铜溶液为蓝色,向试管中注水,若白色固体溶解,溶液变蓝,则证明白色固体为硫酸铜,C正确;
D.二氧化硫不能与氯化钡反应,若实验时先通氮气排出空气,无三氧化硫生成,则②③中均无沉淀生成,D错误;
故选D。
10. 反应在295K时,其反应物浓度与反应速率关系的数据如下:
①
0.100
0.100
②
0.500
0..100
③
0.100
0.500
注:反应物浓度与反应速率关系式为(式中速率常数,其中为活化能,A、R均为大于0的常数,T为温度)下列说法不正确的是
A. m=2,n=1
B. 当,,
C. 加入催化剂可以改变反应途径,也可以增大速率常数k,而加快反应速率
D. 升高温度,可以增大反应的活化能,从而使速率常数k增大
【答案】D
【解析】
【分析】由表中①③数据可知,n=1,由①②组数据可知,m=2,由①数据可知;
【详解】A.据数据分析知m=2,n=1,A正确;
B.当c(NO)=0.200mol·L-1,c(Cl2)=0.300mol·L-1,v(NO)=2v(Cl2)=2×8.0××0.300mol·L-1·s-1=0.192mol·L-1·s-1,B正确;
C.催化剂可降低反应的活化能,增大活化分子数目,增大反应速率,C正确;
D.升高温度,活化能不变,D错误;
答案选D。
11. “封管实验”具有简易、方便、节约、绿色等优点,关于如图所示三个“封管实验”(夹持装置未画出)的说法正确的是
A. 加热时,①中上部汇集了白色固体
B. 加热时,②中溶液变红,冷却后又变为无色
C. 3个反应均为可逆反应
D. 加热时③中溶液逐渐变为无色
【答案】A
【解析】
【详解】A.加热时,氯化铵分解为氨气和氯化氢,氯化氢和氨气遇冷生成氯化铵,所以①中上部汇集了NH4Cl白色固体,A正确;
B.氨水呈碱性,能使酚酞变红,加热②中溶液氨气挥发,溶液变为无色,冷却后氨溶于水,溶液又变红,B错误;
C.可逆反应应在同一条件下进行,题中实验分别在加热条件下和冷却后进行,不是可逆反应,C错误;
D.二氧化硫能使品红溶液褪色,加热时,③溶液中二氧化硫挥发,品红溶液变红色,冷却后二氧化硫又溶于水,溶液红色褪去,体现了SO2的漂白性,D错误;
故选A。
12. 已知及25℃下,葡萄糖的燃烧热为。图中能正确表示反应:的能量变化曲线是
A. 曲线1 B. 曲线2 C. 曲线3 D. 曲线4
【答案】B
【解析】
【详解】葡萄糖的燃烧热为。图中能正确表示反应:的反应为吸热反应,该反应吸收的热量小于2804kJ,故为曲线2。
故选B。
13. 用催化还原,可以消除氮氧化物的污染。例如:
①
②
下列说法正确的是
A. 若用还原生成和水蒸气,放出的热量为173.4 kJ
B. 由反应①可推知:
C. 等量甲烷参与反应时,①②转移的电子数相同
D. 若反应②放出116 kJ热量,则转移电子的物质的量为1.60 mol
【答案】C
【解析】
【详解】A.①
②
根据盖斯定律,①+②可得,若用还原生成和水蒸气,放出的热量为86.7kJ,A错误;
B.气态水水变成液态水是放热反应,所以,B错误;
C.反应①和反应②中,都变成了,也就是说转移的电子数为8,所以等物质的量的甲烷分别参加反应①、②,反应转移的电子数相同,C正确;
D.若反应②放出116 kJ热量,则0.4molNO参加反应,则转移电子的物质的量为0.8 mol,D错误;
故选C。
14. 粗盐溶液中常含有、、等杂质,实验室利用溶液、溶液、盐酸,按照如图所示流程可除去杂质得到精盐。下列说法不正确的是
A. 试剂X不能是
B. 加入试剂Z前必须过滤
C. 操作I用到的玻璃仪器有玻璃棒、酒精灯
D. 若粗盐固体为a g,得到的精盐为b g,则a一定大于b
【答案】D
【解析】
【分析】粗盐溶液中常含有、、等杂质,除去这些离子对应选用的离子有、、,且应该均过量,故可先加入试剂X :Ba(OH)2可以除去、;再加入试剂Y :碳酸钠,可以除去Ca2+和过量的Ba2+,过滤后再加入稀盐酸,以除去过量的OH-、,得到氯化钠溶液,氯化钠的溶解度随温度的变化不大,应蒸发结晶得到氯化钠晶体。
【详解】A.根据分析可知,试剂X是Ba(OH)2,不能是,A正确;
B.加入试剂Y形成的沉淀有碳酸钡,可以和盐酸反应,试剂Z是盐酸,故加入试剂Z前必须过滤,B正确;
C.操作I是从氯化钠溶液中得到氯化钠固体,应该用蒸发结晶的方法,用到的玻璃仪器有玻璃棒、酒精灯,C正确;
D.根据反应过程,制得的NaCl,既有原溶液中的也有新生成的,a不一定大于b,D错误;
故选D。
15. 在容积为2 L的密闭容器中,保持体系内温度800℃不变,将一定量的NO和混合发生反应:,其中NO的物质的量(n)随时间(t)的变化关系如下图所示。下列说法错误的是
A. 若30 s时反应达到平衡,表示达到平衡过程的平均反应速率,则
B. 图像中曲线Ⅱ表示NO的变化
C. 800℃时,反应达平衡时放出a kJ热量,写出此条件下的热化学方程式为
D.
【答案】C
【解析】
【分析】反应开始时加入的是反应物NO和O2,所以反应物NO和O2的物质的量在平衡建立过程中逐渐减小,生成物NO2的物质的量在平衡建立过程中逐渐增多,从开始到30s时,曲线Ⅰ和Ⅱ变化的量相同,所以曲线Ⅱ表示NO物质的量的变化,曲线Ⅰ表示NO2物质的量的变化,从开始到平衡,NO的物质的量减少了0.20mol-0.07mol=0.13mol,所以NO2的物质的量增加了0.13mol,即平衡时NO2的物质的量为0.13mol。
【详解】A.从开始到平衡,NO的物质的量减少了0.13mol,所以O2的物质的量减少了0.065mol,则v(O2)= =1.1×10-3mol·L-1·s-1,故A正确;
B.由以上分析可知,图像中曲线Ⅱ表示NO的变化,故B正确;
C.化学方程式的系数的含义是物质的量。消耗0.065molO2,放出akJ的热量,则消耗1molO2,放出的热量为= kJ/mol,所以此条件下的热化学方程式为2NO(g)+O2(g)⇌2NO2(g) △H=-200a/13kJ/mol,故C错误;
D.根据速率之比等于系数之比,则,故D正确;
故选C。
16. 关于非金属单质及化合物的性质,下列说法不正确的是
A. 有杀菌、抗氧化作用,可用作食品添加剂
B. 浓具有强吸水性,能吸收糖类化合物中的水分并使其炭化
C. 右图路线①②③是工业生产硝酸的主要途径,①中氧化剂与还原剂的物质的量之比为5:4
D. 右图路线Ⅰ、Ⅱ、Ⅲ是雷电固氮生成硝酸的主要途径
【答案】B
【解析】
【详解】A.有杀菌、抗氧化作用,能延长食物保质期,可用作食品添加剂,A正确;
B.浓具有强脱水性,能吸收糖类化合物中的水分并使其炭化,B错误;
C.路线①②③是工业生产硝酸的主要途径,①中反应为,则为氧化剂氧气与还原剂氨气的物质的量之比为5:4,C正确;
D.路线Ⅰ、Ⅱ、Ⅲ是雷电固氮,将氮气通过转化生成硝酸的主要途径,D正确;
故选B;
17. 。在存在时该反应机理为:①(快);②(慢)。下列说法不正确的是
A. 该反应速率主要由第②步基元反应决定
B. 基元反应发生的先决条件是反应物分子必须有足够的能量
C. 的存在提高了该反应活化分子百分数,使有效碰撞次数增加,反应速率加快
D. 逆反应的活化能比正反应的活化能大
【答案】B
【解析】
【详解】A.总反应速率是由慢反应决定,根据题中信息可知,该反应速率是由第②基元反应决定,故A正确;
B.基元反应发生的先决条件是由足够的能量和碰撞方向,故B错误;
C.V2O5为该反应的催化剂,降低该反应的活化能,提高反应的活化分子百分数,使有效碰撞次数增加,反应速率加快,故C正确;
D.198kJ/mol为该反应的焓变,该反应为放热反应,逆反应的活化能比正反应的活化能大,故D正确;
答案为B。
18. 新型电池是化学研究的重要课题之一,有关下列两种新型电池说法正确的是
电池
I
II
图示
说明
在酸性乙醇燃料电池中加入硝酸,可使电池持续大电流放电。
常温钠离子全固态浓差电池,正极材料为层状含钠过渡金属氧化物,负极为钠锡合金()。
A. 电池Ⅰ中加入降低了正极反应的活化能,负极反应为
B. 电池Ⅰ中当被完全氧化时有被还原
C. 电池Ⅱ放电时,会脱离过渡金属氧化层
D. 电池Ⅱ充电时,b极接电源的正极,a极接电源的负极
【答案】A
【解析】
【详解】A.电池Ⅰ中消耗又生成,起催化剂作用,故加入降低了正极反应的活化能,负极反应为乙醇失去电子发生氧化反应生成二氧化碳,反应为,A正确;
B.没有标况,不能计算反应的氧气的体积,B错误;
C.电池Ⅱ正极材料为层状含钠过渡金属氧化物,负极为钠锡合金;放电时,向正极迁移,会进入过渡金属氧化层,C错误;
D.电池Ⅱ充电时,正极接外接电源正极、负极接外接电源负极,故b极接电源的负极,a极接电源的正极,D错误;
故选A;
19. 含的工业尾气转化为硫酸钾的流程如下:
下列说法正确的是
A. 反应Ⅰ得到固体A的主要成分是
B. 为提高A的转化速率,控制反应Ⅱ宜在高温下进行
C. 滤液B中大量存在的主要离子有、、
D. 反应Ⅲ的化学方程式为
【答案】D
【解析】
【分析】含二氧化硫的尾气和CaCO3、空气中氧气反应生成CaSO4、CO2,二氧化硫中的+4价硫被氧气氧化为+6价,生成A为硫酸钙,硫酸钙和碳酸氢铵、氨气反应生成碳酸钙和硫酸铵,过滤除去碳酸钙,硫酸铵和KCl反应得到氯化铵和硫酸钾。
【详解】A.二氧化硫的尾气和CaCO3、空气中氧气反应生成CaSO4、CO2,A是CaSO4,A错误;
B.高温下,碳酸氢铵受热分解,反应Ⅱ不宜在高温下进行,B错误;
C.根据分析,滤液B中大量存在的主要离子有、,C错误;
D.反应Ⅲ为硫酸铵和KCl反应得到氯化铵和硫酸钾,化学方程式为,D正确;
故选D。
20. 将1.52 g铜镁合金完全溶解于50 mL密度为、质量分数为63%的浓硝酸中,得到和的混合气体0.05 mol,向反应后的溶液中加入溶液,当金属离子全部沉淀时,得到2.54 g沉淀。下列说法不正确的是
A. 该合金中铜与镁物质的量之比是2:1
B. 该浓硝酸中的物质的量浓度是
C. 和的混合气体中,的体积分数是20%
D. 得到2.54 g沉淀时,加入NaOH溶液的体积是660 mL
【答案】D
【解析】
【详解】A.金属离子全部沉淀时,得到2.54g沉淀为氢氧化铜、氢氧化镁,故沉淀中氢氧根的质量为,氢氧根的物质的量为,根据电荷守恒可知,金属提供的电子物质的量等于氢氧根的物质的量,令铜、镁合金中Cu、Mg的物质的量分别为xmol、ymol,则:、,解得x=0.02,y=0.01,故合金中铜与镁的物质的量之比是2:1,故A正确;
B.该浓硝酸密度为1.40g/mL、质量分数为63%,则该浓硝酸的物质的量浓度为:,故B正确;
C.标况下,NO2和N2O4混合气体的物质的量为0.05mol,设二氧化氮的物质的量为amol,则四氧化二氮的物质的量为(0.05-a)mol,根据电子转移守恒可知,,解得:a=0.04,N2O4的体积分数为,故C正确;
D.金属离子全部沉淀时,反应后溶质为硝酸钠,根据氮元素守恒可知,硝酸钠的物质的量为,根据钠离子守恒可知n(NaOH)=n(NaNO3)=0.64mol,故需要氢氧化钠溶液的体积为:,故D错误。
故答案选D。
二、非选择题(包括5个小题,共60分)
21. 化学反应过程中伴随着能量变化。
(1)下列变化中属于吸热反应的是_______。
①铝片与稀盐酸的反应 ②将胆矾加热变为白色粉末 ③甲烷在氧气中的燃烧反应 ④固体溶于水⑤氯酸钾分解制氧气 ⑥与反应
其中⑥中发生的化学方程式为_______。
(2)在25℃、101 kPa下,液态甲醇()的燃烧热为726.5 kJ/mol,已知: ,写出甲醇燃烧生成水蒸气的热化学方程式_______。
(3)标准状态下,下列物质气态时的相对能量如下表:
物质(g)
O
H
HO
HOO
能量/kJ/mol
249
218
39
10
0
0
-136
-242
由计算出中氧氧单键的键能为_______kJ/mol,解离氧氧单键所需能量:HOO_______(填“>”、“<”或“=”)。
(4)用60 mL 0.50 mol/L盐酸与60 mL 0.55 mol/L氢氧化钠溶液完成中和热测定实验。假设盐酸和氢氧化钠溶液密度都是,已知反应后混合溶液的比热容,量热计的热容常数是。实验过程中记录数据如下:
实验序号
起始温度
终止温度
盐酸
氢氧化钠溶液
混合溶液
1
20.5
20.6
23.2
2
20.6
20.7
23.4
3
20.9
20.7
22.4
根据实验数据计算该实验中和热_______。
(5)某基元反应的与活化能()的关系为。补充该反应过程的能量变化示意图______。
【答案】(1) ①. ②⑤⑥ ②.
(2)
(3) ①. 214 ②. >
(4)
(5)
【解析】
【小问1详解】
大多数分解反应为吸热反应,与氯化铵反应也为吸热反应;所有可燃物的燃烧、所有金属与酸的反应为放热反应;吸热反应和放热反应为化学反应,溶解为物理过程。因此,可判断②⑤⑥为吸热反应,其中与反应的化学方程式为。
【小问2详解】
甲醇燃烧热的热化学方程式为CH3OH(l)+O2(g)=CO2(g)+2H2O(l) △H=-725.76kJ∙mol-1,且 ,根据盖斯定律,甲醇燃烧生成水蒸气的热化学方程式为 。
【小问3详解】
一个包含两个H-O键和1个氧氧单键,因此,氧氧单键的键能为;解离HOO中氧氧单键所需能量为,解离H2O2中氧氧单键所需能量为214kJ/mol,因此解离氧氧单键所需能量:HOO>。
【小问4详解】
第1次实验盐酸和NaOH溶液起始平均温度为20.55℃,反应后温度为23.2℃,反应前后温差为2.65℃;第2次实验反应前后温差为2.75℃;第3次实验反应前后温差为1.6℃。第3次误差太大,舍去该组数据。则反应热为,每次实验共有酸参与反应,则。
【小问5详解】
生成物和反应物之间的能量差为,则说明该反应为放热反应(吸热反应则ΔH
(1)A装置中生成的化学方程式为_______。
(2)D装置后接尾气吸收装置,下列能用来吸收尾气的装置是_______ (填装置序号)。
(3)若将D与a相连,在E中产生白色沉淀,其沉淀的化学式为_______。设计实验验证E装置中含有 _______。
(4)若向a处分别通入大量_______ (填下列气体编号),在E中不会产生白色沉淀。
A. B. C. D.
(5)实验发现C中粉末完全变红,D中无水硫酸铜变蓝,还产生一种单质气体。
①若红色固体为单质,实验后将C中固体与浓硫酸混合加热,其化学方程式为_______;若充分反应后红色固体有剩余,再加入下列的_______试剂,固体又可以继续溶解。
A.稀 B.溶液 C.溶液 D.溶液
②已知也为红色固体,反应前C中CuO质量为8 g,反应后C中红色固体质量为6.8 g,则C中发生的总反应方程式为_______。
【答案】(1)
(2)②③ (3) ①. ②. 取E装置中溶液少许于试管中,加入少量NaOH固体,加热,有使湿润的红色石蕊试纸变蓝的气体生成,则含有。
(4)CD (5) ① ②. BD ③.
【解析】
【分析】A装置采用实验室制法产生NH3,经B装置除去水得到干燥的NH3,在加热条件下和CuO反应,D装置无水硫酸铜检验是否有H2O产生。
【小问1详解】
A装置中为NH3的实验室制法,化学方程式为。
【小问2详解】
氨气极易溶于水,尾气吸收需要防止倒吸,图中能用来吸收尾气的装置是②③,①装置容易发生倒吸,④装置没有出气口。
【小问3详解】
氨气和二氧化硫在水中生成亚硫酸铵,亚硫酸铵与氯化钡反应生成亚硫酸钡沉淀。检验铵根离子的方法是取E装置中溶液少许于试管中,加入少量NaOH固体,加热,有使湿润的红色石蕊试纸变蓝的气体生成,则含有。
【小问4详解】
A.二氧化氮能与水反应生成硝酸,硝酸能将二氧化硫氧化为硫酸根离子,硫酸根离子与钡离子结合生成硫酸钡白色沉淀;
B.氯气能将二氧化硫氧化为硫酸根离子,从而与钡离子结合生成硫酸钡白色沉淀;
C.二氧化碳与二氧化硫、氯化钡均不反应,无沉淀生成;
D.硫化氢和二氧化硫反应生成S单质黄色沉淀,不能生成白色沉淀。
答案选CD。
【小问5详解】
①该红色单质为Cu,和浓硫酸混合加热的化学式为。充分反应后浓硫酸变稀,反应停止,加入FeCl3溶液,其中的Fe3+可以氧化Cu;加入KNO3溶液,则和剩余的H+形成硝酸,可和Cu继续发生反应。②反应前C中CuO质量为8 g,即有含有0.1molCuO。反应后C中红色固体质量为6.8 g,即含有6.4gCu,0.4gO,可知反应后生成了0.025molCu2O,0.05molCu,即CuO、Cu、Cu2O的化学计量数之比为4∶2∶1,D中无水硫酸铜变蓝,说明有H2O生成,还产生一种单质气体,根据元素守恒,该气体为N2,故C中发生的总反应方程式为。
23. 工业烟气中和氮氧化物()都是大气污染物,综合治理对改善环境有重要意义。
(1)氮氧化物()引起的环境问题主要有_______(指出一种即可)。
(2)“纳米零价铁—”体系可将烟气中难溶的NO氧化为可溶的。在一定温度下,将溶液和HCl溶液雾化后与烟气按一定比例混合,以一定流速通过装有纳米零价铁的反应装置,可将烟气中的NO氧化。
①催化分解产生HO·,HO·将NO氧化为的机理如图1所示,Y的化学式为_______。
②纳米零价铁的作用是_______。
③NO脱除率随温度的变化如图2所示。温度高于120℃时,NO脱除率随温度升高呈现下降趋势的主要原因是_______。
(3)科学家最近发现了一种利用水催化促进和转化的化学新机制如图3所示。处于纳米液滴中的或可以将电子通过“水分子桥”快速转移给周围的气相分子促进中间体的形成。形成“水分子桥”的主要作用力是_______,写出与间发生的总反应的离子方程式_______。
(4)工业上回收利用烟气中的一种途径是:;该小组在实验室探究步骤Ⅱ时,一定条件下向的溶液通入空气后,欲测定溶液中的氧化率(α),设反应后溶液体积仍为100 mL。
①为该小组设计实验方案(可选试剂:溶液、酸性溶液、溶液、溶液和盐酸,不必描述操作过程的细节,物理量的数值用字母表示):_______。
②氧化率 _______×100%(用实验方案中的物理量表示)。
【答案】(1)光化学烟雾(硝酸型酸雨)
(2) ①. 或 ②. 与盐酸反应产生 ③. 温度升高分解,浓度降低,NO脱除率降低
(3) ①. 氢键 ②.
(4) ①. 方案1:向反应后的溶液中加入过量盐酸,再加入足量溶液,将沉淀过滤、洗涤、干燥、称量,所得固体质量为m g。方案2:取20.00 mL反应后溶液于锥形瓶中,用0.1 mol/L的溶液测定,消耗溶液体积V mL ②. 或
【解析】
【小问1详解】
氮氧化物()引起的环境问题主要有光化学烟雾(硝酸型酸雨)等;
【小问2详解】
①Fe2+催化H2O2分解产生HO和HO·,O元素化合价降低,所以铁元素化合价升高,Y的化学式为FeCl3;
②纳米零价铁与盐酸反应产生;
③H2O2的分解速率随温度升高而加快,H2O2浓度减小,所以温度高于120℃时,NO脱除率随温度升高呈现下降趋势;
【小问3详解】
由图3可知,“水桥”由中的H与H2O分子的0之间的氢键形成;由图丙可知,与NO2、H2O反应生成HNO2和,离子方程式;
【小问4详解】
①测定溶液中硫酸根离子的量,向反应后的溶液中加入过量盐酸,再加入足量BaCl2溶液,将沉淀过滤、洗涤、干燥、称量,质量为m g,故答案为: 方案1:向反应后的溶液中加入过量盐酸,再加入足量溶液,将沉淀过滤、洗涤、干燥、称量,所得固体质量为m g。方案2:取20.00 mL反应后溶液于锥形瓶中,用0.1 mol/L的溶液测定,消耗溶液体积V mL;
②若采用方案1,向反应后的溶液中加入过量的盐酸,先将剩余的亚硫酸根离子除去,再加入足量的氯化钡溶液,生成硫酸钡沉淀,将沉淀过滤、洗涤、干燥、称量,质量为mg,则氧化率;
若采用方案2测定溶液中亚硫酸根离子的物质的量,与被高锰酸钾氧化生成,反应的离子方程式为:,重复滴定三次,平均消耗高锰酸钾溶液的体积为V mL,溶液中亚硫酸根离子的物质的量为: mol,则氧化率=。
24. 研究化学反应的速率和限度对于日常生活和工农业生产都具有重要的意义。
(1)一定温度下,在2 L的恒容容器中充入N2与H2各1 mol,H2的物质的量随时间的变化曲线如图所示。回答下列问题:
①反应0~2 min,以NH3表示的平均反应速率为_______。
②能说明该反应达到化学平衡状态的是_______。
a.混合气体的密度保持不变 b.容器内的气体压强保持不变
c. d. N2、H2、NH3分子数之比为1:3:2
e.气体的平均相对分子质量保持不变 f. NH3的体积分数保持不变
③我国科研人员研究发现合成氨的反应历程有多种,其中有一种反应历程如图所示(吸附在催化剂表面的物质用*表示)。下列说法错误的是_______。
a. N2生成NH3是通过多步还原反应生成的
b.过程Ⅰ和Ⅲ中能量的变化相同
c.适当提高N2分压,可以加快反应速率,提高转化率
d.大量氨分子吸附在催化剂表面,将降低反应速率
(2)一种“碘钟实验”是将浓度均为0.01 mol/L的H2O2、H2SO4、KI、Na2S2O3溶液及淀粉混合,一定时间后溶液变为蓝色。某小组同学在室温下对该实验原理进行探究。资料:该实验的总反应为。反应分两步进行,第i步:,第ii步: ……
①第ii步的离子方程式是_______。对于总反应,的作用相当于_______。
②为探究溶液变蓝快慢的影响因素,进行实验I、实验Ⅱ(溶液浓度均为0.01 mol/L)。
实验序号
溶液
溶液
溶液
KI溶液(含淀粉)
H2O
变蓝时间
实验I
5 mL
4 mL
8 mL
3 mL
0
30 min
实验Ⅱ
5 mL
2 mL
x mL
y mL
z mL
40 min
实验Ⅱ中,x、y、z所对应的数值分别是_______。对比实验I、实验Ⅱ,可得出的实验结论是_______。
③为探究其他因素对该“碘钟实验”的影响,进行实验Ⅲ(溶液浓度均为0.01 mol/L)。
实验序号
溶液
溶液
溶液
KI溶液(含淀粉)
H2O
实验Ⅲ
4 mL
4 mL
9 mL
3 mL
0
实验过程中,溶液始终无明显颜色变化。试结合该“碘钟实验”总反应方程式及第i、ii步反应速率的相对快慢关系,解释实验Ⅲ未产生颜色变化的原因_______。
【答案】(1) ①. ②. bef ③. bc
(2) ①. ②. 催化剂 ③. 8、3、2 ④. 其他条件相同,增大浓度可以加快该化学反应速率 ⑤. 混合溶液中小于,第ⅰ步反应速率小于第ⅱ步反应,所以未出现蓝色现象
【解析】
【小问1详解】
①由题干图示可知,反应0~2 min,=,根据反应速率之比等于其化学计量系数之比,故以NH3表示的平均反应速率为=,故答案为:;
②a.反应前后气体的质量不变、气体的体积不变,即混合气体的密度一直保持不变,则混合气体的密度保持不变,不能说明反应达到平衡,a不合题意;
b. 反应前后气体的系数发生改变,即反应过程中容器的气体压强一直在改变,则容器内的气体压强保持不变,说明反应达到平衡,b符合题意;
c.根据反应速率之比等于化学计量数之比可知,,则当时反应的正逆反应速率不相等,反应未达到化学平衡,c不合题意;
d.化学平衡的特征之一为各组分的浓度、百分含量保持不变,而不是相等或成比例,即 N2、H2、NH3分子数之比为1:3:2不能说明反应达到化学平衡,d不合题意;
e. 反应前后气体的系数发生改变,而气体的质量保持不变,则反应过程中气体的平均相对分子质量一直在变,即气体的平均相对分子质量保持不变,说明反应达到化学平衡,e符合题意;
f. 化学平衡的特征之一为各组分的浓度、百分含量保持不变,则NH3的体积分数保持不变说明反应达到化学平衡,f符合题意;
故答案为:bef;
③
a. 由题干反应历程图示信息可知,N2生成NH3的过程,N元素化合价是逐渐降低的,即通过多步还原反应生成NH3,a正确;
b. 过程1是断裂氮氮三键中的一个键,而过程3与过程1断键不同,所以所需能量不同,过程Ⅰ和Ⅲ中能量的变化不相同,b错误;
c. 适当提高N2分压,可以加快N2(g)→*N2反应速率,但N2在此步骤的转化率降低,c错误;
d. 氨气分子的脱附可留下继续反应的空间,而增加催化剂的活性位,如果大量氨分子吸附在催化剂表面,就将降低反应速率,d正确;
故答案为:bc;
【小问2详解】
①该“碘钟实验”的总反应:①H2O2+2+2H+═+2H2O,反应分两步进行:反应A:②H2O2+2I-+2H+═I2+2H2O,反应B:①-②得到反应的离子方程式:I2+2=2I-+,对于总反应,I-的作用相当于催化剂,故答案为:I2+2=2I-+;催化剂;
②为了方便研究在反应中要采取控制变量方法进行研究,即只改变一个反应条件,其它条件相同,依据表格数据可知,实验Ⅱ跟实验Ⅰ比硫酸体积减少,所以其它条件都相同,而且混合后总体积也要相同,故实验Ⅱ中,x、y、z所对应的数值分别是:8、3、2,对比实验Ⅰ、实验Ⅱ,可得出的实验结论是:其它条件不变,溶液酸性越强,氢离子浓度越大,增大氢离子浓度可以加快反应速率,故答案为:8、3、2;其它条件不变,增大氢离子浓度可以加快反应速率;
③对比实验Ⅱ、实验Ⅲ,可知溶液总体积相同,该变量是过氧化氢、Na2S2O3溶液,过氧化氢减少,Na2S2O3增大,混合溶液中小于,第ⅰ步反应速率小于第ⅱ步反应,所以未出现蓝色现象,故答案为:混合溶液中小于,第ⅰ步反应速率小于第ⅱ步反应,所以未出现蓝色现象。
25. 碱性锌锰电池是日常生活中常见的化学电源之一,其构造如图1,一种从废旧碱性锌锰电池回收Zn和的工艺如图2。
回答下列问题:
(1)中Mn元素的化合价为_______。
(2)碱性锌锰电池工作时正极反应式为_______。
(3)“净化”是为了除去浸出液中的杂质,方法是加入_______ (填化学式)溶液将氧化为,再调节pH使沉淀完全。废电解液中含有大量的可以返回_______工序中循环使用。
(4)若将“粉料”直接与浓盐酸共热反应后过滤,滤液的主要成分是和,同时生成一种黄绿色气体,“粉料”中的与浓盐酸共热反应的化学方程式为_______。
(5)“浸出”所得溶液经一系列操作后得,通过煅烧可制得生产软磁铁氧体材料的,下图是煅烧时温度与剩余固体质量变化曲线。该曲线中A段所表示物质的化学式为_______,中 _______。
【答案】(1)+3 (2)
(3) ①. (或) ②. 浸出
(4)
(5) ①. ②. 3
【解析】
【分析】废旧碱性锌锰电池破碎后得到粉料、铁皮、铜钉及纸塑料等,将粉料还原焙烧,将MnOOH、MnO2被还原成MnO,再用硫酸溶解铁、锌和MnO得到MnSO4溶液和少量Fe2+、Zn2+,净化过程加入双氧水将Fe2+氧化为Fe3+,调节pH使其沉淀,最终得到MnSO4溶液和Zn2+,电解后在阴阳极分别得到Zn和MnO2,废电解液为硫酸。
【小问1详解】
根据化合价代数和为0,在MnOOH中,O为-2价,H为+1价,所以Mn元素的化合价为+3价;
【小问2详解】
碱性锌锰电池工作时正极为二氧化锰得到电子,电极反应式为:;
【小问3详解】
“净化”中将Fe2+被氧化为Fe3+,且不引入杂质,可加入具有氧化性的(或)溶液,根据流程可知,“浸出”时,需要用到硫酸故废电解液中含有大量的可以返回浸出工序中循环使用;
【小问4详解】
“粉料”中的MnOOH具有氧化性,与盐酸发生氧化还原反应,类似MnO2与盐酸的反应,反应的化学方程式为;
【小问5详解】
探究物质的变化规律时,运用了物质的质量守恒和元素的质量守恒法。MnSO4·H2O在高温下易分解,101.4 g的MnSO4·H2O物质的量n(MnSO4·H2O)=,根据锰元素守恒,MnSO4·H2O分解时,先转变为MnSO4和H2O,质量为:0.6 mol×151 g/mol=90.60 g,所以图2曲线中A段质量减少:101.4 g-90.60 g=10.8 g为水,所以该曲线中A段所表示物质的化学式为MnSO4,根据表中的数据可知:B固体质量为45.80 g为MnxO4,根据锰元素守恒,MnxO4的物质的量为,则× (55x+16×4) g/mol=45.80 g,解得x=3,该物质化学式为Mn3O4,故答案为:;3。
四川省成都市第七中学2022-2023学年高一化学下学期期末考试试题(Word版附解析): 这是一份四川省成都市第七中学2022-2023学年高一化学下学期期末考试试题(Word版附解析),共23页。试卷主要包含了选择题,非选择题等内容,欢迎下载使用。
四川省成都市树德中学2022-2023学年高一化学下学期期末考试试题(Word版附解析): 这是一份四川省成都市树德中学2022-2023学年高一化学下学期期末考试试题(Word版附解析),共25页。试卷主要包含了选择题,解答题等内容,欢迎下载使用。
四川省资阳中学2022-2023学年高一化学下学期期中考试试题(Word版附解析): 这是一份四川省资阳中学2022-2023学年高一化学下学期期中考试试题(Word版附解析),共18页。试卷主要包含了单选题,工业流程题,填空题,实验题,原理综合题等内容,欢迎下载使用。

