河北省沧州市2校2022-2023学年高二下学期3月月考历史试题含答案
展开沧州市2校2022-2023学年高二下学期3月月考
历史
考生注意:
1.本试卷分选择题和非选择题两部分。满分100分,考试时间75分钟。
2.答题前,考生务必用直径0.5毫米黑色墨水签字笔将密封线内项目填写清楚。
3.考生作答时,请将答案答在答题卡上。选择题每小题选出答案后,用2B铅笔把答题卡上对应题目的答案标号涂黑;非选择题请用直径0.5毫米黑色墨水签字笔在答题卡上各题的答题区域内作答,超出答题区域书写的答案无效,在试题卷、草稿纸上作答无效。
4.本卷命题范围:人教版选择性必修2第四至六单元+选择性必修3第一至二单元。
一、选择题(本大题共16小题,每小题3分,共计48分。在每小题列出的四个选项中,只有一项是最符合题目要求的。)
1.明初,徽商程维宗开始在屯溪镇经营商业,并吸引了大量徽商,此后屯溪逐渐成为皖南巨镇,也成为古徽州及周边地区最大的茶叶集散中心。徽商还在当地修建了大量的桥梁、道路和水利等基础设施,进一步改善了商业经营条件和人居环境。这表明当时
A.商人地位得到较大提升 B.地区之间经济分工明显
C.商业活动推动集镇发展 D.重农抑商政策逐渐松弛
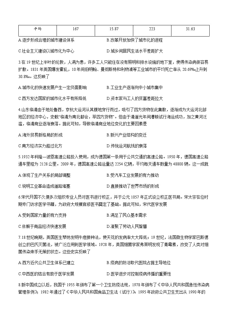
2.下表为两个不同时期中国各规模等级城市人口增长情况。表中数据的变化说明中国
规模数 | 1964~1980年 | 1980~1989年 | ||
城市数 | 增长幅度 | 城市数 | 增长幅度 | |
大于200万 | 5 | 3.59 | 7 | 24.16 |
100~200万 | 8 | 10.95 | 8 | 25.41 |
50~100万 | 18 | 14.89 | 30 | 28.47 |
20万~50万 | 43 | 23.55 | 70 | 34.22 |
10万~20万 | 51 | 26.78 | 62 | 44.91 |
小于10万 | 42 | 38.10 | 46 | 70.39 |
平均 | 167 | 15.87 | 223 | 31.63 |
A.逐步形成合理的城市建设体系 B.改革开放加快了城市化的进程
C.社会主义建设以城市化为中心 D.城乡间居民生活水平差距扩大
3.在19世纪上半叶的伦敦,人满为患,许多工人只能住在没有照明和排水设施的地下室,使得传染病很容易扩散。1831年英国爆发霍乱,10年间伯明翰、曼彻斯特和利物浦等工业城市的平均死亡率从20.69‰上升到30.8‰。这反映了
A.城市化的快速发展产生一定负面影响 B.工业生产逐渐向中小城市集中
C.西方发达国家的城市化水平有所降低 D.资本家与工人的贫富差距拉大
4.山东临清由于地处鲁西,京杭大运河从其腹地穿行而过,吸引了四方货物在此集散,逐渐成为大运河北部地区的经济中心,史载“临清为南北都会,萃四方货物”。但由于清道光年间漕粮试行海运成功,加之黄河泛滥,临清商业逐渐衰落。据此可知,导致临清商业地位变化的主要因素是
A.海外贸易新格局的形成 B.新兴产业结构的变迁
C.南方经济实力超过北方 D.传统运河航线的衰落
5.1932年科隆—波恩高速公路投入使用,成为德国第一条用于公共交通的高速公路。1950年,德国高速公路通车里程为2128公里。2009年,德国高速公路运量达2254亿辆,平均每天通车数量为48800辆。这一成就
A.体现了生产关系的局部调整 B.受汽车工业发展的有力推动
C.说明工业革命造成道路堵塞 D.直接推动了世界市场的形成
6.宋代开国不久便多次组织专业人员对医书进行校正,并于公元1057年正式设立校正医书局。宋太宗在位时期专门访求医学书籍,为政府大规模官修医书奠定了基础。据此可知,宋代医学发展
A.受到国家力量的有力支持 B.满足了民众基本需求
C.依赖于商品经济快速发展 D.凝聚了劳动人民智慧
7.18世纪晚期,英国医生琴纳发明牛痘接种法,使天花的发病率大大降低;19世纪,法国微生物学家巴斯德创立的巴氏灭菌法,被广泛应用到医学领域。1928年,英国细菌学家弗莱明发现了青霉素,改变了人类对细菌传染束手无策的状态。这些史实反映了
A.西方近代公共卫生体系已建立 B.疫病的防治取代医院占据主导地位
C.中西医的结合有助于医学发展 D.医学进步对控制疫病传播的重要性
8.新中国成立以后,我国于1955年颁布了第一个卫生防疫法规,1978年颁布了《中华人民共和国急性传染病管理条例》,1982年通过了《中华人民共和国食品卫生法(试行)》。1995年政府公共卫生支出从1990年的185.69亿元增加到383.09亿元。这些措施
A.推动国家的公共卫生观念日益深化 B.改变了人民群众的生活方式
C.使我国建立了健全的卫生防疫网络 D.有助于改善人们的健康状况
9.下图展示的是公元前5000年以来中国主要新石器区域文化分布示意图。这反映出中华文明
A.是世界上最古老的文明 B.起源呈现多元化的特征
C.最早起源于夏商周时期 D.不同地域文化相互隔绝
10.在“百家争鸣”的过程中,儒家思想孕育了我国传统文化中的政治理想和道德准则;道家学说构成了两千多年传统思想的哲学基础;法家思想中的变革精神成为历代进步思想家、政治家改革图治的理论武器。这说明“百家争鸣”
A.导致了诸子百家的思想殊途同归 B.核心是重建社会秩序
C.奠定了中国传统文化体系的基础 D.促进了学术文化交流
11.唐代以后,佛教开始大力宣扬孝道,还专门编写了讲孝的教义,如《父母重经》宣扬应报父母养育之恩;宋代著名禅僧契嵩作《孝经》十二章,宣扬戒就是孝,持戒就是为父母修福。这反映了
A.佛教与儒家争夺在中国的正统地位 B.佛教在中国的本土化倾向
C.古代文化呈现出了多元发展的趋势 D.儒学不能满足现实的需要
12.两汉时期,儒学的“五经”伴随着汉字已传播至朝鲜,之后朝鲜参考中国的韵书,创造了自己的文字“谚文”;西晋时期,汉字伴随着儒家思想与中国化的佛教东传入日本,后来日本根据自己语言的发音并借用汉字的笔画,创制出片假名和平假名。这些反映出汉字的传播
A.改变了东亚儒学文化圈的基础 B.消除了东亚地区文化交流的障碍
C.推动了中国对邻国文化的吸收 D.有利于推动周边国家文化的发展
13.在古代埃及的阶梯金字塔时代,人们认为驾崩的国王可以踩着阶梯升天。随着人们对太阳神崇拜的逐渐加强,国王升天不再是借助阶梯而是通过太阳光芒直接升天,因而逐渐建造起象征太阳光芒辐射的标准式金字塔。这反映了古埃及
A.豪华的陵墓建筑备受欢迎 B.宗教开始与国家政治相结合
C.建筑深受宗教信仰的影响 D.金字塔文明起源的政治基础
14.在中古时期,西欧文学艺术创作的很多素材来自《圣经》中的历史传说和神话故事;6~7世纪,唯一有文化的人是教士,唯一的精神生活在修道院;756年,加洛林王朝君主丕平建立“教皇国”,欧洲逐渐形成了王权与教权并立的二元政治格局。这些现象反映了
A.基督教会在中古西欧占有特殊地位 B.中古时期西欧政治的黑暗和腐朽
C.教会控制中古西欧社会的一切权力 D.宗教戒律严重束缚了人性的发展
15.从9世纪开始,印尼的婆罗浮屠和柬埔寨的吴哥古迹,是印度文化与当地风格相结合的产物,被称为东方两大奇观。由于梵文的传入,丰富了越南、泰国等国家语言的词汇,并且由此产生了本国的民族文字,如占婆文、孟高棉文、爪哇文等。这些反映了
A.古代印度文明带有浓厚的宗教色彩 B.早期文明扩展的艰巨性
C.印度宗教文化对东南亚的重要影响 D.不同文明发展的趋同化
16.在美洲,玛雅人创造出了文字,至今仍无法被释读;印加人在天文、历法和数学领域内,也达到了相当高的水平,制定了太阳历和太阴历;阿兹特克人能够使用天然铜锻造铜器且在医学方面已经使用麻醉。这说明
A.印第安人在美洲创造了独特的文化 B.美洲文明发展具有严重的封闭性
C.种族多样性促进了文化的交流互鉴 D.美国文化以北美土著文化为基础
二、非选择题(本大题包括4小题,第17题14分,第18题14分,第19题12分,第20题12分,共52分。)
17.阅读材料,回答问题。(14分)
材料一
据统计,1871~1910年在德国各级城镇人口增长中,10万人口以上的大城市的人口增长速度最快。以1890年为界,除了柏林、科隆、莱比锡、慕尼黑等几座城市外,其他各大城市的人口增长速度均是第二阶段超过第一阶段。1840年普鲁士东部各省的城市化率为22.9%,1871年为24.2%,1910年为33.7%。而同期普鲁士西部各省的城市化率分别是25.2%、34.2%和50.7%。这一时期,德国那些与最新经济发展紧密联系在一起的专业性城市,如生产煤炭、钢铁的重工业城市和随着高速工业化而于19世纪八九十年代以后快速发展起来的一些多功能、商业性和服务性城市,发展非常迅速。就整个德国而言,50%以上的人口在这数十年中进行过迁徙,促使德国城市人口数量在短时期内超过农村人口,到1910年时,德国的城市化程度(60%)在各主要资本主义国家中已经仅次于英国,处于第二位。
——摘编自那来顺《德国工业化时期的城市化及其特点》
材料二
1843~2017年中国城市化水平变化表
(单位:%)
年份 | 城市化水平 | 年份 | 城市化水平 |
1843 | 6.6 | 1966 | 17.9 |
1893 | 8.2 | 1977 | 17.6 |
1901 | 9.8 | 1980 | 19.3 |
1920 | 10.6 | 1993 | 28.1 |
1931 | 10.9 | 2000 | 36.2 |
1936 | 11.2 | 2003 | 40.5 |
1949 | 10.6 | 2010 | 47.5 |
1957 | 15.4 | 2017 | 58.5 |
——摘编自百度百科《中国城市化率统计数据》
(1)根据材料一并结合所学知识,概括19世纪末20世纪初德国城市化的特点。(6分)
(2)根据材料二并结合所学知识,任选一个阶段,归纳中国城市化的发展趋势,并说明其原因。综合上述材料,简要说明中西方城市化发展的历史启示。(8分)
18.阅读材料,回答问题。(14分)
材料一
1895年,浙江宁波绅商最先创办了对外海商轮局和永安商轮局,得以航行沿海和内河。此后,福建、广东、广西、上海、山东、天津、吉林、湖北、湖南,以及苏州、杭州、镇江等地商轮公司或轮船局相继开办。据统计,1895~1900年间,各地先后开业的小轮船运输业约100家,加上原来的一些商轮企业,除去中途停业者外,到1900年继续营业的约有80家,轮船约有440艘,总吨数约10000吨。如果连同招商局和挂洋旗的华商轮船一并计算,中国所有的轮船航运业估计达480艘,总吨数约7万吨。1901~1911年,先后创办的大中型轮船企业46个,到宣统三年底能够继续运营的有31个,这是一个跨越性的进步。这11年间新创内河轮船企业合计达405家,资本总额580多万元,轮船630余艘,加上原有企业的扩充,除去中途停闭者,到宣统三年共有500余家企业,资本约800万元,拥有小轮船900多艘,这样就大致形成了遍及上海、长江干支流,以及东南沿海和珠江流域的航运网络。
——摘编自刘凝凡《近代中国航运业之演进研究》
材料二
据2004年数据统计,我国现有港口1460个,国际海运船队为3700多万载重吨,位列世界第五位。2002年全国港口集装箱吞吐量达到3700万标准箱,年增长35%。为适应集装箱快速发展的需要,政府重点加强了沿海主要港口集装箱码头的建设,上海、宁波、深圳等都在兴建大型深水集装箱专用泊位,尤其是加快建设上海国际航运中心,建设洋山深水港区工程和长江深水航道治理工程。2002年底,我国已与66个国家签订了政府间海运及河运协定批准设立外商独资船务公司和集装箱运输服务公司及其分支机构120多家,70多家境外航商在我国港口开辟了集装箱国际班轮航线。2004年1月1日起施行的《港口法》,是我国第一部对港口事业进行全面、系统规范的法律,《中华人民共和国国际海运条例》自实施以来进一步规范了我国国际海上运输活动。我国鼓励国内港口及航运企业发挥自身优势用现代物流改造传统运输业,拓展我国海运业的发展空间。
——摘编自苏新刚《新世纪中国航运业的新发展》
(1)根据材料一并结合所学知识,概括甲午中日战争后中国航运业发展的特点,并分析其发展的原因。(8分)
(2)根据材料二并结合所学知识,指出21世纪初我国航运业发展的主要表现。综合上述材料,简要说明推动21世纪中国航运业发展的策略。(6分)
19.阅读材料,回答问题。(12分)
材料
传统文化是一个民族在长期的历史实践活动中创造和积累的文明成果。中国传统文化是中国封建社会政治、经济以及自然环境诸要素的综合产物。中国古代社会虽然历经战争动乱、社会分裂和王朝更替,但中国文化并未中断自己的传统,而是在继承已有成果的基础上,不断获取发展的新动力。在中国长达几千年的社会发展过程中,传统文化已渗透到社会的每个角落,内化为中华民族的文化心理素质,它所主张的“自强不息”“刚健有为”的进取精神,“以天下为己任”的社会责任感,“宁折不弯”的民族气节与骨气,“蒿目而忧世之患”的忧患意识,“以和为贵”的人际关系,以及艰苦朴素的美德,对中华民族的进步和发展有着重要作用。中华民族几千年来所形成的优秀文化至今仍有强大的生命力,需要我们继承和发扬,并在当代的实践中形成新的精神力量。
——摘编自戈钟庆《中国传统文化的永恒价值》
根据材料提炼出一个关于“中国传统文化”的观点,并结合中国古代史的相关知识进行阐述。(要求:观点明确,史论结合,言之成理。)
20.阅读材料,回答问题。(12分)
材料一
阿拉伯文化是由阿拉伯人的本土文化与伊斯兰教文化,西方的希腊、罗马文化,东方的波斯文化、印度文化汇合而成的。在阿拔斯王朝建立的最初一百年间,公元8世纪中叶至9世纪中叶,王朝统治者通过对早期文化发达地区的征服,深切感受到先进的科学文化对发展经济、巩固政权具有重大作用。因此,他们非常重视教育发展和知识普及,大量起用知识分子,公正对待学术问题,并给予支持和鼓励,这种宽容对待学术的态度和做法,使帝国各地的文人学者享有极大的学术自由。阿拉伯人认为,拥有丰富的学识是一个穆斯林最为荣耀的装饰,在这种尊重知识的信仰环境和文化氛围中,阿拔斯王朝的文化教育事业蓬勃兴起。百年翻译运动(约750年~850年)是阿拉伯人全面吸收外来文化的一次规模宏大的学术运动,在其结束以后,阿拉伯人在科学与文化上进入了独立发明和创造时期。
——摘编自陈宇《阿拉伯文化繁荣的历史条件及其对欧洲的影响》
材料二
中世纪的阿拉伯人继承和发展了古代希腊的理性传统,在实验科学、医学、化学、数学、天文学等方面取得了领先全球的成就。阿拉伯天文学家的“图斯双圆”理论出现在300年后的哥白尼的《天体运行论》中,现代天文学中的很多名称和术语来自阿拉伯天文学家。12世纪开始,许多希腊哲学著作的阿拉伯文译本又重新译成欧洲各种文字,欧洲人才重新听到亚里士多德的名字,接触到真实的希腊古典哲学著作。从阿拉伯世界涌来的知识潮流,给欧洲带来了心灵解放的“大跃进”,促进了自由思想的发展和文艺复兴的到来。中国的造纸术、印刷术、指南针和火药也是经阿拉伯人之手,逐步传入西欧。
——摘编自蔡德贵《中世纪阿拉伯人对哲学和科学的贡献》
(1)根据材料一并结合所学知识,概括阿拉伯文化的特点并说明其繁荣的原因。(8分)
(2)根据材料二并结合所学知识,归纳阿拉伯文化对欧洲社会的影响。(4分)
历史
参考答案、提示及评分细则
1.C 2.B 3.A 4.D 5.B 6.A 7.D 8.D 9.B 10.C
11.B 12.D 13.C 14.A 15.C 16.A
17.(1)特点:不同规模的城市增长速度不一,大城市发展最快;大部分城市在第二次工业革命时期的城市化速度超过第一次工业革命时期;受工业发展水平的影响,城市发展呈现地区性差异;城市发展速度与其经济类型紧密相联;城市化进程与国内人口流动有着密切联系。(6分,任答三点即可)
(2)示例一:
趋势:鸦片战争后至1949年,中国城市化水平总体呈上升趋势,但城市化进程缓慢。(2分)原因:西方列强的侵略和经济入侵;近代民族工业总体发展较为缓慢;自然经济仍占主导地位;半封建半殖民地的制约;城市化起步晚;工业化水平低;传统思想观念的影响。(4分,任答两点即可)
示例二:
趋势:1949年至2017年,中国城市化水平总体呈上升趋势,1980年后稳定快速发展。(2分)原因:社会主义制度的建立和发展;国民经济恢复和“一五”计划的实施;改革开放促进了经济的快速发展;户籍制度的改革;国家对城市化建设的重视。(4分,任答两点即可)
启示:生产力进步和经济发展是城市化发展的重要动力;要注重城市化的均衡和可持续发展;国家统一、独立和政权稳定是城市化发展的重要保证。(2分,言之有理即可)
18.(1)特点:航运业发展较快;企业涉及范围广;企业规模扩大和数量增加;航运体系初步形成。(4分,任答两点即可)原因:实业救国思潮兴起;有识之士的支持;清政府放宽对民间办厂的限制;民族资本主义的发展。(4分,任答两点即可)
(2)主要表现:国际海运和集装箱发展迅速;基础设施建设加强;对外开放程度显著提高;航运立法进一步完善。(4分,任答两点即可)策略:扩大市场开放,改善投资环境;进一步加强基础设施建设,加快运输结构调整,增强国际竞争力;鼓励发展综合物流,抓住交通运输新的增长点。(2分,言之有理即可)
19.示例一:
论题:中国传统文化发展呈现连续性与变革性的统一。(2分)
阐述:一方面,中国传统文化发展过程中始终贯穿着“仁政”、民本、忧患意识、以德教化等基本核心思想,例如,孔子创立儒家学派提出了“仁”的哲学理念;孟子在其基础上,将之发展为“仁政”的政治构想;董仲舒新儒学则进一步充实并发展了“仁政”的理论。另一方面,中国传统文化的发展,并不是简单的继承,而是在发展的过程中与时俱进、发展创新,例如,董仲舒的天道理论、君权神授;宋明理学完成了思辨化和哲学化;明清之际活跃的儒家思想,包含了经世致用等符合时代的新思想。出现这样特点的主要原因是中国自古就是统一的多民族国家,中华文明是世界上唯一没有中断的文明,具有延续性;儒家思想占主导地位和自我不断发展完善;政治开明、风气开放使中华传统文化兼收并蓄;农耕经济占主导;先进人物的不断探索。这一特点既维护了国家统一和文明的延续,又促进了传统文化的与时俱进,为世界文明发展作出巨大贡献。(8分)
综上所述,中国传统文化的发展不是简单重复,而是随着社会的发展和进步,在继承的基础上不断兼收并蓄,不断突破自我实现传统文化的发展创新。(2分)
示例二:
论题:中华传统文化具有强大的生命力。(2分)
阐述:首先,中国传统文化具有无与伦比的生命延续力。在世界上所有古老的文明与文化中,唯有中国传统文化表现出最顽强的生命延续力,使得中国传统文化成为世界上唯一绵延不绝发展至今的一种文化类型。先秦时期百家争鸣,两汉时期经学兴盛,魏晋南北朝玄学流行,隋唐儒释道并行,宋明理学发展,中华文化绵延数千年,至今仍深刻影响着中国人的理念与思维方式。其次,中国传统文化具有强大的同化力与融合力。所谓同化力,是指外域文化进人中国后,大都逐步中国化,融入中国文化而成为其一部分。例如,佛教开始流传于尼泊尔、印度、巴基斯坦一带,在两汉之际开始传入中国,经过魏晋、隋唐几百年的传播与发展,其一部分变为中国式的佛教(如禅宗),一部分消融于宋明理学之中,成为中国文化的一部分。所谓融合力,是指中国文化并非单纯的汉民族文化或黄河流域的文化,而是在汉民族文化的基础上有机地吸收中国境内各民族及不同地域的文化,形成具有丰富内涵的中华文化。例如,历史上的匈奴、鲜卑、羯、氐、羌、契丹、金等民族的文化,都融汇于中国文化的血脉之中,使得中华传统文化更具生机与活力。(8分)
综上所述,中华文化的生命延续力、同化力与融合力都体现出中华传统文化具有强大的生命力。(2分)
(“示例”仅作为参考答案,其他答案言之有理亦可酌情赋分)
20.(1)特点:兼有东西方文化的特征,是东西方文化的综合与创新。(2分)原因:古代中西方文化对阿拉伯文化的影响;阿拉伯帝国的扩张及疆域的扩大;统治者大力支持文化事业发展;民间文化教育事业兴旺发达;受到百年翻译运动的大力推动。(6分,任答三点即可)
(2)影响:推动了欧洲近代自然科学的发展;推动了古希腊、罗马文化的传承,为文艺复兴提供了条件;促进了东西方文化的交流。(4分,任答两点即可)
河北省沧州市献县求实高级中学2022-2023学年高二下学期5月月考历史试题: 这是一份河北省沧州市献县求实高级中学2022-2023学年高二下学期5月月考历史试题,文件包含河北省沧州市献县求实高级中学2022-2023学年高二下学期5月月考历史试题docx、高二历史5月份月考试卷答案pdf等2份试卷配套教学资源,其中试卷共9页, 欢迎下载使用。
河北省沧州市东光县等三县联考2022-2023学年高二下学期4月月考历史试题含答案: 这是一份河北省沧州市东光县等三县联考2022-2023学年高二下学期4月月考历史试题含答案,文件包含历史试题docx、历史答案pdf等2份试卷配套教学资源,其中试卷共11页, 欢迎下载使用。
2022-2023学年河北省沧州市东光县等三县联考高二下学期4月月考历史试题含答案: 这是一份2022-2023学年河北省沧州市东光县等三县联考高二下学期4月月考历史试题含答案,共11页。试卷主要包含了本试卷分选择题和非选择题两部分,本卷命题范围,阅读材料,回答问题等内容,欢迎下载使用。

