四川省宜宾市2020-2022三年中考物理真题分类汇编-07光学、声学
展开四川省宜宾市2020-2022三年中考物理真题分类汇编-07光学、声学
一、单选题
1.(2022·四川宜宾·统考中考真题)如图,新冠肺炎疫情期间,需要用额温枪检查出入人员是否发烧。额温枪测体温利用的是( )
A.超声波 B.次声波 C.红外线 D.紫外线
2.(2022·四川宜宾·统考中考真题)为迎接党的二十大召开,某中学举办“颂歌献给党”的歌唱比赛,同学们满怀深情的歌声响彻整个校园。其中“响”是指声音的( )
A.响度大 B.音调高 C.音色好 D.频率高
3.(2021·四川宜宾·统考中考真题)在“红歌献党”的活动中,小明能辨别出高音与低音,他是依据声音的( )
A.音色 B.音调 C.响度 D.振幅
4.(2021·四川宜宾·统考中考真题)下图的光现象中,由于光的直线传播形成的是( )
A. 海市蜃楼 B. 手影
C. 放大镜中的像 D. 凸镜中的像
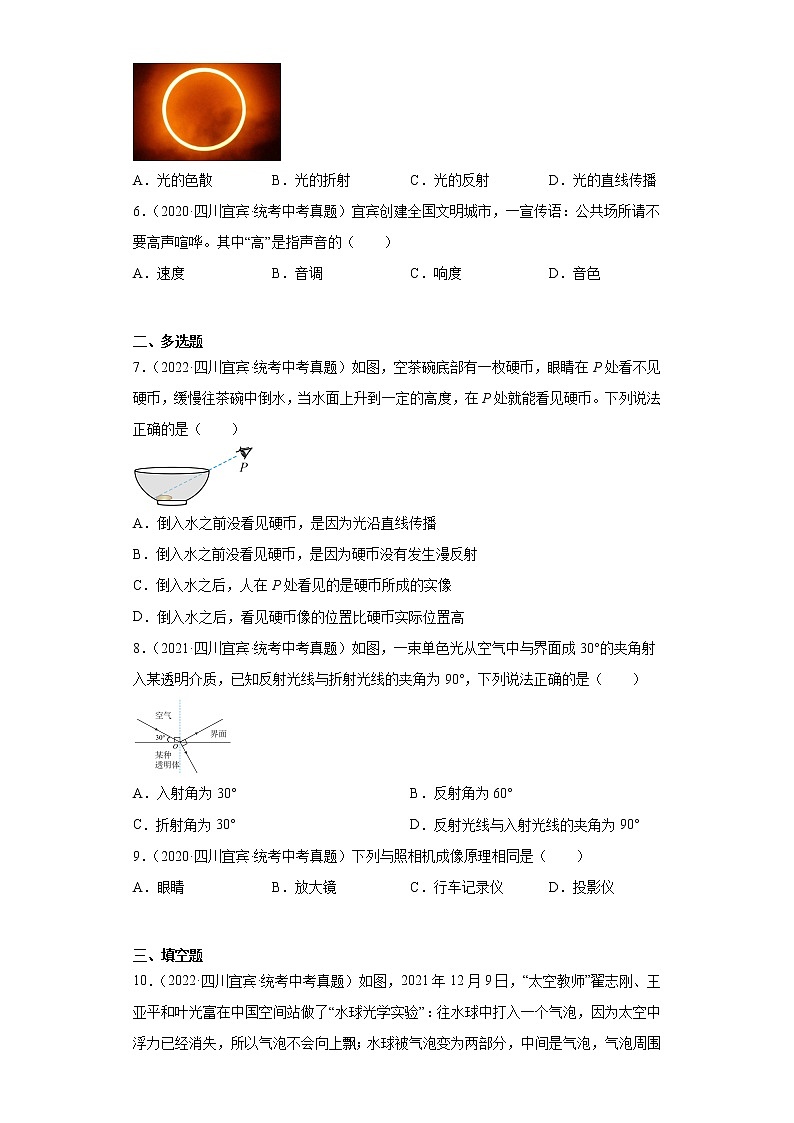
5.(2020·四川宜宾·统考中考真题)2020年6月21日“夏至日”,全国多地可观测到日环食,如图所示。据天文专家估测,太阳整个圆面有超过99%的面积被月球遮挡住,太阳将犹如一个美丽的金色指环悬挂于空中,景色非常壮观。能用来解释形成日环食现象的规律是( )
A.光的色散 B.光的折射 C.光的反射 D.光的直线传播
6.(2020·四川宜宾·统考中考真题)宜宾创建全国文明城市,一宣传语:公共场所请不要高声喧哗。其中“高”是指声音的( )
A.速度 B.音调 C.响度 D.音色
二、多选题
7.(2022·四川宜宾·统考中考真题)如图,空茶碗底部有一枚硬币,眼睛在P处看不见硬币,缓慢往茶碗中倒水,当水面上升到一定的高度,在P处就能看见硬币。下列说法正确的是( )
A.倒入水之前没看见硬币,是因为光沿直线传播
B.倒入水之前没看见硬币,是因为硬币没有发生漫反射
C.倒入水之后,人在P处看见的是硬币所成的实像
D.倒入水之后,看见硬币像的位置比硬币实际位置高
8.(2021·四川宜宾·统考中考真题)如图,一束单色光从空气中与界面成30°的夹角射入某透明介质,已知反射光线与折射光线的夹角为90°,下列说法正确的是( )
A.入射角为30° B.反射角为60°
C.折射角为30° D.反射光线与入射光线的夹角为90°
9.(2020·四川宜宾·统考中考真题)下列与照相机成像原理相同是( )
A.眼睛 B.放大镜 C.行车记录仪 D.投影仪
三、填空题
10.(2022·四川宜宾·统考中考真题)如图,2021年12月9日,“太空教师”翟志刚、王亚平和叶光富在中国空间站做了“水球光学实验”:往水球中打入一个气泡,因为太空中浮力已经消失,所以气泡不会向上飘;水球被气泡变为两部分,中间是气泡,气泡周围是水。整个水球外圈成为了一个凸透镜,呈现出一个倒立的像;且发现水球中的气泡特别明亮,这主要是因为光在水球和气泡表面发生了折射和反射等现象。请指出这段文字或图片中涉及到的两个物理现象、概念或规律等:①______;②______。
11.(2021·四川宜宾·统考中考真题)如图,一束太阳光斜射到三棱镜上,经三棱镜折射后,在白屏上形成一条彩色的光带,这是光的________现象(选填“色散”或“反射”);a、b两条光线可能是红光或紫光,其中________是红光(选填“a”或“b”)。
12.(2020·四川宜宾·统考中考真题)如图所示,为某品牌四旋翼无人机,其控制系统主要由感知飞行姿态的陀螺仪、GPS定位模块、超声波传感器等各种功能的传感器及控制电路组成。超声波传感器可准确探测无人机在飞行时遇到的障碍物,这是因为超声波具有______(选填“指向性强”或“传播速度最快”)的特点;无人机是悬停还是飞行、向哪个方向飞行、上升还是下降等飞行指令都由控制系统下达,其中GPS定位模块利用______波传递信息。
四、作图题
13.(2022·四川宜宾·统考中考真题)如图,O点为半圆柱玻璃砖横截面的圆心,一束单色光从空气中与界面成30°角斜射到O点,发生了反射和折射,请在图中画出反射光线和折射光线。
14.(2020·四川宜宾·统考中考真题)在如图中有平行于薄透镜主光轴和通过光心O的两条入射光线,一条通过2f点的折射光线,请在图中作出相应的折射光线或入射光线。
参考答案:
1.C
【详解】由于红外线具有热效应,故体温枪和热成像仪利用的都是红外线来检测。故C符合题意,ABD不符合题意。
故选C。
2.A
【详解】声音的强弱叫响度。同学们满怀深情的歌声响彻整个校园是指声音的响度大,故A符合题意,BCD不符合题意。
故选A。
3.B
【详解】高音、低音是指声音的高低,声音的高低叫音调,音调由声源振动的频率决定,故B符合题意,ACD不符合题意。
故选B。
4.B
【详解】A.海市蜃楼是由于空气温度分布不均匀,光线在传播过程中发生折射形成的像,故A不符合题意;
B.手影是因为光沿直线传播,被收遮挡的部分光线不能穿过形成的阴影,故B符合题意;
C.放大镜为凸透镜,成正立放大的虚像,是由于光的折射,故C不符合题意;
D.凸透镜成像是由于光的折射,故D不符合题意。
故选B。
5.D
【详解】由于光沿直线传播,太阳射出的光线被月球挡住了,太阳光射不到地球上,所以地球上的人们看不到太阳。这样就形成了日食。
故选D。
6.C
【详解】声音有三个特性,分别为:音调、响度、音色。我们应该避免在公共场所高声喧哗,这里的高声喧哗的“高”,是指声音的响度大。
故选C。
7.AD
【详解】AB.倒入水之前,由于光沿直线传播,硬币发出的光线被碗遮挡,眼睛在P处看不到硬币,故A正确,B错误;
CD.倒入水之后,硬币发出的光线从水中进入空气中时,发生了折射现象,由于折射光线偏离法线,折射角大于入射角,从P处会看到硬币所成的虚像,虚像在P处上方,比硬币实际位置高,故C错误,D正确。
故选AD。
8.BC
【详解】ABD.入射光线与法线的夹角叫入射角,所以入射角为
90°-30°=60°
根据反射定律可知,反射角等于入射角,所以反射角为60°,反射光线与入射光线的夹角为
60°+60°=120°
故AD错误,B正确;
C.反射光线与折射光线的夹角为90°,由图可知,反射角与折射角之和为90°,反射角为60°,则折射角为
90°-60°=30°
故C正确。
故选BC。
9.AC
【详解】照相机利用的是凸透镜成像,成的是倒立、缩小的实像。
A.人的眼睛相当于一架照相机,成倒立缩小的实像,故A符合题意;
B.放大镜成的是正立、放大的虚像;故B不符合题意;
C.行车记录仪的成像原理与照相机是相同的,也成倒立、缩小的实像;故C符合题意;
D.投影仪成的是倒立、放大的实像,故D不符合题意。
故选AC。
10. 失重现象 透镜在物距大于二倍焦距时,成倒立、缩小的实像
【详解】①[1]根据“往水球中打入一个气泡,因为太空中浮力已经消失,所以气泡不会向上飘”,即失重现象。
②[2]根据“整个水球外圈成为了一个凸透镜,呈现出一个倒立的像”,即透镜在物距大于二倍焦距时,成倒立、缩小的实像。
11. 色散 a
【详解】[1]太阳光由多种色光混合而成,经过三棱镜后因不同的色光折射角不同而分散开的现象叫做光的色散。
[2]入射角相同时不同颜色的光发生折射时折射角不同,紫光的折射角大,红光的折射角较小,故紫光在下而红光在上,即a为红光,b为紫光。
12. 指向性强 电磁
【详解】[1]超声波具有方向性好、穿透力强,所以利用超声波传感器可探测无人机在飞行时遇到的障碍物。
[2]电磁波可以传递信息,GPS定位模块利用电磁波来传递信息。
13.
【详解】当光线射向两种介质的界面上时,会同时发生反射和折射;入射光线与水面的夹角为30°,入射角为60°,由于反射角等于入射角,所以反射角为60°;当光从空气中斜射入水中时,折射光线将向靠近法线的方向偏折,即折射角小于入射角,如下图:
14.
【详解】平行于主光轴的光线经凸透镜折射后将过焦点;过光心的光线经凸透镜折射后传播方向不改变,由此作出两条入射光线经凸透镜的折射光线;通过2f点的入射光线,经凸透镜折射后过另一侧2f点,由此作出入射光线,如图所示:
陕西2020-2022三年中考物理真题分类汇编-07光学、声学: 这是一份陕西2020-2022三年中考物理真题分类汇编-07光学、声学,共14页。试卷主要包含了单选题,填空题,实验题,作图题等内容,欢迎下载使用。
辽宁省锦州市2020-2022三年中考物理真题分类汇编-07光学、声学: 这是一份辽宁省锦州市2020-2022三年中考物理真题分类汇编-07光学、声学,共10页。试卷主要包含了单选题,填空题,实验题,简答题,作图题等内容,欢迎下载使用。
江苏省泰州市2020-2022三年中考物理真题分类汇编-07光学、声学: 这是一份江苏省泰州市2020-2022三年中考物理真题分类汇编-07光学、声学,共12页。试卷主要包含了单选题,填空题,实验题,作图题等内容,欢迎下载使用。

