2015年淄博市中考语文试卷
展开
这是一份2015年淄博市中考语文试卷,共6页。试卷主要包含了基础知识积累与运用,古诗文积累与阅读,现代文阅读,综合性学习,写作等内容,欢迎下载使用。
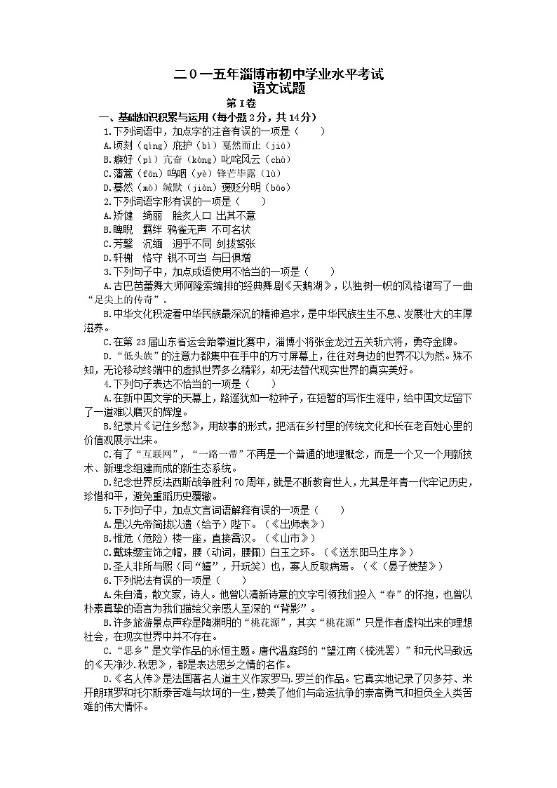
二0一五年淄博市初中学业水平考试语文试题 第I卷 一、基础知识积累与运用(每小题2分,共14分) 1.下列词语中,加点字的注音有误的一项是( )A.顷刻(qìng)庇护(bì)戛然而止(jiá)B.癖好(pì)亢奋(kàng)叱咤风云(chà)C.藩篱(fān)呜咽(yè)锋芒毕露(lù)D.蓦然(mò)缄默(jiàn)褒贬分明(bāo)下列词语字形有误的一项是( )A.矫健 绮丽 脍炙人口 出其不意B.睥睨 羁绊 鸦雀无声 不可名状C.芳馨 沉缅 迥乎不同 剑拔驽张D.轩榭 恪守 锐不可当 与日俱增下列句子中,加点成语使用不恰当的一项是( )A.古巴芭蕾舞大师阿隆索编排的经典舞剧《天鹅湖》,以独树一帜的风格谱写了一曲“足尖上的传奇”。B.中华文化积淀着中华民族最深沉的精神追求,是中华民族生生不息、发展壮大的丰厚滋养。C.在第23届山东省运会跆拳道比赛中,淄博小将张金龙过五关斩六将,勇夺金牌。D.“低头族”的注意力都集中在手中的方寸屏幕上,往往对身边的世界不以为然。殊不知,无论移动终端中的虚拟世界多么精彩,却无法替代现实世界的真实美好。下列句子表达不恰当的一项是( )A.在新中国文学的天幕上,路遥犹如一粒种子,在短暂的写作生涯中,给中国文坛留下了一道难以磨灭的辉煌。B.纪录片《记住乡愁》,用故事的形式,把活在乡村里的传统文化和长在老百姓心里的价值观展示出来。C.有了“互联网”,“一路一带”不再是一个普通的地理概念,而是一个又一个用新技术、新理念组建而成的新生态系统。D.纪念世界反法西斯战争胜利70周年,就是不断教育世人,尤其是年青一代牢记历史,珍惜和平,避免重蹈历史覆辙。下列句子中,加点文言词语解释有误的一项是( )A.是以先帝简拔以遗(给予)陛下。(《出师表》)B.惟危(危险)楼一座,直接霄汉。(《山市》)C.戴珠缨宝饰之帽,腰(动词,腰佩)白玉之环。(《送东阳马生序》)D.圣人非所与熙(同“嬉”,开玩笑)也,寡人反取病焉。(《(晏子使楚》)6.下列说法有误的一项是( )朱自清,散文家,诗人。他曾以清新诗意的文字引领我们投入“春”的怀抱,也曾以朴素真挚的语言为我们描绘父亲感人至深的“背影”。B.许多旅游景点声称是陶渊明的“桃花源”,其实“桃花源”只是作者虚构出来的理想社会,在现实世界中并不存在。C.“思乡”是文学作品的永恒主题。唐代温庭筠的“望江南(梳洗罢)”和元代马致远的《天净沙.秋思》,都是表达思乡之情的名作。D.《名人传》是法国著名人道主义作家罗马.罗兰的作品。它真实地记录了贝多芬、米开朗琪罗和托尔斯泰苦难与坎坷的一生,赞美了他们与命运抗争的崇高勇气和担负全人类苦难的伟大情怀。 7.依次填入下面这段文字横线处的语句,衔接最恰当的一项是 阅读是人类社会一种重要的活动。______________________________________ ①由于有了文字,就可以把语言的声音信息转换为视觉信息,并把它长期地保持下来。 ②人类社会也因此发展并创造出光辉灿烂的文化。 ③这种活动是随文字的产生而产生的。 ④这样就突破了语言在时间和空间上的限制,使人类社会所积累起来的经验能够系统地保留和传播。 A.②①④③ B.③①④② C.②③④① D.③②①④第Ⅱ卷 二、古诗文积累与阅读(共20分) 8.默写填空。(7分)(1)有约不来过夜半,______________。(赵师秀《约客》)(2)谁道人生无再少?门前流水尚能西!______________。(苏轼《浣溪沙》)(3)______________,非宁静无以致远。(诸葛亮《诫子书》)(4)登高眺远是古人抒怀酬志的精神仪式。李白的《登金陵凤凰台》即是其中的佳作,请写出这首诗的颈联:______________,______________。(5)“燕”是人类的朋友,也是古诗词中的常见意象。请写出含有“燕”字的连续的两句:______________,______________。 9.阅读《诗经》中的《蒹葭》一诗,完成后面的问题。(3分) 蒹葭苍苍,白露为霜。所谓伊人,在水一方,溯洄从之,道阻且长。溯游从之,宛在水中央。 蒹葭萋萋,白露未晞。所谓伊人,在水之湄。溯洄从之,道阻且跻。溯游从之,宛在水中坻。 蒹葭采采,白露未已。所谓伊人,在水之涘。溯洄从之,道阻且右。溯游从之,宛在水中沚。 这首诗运用了什么表现手法?有怎样的表达效果? 10.阅读张九成的《竹轩记》,完成后面的问题。(10分)子张子①谪居大庾,借僧居数椽②,阅③七年,即东窓种竹数竿,为读书之所。因榜④之曰:“竹轩。”客有见而问焉,曰:“耻之于人,大矣!今子不审出处⑤,罔择交游,致清议之靡容⑥,纷弹射⑦而痛诋,朋友摈绝,亲戚包羞,远窜荒陬瘴疠之所侵⑧,蛇虺⑨之与邻。”子张子哑然笑曰:“物各有趣,人各有适⑩。子方以窜逐为耻,我独以适心为贵。今吾将叙吾之适,以浣子之适,其可乎?”客曰:“唯唯。”子张子曰:“今夫竹之为物也,其节劲,其气清,其韵髙。冐霜雪而坚贞,延风月而清淑。吾诵书而有味,考古而有得,仰首而见,俯首而听,如笙箫之在云表⑪。如圣哲之居一堂,爽气在前,清阴满几。陶陶然不知孰为我,孰为竹,孰为耻,孰为不耻,盎盎如春。醺醺如醉,子亦知此乐乎?”客闻吾言,神丧志沮,面无人色。吾因以是言而刻诸石。(选自《宋文选》,有删节)【注释】①子张子,作者自称,因得罪秦桧而谪居大庾。②数椽(yuàn)数间。③阅:过了。④榜:匾额,用作动词,题匾。 ⑤出处:处事。⑥致清议之靡容:以致为舆论所不容。⑦弹射:弹劾。⑧远窜荒陬(zōu)瘴疠之所侵:被远远发配到瘴疠流行的荒远之地。⑨蛇虺:毒蛇。⑩适:满足。⑪云表:云端。 (1)解释下面加点的词。(2分) ①子张子谪居大庚 谪:________ ②亲戚包羞 亲戚:_________ (2)下列句子加点的“以”与“吾因以是言而刻诸石”中的“以”意义和用法相同的一项是(2分) A.而安陵以五十里之地存者,徒以有先生也。(《唐雎不辱使命》) B.忠之属也,可以一战。(《曹刿论战》) C.然得而腊之以为饵。(《捕蛇者说》) D.稍稍宾客其父,或以钱币乞之。(《伤仲永》) (3)用现代汉语翻译下面的句子。(2分) 子方以窜逐为耻,我独以游心为贵。 (4)作者说“物各有趣,人各有适”,与竹为伴,作者体会到了怎样的快乐?从中可以看出作者是个怎样的人?(4分) 三、现代文阅读(共30分) 一、阅读下面的文章,完成11—14题。(12分)留住那个心智觉醒的时刻周国平①一个5岁的男孩看见指南针不停转动,最后总是指向同一个方向。他心中顿时充满惊奇:没有一只手去拨动,怎么会发生这样的事呢?从这个时刻起,他相信事物中一定藏着某种秘密,等待着他去发现。爱因斯坦之所以成为伟大的科学家,就是从这个时刻开始的。在所有孩子的成长过程中,都会出现这样的时刻:好奇心觉醒了,②面对成年人已经习以为常的世界,他们提出了绝大部分成年人没有想到也回答不了的问题。和好奇心一起,还有想像力和理解力,荣誉感和自尊心,心灵的快乐和痛苦,总之,人类精神的一切高贵禀赋也先后觉醒了。假如每个孩子生命中的这个时刻在日后都能延续下去,成为真正的起点,人类会拥有多少托尔斯泰、爱因斯坦、海德格尔啊!③当然,这是不可能的,由于心智的惰性、教育的愚昧、功利的驱迫、生活的磨难等原因,对于大多数人来说,儿童时代的这个时刻仿佛注定只是昙花一现,然后不留痕迹地消失了。但是,趁现在的孩子们正拥有着这个时刻,我们能否帮助他们尽可能多地留住它呢?④《诺贝尔奖获得者与儿童对话》所做的也许就是这样一件有意义的工作。不妨说,获奖者们正是一些幸运地留住了那个心智觉醒时刻的人。在那个时刻之后,他们没有停止提问和思考,终于找出了隐藏在事物中的某个或某些重大秘密。比如1986年物理学奖得主宾尼希,在他小时候,由于父母不让他随便打电话,他就自己想办法,用两个罐头盒和一根紧绷的长绳子制作了一部土电话机。当孩子们能够用它在相邻房间清楚地通话时,他品尝到了成功的巨大快乐。后来他因研制可以拍摄到原子结构的光栅隧道显微镜而得奖,我相信这一成果与那部土电话机之间一定存在着某种联系。⑤为什么天空是蓝的?为什么树叶是绿的?为什么我们忘记一些事情而不忘记另一些事情?为什么有男孩和女孩?为什么1+1=2?为什么有贫穷和富裕?为什么会有战争……这些诺贝尔奖获得者所回答的问题似乎都属于《十万个为什么》的水平,可是,请仔细想一想,不必说孩子,有多少大人能够说清楚这些貌似简单的问题?他们的讲述还表明,他们每个人的特殊贡献往往就是建立在解决某一简单问题的基础之上的,是那个简单问题的延伸和深化。关于科学家工作的性质,1986年化学奖得主波拉尼有一个生动的说法:和小说家一样,科学家也是讲故事的人,他们用自己讲的故事来为看似杂乱的事物寻找一种联系,为原因不明的现象提供一种解释。的确,在一定意义上,一切创造活动都是针对问题讲故事,是把故事讲得令人信服的努力。譬如说,自然科学是针对自然界的问题讲故事,社会科学是针对社会的问题讲故事,文学艺术是针对人生的问题讲故事,宗教和哲学是针对终极问题讲故事。我由此想到,我们不但要鼓励孩子提问题,而且要鼓励他们针对自己提的问题讲故事,通过故事给问题一个解答。是对是错无所谓,只要是在动脑筋,就能使他们的思考力和想像力得到有效的锻炼。⑥请诺贝尔奖获得者与儿童对话,这是一个有趣的构想。对诺贝尔奖获得者自己来说,这是童年的回归,不管这些大师们所发现的秘密在理论上多么复杂,现在都必须还原成儿童所能提出的原初的、看似简单的问题,仿佛要向那个儿童时代的自己做一个明白的交代。对读这本书的孩子们来说,这是很及时的鼓励,他们也许会发现,那些在成年人世界里备受敬仰的大师离他们非常近,其实都是一些喜欢想入非非的大孩子。这本书当然未必能指导哪一个孩子在将来获得诺贝尔奖,但它可能会帮助许多孩子获得比诺贝尔奖更加宝贵的东西,那就是对提问权利的坚持、对真理的热爱和永不枯竭的求知欲,有了这些东西,他们就能够成长为拥有内在的富有和尊严的真正的人。(选自《周国平论教育》,有删改) 11.文章的第①段用爱因斯坦的事例开头,有什么作用?(2分) 12.阅读第③段,说说加点词语“昙花一现”的含义。(3分) 13.文章第④段中,作者说“我相信这一成果与那部土电话机之间一定存在着某种联系。你认为二者之间存在着怎样的联系?”(4分) 14.结合全文,说说文章结尾画线句中“更加宝贵的东西”具体指什么?(3分) (二)阅读下面的文章,完成15—19题。(18分)笔墨童年余秋雨在山水萧瑟、岁月荒寒的家乡,我度过了非常美丽的童年。千般美丽中,有一半,竟与笔墨有关。那个冬天太冷了,河结了冰,湖结了冰,连家里的水缸也结了冰。就在这样的日子,小学要进行期末考试了。破旧的教室里,每个孩子都在用心磨墨。磨得快的,已经把毛笔在砚石上舔来舔去,准备答卷。那年月,铅笔、钢笔都还没有传到这个僻远的山村。磨墨要水,教室门口有一个小水桶,孩子们平日上课时要天天取用。但今天,那水桶也结了冰,刚刚还是用半块碎砖砸开了冰,才抖抖索索舀到砚台上的。孩子们都在担心,考试到一半,如果砚台结冰了,怎么办?这时,一位乐呵呵的男老师走进了教室。他从棉衣襟下取出一瓶白酒,给每个孩子的砚台上都倒几滴,说:“这就不会结冰了,放心写吧!”于是,教室里酒香阵阵,答卷上也酒香阵阵。我们的毛笔字,从一开始就有了李白余韵。其实岂止是李白。长大后才知道,就在我们小学的西面,比李白早四百年,一群人已经在蘸酒写字了,领头那个人叫王羲之,写出的答卷叫《兰亭序》。我上小学时只有四岁,自然成了老师们的重点保护对象。上课时都用毛笔记录,我太小了,弄得两手都是墨,又沾到了脸上。因此,每次下课,老师就会快速抱起我,冲到校门口的小河边,把我的脸和手都洗干净,然后,再快速抱着我回到座位,让下一节课的老师看着舒服一点。但是,下一节课的老师又会重复做这样的事。于是,那些奔跑的脚步,那些抱持的手臂,那些清亮的河水,加在一起,成了我最隆重的书法入门课。如果我写不好毛笔字,天理不容。后来,学校里有了一个图书馆。由于书很少,老师规定,用一页小楷,借一本书。不久又加码,提高为两页小楷借一本书。就在那时,我初次听到老师把毛笔字说成“书法”,因此立即产生误会,以为“书法”就是“借书的方法”。这个误会,倒是不错。学校外面,识字的人很少。但毕竟是王阳明、黄宗羲的家乡,民间有一个规矩,路上见到一片写过字的纸,哪怕只是小小一角,哪怕已经污损,也万不可踩踏。过路的农夫见了,都必须弯下腰去,恭恭敬敬捡起来,用手掌捧着,向吴山庙走去。庙门边上,有一个石炉,上刻四个字:“敬惜字纸”。石炉里还有余烬,把字纸放下去,有时有一朵小火,有时没有火,只见字纸慢慢焦黄,熔入灰烬。我听说,连土匪下山,见到路上字纸,也这样做。家乡近海,有不少渔民。哪一季节,如果发心要到远海打鱼,船主一定会步行几里地,找到一个读书人,用一篮鸡蛋、一捆鱼干,换得一叠字纸。他们相信,天下最重的,是这些黑森森的毛笔字。只有把一叠字纸压在船舱中间底部,才敢破浪远航。那些在路上捡字纸的农夫,以及把字纸压在船舱的渔民,都不识字。不识字的人尊重文字,就像我们崇拜从未谋面的神明,是为世间之礼,天地之敬。这是我的起点。(节选自《中国文脉》) 15.阅读全文,用简洁的语言将文章所写的主要事件补充完整。(4分)(1) (2)老师抱我洗去墨迹。 (3) (4)多人敬惜字纸。 16.结合语境,根据提示,品析下列语句的表达效果。(5分) (1)于是,那些奔跑的脚步,那些抱持的手臂,那些清亮的河水,加在一起,成了我最隆重的书法入门课。如果我写不好毛笔字,天理不容。(提示:从修辞手法的角度) (2)过路的农夫见了,都必须弯下腰去,恭恭敬敬捡起来,用手掌捧着,向吴山庙走去。(提示:从词语的角度) 17.文中“那些在路上捡字纸的农夫,以及把字纸压在船舱的渔民,都不识字。”独立成段,有什么作用?(4分) 18.读了本文,联系作者的成就,谈谈对文章结尾“这是我的起点”这句话的理解。(6分) 19.作者说“如果我写不好毛笔字,天理不容。”请把“汉字是中华民族文化的根基,写好汉字是每个中国人的光荣使命”这句话认真抄写在田字格中。(3分) 四、综合性学习(共6分) 20.班级要开展“诵读儒家经典,涵养君子之风”专题阅读活动。请完成下面的任务。 (1)【查阅资料】你如果图书馆借阅参考书籍,可以从下列书籍中选择哪两本?(2分) A.《论语别裁》B.《庄子心得》C.《战国策》D.《孟子的智慧》E.《乐府诗集》 (2)【感悟君子】儒家经典中,有许多论述“君子”的名句,请写出一句并就此阐述什么才是“君子”。(4分) 五、写作(共50分)21.阅读下面文字,按要求作文。在你的生命中,一定有那么一棵树,或在窗前,给你带来夏的清凉与秋的金黄;或在远方,呼唤起你的乡愁与梦想,或在名人笔下,演绎出曲折动人的故事,引发你的情思与遐想……生命中,一定有那么一棵树,呵护你,陪伴你,指引你,,或许,你也是一棵树--------请以“有那么一棵树”为题写一篇文章。文体不限,内容具体,感情真挚,不少于600字。文中不要出现真实的学校和姓名。
相关试卷
这是一份2023年山东省淄博市周村区中考二模语文试卷,共8页。
这是一份2022年山东省淄博市中考语文试卷【含答案】,共9页。试卷主要包含了基础知识积累与运用,古诗文积累与阅读,现代文阅读,名著阅读,写作等内容,欢迎下载使用。
这是一份2021年山东省淄博市中考语文试卷【含答案】,共9页。试卷主要包含了基础知识积累与运用,古诗文积累与阅读,名著阅读,写作等内容,欢迎下载使用。

