江苏省苏州市2020年中考地理试题(教师版)
展开江苏省苏州市2020年中考地理试题
一、基础素养题
1519年,麦哲伦率领船队从西班牙出发开始环球航行,船队于1522年成功返回西班牙,用实践证明了地球是个球体。读图回答下列各题。
1. 麦哲伦船队途中先后经过的大洋是( )
A. 太平洋 大西洋 印度洋 B. 大西洋 太平洋 印度洋
C. 太平洋 印度洋 大西洋 D. 大西洋 印度洋 太平洋
2. 图中模拟最近环球航行路线中,表述正确的是( )
A. ①——英吉利海峡——非洲、欧洲分界线
B. ②——白令海峡——亚洲、非洲分界线
C. ③——苏伊士运河——亚洲、大洋洲分界线
D. ④——巴拿马运河——南、北美洲分界线
【答案】1. B 2. D
【解析】
【1题详解】
读图可知,麦哲伦船队在环球航行中,依次经过的大洋是大西洋、太平洋、印度洋;B正确。选B。
【2题详解】
图中可知,①——直布罗陀海峡——非洲、欧洲分界线 ,A错。②——苏伊士运河——亚洲、非洲分界线,B错。 ③——马六甲海峡,C错。④——巴拿马运河——南、北美洲分界线,D正确。选D。
【点睛】本题考查是四大洋和重要海峡的位置,识记即可。
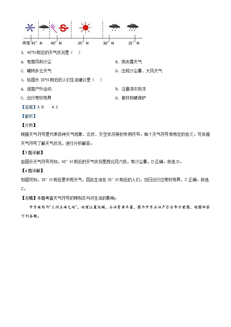
下图为春季某日我国东部一条经线附近地区的天气状况示意图。读图回答下列各题。
3. 40°N附近的天气状况是( )
A. 有微风和沙尘 B. 雨夹雪天气
C. 晴转多云天气 D. 出现沙尘暴、大风天气
4. 给图示30°N附近的人们生活建议是( )
A. 适宜户外运动 B. 注意添衣防冻
C. 出行带好雨具 D. 做好防晒保护
【答案】3. D 4. C
【解析】
【分析】
根据天气符号是代表各种天气现象、云状、天空状况等的专用符号。每个天气符号有特定的含义。可依据天气符号了解天气状况,进行分析解答。
【3题详解】
由图示天气符号可知,40°N附近的天气状况是西北风六级,有沙尘暴,D正确。故选D。
【4题详解】
如图可知,30°N附近是中雨天气,因此生活在30°N附近的人们,当日出行应带好雨具,C正确。故选C。
【点睛】本题考查天气符号的辨别及与对生活的影响。
中东被称为“三洲五海之地”,地理位置优越,石油资源丰富,图为中东石油产区分布示意图,读图回答下列各题。
5. 下列有关中东地区的叙述,正确的是( )
①甲国既属于中东,又属于西亚 ②乙国靠近红海,水资源丰富 ③丙海域及其沿岸地区石油资源丰富 ④丁国居民多信奉伊斯兰教
A. ①② B. ①③ C. ②④ D. ③④
6. 中东石油原来由波斯湾沿岸装船向外运输,现在修通了波斯湾通往地中海的输油管道,这种改变缩短了中东部分运油线路的运距,主要受益地区有( )
①南非 ②北美 ③东亚 ④西欧
A. ①② B. ①③ C. ②④ D. ③④
【答案】5. D 6. C
【解析】
【5题详解】
由图可以看出,甲是中东地区国家,又属于北非国家;乙是沙特阿拉伯,靠近红海,但水资源十分缺乏;丙表示的波斯湾有丰富的石油资源;丁表示的伊朗居民多信仰伊斯兰教,故选D。
【6题详解】
中东地区修通输油管道到地中海,可以使波斯湾运往北美、西欧等地区的石油路线缩短,会使这些地区受益,故选C。
【点睛】本题考查中东地区地理位置、国家及石油输出路线。
油菜在我国分布极广,可分为冬油菜和春油菜两个大区。下图为我国部分地区油菜开花日期示意图。读图回答下列各题。
7. 我国冬油菜区和春油菜区的分界线大致相当于( )
A. 秦岭——淮河一线 B. 暖温带、亚热带分界线
C. 冬季-8℃ 等温线 D. 800mm年降水量线
8. 有关图中油菜分布地区、开花时间与影响因素的叙述,正确的是( )
A. 罗平开花日期早——地势低平
B 油菜分布密集区位于珠江流域——水源充足
C. 冬油菜区三地的开花日期北晚南早——海陆位置
D 门源开花日期较其他三地晚——地形地势、纬度位置
【答案】7. C 8. D
【解析】
【分析】
我国的油菜种植,可分为冬油菜和春油菜两个大区,一般来说,冬季最冷月平均气温高于零下10℃的地区为冬油菜区,人们通常于前一年秋天播种,次年大地春回,油菜才迅速开花成熟,在冬季最冷月平均气温低于零下10℃的地区,油菜不能安全越冬,只好为春种秋收,称为春油菜。我国地域广阔,南北跨纬度广,地形复杂多样,海陆兼备,受纬度位置地形等因素的影响,我国气温冬季南北温差大,夏季除青藏高原外全国普遍高温。
【7题详解】
一般来说,冬季最冷月平均气温高于-8℃的地区,为冬油菜区,人们通常于前一年冬天播种,次年大地回春,油菜迅速开花成熟,在冬季最冷月平均气温低于-℃的地区,油菜不能安全越冬,为春油菜。图中冬油菜区和春油菜区的分界线大致相当于冬季-8℃ 等温线,暖温带、亚热带分界线和800mm年降水量线与秦岭——淮河一线一致。故选:C。
【8题详解】
据图可知,罗平位于云贵高原的云南省,地势较高,该地油菜开花日期早是纬度低,是纬度因素造成的,故A错误;油菜主要分布在长江流域,故B错误;受纬度因素的影响,冬油菜区三地的开花日期北晚南早,故C错误;门源开花日期较其他三地晚,主要影响因是地形地势和纬度因素,该地位于青藏高原的青海省,位于第一阶梯,海拔高,且纬度较高,故D正确。故选:D。
【点睛】本题主要考查我国气温的分布特点及及影响因素,理解解答即可。
9.2020年4月底我国启动新一轮的珠峰高程测量工作,5月27日登山测量队员成功登顶,过一段时间将公布新的珠峰高度数据,下图为“珠峰测量攀登部分线路示意图”,关于登山线路的叙述,正确的是( )
A. 一号营地全峰顶登山线路大体沿山脊方向
B. 前进营地至一号营地路段的平均坡度最大
C. 二号营地和峰顶的相对高度可能为1400米
D. 三号营地位于一号营地的西北方向
【答案】A
【解析】
【分析】
根据在等高线地形图上,山体部位有山顶、山脊、山谷、鞍部、陡崖、盆地等,可根据等高线排列规律来判断各种地形部位;可依据等高线疏密和坡度陡缓的关系,判断坡度的陡缓,等高线密集表示坡陡,等高线稀疏表示坡缓;在有指向标的地图上,用指向标指示方向,指向标箭头的指向一般为北方;相对高度是指地面某个地点高出另一个地点的垂直距离,即两个地点之间的高度差,进行分析解答。
【详解】读图可知:
一号营地至峰顶登山线路大体沿山脊(等高线向海拔低处凸为山脊)方向,A正确。前进营地至一号营地路段的平均坡度最小,原因在于该段等高线稀疏、坡缓,B错误。二号营地的海拔位于7600-8000米之间,峰顶的海拔为8844.43米,两地的相对高度位于844.43-1244.43米之间,C错误。依据指向标判断方向,三号营地位于一号营地的东南方向,D错误。故选:A。
【点睛】本题考查等高线地形图的判读。
10.小明在课堂上做了喜马拉雅山脉形成的模拟实验,并用板块构造理论解释实验现象。关于喜马拉雅山脉和珠峰形成及变化趋势的叙述,正确的是( )
A. 甲图表示喜马拉雅山脉位于完整的板块内部
B. 乙图中喜马拉雅山脉位于板块间碰撞隆起部分
C. 未来珠峰会因火山喷发继续升高
D. 全球变暖一定会使珠峰高度降低
【答案】B
【解析】
分析】
根据板块和板块之间运动频繁,但力的方向不同。板块发生张裂运动时,其运动方向相反,板块之间的距离不断扩张,造成断裂陷落,地表会产生裂谷或海洋。板块碰撞挤压运动时会形成山脉,进行分析解答。
【详解】喜马拉雅山脉位于印度洋板块与亚欧板块间的碰撞隆起部分,A错误,B正确。未来珠穆朗玛峰会因亚欧板块与印度洋板块不断碰撞挤压继续升高,C错误。全球气候变暖会使珠峰的冰雪减少,但高度不会降低,D错误。故选B。
【点睛】本题主要考查板块的运动及特点。
看电影也能学地理,跟着《囧妈》一起游俄罗斯。该故事发生在北京—乌兰巴托—莫斯科的国际列车上。下图为俄罗斯铁路线分布示意图。读图完成下列各题。
11. 电影中的国际列车进入俄罗斯境内一路西行,沿途先后看到的景观是( )
①贝加尔湖 ②亚欧界碑 ③鄂毕河 ④首都风光
A. ①②③④ B. ①③②④ C. ②③①④ D. ③②④①
12. 西伯利亚大铁路沿俄罗斯南部修建的主要原因是( )
①地形平坦 ②气温较高 ③资源、工业区集中 ④人口、城市较多
A. ①②③ B. ①③④ C. ①②④ D. ②③④
【答案】11. B 12. D
【解析】
【分析】
根据俄罗斯幅员辽阔,面积1709.8万平方千米,是世界上面积最大的国家,也是唯一地跨亚、欧两大洲和东、西两半球的国家,进行分析解答。
【11题详解】
依据位置,读图分析可知,电影中的国际列车进入俄罗斯境内一路西行,沿途先后看到的景观是:①贝加尔湖、③鄂毕河、②亚欧界碑、④首都莫斯科风光,B正确。故选B。
【12题详解】
俄罗斯地处中、高纬度地区,以温带大陆性气候为主,冬季严寒而漫长,夏季凉爽而短促。俄罗斯自然资源丰富,种类繁多,蕴藏量大,自给程度高。西伯利亚大铁路就沿南部山区修建,原因在于:南部矿产资源丰富;南部地区人口、城市及工业区分布较为集中;纬度低,气温高,适合修建铁路。北部纬度高,有冻土层,不易修建铁路,D正确。故选D。
【点睛】本题主要考查俄罗斯的地理概况。
英国冒险家贝尔需要拍摄一部自然景现题材的纪录片,下图为“世界部分区域气候类型分布示意图”,读图完成下列各题。
13. 贝尔选择在①地拍摄茂密雨林的记录片,下列四图能反映该地气候类型的是( )
A. A B. B C. C D. D
14. 贝尔打算在在北回归线附近拍摄“绿水青山”纪录片,他发现②地和③地的景观差异很大。主要因为③地( )
A. 冬季风带来大风大雪 B. 夏季风带来暖湿气流
C. 海拔高度较低 D. 人类文明历史悠久
【答案】13. A 14. B
【解析】
【13题详解】
读图可知,①地位于赤道附近地区,属于热带雨林气候,热带雨林气候的特点是全年高温多雨。根据气温和降水图判断,A是热带雨林气候,B是热带草原气候,C是热带季风气候,D是热带沙漠气候。根据题意选A。
【14题详解】
读图可知,②地位于西亚,属于热带沙漠气候,全年炎热干燥,③地位于亚洲东部,属于亚热带季风气候,夏季受来自于海洋的夏季风的影响,夏季高温多雨,降水丰富。故选B。
【点睛】该题考查世界气候类型的判读和气候类型的分布,读图分析即可。
下图为我国西北地区地区年降水量分布图。2019年起,在新疆塔里木河流域实施胡杨林拯救行动,主要保护塔里木河干流和叶尔羌河、和田河等支流两侧的胡杨林。读图完成下列各题。
15. 植物生长与水分关系密切,读图推断该地区从东往西植被的变化规律大致是( )
A. 荒漠草原→草原→荒漠
B. 荒漠→荒漠草原→草原
C. 草原→荒漠→荒漠草原
D. 草原→荒漠草原→荒漠
16. 胡杨林大多沿河流分布的主要原因是( )
A. 当地气候干旱
B. 沿盆地边缘受风沙的危害小
C. 在塔里木盆地内部地势平坦
D. 在塔里木盆地内部,光热充足
【答案】15. D 16. A
【解析】
【分析】
根据西北地区东西跨度大,从东向西降水越来越少,受降水的影响,各地植被差异较大,进行分析解答。
【15题详解】
图中所示的是西北地区。西北地区地处内陆,气温冷热变化剧烈,年降水量表现出由东向西逐渐减少的态势,从东到西,西北地区自然景观大致上呈现出由草原向荒漠草原、荒漠的变化,D正确。故选D。
【16题详解】
胡杨林主要沿河流分布的主要原因是当地气候干旱,胡杨的生长需要水分,塔里木河干流的河水向两岸渗透,离河流越近,地下水补充越多,地下水水位越高,越有利于胡杨的生长,A正确。故选A。
【点睛】本题主要考查西北地区的气候特点。
兰屿岛位于我国台湾省东南海域。岛上全年高温多雨,多大风,有“风岛”之称。地下屋是兰屿岛传统民居,其主体住于地下,仅屋顶露出地表,且屋顶采用不对称设计,缓坡面多朝向海洋,读图完成下列各题。
17. 关于台湾的叙述,正确的是( )
A. 台北到福州的距离为3500千米
B. 河流呈放射状向四周分流
C. 平原主要分布在东部沿海
D. 植物繁茂,种类单一
18. 兰屿岛地下屋屋顶不对称的设计是为了( )
①排水 ②抗震 ③纳凉 ④防风
A. ①② B. ①④ C. ②③ D. ②④
【答案】17. B 18. B
【解析】
【分析】
根据台湾省位于我国东南海域,主体是台湾岛,此外,还有周围的澎湖列岛、钓鱼岛等200多个岛屿,其中台湾岛是我国最大的岛屿;台湾临东海和南海,而且台湾岛东海岸直接面向太平洋,西隔台湾海峡与福建省相望,进行分析解答。
【17题详解】
台北到福州的距离为250千米,A错误。台湾中部为山地,河流呈放射状向四周分流,B正确。平原主要分布在西部沿海,C错误。台湾植物繁茂,山地地区植被垂直变化显著,种类丰富,D错误。故选B。
【18题详解】
兰屿岛地下屋屋顶不对称主要是因为该地区降水丰富,从东南海域吹来的风大,所以朝东南边的屋顶较长,与抗震、纳凉无关,B正确。故选:B。
【点睛】本题主要考查台湾的地理概况。
下图为1978—2018年江苏省人口自然增长率变化图。读图完成下列各题。
19. 1978—2018年期间,江苏省人口( )
A. 近十年总量保持稳定 B. 总量逐年下降
C. 自然增长率均未超过10‰ D. 自然增长率波动下降
20. 按照目前人口自然增长率的趋势,推测未来20年江苏省( )
A. 每年新出生人口快速增加 B. 老年人口比重增加
C. 人口结构更加合理 D. 人口总量大幅增长
【答案】19. D 20. B
【解析】
【分析】
根据图中曲线判断,全面放开二孩,人口增长速度将波状增加;生育政策不变,目前的人口自然增长率仍大于0,所以人口规模在未来30年持续增加;放开单独二孩,人口年龄结构将得到一定程度的改善,老龄化比重有所下降;放开单独二孩,人口出生率在未来30年缓慢下降,进行分析解答。
【19题详解】
读“1978年以来我国人口自然增长率变化图”可知,自1978-2018年近十年期间,江苏省人口开始波动很大,后期趋于稳定;总量逐年下降;自然增长率1982年和1990年超过10‰,自然增长率波动下降,D正确故选D。
【20题详解】
读“1978年以来我国人口自然增长率变化图”可知,自1990年以后人口自然增长率逐渐下降,到2002年以后人口自然增长率区域平稳,可推测未来20年,江苏省老年人口比重将会增加,劳动人口比重下降;人口结构不合理;人口总量幅增降低,B正确。故选B。
【点睛】本题主要考查江苏省的人口特点。
二、概念判断题(正确的用“A”表示,错误的用“B”表示)
21.南极大陆全部位于南极圈(66.5°S)以南,有“冰雪高原”“白色荒漠”之称。( )
【答案】错误
【解析】
【分析】
南极地区包括南极大陆及其沿海岛屿和陆缘冰,还包括南太平洋、南大西洋和南印度洋的一部分。南极洲98%的陆地为冰雪所覆盖,冰层平均厚度达1 720米,被称为“冰雪高原”。南极地区气候特点是酷寒、大风和干燥。
【详解】南极大陆98%的陆地为冰雪所覆盖,冰层平均厚度达1 720米,被称为“冰雪高原”,年平均降水量仅为55毫米,是地球上降水最少的大陆,而且降水几乎全部是雪,被称为“白色沙漠”,大部分位于南极圈(66.5°S)以南,并非全部在南极圈(66.5°S)以南,所以叙述错误。
22.广东省与香港互相合作,使粤港地区成为了世界先进制造业和现代化服务业基地。( )
【答案】正确
【解析】
【详解】广东省与香港地区互相合作,广东省提供土地、劳动力、原料等,香港地区提供资金、技术、管理经验,使粤港地区成为了世界先进的制造业和现代化服务业基地。故此叙述正确。
23.被誉为"中华水塔”的三江源湿地位于东北地区,是我国重要的水源涵养地。( )
【答案】错误
【解析】
【详解】被誉为“中华水塔”的三江源地区位于我国青藏地区的青海省南部,是长江、黄河、澜沧江发源地,是我国重要的水源涵养地,故错误。
24.北京在城市建设中,十分重视历史文化建筑的保护和环境质量的改善。( )
【答案】正确
【解析】
【分析】
根据北京地区是中华民族的发祥地之一,是世界文化遗产密度最大的都会之一,北京作为我国首都,其职能众多,古迹丰富。其中北京的胡同已经成为一种特色文化,北京的胡同是和老北京的建筑风格紧密联系在一起的,是一种久远的历史产物,在世界其他地方难以看到,因独特的历史文化,如今许多外国人喜欢游览北京的胡同,进行分析解答。
【详解】北京是我国著名的古都,十分重视历史文化建筑的保护和环境质量的改善;为了保护环境,一些污染严重的钢铁企业迁出北京;北京保留有众多的胡同、四合院等;故原叙述正确。
故答案为:正确。
【点睛】本题考查了北京在城市建设中,要重视历史文化建筑的保护和环境质量的改善。
25.我国的滑坡.泥石流集中分布在北方地区的山区。( )
【答案】错误
【解析】
【详解】我国是一个自然灾害频繁的国家,自然灾害包括地质灾害和气象灾害,滑坡、泥石流属于地质灾害,主要分布在我国降水丰富、地势不平的南方地区,尤其以云贵高原最为集中,故此说法错误。
三、综合能力题
26.自古以来,黄河是中华民族的母亲河,孕育了炎黄子孙。读图文资料,回答下列各题。
材料一:黄河,如一条昂首巨龙,劈开青藏山川,穿过高原峡谷,跃壶口、出龙门、闯三门峡,九曲十八弯,奔腾入海。
①黄河发源于 (1) ,曲折东流,沿途接纳许多支流,最终奔腾入 (2) 。
(1)A青海省 B甘肃省 C西藏自治区 D新疆维兵尔自治区
(2)A南海 B东海 C黄海 D渤海
②图中壶口瀑布位于黄河 (3) 河段,三门峡水利枢纽地处我国 (4) 级阶梯交界线附近,落差大,水能资源丰富。
(3)A上游 B中游 C下游 D入海口
(4)A一、二 B一、三 C二、三 D三、四
材料二:新华社报道,“近期针对黄河上游抗早以及作物返青灌溉用水大幅度增加的实际需求,黄河水利委员会持续增调刘家峡水库出库流量,助力引黄灌溉区抗旱。”
③刘家峡水库位于 (5) 省,新闻报道中的旱情出现在 (6) 月,旱情发生的原因主要是 (7) 。
(5)A青海 B甘肃 C宁夏 D陕西
(6)A1~2月 B4~5月 C7~8月 D10~11月
(7)A河流封冻,中上游来水量减少 B疫情结束,复工复产用水激增
C降水量少、春耕春灌用水需求大 D炎热干燥,生活和工业用水量大
材料三:苹果是温带水果,适宜生长在光照充足、气候温暖、上壤肥沃深厚的地区。洛川是我国著名的“苹果之乡”,洛川苹果素以果形优美、口感香甜著称。
④洛川位于 (8) 省,地处黄土高原,海拔较高,土层深厚,苹果多种植于平坦开阔的 (9) 。
(8)A山西 B山东 C宁夏 D陕西
(9)A黄土塬 B黄土墚 C黄上峁 D黄土川
⑤洛川苹果香甜可口,其有利的气候条件是 (10) 。苹果种植不仅产生了经济效益,更给当地带来了显著的生态效益,主要表现在 (11) 。
(10)A气候冷湿 B.水热充足 C日照稀少 D昼夜温差大
(11)A涵养水源,保持水土 B调节流量,控制洪水
C防风固沙,改良土壤 D提供木材,调节气候
【答案】(1)A
(2)D
(3)B
(4)C
(5)B
(6)B
(7)C
(8)D
(9)A
(10)D
(11)A
【解析】
【分析】
黄河发源于巴颜喀拉山北麓,干流先后流经青海、四川等9个省级行政区域单位,最后注入渤海.黄河全长5464千米,是中国第二长河,流域面积75万千米2。黄河中游流经黄土高原,水土流失严重。
【详解】①读图可知,黄河源自青藏高原上的青海省,流经青海、四川等9省区,注入渤海。
②黄河的上有位于内蒙古的河口,中游从河口到河南桃花峪,读图可知,图中壶口瀑布位于黄河中游河段,三门峡水利枢纽地处我国第二级阶梯和第三级阶梯交界线附近,落差大,水能资源丰富。
③读图中刘家峡水库位置可知,刘家峡位于上游的甘肃省,新闻报道中的旱情出现在4-5 月,旱情发生的原因主要是4-5月是春季,是农作物播种和小麦返青的季节,春耕春灌用水需求大,降水少。
④读图可知,洛川位于陕西省,地处黄土高原,海拔较高,土层深厚,根据材料中描述可知,苹果多种植于平坦开阔的黄土塬上。
⑤洛川位于黄土高原上,属于温带季风气候,夏季气温高,昼夜温差大,有利于糖分的积累,所以苹果特别甜,果树还能涵养水源保持水土。保护黄土高原上的生态环境。
【点睛】该题考查黄河的概况和黄土高原的气候和治理,读图解答即可。
27.通沪(南通—上海)铁路将于2020年6月下旬竣工通车,南通到上海最快1小时可到达,南通将融入长三角“1小时生活圈”。未来长三角区域内将实现高质量的一体化发展。下图为长三角地区示意图,读图完成下列各题。
①长三角地区成为中国经济最发达地区之一,其地理位置突出的优势是 (1) ,长江对长三角的巨大价值表现为 (2) 。
(1)A地处低纬 B城市密集 C邻省最多 D江海交汇
(2)A供水与运输 B灌溉与发电 C养殖与发电 D供水与养殖
②长江三角洲被誉为“鱼米之乡”,因水而灵动,下列四幅剪纸中反映本区域景观的是 (3) ;因水产生文化,本地区著名的美食和体育运动有 (4) ;也因水而结缘,长江三角洲通过 (5) 工程和其它地区共享一江水。
(3)A甲 B乙 C丙 D丁
(4)A米粉,踩高跷 B糌粑,攀岩 C棕子,赛龙舟 D烙饼,滑冰
(5)A引黄入晋 B引滦入津 C南水北调 D引黄济青
③长三角“1小时生活圈”带来了同城效应,主要得益于 (6) ,通沪铁路的受益城市不仅有南通,也极大改善了苏州市所辖的 (7) 等地方的交通条件。
(6)①交通运输业的发展 ②农业的发展 ③通信技术的发展 ④科技的发展
A①②③④ B.①②④ C①③④ D②③④
(7)A张家港、江阴、昆山 B张家港、常熟、太仓
C常熟、太仓、吴江 D昆山、吴江、嘉兴
④ (8) 作为长三角核心城市,其对周边地区的辐射带动作用主要表现在提供科技、资金、管理经验和 (9) 。
(8)A上海 B南京 C杭州 D合肥
(9)A矿产资源 B就业机会 C劳动力 D工业原料
【答案】(1)D
(2)A
(3)B
(4)C
(5)C
(6)C
(7)B
(8)A
(9)B
【解析】
【分析】
根据长江三角洲地区地势低平、湖泊众多、河渠稠密、水田连片,是我国著名的“鱼米之乡”和“水乡”。长江三角洲是我国经济发展水平最高、综合实力最强的区域,长江三角洲以上海为龙头,浙江省北部和江苏省南部为两翼,上海是其核心,南京、杭州分别是其北翼、南翼的中心城市,上海对长江三角洲、对长江流域乃至全国的发展,具有重要的辐射带动作用,进行分析解答。
【详解】读图分析可知:
①长三角地区江海交汇,地理位置十分重要,这里成为中国经济最发达地区之一;故选项D正确,符合题意。长江长三角提供了丰富的灌溉水源,还为长三角提供了便利的运输,因此长江对长三角的巨大价值表现为供水与运输;故选项A正确,符合题意。
②长江三角洲位于亚热带季风气候区,这里热量充足,降水丰富,被誉为“鱼米之乡”;B图剪纸景观为小桥流水人家,反映了长江三角洲的景观;故选项B正确,符合题意。长江三角洲地区端午节吃粽子,赛龙舟为当地著名的体育运动;故选项C正确,符合题意。长江三角洲通过南水北调工程和其它地区共享一江水,故选项C正确,符合题意。
③长三角“1小时生活圈”带来了同城效应,主要得益于交通运输业的发展,通信技术的发展,科技的发展;故选项C正确,符合题意。通沪铁路的受益城市不仅有南通,也极大改善了苏州市所辖的张家港、常熟、太仓地方的交通条件,故选项B正确,符合题意。
④上海是长三角的核心城市,故选项A正确,符合题意;上海对周边地区的辐射带动作用主要表现在提供科技、资金、管理经验和就业机会上;故选项B正确,符合题意。
【点睛】本题主要考查长江三角洲的地理概况。
28.水稻喜温喜湿,生长期需水量一般在 700~1200毫米之间。目前世界稻谷产量集中于亚洲,加之亚洲居民喜食稻米,故常称水稻为“亚洲的粮食”。世界水稻产量排名居前十位的国家分别是:中国、印度、印度尼西亚、孟加拉国、越南、泰国、缅甸、菲律宾、日本、巴基斯坦(2019年)。请结合图文材料,探究水稻的生产条件。
探究主题一 地理位置
亚洲是世界第一大洲,具体表现在 (1) ,世界水稻产量居前十位的国家所属的分区是 (2) 。
(1)①世界上跨纬度最的大洲 ②世界上跨经度最广的大洲 ③世界上人口最多的大洲 ④世界上面积最大的大洲
A①②③ B①③④ C②③④ D①②③④
(2)A中亚、南亚、西亚 B东南亚、南亚、中亚
C东亚、东南亚、北亚 D东亚、东南亚、南亚
探究主题二 地形条件
根据亚洲河流的流向,推断亚洲的地势特征 (3) ,从地形类型看,亚洲的水稻主要分布在 (4) 地区,并且位于河流沿岸,为水稻生长提供了 (5) ,并提高了土壤肥力。
(3)A东西高,中间低 B东高西低,纵列分布
C南北高,东西低 D中间高,四周低
(4)A平原 B丘陵 C山地 D高原
(5)A灌溉水源 B水力资源 C便利的运输 D丰富的品种
探究主题三 气候条件
亚洲气候复杂多样,表现为“干湿同在”,其原因主要是 (6) ,其中分布最广的气候类型在图中对应的序号是 (7) 。从A→C→D,影响气候变化的因素是 (8) 。图中亚洲水稻集中分布区的气候,其共同的特点是 (9) 。
(6)A经度跨度大 B四面临海 C纬度范围广 D全部处在北半球
(7)A .C B. D C .E D. B
(8)A纬度位置 B海陆位置 C地形起伏 D人类活动
(9)A冬暖夏凉 B雨热同期 C终年湿润 D均受季风影响
探究主题四 种植模式
近年来,我国许多水稻产区采用了“稻蟹共生”的生产模式,形成了良性的生态循环,“稻蟹共生”模式可以 (10) 。
(10)①增加当地耕地面积 ②丰富农产品的类型 ③利于大规模机械化生产 ④减少农药和化肥的使用量
A①② B②④ C①④ D③④
【答案】(1)B
(2)D
(3)D
(4)A
(5)A
(6)C
(7)C
(8)A
(9)B
(10)B
【解析】
【分析】
本题主要考查了东亚、东南亚、南亚、我国的地理特征,考查了学生根据图片提取地理信息的能力。
【详解】(1)①亚洲是世界第一大洲,具体表现在亚洲是世界上跨纬度最的大洲,世界上人口最多的大洲,世界上面积最大的大洲,南极洲是世界上跨经度最广的大洲,①③④对,②错。故选B。
(2)世界水稻产量居前十位的国家如越南、泰国等属于东南亚,中国属于东亚,印度属于南亚,故选D。
(3)亚洲大多数河流呈放射状流向四周的海洋,由此可知亚洲的地势中间高、四周低 ,故选D。
(4)从地形类型看,亚洲的水稻主要分布在地形平坦、水源充足的平原地区,A对,BCD错。故选A。
(5)并且位于河流沿岸,为水稻生长提供了丰富的灌溉水源,并提高了土壤肥力,A对,BCD错,故选A。
(6)亚洲由于面积广大,跨纬度范围广,地跨寒带、温带和热带,使得亚洲气候复杂多样,表现为“干湿同在”,故选C。
(7)其中亚洲分布最广的气候类型是温带大陆性气候,图中B是热带季风气候,C是亚热带季风气候,D是温带季风气候,E是温带大陆性气候,故选C。
(8)从A→C→D,由于纬度逐渐升高,气候由热带雨林气候,变化到亚热带季风气候,再变化到温带季风气候,所以影响这种气候变化的因素是纬度位置不同,故选A。
(9)图中亚洲水稻集中分布区的以热带季风气候、亚热带季风气候为主,其季风气候共同的特点是气候雨热同期,故选B。
(10)近年来,我国许多水稻产区采用了“稻蟹共生”的生产模式,形成了良性的生态循环,“稻蟹共生”模式可以丰富农产品的类型、减少农药和化肥的使用量,不会增加当地耕地面积,也不利于,大规模机械化生产,②④对,①③错。故选B。
【点睛】本题重点考查了东亚、东南亚、南亚、我国的地理特征,学生通过阅读地图能够解决问题。
本试卷的题干、答案和解析均由组卷网(http://zujuan.xkw.com)专业教师团队编校出品。
登录组卷网可对本试卷进行单题组卷、细目表分析、布置作业、举一反三等操作。
试卷地址:在组卷网浏览本卷
组卷网是学科网旗下的在线题库平台,覆盖小初高全学段全学科、超过900万精品解析试题。
关注组卷网服务号,可使用移动教学助手功能(布置作业、线上考试、加入错题本、错题训练)。
学科网长期征集全国最新统考试卷、名校试卷、原创题,赢取丰厚稿酬,欢迎合作。
钱老师 QQ:537008204 曹老师 QQ:713000635
2023年江苏省苏州市中考地理真题: 这是一份2023年江苏省苏州市中考地理真题,文件包含江苏省苏州市中考地理真题原卷版docx、江苏省苏州市中考地理真题解析版docx等2份试卷配套教学资源,其中试卷共34页, 欢迎下载使用。
2022年江苏省苏州市中考地理真题(教师版): 这是一份2022年江苏省苏州市中考地理真题(教师版),共20页。试卷主要包含了基础素养题,综合能力题等内容,欢迎下载使用。
江苏省苏州市2020年中考地理试题及参考答案: 这是一份江苏省苏州市2020年中考地理试题及参考答案,共29页。试卷主要包含了麦哲伦船队途中先后经过的大洋是,40°N附近的天气状况是等内容,欢迎下载使用。

