2023年高考考前押题密卷-生物(山东卷)(A4考试版)
展开2023年高考考前押题密卷(山东卷)
生物
(考试时间:90分钟 试卷满分:100分)
注意事项:
1.答卷前,考生务必将自己的姓名、准考证号等填写在答题卡和试卷指定位置上。
2.回答选择题时,选出每小题答案后,用铅笔把答题卡上对应题目的答案标号涂黑。如
需改动,用橡皮擦干净后,再选涂其他答案标号。回答非选择题时,将答案写在答题卡上。写
在本试卷上无效。
3.考试结束后,将本试卷和答题卡一并交回
一、选择题:本题共 15 小题,每小题 2 分,共 30 分。每小题只有一个选项符合题目要求。
1. 铁死亡的本质为含铁量增多引发膜脂质过氧化物大量积累,脂质过氧化物进一步分解为醛和活性氧等活性衍生物,这些衍生物破坏了胞内蛋白、脂质及核酸等生物大分子,表现为线粒体膜密度增加,线粒体嵴变少甚至消失,细胞体积变小但核体积正常且无核浓缩现象,并最终导致细胞程序性死亡。下列说法错误的是( )
A. 铁死亡是由活性氧等衍生物破坏生物大分子引起的细胞凋亡
B. 长期铁含量过多会导致细胞有氧呼吸第三阶段的速率降低
C. 铁死亡诱导剂可以诱导异常细胞的铁死亡,利用这个特性可以有效治疗癌症
D. 若机体硒的缺乏会增加细胞对铁死亡的敏感性,则补充硒可降低发生铁死亡
2. 高赖氨酸血症是由 AASS 基因突变引起的氨基酸代谢缺陷症,该基因编码的 AASS 蛋白包含LKR 和 SDH 两个结构域。正常情况下,进入线粒体内的赖氨酸,在LKR的催化下形成酵母氨酸,酵母氨酸在 SDH的催化下分解产生的α-氨基己二酸半醛经过系列反应彻底氧化分解。LKR异常或 SDH异常均会导致高赖氨酸血症,且后者还会导致线粒体异常增大,影响线粒体功能。以下推测正确的是( )
A. LKR 异常或 SDH异常均会引起线粒体内酵母氨酸的积累
B. 高赖氨酸血症的根本原因是 LKR 和 SDH两个结构域异常
C. α-氨基己二酸半醛的彻底氧化分解发生在线粒体内
D. 抑制LKR活性或转入正常AASS基因,均可用于治疗高赖氨酸血症
3.离子交换吸附是植物根吸收矿质离子的第一阶段,是指细胞呼吸产生的CO2溶于水形成H2CO3,H2CO3解离出HCO3-和H+,分别与土壤溶液中的阴离子和阳离子进行交换,使得阴阳离子吸附在根细胞膜表面的过程。离子的选择吸收是指植物对同一溶液中不同离子或同一无机盐溶液的阳离子和阴离子吸收比例不同的现象。某植物根系对几种阴、阳离子的吸收情况见下表。下列说法错误的是( )
盐溶液类型 | 离子的吸收量情况
| |
NaNO3 | Na+吸收少 | NO3-吸收多 |
(NH4)2SO4 | NH4+吸收多 | SO42-吸收少 |
NH4NO3 | NH4+和NO3-,吸收量相同 | |
A. 根细胞膜上的H+可与NaNO3盐溶液中的Na+交换吸附
B. 根吸收矿质离子与细胞膜上载体的种类和数量有关
C. 土壤通气状况影响根对矿质离子的吸收速率
D. 长期施用肥料NaNO3,可能会引起土壤酸化
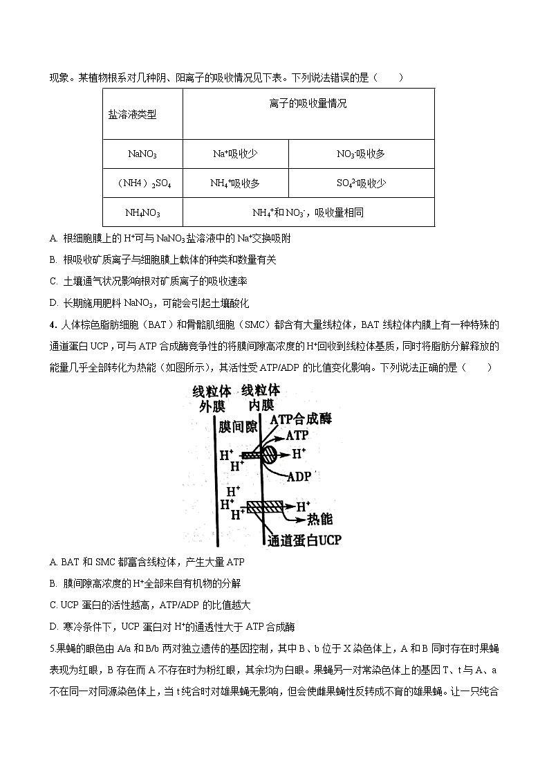
4. 人体棕色脂肪细胞(BAT)和骨骼肌细胞(SMC)都含有大量线粒体,BAT线粒体内膜上有一种特殊的通道蛋白UCP,可与ATP合成酶竞争性的将膜间隙高浓度的H+回收到线粒体基质,同时将脂肪分解释放的能量几乎全部转化为热能(如图所示),其活性受ATP/ADP的比值变化影响。下列说法正确的是( )
A. BAT和SMC都富含线粒体,产生大量ATP
B. 膜间隙高浓度的H+全部来自有机物的分解
C. UCP蛋白的活性越高,ATP/ADP的比值越大
D. 寒冷条件下,UCP蛋白对H+的通透性大于ATP合成酶
5.果蝇的眼色由A/a和B/b两对独立遗传的基因控制,其中B、b位于X染色体上,A和B同时存在时果蝇表现为红眼,B存在而A不存在时为粉红眼,其余均为白眼。果蝇另一对常染色体上的基因T、t与A、a不在同一对同源染色体上,当t纯合时对雄果蝇无影响,但会使雌果蝇性反转成不育的雄果蝇。让一只纯合红眼雌果蝇与一只白眼雄果蝇杂交,所得F1的雌雄果蝇随机交配,F2雌雄比例为3∶5且无粉红眼出现。用带荧光标记的B、b基因的特异序列作探针,与F2中各雄果蝇细胞装片的细胞内B、b杂交,通过观察有丝分裂后期细胞中荧光点的个数判断果蝇是否可育。下列说法错误的是( )
A. A/a、B/b、T/t三对基因遵循自由组合定律 B. 亲代雄果蝇的基因型为ttAAXbY
C. F2雌果蝇共有4种基因型,纯合子占1/2 D. 能观察到4个荧光点的雄果蝇不育
6. 囊性纤维病是由CFTR蛋白异常导致的常染色体隐性遗传病,其中约70%患者发生的是CFTR蛋白508位苯丙氨酸(Phe508)缺失。研究者设计了两种杂交探针(能和特异的核酸序列杂交的DNA片段):探针1和2分别能与Phe508正常和Phe508缺失的CFTR基因结合。利用两种探针对三个家系各成员的基因组进行分子杂交,结果如下图。下列叙述正确的是( )
A. 利用这两种探针能对甲、丙家系Ⅱ-2的CFTR基因进行产前诊断
B. 乙家系成员CFTR蛋白的Phe508没有缺失
C. 丙家系Ⅱ-1携带两个DNA序列相同的CFTR基因
D. 如果丙家系Ⅱ-2表型正常,用这两种探针检测出两条带的概率为1/2
7. CO2通过刺激中枢化学感受器和外周化学感受器实现对呼吸运动的调节。切断外周化学感受器的传入神经,CO2对呼吸运动的调节作用基本保持不变。下列有关叙述错误的是( )
A. CO2既是细胞内液的成分,又是内环境的成分
B. CO2主要通过外周化学感受器来调节呼吸运动
C. 调节呼吸运动的信息分子有神经递质和CO2等
D. 剧烈运动产生的CO2和乳酸不会导致血浆pH明显下降
8. 红色面包霉中,含R基因的孢子呈深红色,含r基因的孢子呈浅红色,R对r完全显性,子囊中基因型为Rr的合子先进行一次减数分裂,再进行一次有丝分裂,共产生了8个孢子,8个孢子按分裂方向在子囊中有序地排成一排。绝大多数子囊为I型(“4+4”模式),少数子囊为Ⅱ型(“2+2+2+2”模式),如下图所示。下列说法错误的是( )
A. 合子分裂产生8个孢子的过程中DNA共复制了2次
B. I型子囊中,R和r的分离发生在减数分裂第1次分裂
C. Ⅱ型子囊中,R和r所在的染色体在减数分裂时发生了互换
D. 减I完成时,I型和Ⅱ型子囊中的2个细胞基因型相同
9. GABA是一种神经递质,会引起突触后膜的Cl-通道开放。GABA对不同神经元的作用效应与细胞膜上两种Cl-转运蛋白NKCC1和KCC2有关,其作用机制如图(共转运体的大小表示细胞膜上该转运蛋白的相对量)。下列说法错误的是( )
A. 神经元甲会将GABA的刺激转化为电信号,并进行传导
B. GABA与受体结合后会使神经元乙的静息电位绝对值增大
C. GABA起作用后会被甲或乙吸收,以免持续发挥作用
D. 不同细胞中转运蛋白的数量不同,是基因选择性表达的结果
10. 化感作用指植物通过向外分泌化学物质对其他植物产生的影响。制备入侵植物薇甘菊及近邻种葛藤和鸡矢藤的叶水提液(供体),分别处理三种植物幼苗(受体),60天后测定植株干重并计算化感作用效应指数(R=处理值/对照值-1),相关叙述错误的是( )
A. 化感作用存在于植物种间和种内
B. 在薇甘菊种内存在化感促进作用
C. 鸡矢藤对其他种生长均表现为抑制
D. 化感作用影响植物群落的种类组成
11. 下图是甲、乙两种植物的竞争模型,其中的零增长曲线表示植物能存活和繁殖时对土壤中X、Y两种元素的最低需求,即植物在零增长曲线的右方和上方可存活和繁殖。图中①~③的位置体现了X—Y的资源配置。下列说法错误( )
A. 甲植物处于零增长线时,种群密度不发生改变
B. 位于①区时,两植物因X、Y元素的限制均不能存活
C. 位于②区时,植物甲不能存活,植物乙能存活
D. 位于③区时,植物甲在与植物乙的竞争中占优势
12. 在调查鱼的种群密度时常常用到标记重捕法,适宜范围内,在捕大小鱼的几率相等的条件下,下列捕捉和标记方式能导致种群密度的估计值与实际值有较大误差的是( )
A. 第一次用大网眼渔网,第二次用小网眼渔网
B. 第一次用小网眼渔网,第二次用大网眼渔网
C. 第一次用大网眼渔网,第二次也用大网眼渔网
D. 第一次用小网眼渔网,第二次也用小网眼渔网
13. 染色质是由一定长度的核小体为基本单位构成的。将大鼠肝细胞中分离出的染色质用非特异性核酸酶水解后去除染色质蛋白,对得到的DNA片段进行凝胶电泳,结果如图所示。若先将染色质中的蛋白质去掉后用同样的非特异性核酸酶处理,则得到随机长度的DNA片段。据此分析,下列有关叙述错误的是( )
A. 凝胶中的DNA分子通过染色,可以在波长为300nm的紫外灯下被检测出来
B. 染色质中的蛋白质可能对DNA具有保护作用
C. 构成核小体的基本单位是脱氧核糖核苷酸
D. 在凝胶中DNA分子的迁移速率与凝胶浓度、DNA分子的大小和构象等有关
14. 微生物无处不在,杂菌污染常导致生物实验功亏一篑。关于无菌操作,下列说法正确的是( )
A. 动物细胞培养均需加入抗生素抑制微生物的生长
B. 涂布平板时所用的涂布器需酒精浸泡后灼烧灭菌
C. 植物组织培养时外植体先用次氯酸钠溶液处理30s,再用酒精消毒30min
D. PCR实验中使用的微量离心管、微量移液器和蒸馏水在使用前需进行高压灭菌
15. 茅苍术具有消炎、燥湿健脾、明目等功效。目前野生茅苍术资源稀缺,应用生物技术可以有效繁殖和保存茅苍术资源,并有望将其次生代谢产物挥发油产业化生产。下列叙述正确的是( )
A. 挥发油是茅苍术生命活动必需的化合物
B. 挥发油产业化生产过程中使用的是液体培养基
C. 茅苍术不同细胞经植物组织培养获得的新个体基因型相同
D. 将茅苍术茎尖或根尖组织经灭菌、脱分化、再分化可获得脱毒苗
二、选择题:本题共5小题,每小题3分,共15分。每小题有一个或多个选项符合题目要求,全部选对得3分,选对但不全的得1分,有选错的得0分。
16. O2在生物的生理活动中起着重要作用,下列叙述正确的是( )
A. 中耕松土提高土壤肥力
B. NADH与O2结合形成水时释放大量的能量驱动ATP合成
C. 光合作用中,O2均来自于叶绿体类囊体薄膜上水的光解
D. 等质量的脂肪和糖原彻底氧化分解时,糖原消耗 O2的量更多
17. 将八氢番茄红素合成酶基因(PSY)和胡萝卜脱氢酶基因(ZDS)导入水稻细胞,培育而成的转基因植株“黄金水稻”具有类胡萝卜素超合成能力,其合成途径如下图所示。已知目的基因能1次或多次插入并整合到水稻细胞染色体上(不考虑其他变异),下列叙述正确的是( )
A. 若一个PSY和一个ZDS插入到同一条染色体上,则此转基因植株自交后代中亮红色大米:白色大米的比例为3∶1
B. 若一个PSY和一个ZDS分别插入到2条非同源染色体上,则此转基因植株自交后代中亮色大米:橙色大米:白色大米的比例为9∶3∶4
C. 若某一转基因植株自交后代中橙色大米:亮红色大米:白色大米的比例为1∶14∶1时,则不可能有PSY、ZDS插在同一条染色体上
D. 若某一转基因植株自交后代中出现白色大米:亮红色大米的比例为1∶15,则一定有PSY、ZDS插在同一条染色体上
18. 细胞质基质中的PDHElα通过促进磷脂酶PPMlB对IKKβ S177/181的去磷酸化可以削弱NF-κB信号通路的激活,增强炎症因子及细胞毒性T细胞诱导的肿瘤细胞死亡。而某些致癌信号激活会导致PDHElα上某位点的磷酸化并转位到线粒体,细胞质基质中的PDHElα水平下降活化了NF-κB信号通路;同时线粒体中的PDHElα增多间接促进了炎症因子刺激下肿瘤细胞的ROS(活性氧)解毒从而降低其对肿瘤细胞的毒害。NF-κB信号通路活化和ROS的清除共同促进了肿瘤细胞在炎症因子刺激下的存活,增强了肿瘤细胞对细胞毒性T细胞的耐受性,最终促进了肿瘤的免疫逃逸。下列说法正确的是( )
A. 炎症因子及细胞毒性T细胞诱导的肿瘤细胞死亡属于细胞坏死
B. 磷脂酶PPM1B对IKKβ S177/181的去磷酸化使其空间结构发生变化
C. 细胞质基质中的PDHElα能抑制NF-κB信号通路激活
D. 抑制PDHElα的磷酸化可以阻断肿瘤的免疫逃逸并提高肿瘤免疫治疗的疗效
19. 种群增长率是指在单位时间内新增加的个体数占种群个体总数的比率;种群增长速率是指种群在单位时间内增加的个体数量。调查某种群一段时间内某些特征的变化,得到下图A、B曲线,以下说法错误的是( )
A. 种群增长率为0时,出生率等于死亡率
B. 若曲线A表示增长速率,当其为0时,则该种群可能达到K值
C. 若曲线A表示“S”形曲线的增长率,则第6年时增长速率可能小于0
D. 若曲线A表示出生率,B为死亡率,则前6年该种群的年龄结构为增长型,但将面临种群退化的问题
20. 研究发现,鼠伤寒沙门氏菌的组氨酸营养缺陷型菌株在基本培养基平板上不能生长,如果发生回复突变成原养型(其营养要求在表现型上与野生型相同)后则能生长。诱变剂A只有进入机体并在肝脏的解毒过程中才能形成有害的诱变物质。可以使用细菌营养缺陷型是否发生回复突变来检测食品样品中是否存在诱变剂A。将疑似含有诱变剂A的食品样品中加入新鲜鼠肝脏匀浆液,经一段时间保温后吸入小圆形滤纸片中,然后将圆形滤纸片贴在已接种了组氨酸营养缺陷型菌株且含有少量组氨酸的基本培养基上。经培养后,观察滤纸片周围菌落的生长情况。下列有关说法正确的是( )
A. 若含有少量组氨酸的基本培养基上没有产生大量菌落,则说明食品样品中可能不含诱变剂A,不含有组氨酸的基本培养基上接种组氨酸营养缺陷型菌株出现少量菌落可能是自发突变的结果
B. 食品样品加入新鲜鼠肝脏匀浆液保温一段时间的目的是诱发肝脏突变产生能够合成组氨酸的相关酶
C. 若滤纸片周围出现了抑制圈,抑制圈外产生大量菌落,推测食品样品中可能含有高浓度诱变剂A
D. 组氨酸营养缺陷型菌株突变为原养型是在食品样品中诱变剂A的作用下等位基因发生回复突变的结果
三、非选择题:本题共5小题,共55分。
21.(8分) 研究发现,当光照过强,植物吸收的光能超过其所需要时,会导致光合速率下降,这种现象称为光抑制。其机理是:在强光下,一方面因NADP+不足使电子传递给O2形成O2-1;另一方面会导致还原态电子积累,形成三线态叶绿素(3ch1),3ch1与O2反应生成单线1O2。O2-1和1O2如不及时清除,会攻击叶绿素和PSⅡ反应中心的D1蛋白(如图),从而损伤光合结构。回答下列问题:
(1)据图分析,PSⅡ位于植物细胞的___________上;从光反应和暗反应物质联系的角度来分析强光条件下NADP+不足的原因是_________________________________。
(2)在强光下科研人员通过添加人工电子梭显著增强了小球藻叶绿体释放氧气的能力,从而有效解除了光合作用的光抑制现象。据此分析,该方法能有效解除光抑制的机制是______________________。
(3)类胡萝卜素可快速淬灭3chl,也可以直接清除1O2起到保护叶绿体的作用。强光条件下,与正常植株相比,缺乏类胡萝卜素的突变体的光合速率___________(填“上升”“不变”或“下降”),原因是___________。
22. (14分)拟除虫菊酯是人工合成的神经毒性杀虫剂,自然状态下的野生型果蝇对拟除虫菊酯敏感,无抗性(由D基因控制),抗性果蝇对拟除虫菊酯不敏感,有抗性(由D1基因控制)。将无抗性雄蝇和抗性雌蝇杂交,F1均为有抗性果蝇,F1雌雄果蝇相互交配,F2中有抗性果蝇与无抗性果蝇的比为3:1。
(1)在分析上述实验结果后,可确定显性基因为_____。进一步统计F2雌雄果蝇的性状及比例,若_____,则可确定抗性基因D1仅位于X染色体上。
(2)现提供有抗性和无抗性的雌雄果蝇若干,欲通过一次杂交证明抗性基因D1仅位于X染色体上,请写出实验方案并预测实验结果。_____
(3)某生物兴趣小组通过PCR获取亲本果蝇、F1雄果蝇(A)及F2果蝇(B、C)的抗性相关基因并进行电泳,结果如下图。
①电泳结果支持D1基因位于X染色体上,请说明判断依据:_____。
②果蝇C的性别为_____,果蝇B的基因型为_____。根据电泳结果分析,在D基因突变为D1的过程中最可能发生了碱基对的_____。
23.(12分) 多囊卵巢综合征以双侧卵巢增大、胰岛素抵抗和雄激素产生过剩为特征,是生育年龄妇女最常见的内分泌疾病。下图为多囊卵巢综合征患者发病机制示意图。请回答问题。
(1)雄激素的分泌过程受到“下丘脑一垂体一性腺轴”的调节,这属于__________调节,这种调节方式的意义是__________。雄激素可在血液中检测含量的理由是__________。
(2)胰岛素抵抗是指组织细胞对胰岛素不敏感,多囊卵巢患者体内胰岛素的分泌量__________正常值,长期如此会出现多尿现象,原因是____________________。
(3)多毛是雄激素分泌过多的表现之一。请利用以下实验材料设计实验,验证多毛症状与多囊卵巢综合征有关。写出设计思路并预期实验结果。
材料器具:生理状态相同的雌性育龄健康小鼠若干只,生理盐水、胰岛素,注射器等。
实验设计思路:____________________。
预期实验结果:____________________。
24.(10分) 为落实绿水青山就是金山银山的理念,某地开展了退耕还湖工程,下表是某个经过改造的湖泊生态系统,该系统存在三个营养级,分别为植物、植食性动物和肉食性动物。三个营养级全部能量流动情况的调查结果,如下表所示:(单位:×10³kJ)
营养级 | 植物 | 植食性动物 | 肉食性动物 |
同化量 | 500 | Y | Z |
呼吸作用消耗 | 132 | 26.5 | 3.8 |
未被利用 | 292 | 34.3 | 3.1 |
其他部分 | X | 2.2 | 0.1 |
(1)从夏天到冬天湖泊中的生物种类和数量发生明显变化,这体现了群落的______,在退耕还湖的过程中不仅要关注当地的生态环境,也要考虑居民的实际收入,这体现了生态工程的______原理。
(2)若研究某动物甲的生态位,通常需要研究的因素有____________。
A. 甲的栖息地 B. 甲的食物 C. 甲的天敌 D. 甲与其他物种的关系
(3)表中的X的具体数值为______×10³kJ,肉食性动物用于生长、发育和繁殖的能量为______×10³kJ,由第一营养级向第二营养级的能量传递效率为______。
(4)金鱼藻是一种较大型的水生植物,为研究其对铜绿微囊藻(一种蓝细菌)的影响,研究人员进行了两组实验,一组将铜绿微囊藻与金鱼藻共同培养,另一组向铜绿微囊藻培养液中加入适量养殖过金鱼藻的培养液,一段时间后发现两组实验中铜绿微囊藻的生长都明显受到抑制,据此推测,金鱼藻在竞争中占优势的原因可能是_________(答出两点)。
25.(11分) 研究发现,大部分白血病患者细胞中存在异常的融合基因UBA2—WTIP,可作为检测白血病的特异性分子标志物。科研人员通过RT—PCR方法克隆得到融合基因UBA2—WTIP,为了研究该基因的作用和致病机制,需要构建重组载体并把目的基因和FLAG标签基因序列连接起来,分别获得带有FLAG肽链的UBA2—WTIP融合蛋白和WTIP蛋白。FLAG肽链由8个氨基酸残基组成,可作为基因工程中蛋白质是否表达的标记。
(1)科研人员以提取的某白血病人外周血细胞总RNA为模板,经过_____过程合成cDNA,设计_____种引物,经RT—PCR扩增出融合基因UBA2—WTIP。对测序结果进行数据分析,推测融合基因UBA2—WTIP是在UBA2基因的第16外显子与WTIP基因的第2外显子处拼接而成,如图1所示。为了验证该融合基因的产生是基因组DNA融合而不是不同的RNA剪接后逆转录所产生的,可通过PCR验证,其实验思路和预期结果为_____。
(2)为了构建重组载体,科研人员设计了以下2种引物,如图2所示:
上游引物F2为:5’TATGGTACCATG①GCACTGTCGCGGGGG3’,GGTACC为Kpn Ⅰ酶切位点;
下游引物R2为:5’TAT②TCA③GAGCTCAGTGACGTG3’;
FLAG标签基因编码链序列(5’GATTACAAGGATGACGACGATAAG3’)可以插入目的基因编码区的首端或者末端。已知引物中ATG对应起始密码,若UBA2—WTIP融合基因编码的蛋白质前端有一段信号肽,则FLAG标签基因序列一般不能插入①位置,原因是_____;若在下游引物R2②③处插入FLAG标签基因序列和EcoR Ⅰ酶切位点,已知引物中TCA对应终止密码,位置③处序列为5’_____3’。
(3)制备的重组载体体外转染人类白血病细胞株KG—la细胞,提取各细细胞总蛋白,用FLAG单克隆抗体检测蛋白表达情况,并分别测定转染空质粒的对照细胞、转录UBA2—WTIP融合基因及转录WTIP基因的KG-la细胞增殖情况,结果分别如图3所示。
检测相关蛋白质是否表达的方法是_____;上述生长曲线结果说明_____。
生物-2022年高考考前押题密卷(重庆卷)(A4考试版): 这是一份生物-2022年高考考前押题密卷(重庆卷)(A4考试版),共13页。试卷主要包含了橙子辅导实验小组用小球藻,某种昆虫,题图为某动物部分细胞分裂示意图,杜氏肌营养不良症等内容,欢迎下载使用。
生物-2022年高考考前押题密卷(辽宁卷)(A4考试版): 这是一份生物-2022年高考考前押题密卷(辽宁卷)(A4考试版),共10页。试卷主要包含了下列有关实验的叙述错误的是,如图为过敏反应发生过程示意图等内容,欢迎下载使用。
生物-2022年高考考前押题密卷(浙江卷)(A4考试版): 这是一份生物-2022年高考考前押题密卷(浙江卷)(A4考试版),共12页。

