专题05 自然界的水(考点详解)(学生版)-备战2023年中考化学考点微专题(全国通用)
展开
这是一份专题05 自然界的水(考点详解)(学生版)-备战2023年中考化学考点微专题(全国通用),共9页。试卷主要包含了实验原理,实验装置图, 气体的检验及判断等内容,欢迎下载使用。
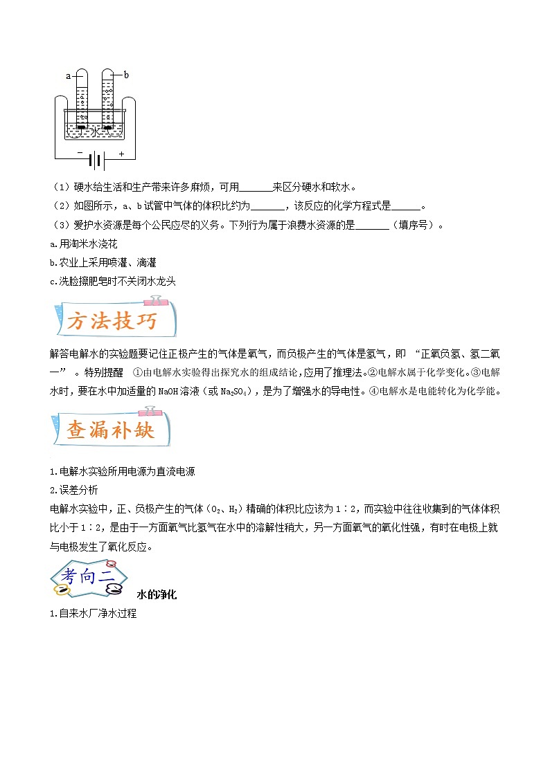
专题05 自然界的水水的组成(电解水实验)1.实验原理:2H2O2H2↑+O2↑2.实验装置图: 3.实验现象:(1)通电后两极上都有气泡产生,与电源负极相连的玻璃管内产生气泡的速率较快,与电源正极相连的玻璃管内产生气泡的速率较慢;(2)通电一段时间后,与电源正极、负极相连的玻璃管内产生的气体体积比约为4. 气体的检验及判断(1)将带火星的木条靠近b玻璃管尖嘴处,慢慢打开活塞,木条复燃,证明是(2)将燃着的木条靠近a玻璃管尖嘴处,慢慢打开活塞,气体能燃烧,发出淡蓝色火焰,证明是5.实验结论:水是由氢元素和氧元素组成的化合物。化学方程式:2H2O 2H2↑+ O2↑ 产生位置 负极 正极体积比 2 : 1质量比 1 : 8 1.(2022上海中考)关于电解水实验中生成的氢气和氧气,说法正确的是( ) A.都是无色气体 B.体积比为8:1 C.物质的量之比为1:1 D.密度均大于空气2.(2022山东日照中考)用如图所示装置电解水,下列说法错误的是( )A.M、N两导管口处收集的气体质量之比是1:8 B.水中可加入少量硫酸钠或氢氧化钠以增强导电性 C.将带火星的木条放在M导管口处,木条会复燃 D.N处收集的气体,靠近火焰,若发出尖锐的爆鸣声,说明不纯3.(2022年黄冈市中考)如图是教材中两个实验,下列有关说法错误的是( ) A. 实验①点燃氢气之前要检验其纯度B. 实验②a,b两管上方生成气体的体积比的为2:1C. 两个实验中发生的反应都是分解反应D. 两个实验均可证明水的组成4.(2022山东临沂中考)水是宝贵的自然资源。对人类生话、生产都有重要意义。(1)硬水给生活和生产带来许多麻烦,可用_______来区分硬水和软水。(2)如图所示,a、b试管中气体的体积比约为_______,该反应的化学方程式是______。(3)爱护水资源是每个公民应尽的义务。下列行为属于浪费水资源的是_______(填序号)。a.用淘米水浇花 b.农业上采用喷灌、滴灌c.洗脸擦肥皂时不关闭水龙头解答电解水的实验题要记住正极产生的气体是氧气,而负极产生的气体是氢气,即 “正氧负氢、氢二氧一” 。特别提醒 ①由电解水实验得出探究水的组成结论,应用了推理法。②电解水属于化学变化。③电解水时,要在水中加适量的NaOH溶液(或Na2SO4),是为了增强水的导电性。④电解水是电能转化为化学能。1.电解水实验所用电源为直流电源2.误差分析电解水实验中,正、负极产生的气体(O2、H2)精确的体积比应该为1∶2,而实验中往往收集到的气体体积比小于1∶2,是由于一方面氧气比氢气在水中的溶解性稍大,另一方面氧气的氧化性强,有时在电极上就与电极发生了氧化反应。 水的净化1.自来水厂净水过程2.净化水的常用方法 : 沉淀、过滤、吸附、蒸馏沉淀:①静置沉淀,让水中的不溶性固体颗粒下沉到底部;②吸附沉淀,加入明矾,溶于水生成胶状物吸附悬浮杂质,使之沉降。(2)过滤:①适用范围:用于分离难溶性固体与液体或者不溶性固体和可溶性固体②操作注意事项:“一贴二低三靠”③仪器和用品:玻璃仪器(烧杯、玻璃棒、漏斗)、 铁架台、用品(滤纸)④过滤后,如果滤液仍然浑浊,可能原因有:A承接滤液的烧杯不干净 B倾倒液体时液面高于滤纸边缘 C滤纸破损 ⑤过滤后仍然浑浊的处理方法:清洗仪器,更换滤纸,重新过滤。 (3)吸附:常用的吸附剂活性炭(有疏松多孔的结构,具有吸附性,物理性质);除去水中的难溶性杂质、吸附色素和异味等可溶性杂质。(市场上出售的净水器,有些就是利用活性炭来吸附、过滤水中的杂质的)(4)蒸馏:利用液体沸点不同将液体分离的方法;可以除去水中所有杂质。得到的水是纯净物。(5)各种净化方法除去的杂质的种:(在对应项目上画√) 难溶性杂质可溶性杂质降低水的硬度沉淀√ 过滤√ 吸附√√ 蒸馏√√√水的净化效果由低到高的是:沉淀、过滤、吸附、蒸馏(均为物理方法),其中净化效果最好的是蒸馏;既有过滤作用又有吸附作用的净水剂是活性炭。3.硬水和软水(1)硬水是含有较多可溶性钙、镁化合物的水;软水是不含或含较少可溶性钙、镁化合物的水。(2)鉴别方法:加入等量的肥皂水,出现浮渣较多、泡沫较少现象的是硬水,出现泡沫较多、浮渣较少现象的是软水。(3)硬水软化的方法:在实验室采用蒸馏的方法、生活中采用煮沸的方法。1.(2022湖南娄底中考)下列物质能用于除去水中异味和色素的是( )A.明矾 B.活性炭 C.小卵石 D.石英砂2.(2022广州市中考)广州北部水厂采用了先进的超滤膜净水技术,超滤膜能有效去除水中的悬浮物、藻类、细菌等不溶性杂质。关于水的净化,下列说法不正确的是A. 加入明矾能促进水中悬浮杂质沉降B. 活性炭可除去水中异味C. 超滤膜可降低水的硬度D. 自来水属于混合物3. (2022北京中考)下列关于水的说法中,不正确的是A. 水能与氧化钙反应 B. 蒸馏是水净化的一种方法C. 水由氢气和氧气组成 D. 硬水和软水可用肥皂水区分4.(2022年抚顺本溪辽阳市中考)下列有关水的说法正确的是( )A. 水是取之不尽、用之不竭的资源B. 自来水厂净水过程中,必须有蒸馏的步骤C. 硬水中加入肥皂水并振荡后,会出现大量浮渣D. 为节约水资源,提倡直接用工业废水浇灌农田5. (2022年贵州省铜仁市中考)化学源于生活,服务于生活。下列说法错误的是( )A. 人体缺铁会引起甲状腺肿大B. 人类需要的大部分能量是由化学反应产生的,如冶炼金属、烧制陶瓷等C. 夏天汽车轮胎不宜充气过多,避免因温度过高气体分子间隙增大而爆胎D. 生活中通过煮沸可以降低水的硬度1.①在自来水净化过程中,沉淀、吸附、过滤等发生的是物理变化,用氯气或漂白粉对水进行消毒发生的是化学变化。②过滤只能除去水中的不溶性杂质,所得到的水仍然是混合物。2.过滤常见问题分析(1)过滤仅除去了水中的不溶性杂质,因此过滤后的水不是纯水。(2)过滤后,滤液仍然浑浊,可能的原因有:①滤纸破损;②过滤时液面高于滤纸边缘;③仪器不干净等。此时,应重新过滤,直到滤液澄清为止。(3)过滤速率太慢的原因:滤纸没有紧贴漏斗内壁,残留的气泡减慢了过滤的速率;静置时间不长,大部分大颗粒沉淀物质还未沉降。(4)玻璃棒在过滤操作中的作用是引流,防止液体溅出或溅落到桌面上。3.归纳总结过滤操作及其注意事项操作要点操作原因或可能引起的后果滤纸紧贴漏斗内壁加快过滤的速度滤纸边缘低于漏斗边缘便于观察和掌握液面的高度漏斗内液面低于滤纸边缘防止液体从滤纸与漏斗间隙流下,使过滤不充分烧杯紧靠引流的玻璃棒防止液体溅到漏斗外面玻璃棒下端轻靠三层滤纸防止戳破滤纸漏斗下端紧靠烧杯内壁防止液体溅出4.硬水和软水含有可溶性钙镁化合物的多少不同,软水不一定是纯净的水。硬水通过一些操作可以转化为软水,比如煮沸、蒸馏等。1.①在净水的各种方法中,沉淀、吸附、过滤等发生的是物理变化,用氯气或漂白粉对水进行消毒发生的是化学变化;②过滤只能除去水中的不溶性杂质,所得到的水仍然是混合物;③净化程度由高到低的顺序依次是蒸馏→吸附→过滤→沉淀。④除蒸馏外,其他的净化方法得到的水均为混合物.2.明矾在净水过程中只是形成胶体,吸附水中的悬浮颗粒、色素和异味及其少量的可溶性杂质,不能杀菌和消毒。3.煮沸和蒸馏都能使硬水转化,但有区别,煮沸只能去除部分钙、镁离子,在日常生活中适用,而蒸馏能将水中钙、镁离子去除干净,在实验室适用,在日常生活中不适用。 水资源的综合利用1.水污染的来源:(1)工业生产中“三废”(废水、废渣、废气)的任意排放;(2)农业生产中农药、化肥的不合理施用;(3)石油、重金属离子对水体的污染;(4)生活污水的任意排放。2.水体污染的危害:
(1)工业废水及农药等含有毒物质影响人类和水生植物生长,危害人类健康。
(2)含磷洗涤剂、化肥及生活污水含有大量植物营养物质,大量排放,引起水 的富营养化。3.防止水污染的主要措施:
(1)提高环保意识,加强水质的监测。
(2)工业“三废”要进行综合利用和经处理后再排放。
(3)农业上提倡使用农家肥,合理使用化肥和农药。1.(2022年江苏省扬州市中考)节约用水是保护水资源的有效途径。适合张贴在学校水龙头旁的标识是( )A. B. C. D.2.(2022年四川省凉山州中考)凉山州乡村振兴战略规划中提出加强农村人居环境综合治理,落实节约优先、保护优先,加大农村污染治理和生态修复。以下做法符合乡村振兴战略规划思想的有( )①农业灌溉要节约用水,改大水漫灌为滴灌、喷灌;②回收利用废弃的农用塑料薄膜,减少“白色污染”;③大量使用农药、化肥,减少农作物病虫害,提高农作物产量;④大力发展太阳能、风能等绿色能源。A.①②③④ B.①②③ C.①②④ D.①③④3.(2022年重庆市中考)“构建生命共同体”体现人与自然和谐共生。下列说法与该理念不相符的是A.全民义务植树活动 B.大肆开采矿物资源C.生活废水处理排放 D.长江流域十年禁渔4.(2022湖南湘西州中考)保护环境,人人有责。下列做法有利于环境保护的是( )A.露天焚烧垃圾 B.大量使用农药、化肥以使农作物增产 C.生活垃圾分类投放 D.工厂废水直接排入河流5. (2022四川内江中考)2022年世界环境日中国主题为“共建清洁美丽世界”。下列做法不符合该主题的是A. 加强水质监测,禁止污水排放 B. 随意丢弃废旧电池C. 将铝质易拉罐投入可回收垃圾箱 D. 北京冬奥会火炬采用氢气作为燃料6. (2022辽宁铁岭葫芦岛中考)春暖花开,小明一家与朋友周末去郊外游玩。(1)一路上,小明看到许多蔬菜大棚,爸爸告诉他覆盖大棚的是聚乙烯塑料薄膜,聚乙烯塑料属于_____(填“金属材料”或“合成材料”)。废弃塑料不回收会造成的环境问题是“______”。(2)妈妈准备的食物有:蛋糕、牛奶、火腿肠、苹果、黄瓜。苹果、黄瓜不仅为人体补充水分,还能提供丰富的______(填一种营养素)。妈妈烘焙蛋糕时用到的发酵粉主要成分是小苏打,请写出小苏打的另一种用途______。(3)郊外的河水清澈见底,为防治水体污染,请写出一条具体的措施______。1.水体富营养化是指在人类活动的影响下,生物所需的氮、磷等营养元素大量进入湖泊、河口、海湾等缓流水体,引起藻类及其他浮游生物迅速繁殖,水体溶解氧量下降,水质恶化,鱼类及其他生物大量死亡的现象。2.治理水污染的关键是治理污染源头
相关试卷
这是一份专题11 化学与生活(考点详解)(学生版)-备战2023年中考化学考点微专题(全国通用),共12页。试卷主要包含了01%的元素,从大到小依次为等内容,欢迎下载使用。
这是一份专题09 酸和碱(考点详解)(学生版)-备战2023年中考化学考点微专题(全国通用),共10页。试卷主要包含了盐酸、硫酸的物理性质及用途,浓盐酸的特性,浓硫酸的特性,氢氧化钠的特性,酸碱完全反应后溶液不一定显中性等内容,欢迎下载使用。
这是一份专题06 溶液(考点详解)(学生版)-备战2023年中考化学考点微专题(全国通用),共16页。试卷主要包含了溶液,溶解现象,正确区分乳化现象和溶解现象,2%等内容,欢迎下载使用。

