2022年江苏省常州市中考地理真题(教师版)
展开常州市2022年初中学业水平测试初二地理会考
第I卷(选择题共60分)
一、单项选择题:(本大题共30小题,每小题2分,共计60分。在每小给出的四个选项中,只有一项是符合题目要求的。)
1. 地球赤道半径大约是( )
A. 40000千米 B. 6371千米 C. 12742千米 D. 6378千米
【答案】B
【解析】
【详解】经过人们的精确测量,地球是一个两极稍扁、赤道略鼓的不规则球体,赤道半径是6378千米,极半径是6356千米,平均半径是6371千米,赤道周长是4万千米,表面积约5.1亿平方千米,故ACD错误、B正确,故选B。
2. 20°W经线是( )
A. 东、西半球的分界线 B. 水、陆半球的分界线
C. 东经和西经的分界线 D. 南纬和北纬的分界线
【答案】A
【解析】
【详解】20°W与160°E组成的经线圈构成了东、西半球的分界线,故A正确。水、陆半球没有明确的分界线,故B错误。东经和西经的分界线是0°经线和180°经线,故C错误。南纬和北纬的分界线是0°纬线即赤道,故D错误。故选A。
3. 某地图比例尺是“两万分之一”,图上距离是3.6cm,那么实地距离约为( )
A. 1.8km B. 180m C. 0.72km D. 72m
【答案】C
【解析】
【详解】根据 比例尺=图上距离÷实地距离,得实地距离约为=3.6cm*20000=72000cm=720m=0.72km,故C项正确。故选C。
4. “某日常州市空气污染指数为52”,表明常州市该日空气质量为( )
A. 中度污染 B. 轻度污染 C. 良 D. 优
【答案】C
【解析】
【详解】空气污染指数是为了使公众对污染情况有直观的认识,而根据污染物的浓度计算出来的,空气污染指数为0-50,空气质量级别为I级,空气质量状况属于优;空气污染指数为51-100,空气质量级别为Ⅱ级,空气质量状况属于良;空气污染指数为151-200,空气质量级别为Ⅲ级,空气质量状况属于轻度污染;空气污染指数为201-300,空气质量级别为Ⅳ级和Ⅳ级,空气质量状况属于中度和中度重污染,常州市空气污染指数为52,表明常州市该日空气质量为良,C正确,A、B、D错误。故选C。
5. 世界上面积最小的大洋是( )
A. 大西洋 B. 印度洋 C. 北冰洋 D. 太平洋
【答案】C
【解析】
【分析】
【详解】四大洋是地球上四片海洋(太平洋、大西洋、印度洋、北冰洋)的总称。太平洋总面积18134.4万平方公里,面积最大的洋。大西洋总面积9431.4万平方公里,是世界第二大洋。印度洋总面积7411.8万平方公里,约占世界海洋面积的21.1%,面积居第三位。北冰洋总面积1225.7万平方公里,面积最小。C正确,故选C。
【点睛】此题考查世界海洋面积的大小,牢记即可解答。
6. 欧洲东部的人种主要是( )
A. 黑种人 B. 白种人 C. 黄种人 D. 混血种人
【答案】B
【解析】
【详解】白种人主要分布在欧洲、北美洲、大洋洲、亚洲的西部和南部、非洲的北部;黑色人种主要分布在非洲的中部和南部;黄种人主要分布在亚洲东部;混血人种主要分布在拉丁美洲的巴西。欧洲东部属于白色人种,B正确,ACD错误,故选B。
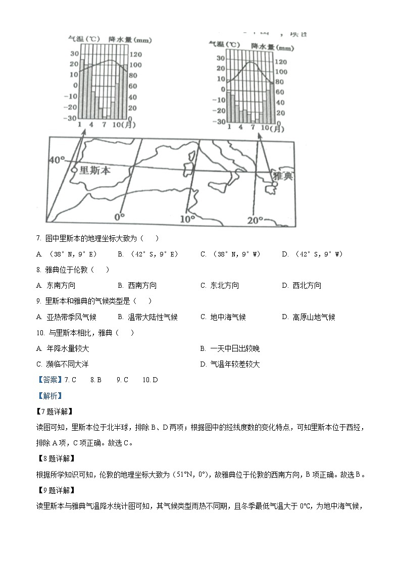
下图为“欧洲里斯本与雅典位置示意图和气温降水统计图”,读图完成下面小题。
7. 图中里斯本的地理坐标大致为( )
A. (38°N,9°E) B. (42°S,9°E) C. (38°N,9°W) D. (42°S,9°W)
8. 雅典位于伦敦( )
A. 东南方向 B. 西南方向 C. 东北方向 D. 西北方向
9. 里斯本和雅典的气候类型是( )
A. 亚热带季风气候 B. 温带大陆性气候 C. 地中海气候 D. 高原山地气候
10. 与里斯本相比,雅典( )
A. 年降水量较大 B. 一天中日出较晚
C. 濒临不同大洋 D. 气温年较差较大
【答案】7. C 8. B 9. C 10. D
【解析】
7题详解】
读图可知,里斯本位于北半球,排除B、D两项;根据图中的经线度数的变化特点,可知里斯本位于西经,排除A项,C项正确。故选C。
【8题详解】
根据所学知识可知,伦敦的地理坐标大致为(51°N,0°),故雅典位于伦敦的西南方向,B项正确。故选B。
【9题详解】
读里斯本与雅典气温降水统计图可知,其气候类型雨热不同期,且冬季最低气温大于0℃,为地中海气候,C项正确。故选C。
【10题详解】
读里斯本与雅典气温降水统计图可知,里斯本年降水量大于雅典,故A项错误;雅典地处里斯本的东面,一天中日出较早,故B项错误;里斯本濒临大西洋,而雅典濒临地中海,地中海不是大洋,故C项错误;气温年较差是一年中最高月平均气温与最低月平均气温之差,读里斯本与雅典气温降水统计图可知,雅典气温年较差大于里斯本,故D项正确。故选D.
【点睛】以温定带,以水定型确定气候类型(结合气候示意图理解)以温定带(根据气温高低判断气候类型)、最冷月气温>15℃ 热带气候、最冷月气温在0℃~15℃之间 亚热带季风和湿润气候、地中海气候、温带海洋性气候、最冷月气温在<0℃之间 温带气候(温带海洋性气候除外)或者寒带气候。
11. 北极地区因纽特人典型传统民居最可能是( )
A. B.
C. D.
【答案】B
【解析】
【详解】北极地区纬度高、气候寒冷,地表由冰雪覆盖,当地的因纽特人典型的传统民居是图中B所示的冰屋,是用冰块砌成的房屋,但夏季气温升高时会融化,故B正确。A是热带雨林或季风气候区的高脚屋,故A错误。C是分布北欧地区的房屋,注意保暖和排雪,故C错误。D所示的是茅草屋,主要分布在纬度较低的地区,故D错误。故选B。
12. 属于非洲典型动物的是( )
A. B.
C. D.
【答案】C
【解析】
【详解】由图可知,A是袋鼠,属于大洋洲的珍奇动物;B是北极熊,位于北极地区;C是长颈鹿,位于非洲;D是企鹅,位于南极洲。C正确,ABD错误,故选C。
下图为“南极地区示意图”,读图完成下面小题。
13. 图中A表示的大洲是( )
A. 亚洲 B. 非洲 C. 大洋洲 D. 南美洲
14. 图中属于印度洋的海域是( )
A. C B. D C. E D. F
15. 南极大陆( )
A. 跨越所有纬度 B. 平均海拔最高
C. 全位于南寒带 D. 位于东半球的面积比西半球略小
【答案】13 D 14. C 15. B
【解析】
【13题详解】
读图 ,此图为南极大陆为中心的俯视图,A大洲跟南极洲的南极半岛相望,是南美洲,B是非洲,C是大洋洲,亚洲基本在北半球,D正确,ABC错误,故选D。
【14题详解】
读图可知,图中D为大西洋,E为印度洋,F为太平洋,C是大洋洲,C正确,ABD错误,故选C。
【15题详解】
南极大陆跨越所有经度,是世界上跨经度最多的大洲,A错误。南极地区大部分地方覆盖着很厚的冰层,冰层的平均厚度达2000多米,平均海拔为2350米,是世界上平均海拔最高的一个大洲,B正确。热带的纬度范围是23.5°N-23.5°S,北温带的纬度范围是23.5°N-66.5°N,北寒带的纬度范围是66.5°N-90°N,南温带的纬度范围是23.5°S- 66.5°S,南寒带的纬度范围是66.5°S-90°S,南极洲有南极半岛部分位于南温带,C错误。划分东、西半球的分界线是20°W和160°E两条经线组成的经线圈。20°W以东到160°E是东半球,20°W以西到160°E是西半球。读图可知,位于东半球的面积比西半球略大,D错误。故选B。
【点睛】南极地区被人们称为第七大陆,是地球上最后一个被发现的大陆。位于地球的最南端,是指南纬66.5度以南的广大地区,包括南极大陆,以及周围的海洋,是一个冰雪覆盖的寒冷世界。南极大陆的总面积为1390万平方千米,相当于中国和印巴次大陆面积的总和,居世界各洲第五位。
下图为“我国部分农产品优势产区布局示意图”,读图完成下面小题。
16. “长江流域粮食优势产区”的主要粮食作物是( )
A. 春小麦 B. 马铃薯 C. 玉米 D. 水稻
17. 新疆长绒棉品质优良的自然条件是( )
A. 温带季风气候,气候温暖湿润 B. 夏季光热充足,昼夜温差较大
C. 耕地面积广阔,土壤肥力较好 D. 地形起伏和缓,易于机械耕作
【答案】16. D 17. B
【解析】
【16题详解】
由图可知,“长江流域粮食优势产区”主要分布在秦岭--淮河以南的长江中下游地区,这里属于亚热带季风气候,属于湿润区,耕地类型以水田为主,主要的粮食作物是水稻,D正确;春小麦、马铃薯和玉米主要分布在秦岭--淮河以北地区,故ABC错误,故选D。
【17题详解】
新疆主要属于温带大陆性气候,新疆种植棉花的有利自然条件有:夏季气温高,热量充足,晴天多,光照充足,昼夜温差大,有利于有机质积累,
使长绒棉品质优良,B正确;新疆地处我国西北内陆,温带大陆性气候,冬冷夏热,全年降水少,A错误;新疆荒漠广布,耕地只分布在绿洲地区,面积小,土壤肥力差,C错误;地形起伏和缓,易于机械耕作能提高生产效率,但不是品质高的原因,D错误。故选B。
【点睛】新疆棉花产区主要分布在盆地边缘和山麓水源地带,该省区光照充足,昼夜温差大,灌溉水源充足。
18. 我国最大淡水湖泊是( )
A. 洞庭湖 B. 贝加尔湖 C. 青海湖 D. 鄱阳湖
【答案】D
【解析】
【详解】我国最大的淡水湖泊是鄱阳湖,洞庭湖是我国第二大淡水湖,贝加尔湖是世界上最深的淡水湖,青海湖是我国最大的咸水湖,排除ABC,故选D。
19. 下列四省份中受台风影响最小的是( )
A. 台 B. 琼 C. 粤 D. 陇
【答案】D
【解析】
【详解】台是台湾省的简称,琼是海南省的简称,粤是广东省的简称,陇是甘肃的简称。其中甘肃深居内陆,远离海洋,受到台风的影响最小,D符合题意,排除ABC。故选D。
20. 新疆牧区大量饲养的著名畜牧品种是( )
A. 三河马 B. 滩羊
C. 细毛羊 D. 藏绵羊
【答案】C
【解析】
【详解】新疆牧区主要的畜产品是新疆细毛羊、伊犁马,C正确。三河马是内蒙古牧区的畜产品,A错误。滩羊主要是宁夏的畜产品,B错误。藏绵羊、牦牛是西藏牧区的畜产品,D错误。故选C。
21. 世界上海拔最高、面积最大的高原湿地是( )
A. 贝加尔湖 B. 三江源
C. 苏必利尔湖 D. 东非大裂谷
【答案】B
【解析】
【详解】三江源地区是世界上海拔最高、面积最大的高原湿地,是我国许多河流的发源地,被誉为“中华水塔”,B正确,排除ACD。故选B。
22. 我国解决水资源时间分布不均衡的最有效措施是( )
A. 西电东送 B. 兴建水库
C. 防治污染 D. 跨流域调水
【答案】B
【解析】
【详解】我国水资源时间分布不均,夏秋多,春冬少,年际变化大,解决措施是兴建水库,B正确。解决水资源空间分布不均匀的措施是跨流域调水,D错误。西电东送、防治污染和水资源时空分布不均并没有关系,AC错误。故选B。
23. 中国水能资源最为丰富的区域是( )
A. 华北平原 B. 江南丘陵
C. 青藏高原 D. 西南地区
【答案】D
【解析】
【详解】 水能资源指的是利用河流的水体动能等能量资源,与河流密切相关。我国众多河流发源于青藏高原地区,阶梯交界处河流流经地区之间巨大的落差,蕴藏丰富的水能资源。根据河流分布情况,华北平原和江南丘陵地势相对平坦,青藏高原是河流的发源地,河流落差小,水能不丰富,ABC错误。西南地区地形落差大,水流湍急,位于大江大河上游,水量大,蕴藏丰富的水能资源,D正确。故选D。
下图为我国四大地区示意图,①~④表示四大地区,甲乙丙丁表示四条山脉。读图完成下面小题。
24. ①与③的分界线( )
A. 大致是400毫米年等降水量线 B. 大致是800毫米年等降水量线
C. 大致是一月平均气温0℃等温线 D. 大致是4000m等高线
25. 图中西安市气候类型是( )
A. 温带季风气候 B. 亚热带季风气候
C. 热带季风气候 D. 温带大陆性气候
26. “分隔”青藏高原与四川盆地的山脉是( )
A. 甲 B. 乙
C. 丙 D. 丁
27. 下列河流中汛期最长是( )
A. 长江 B. 黄河
C. 珠江 D. 黑龙江
28. 我国面积最小的省级行政区是( )
A. 台 B. 港
C. 宁 D. 澳
【答案】24. D 25. A 26. C 27. C 28. D
【解析】
【24题详解】
由图可知,①是南方地区,③是青藏地区。这两个地区的分界线为横断山区,是青藏高原边缘线即4000米等高线,D正确。1月0℃等温线和800mm等降水量线经过秦岭-淮河线,是南方地区和北方地区的分界线,BC错误。400mm等降水量线是北方地区和西北地区的分界线,A错误。根据题意故选D。
【25题详解】
西安位于秦岭-淮河线以北,属于我国的北方地区,是温带季风气候,A正确。南方地区以亚热带季风气候和热带季风气候为主,西北地区以温带大陆性气候为主,BCD错误。故选A。
【26题详解】
甲是大兴安岭,乙是祁连山,丙是横断山脉,丁是天山。青藏高原与四川盆地的界线是横断山脉,排除ABD,故选C。
【27题详解】
河流的汛期和雨季有关,雨季越长,河流的汛期越长。南方雨季时间长,北方雨季时间短。黄河和黑龙江位于秦岭-淮河线以北,雨季短,汛期短,排除BD,长江和珠江,珠江纬度位置更低,雨季时间更长,因此珠江的汛期时间更长,A错误,C正确。故选C。
【28题详解】
台是台湾的简称,港是香港的简称,宁是宁夏的简称,澳是澳门的简称。我国面积最小的省级行政单位是澳门,是我国的特别行政区之一,根据题意排除ABC,故选D。
【点睛】我国分为四大地理区域,南方地区、北方地区、西北地区和青藏地区。南方地区和北方地区的分界线是秦岭-淮河线,400mm等降水量线是北方地区和西北地区的分界线,青藏地区和别的地区的分界线是青藏高原边缘线。
29. 与台湾省隔海相望的省份是( )
A. 闽 B. 桂 C. 粤 D. 浙
【答案】A
【解析】
【分析】
【详解】我国台湾省位于我国东南海域,与福建省隔海相望(福建省简称闽),桂是广西壮族自治区的简称,粤是广东省的简称,浙是浙江省的简称,故A对,BCD错。故选A。
【点睛】
30. 常州市市花是( )
A. 广玉兰 B. 牡丹 C. 月季 D. 郁金香
【答案】C
【解析】
【详解】常州市的市花是月季,月季是我国传统十大名花之一,花期很长,几乎可一年四季开花,花型好看颜色繁多,且生命力顽强,是公认的花中皇后、和平的象征。根据题意排除ABD,故选C。
二、判断题(每题1分,共10题,共10分;正确的填“正确”,错误的填“错误”)
31. 我国人口最多的少数民族是壮族。
【答案】正确
【解析】
【详解】我国人口最多的少数民族是壮族,主要分布在广西壮族自治区。故正确。
32. 东海属于我国的内海。( ) (正确的填“A”,错误的填“B”)。
【答案】B
【解析】
【详解】我国有渤海、黄海、东海和南海四大边缘海,其中渤海和琼州海峡是我国的内海。本题错误,填“B”。
33. 本初子午线穿过欧洲、非洲和南极洲。( )
【答案】正确
【解析】
【详解】本初子午线穿过的大洲有欧洲、非洲和南极洲。故该题正确。
34. 判断题(正确填“A”,错误的填“B”)
常州市地形以平原为主。( )
【答案】A
【解析】
【详解】常州市位于江苏省,位于长江中下游平原,地形以平原为主,故正确。
35. 巴西高原是世界上海拔最高的高原。( )
【答案】错误
【解析】
【详解】巴西高原是世界上最大的高原,青藏高原世界上海拔最高的高原。故该题错误。
36. 一年中,美国领土上无法观察到极昼极夜现象。( )
【答案】错误
【解析】
【详解】结合所学知识可知,美国本土位于北美洲中南部,其领土还包括北美洲西北部的阿拉斯加和太平洋上的夏威夷群岛;极昼、极夜等现象出现在极圈以内,阿拉斯加洲北部位于极圈内,故有极昼、极夜现象,该题错误。
37. 我国南至点纬度大致为4°S。( ) (正确填A,错误填B)
【答案】B
【解析】
【详解】我国领土的四至点:最北端(53°N)- 黑龙江省漠河县以北黑龙江主航道中心;最南端(4°N)--海南省南沙群岛中的曾母暗沙;最西端(73°E)--新疆的帕米尔高原;最东端(135°E)--黑龙江省黑龙江与乌苏里江主航道中心线的汇合处。本题是错误的,填写B。
38. 俄罗斯一月平均气温自东向西逐渐降低。( )
【答案】错误
【解析】
【详解】俄罗斯一月平均气温自西向东、自南向北逐渐降低。故该题错误。
39. 香港生活、生产资料主要靠祖国内地供应。( )
【答案】正确
【解析】
【详解】结合所学知识可知,香港的经济发展与祖国内地联系密切,半个多世纪以来,香港一直起着沟通祖国大陆与世界的桥梁作用;香港经济发达,技术先进,管理科学;而内地有丰富的自然资源和劳动力资源,可与内地产业结构形成互补,促进彼此经济发展;所以一直以来,港澳所需的淡水、食品、原料、燃料等生产和生活资料主要依靠祖国内地稳定的供应。该题正确。
40. 我国东部最高山峰位于台湾省。( )
【答案】正确
【解析】
【详解】我国东部最高峰是玉山,位于台湾省,海拔3952米,故正确。
三、综合题(处答题无效,统一在答题卡上作答:共30分)
41. 读下图,回答问题。
(1)邻国:甲________;乙________;丙________;从海陆位置来看,甲和乙属于________,丙属于________;
(2)A________高原;C________海;H________岛;
(3)河流:D________;E________;F________;
(4)G省份的全称为________,其行政中心是________;G位于湖北省以________(填方向);
(5)I省份主要位于我国地势第________级阶梯,J省份所属温度带________;
(6)K省份的简称是________。
【答案】(1) ①. 哈萨克斯坦 ②. 蒙古 ③. 越南 ④. 内陆国 ⑤. 临海国
(2) ①. 青藏 ②. 黄 ③. 台湾
(3) ①. 黄河 ②. 长江 ③. 珠江
(4) ①. 河南省 ②. 郑州
(5) ①. 三 ②. 亚热带 (6)赣
【解析】
【分析】本题以我国疆域 为材料,涉及我国邻国、各阶梯上的地形、海洋国土、河流、省区分布及行政中心、简称、热量带等。考查学生对我国疆域的识记能力。
【小问1详解】
由图可知,甲是哈萨克斯坦,与新疆接壤;乙是蒙古,位于我国正北方;丙是越南,与我国云南、广西接壤;从海陆位置看,甲和乙都是内陆国家,丙属于临海国。
【小问2详解】
由图可知,A是位于第一阶梯上的青藏高原;C是位于长江入海口北侧的黄海;H是我国最大的岛屿--台湾岛。
【小问3详解】
依据位置,河流D是黄河,是世界上含沙量最大的河流;E是长江,是我国的第一大河;F是珠江,是我国汛期最长的河流。
【小问4详解】
依据位置,G省份的全称为河南省,其行政中心是郑州;G位于湖北省的正北方向。
【小问5详解】
依据位置,I省份是黑龙江省,其主要位于我国地势第三级阶梯;J是四川省,其所属温度带是亚热带。
【小问6详解】
依据位置,K省份是江西省,简称赣,行政中心是南昌。
42. 读东西半球图,回答问题。
(1)填出字母表示的大洲名称:A________洲;B________洲;E________洲;G________洲;
(2)填出字符表示的大洋名称:甲________洋;乙________洋;丁________洋;
(3)北半球夏至日,常州市(32°N,120°E)正午太阳高度角达到一年中最________值,正午建筑物日影长度达到一年中最________值,全球极夜的地区位于________。从夏至日开始到秋分日,常州市昼夜长短情况可以描述为________。
【答案】(1) ①. 北美洲
②. 南美洲
③. 亚洲 ④. 南极洲
(2) ①. 太平洋 ②. 大西洋 ③. 北冰洋
(3) ①. 大 ②. 短 ③. 南极圈及其与以南 ④. 昼长夜短
【解析】
【分析】本题以东西半球图为材料,涉及大洲大洋和地球的公转等知识点,考查学生读图和分析地理现象能力。
【小问1详解】
左图为西半球图,右图为东半球图。A为北美洲,B为南美洲,C为非洲,D为欧洲,E为亚洲,F为大洋洲,G为南极洲。
【小问2详解】
甲为太平洋,乙为大西洋,丙为印度洋,丁为北冰洋。
【小问3详解】
北半球夏至日是6月22日前后,太阳直射北回归线,常州市位于32°N,正午太阳高度角达到一年中最大值,物体的影子则最短,此时南极圈以南地区出现极夜。从夏至到秋分,太阳直射点从北回归线向赤道移动,常州市昼长夜短且昼渐短夜渐长。
2023年江苏省常州市中考地理真题: 这是一份2023年江苏省常州市中考地理真题,文件包含精品解析江苏省常州市中考地理真题原卷版docx、精品解析江苏省常州市中考地理真题解析版docx等2份试卷配套教学资源,其中试卷共23页, 欢迎下载使用。
2023年江苏省常州市中考地理真题(含答案详解): 这是一份2023年江苏省常州市中考地理真题(含答案详解),文件包含精品解析2023年江苏省常州市中考地理真题原卷版docx、精品解析2023年江苏省常州市中考地理真题解析版docx等2份试卷配套教学资源,其中试卷共23页, 欢迎下载使用。
2023年江苏省常州市中考地理真题: 这是一份2023年江苏省常州市中考地理真题,文件包含江苏省常州市中考地理真题解析版docx、江苏省常州市中考地理真题原卷版docx等2份试卷配套教学资源,其中试卷共23页, 欢迎下载使用。

