中考生物一轮复习考点过关练习考点45 健康地生活 (含答案)
展开考点45 健康地生活
中考频度:★★★☆☆ 难易程度:★★★☆☆
一、 传染病和免疫
(一) 传染病:
由病原体(如细菌、病毒、寄生虫等)引起的,能在人与人之间或人与动物之间传播的疾病。如蛔虫病(寄生虫性传染病)、肺结核(细菌性传染病)、艾滋病(病毒性传染病)等。特点:传染性和流行性,有的还具有季节性和地方性。
(二)病原体:引起传染病的细菌、病毒、寄生虫等生物。
(三)传染病流行的基本环节:传染病能流行,必须同时具备这三点
1、传染源:能够散播病原体的人或动物;
2、传播途径:病原体离开传染源到达健康人所经过的途径,如空气传播、饮食传播、生物媒介传播等;
3、易感人群:对某些传染病缺乏免疫力而容易感染该病的人群。
(注:注意区分病原体和传染源!)
(四)传染病的预防措施:
1、控制传染源:如隔离患者、封锁疫区、给生病的人打针吃药、让生病的人在家休养、对携带病原体的动物进行焚毁、掩埋处理等;
2、切断传播途径:如喷洒消毒液、自来水消毒、杀灭蚊虫、搞好个人卫生、流感流行时带口罩出门等;
3、保护易感人群:如注射疫苗、加强体育锻炼、远离疫区等。
(五)人体的三道防线
1、抗原:引起人体产生抗体的物质。对人体来说,病原微生物、寄生虫、异种动物的血清、异型红细胞、异体组织等都可以是抗原。
2、抗体:是淋巴细胞产生的抵抗病原体(抗原)的一种特殊蛋白质。
3、抗原与抗体的关系:一定的抗体只能与一定的抗原结合,即抗原抗体的结合具有特异性。
(六)免疫的类型
免疫的类型
特点
构成
非特异性免疫
(先天性免疫)
人生来就有的,对多种病原体有防御作用。
第一道防线和第二道防线
特异性免疫
(后天性免疫)
出生以后建立起来的,只针对某一种特定的病原体起作用。
第三道防线
(注: 接种疫苗是接种抗原 接种血清是接种抗体!)
计划免疫(属于特异性免疫)根据某些传染病的发生规律,将各种安全有效的疫苗,按照科学的免疫程序,有计划地给儿童接种,以达到预防、控制和消灭相应传染病的目的。简称为计划免疫。(例如接种百日咳、白喉、百白破疫苗)
(七)免疫的功能
1、 抵抗抗原的侵入,防止疾病的发生;
2、 消除体内衰老、死亡和损伤的细胞;
3、 监视、识别和清除体内产生的异常细胞。
(八)过敏反应:当人体抵抗抗原功能过强时,在过敏原(引起过敏反应的物质,如花粉、海鲜、粉尘等)的刺激下,就会发生过敏反应。
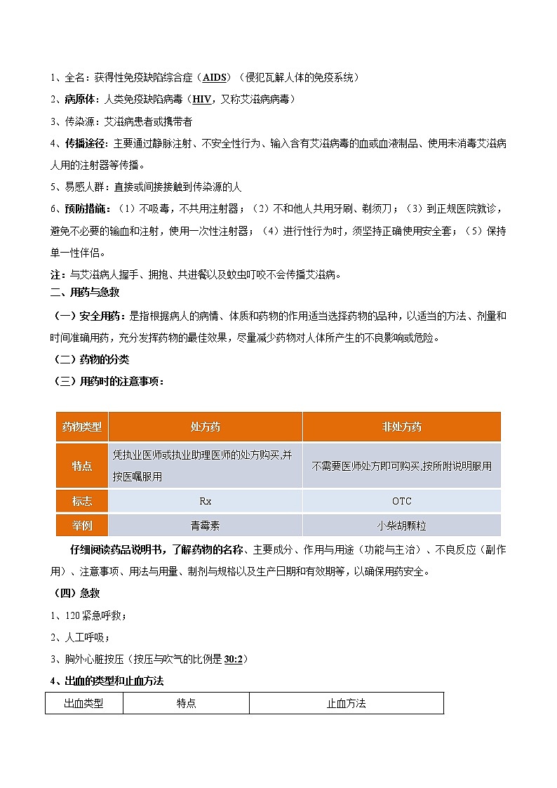
(九)艾滋病
1、全名:获得性免疫缺陷综合症(AIDS)(侵犯瓦解人体的免疫系统)
2、病原体:人类免疫缺陷病毒(HIV,又称艾滋病病毒)
3、传染源:艾滋病患者或携带者
4、传播途径:主要通过静脉注射、不安全性行为、输入含有艾滋病毒的血或血液制品、使用未消毒艾滋病人用的注射器等传播。
5、易感人群:直接或间接接触到传染源的人
6、预防措施:(1)不吸毒,不共用注射器;(2)不和他人共用牙刷、剃须刀;(3)到正规医院就诊,避免不必要的输血和注射,使用一次性注射器;(4)进行性行为时,须坚持正确使用安全套;(5)保持单一性伴侣。
注:与艾滋病人握手、拥抱、共进餐以及蚊虫叮咬不会传播艾滋病。
二、 用药与急救
(一)安全用药:是指根据病人的病情、体质和药物的作用适当选择药物的品种,以适当的方法、剂量和时间准确用药,充分发挥药物的最佳效果,尽量减少药物对人体所产生的不良影响或危险。
(二)药物的分类
药物类型
处方药
非处方药
特点
凭执业医师或执业助理医师的处方购买,并按医嘱服用
不需要医师处方即可购买,按所附说明服用
标志
Rx
OTC
举例
青霉素
小柴胡颗粒
(三)用药时的注意事项:
仔细阅读药品说明书,了解药物的名称、主要成分、作用与用途(功能与主治)、不良反应(副作用)、注意事项、用法与用量、制剂与规格以及生产日期和有效期等,以确保用药安全。
(四)急救
1、120紧急呼救;
2、人工呼吸;
3、胸外心脏按压(按压与吹气的比例是30:2)
4、 出血的类型和止血方法
出血类型
特点
止血方法
毛细血管出血
血液红色,从伤口渗出
一般能自行凝固止血或在伤口处加压止血
静脉出血
血液暗红色,缓慢而连续不断地从伤口流出
远心端处压迫止血
动脉出血
血液鲜红色,从伤口喷出或随心跳一股一股地涌出
近心端处压迫止血
三、了解自己,增进健康
(一) 健康:指一种身体上、心理上和社会适应方面的良好状态,而不仅仅是没有疾病或者不虚弱。(儿童青少年心理健康的核心是心情愉快)
(二) 现在,影响人们健康的主要是慢性、非传染病,如恶性肿瘤、心脑血管疾病、糖尿病等,这些疾病也被称为“生活方式病”或“现代文明病”。(影响因素:遗传因素、环境因素和不健康的生活方式)
(三) 健康的生活方式:1、合理营养,平衡膳食;2、坚持体育锻炼;3、按时作息;4、不吸烟,不喝酒,拒绝毒品;5、合理安排上网、看电视时间;6、积极参加集体活动。
(四) 不健康的生活方式对人体的危害:
1、 抽烟:烟草中含有尼古丁、焦油、等有害物质,抽烟会引起多种呼吸系统疾病,如慢性支气管炎,还有可能诱发肺癌等。
2、 酗酒:导致心脑血管疾病和心脏疾病,增加患癌危险等。
3、 吸毒:损害人的神经系统,降低人体的免疫功能,使心肺受损、呼吸麻痹。
4、 网瘾:导致免疫力低下,出现心理疾病等。
(五) 调节情绪的方法
1、转移注意力; 2、宣泄烦恼; 3、自我安慰。
温馨提示
1、 传染源≠病原体:传染源是患病者或者病原体携带者;病原体主要是致病微生物,是传染病的“罪魁祸首”。
2、 苍蝇、蚊子不属于传染源,而属于传播途径中的生物媒介。
3、 传染病预防措施的判断:一般来说,凡是对健康人采取的措施均为保护易感人群,如接种疫苗等;凡是对病人或怀疑是病人的采取的措施均为控制传染源,如隔离病人等;其余的措施可判断为切断传播途径。
考向一 传染病和免疫
1.如图漫画较形象地表示了人体保护自身的三道防线,其表示特异性免疫的是( )
A. B.
C. D.
【答案】C
【解析】解:人体的第一道防线由皮肤和黏膜组成,图B皮肤的表皮细胞排列紧密,能抵挡病原体的侵入;图D呼吸道纤毛的对病原体的清扫作用都属于第一道防线,人体的第二道防线由杀菌物质(溶菌酶)和吞噬细胞组成,图A溶菌酶溶解病菌属于第二道防线。第一道、第二道防线都属于非特异性性免疫;人体的第三道防线由免疫器官和免疫细胞构成,能产生抗体、消灭抗原,因此图中属于第三道防线的是C;第一、二道防线属于非特异性免疫,对多种病原体都有防御作用。第三道防线能产生抗体、消灭抗原,属于特异性免疫。因此属于特异性免疫的有C。
故选:C。
2.为了打赢新冠肺炎防控阻击战,疫苗研究是取胜的关键,目前中国军事科学院陈薇院士的科研小组研制的新冠疫苗已率先取得专利。进行疫苗接种对于预防传染病来说属于( )
A.保护易感人群 B.控制传染源
C.切断传播途径 D.清除病原体
【答案】A
【解析】解:疫苗进入人体后,会刺激人体的淋巴细胞产生一种特殊的蛋白质﹣﹣﹣抗体,并在人体内存留。当再有该病原体侵入时,就会被存留在人体的抗体清除,但其他病原体侵入时,它并不起作用;这种免疫功能是人后天获得的,只针对某一特定的病原体起作用,因此属于特异性免疫。在预防传染病中,对易感人群采取的措施是保护易感人群,保护易感人群,可以注射疫苗提高易感者的抗病能力,在不发病的情况下,体内已经有了的抗体,获得了免疫力。因此接种疫苗从预防传染病的角度看,属于保护易感人群。
故选:A。
3.2020年新冠肺炎疫情肆虐全球,引发此次疫情的罪魁祸首新型冠状病毒被世界卫生组织命名为2019﹣nCoV.下列有关说法错误的是( )
A.2019﹣nCoV以及无症状感染者都是新冠肺炎的传染源
B.新冠肺炎在人群中流行,必须同时具备传染源、传播途径和易感人群这三个环节
C.新冠肺炎患者体内产生了特异性抗体,抗体可在人体内存在一段时间
D.2019﹣nCoV的结构是由蛋白质外壳和内部的遗传物质构成
【答案】A
【解析】解:A、2019﹣nCoV是病毒,是引起新冠肺炎的病原体,患者及无症状感染者能够散播病原体,属于传染源,A错误;
B、新冠肺炎在人群中流行,必须同时具备传染源、传播途径和易感人群这三个环节,B正确;
C、抗体就是病原体入体后,能够刺激淋巴细胞产生一种抵抗该病原体的特殊蛋白质,引起人体产生抗体的物质叫抗原,因此新冠肺炎患者体内产生了特异性抗体,抗体可在人体内存在一段时间,C正确;
D、2019﹣nCoV是病毒,病毒是一类结构十分简单的微生物,它没有细胞结构,主要由蛋白质的外壳和内部的遗传物质组成,D正确。
故选:A。
4.属于特异性免疫的一项是( )
A.皮肤的屏障作用
B.唾液中溶菌酶的杀菌作用
C.白细胞的吞噬作用
D.人患过麻疹后就不再患麻疹
【答案】D
【解析】解:A、皮肤的屏障作用属于第一道防线,非特异性免疫,A不符合题意;
B、唾液中溶菌酶的杀菌作用,属于第二道防线,非特异性免疫,B不符合题意;
C、白细胞的吞噬作用,属于第二道防线,非特异性免疫,C不符合题意。
D、人患过麻疹后就不再患麻疹了,是因为体内产生了抗体,属于第三道防线,特异性免疫,D符合题意。
故选:D。
考向二 用药与急救
5.下列有关安全用药的说法中,错误的是( )
A.凡是药物都有一定毒性或副作用
B.自行购买的非处方药需按说明服用
C.未吃完的药放再长时间都能继续吃
D.进口药和新药不一定比普通药安全
【答案】C
【解析】解:A、是药三分毒,凡是药物都有一定毒性或副作用,正确;
B、非处方药是不需要医师处方、即可自行判断、购买和使用的药品,简称OTC.这些药物大都用于多发病常见病的自行诊治,非处方药要严格按说明书服用;正确;
C、所有药物都有有效期,必须在有效期内服用,超过有效期的药物不能再服用,错误;
D、无论是进口药还是国产新药,只是产地和研制时间的差别,不一定比普通药安全,只有恰当选择药物并合理使用才能起到更好的治疗作用,正确。
故选:C。
6.下列关于急救和安全用药的措施,正确的是( )
A.面对突发性心血管疾病病患,可以给病人服用硝酸甘油片并及时拨打“120”电话
B.某人发生车祸,大腿伤口处鲜红的血液喷射而出,应该在伤口的远心端结扎
C.遇到突然溺水者,应立即进行口对口吹气法人工呼吸
D.带有“OTC”标识的处方药,需执业医师开具的处方才能购买
【答案】A
【解析】解:A、遇到心血管疾病患者突发疾病时,应及时给病人服用硝酸甘油,再拨打急救电话,A正确;
B、某人发生车祸,大腿伤口处鲜红的血液喷射而出,可判断是动脉出血,动脉是把血液从心脏送往全身各处,血液流动方向是心脏→动脉;所以动脉出血应该在伤口的近心端结扎,B错误;
C、人工呼吸是一种常用的急救方法,用于救助溺水、煤气中毒或触电等停止呼吸的病人,以挽救病人的生命。人工呼吸最简单易行的方法是口对口吹气法,首先清除口、鼻内污物,以保持呼吸道畅通,再进行口对口吹气法人工呼吸,C错误;
D、药品主要包括非处方药和处方药,非处方药是不需要医师处方、即可自行判断、购买和使用的药品,简称OTC,D错误。
故选:A。
7.某人因意外受伤,鲜红的血液从伤口喷出(如图所示),正确的急救方式是( )
A.迅速拨打120,并在b处控制血流
B.迅速拨打120,并在a处控制血流
C.不需拨打120,在b处控制血流即可
D.不需拨打120,在a处控制血流即可
【答案】B
【解析】解:动脉是指将血液从心脏输送到全身各处去的血管,动脉出血的特点,血液鲜红、血流速度快,呈喷射状;静脉是将血液从全身各处输送回心脏的血管,静脉出血时,血液暗红,血流速度较慢;毛细血管出血,血液像水珠一样慢慢渗出。静脉出血在远心端用手指压或绷带压迫止血;动脉出血在近心端用手指压或绷带压迫止血,毛细血管出血可以自然止血,也可以用干净纱布包扎伤口。某人因意外受伤,鲜红的血液喷射而出。表明受伤的血管是动脉;应迅速拨打120,并在近心端止血即图中a处。
故选:B。
考向三 了解自己,增进健康
8.良好的生活习惯对青少年的健康成长至关重要,以下属于良好生活习惯的是( )
A.因学习紧张很少与师生交流
B.经常性上网学习到深夜
C.节假日陪父母外出旅游散心
D.早上时间紧常常不吃早餐
【答案】C
【解析】解:A、因学习紧张很少与师生交流,不是健康的生活方式,A不符合题意;
B、经常性地上网学习到深夜,影响休息,不是健康的生活方式,B不符合题意;
C、节假日常随父母郊游,拓展视野,愉悦心情,是健康的生活方式,C符合题意;
D、经常因时间紧张不吃早餐,会造成营养不良,不是健康的生活方式,D不符合题意。
故选:C。
9.下列关于健康生活的叙述不正确的是( )
A.健康是指一种身体上、心理上和社会适应方面的良好状态
B.某人上肢受伤,鲜红色血液从伤口喷出,可指压近心端止血
C.抗生素能杀死细菌,因此不会腐败变质,可以长期大量使用
D.当遇到有人突然晕倒或溺水等情况时,要先判断他(她)有无呼吸和意识后,立即拨打120
【答案】C
【解析】解:A、健康是指一种身体上、心理上和社会适应方面的良好状态,而不仅仅是没有疾病和不虚弱,正确。
B、某人上肢受伤,鲜红色血液从伤口喷出,可判断是动脉出血,可指压近心端止血,正确。
C、抗生素能杀死细菌,但是抗生素药品也会腐败变质,不能长期大量使用,错误。
D、当遇到有人突然晕倒或溺水等情况时,要先判断有无呼吸和意识后,立即拨打120,正确。
故选:C。
1.新型冠状肺炎疫情爆发后,我国政府为及时控制疫情,全国各地对新型冠状肺炎患者采取了集中免费收治的措施。此措施属于防治传染病中的( )
A.控制传染源 B.切断传播途径
C.清除致病病毒 D.保护易感人群
2.“红丝带”行动呼吁人们不要歧视艾滋病病毒携带者和艾滋病病人以及他们的亲人。如果你的朋友或邻居感染了艾滋病病毒,你应该( )
A.给予尊重、帮助、关爱 B.回避、疏远他
C.告诉别人不要去他们家 D.歧视他
3.目前世界各国都在积极研发新冠疫苗,若新冠疫苗研发成功之后,就能更快、更高效地实现全民免疫。这种免疫功能是后天获得的,只针对某一特定的病原体起作用,因而叫做( )
A.药物免疫 B.自身免疫
C.特异性免疫 D.非特异性免疫
4.生物学知识与我们生活息息相关,下列有关说法正确的是( )
A.中药副作用小,用药时增加剂量可加快病情好转
B.饭后可以立即进行剧烈运动
C.流感患者可以自行购买抗生素进行治疗
D.用药前,应仔细阅读药品说明书
5.俗话说“是药三分毒”。据世界卫生组织统计,在不合理用药人群中发生不良药物反应的比例为10%~20%,其中约5%的患者因药物中毒而死亡。关于安全用药的说法,不正确的是( )
A.用药剂量要适当
B.药物越昂贵,疗效越好
C.联合用药要合理
D.使用抗生素要严格遵医嘱
6.在我们日常生活中要掌握一定的安全用药知识和急救方法,下列相关叙述错误的是( )
A.发现有人溺水时,无论是否会游泳,都应下水救援
B.在用药的过程中一旦发生疑似药物的不良反应,要立即停止服用该药,并带上该药去医院诊治
C.心肺复苏时,先做30次心脏按压,保持气道通畅,再做两次人工呼吸,如此交替进行
D.某人因受伤导致暗红色的血液不断从小腿伤口流出,需用止血带扎紧伤口的远心端止血
7.某种药物的包装上有OTC标识,以下是说明书的部分内容。据此可判断该药( )
【功能主治】用于暑湿感冒引起的发热、头痛、胸闷、脘腹胀痛
【用法用量】温开水冲服。成人及12岁以上儿童一次20g,一日2次;12岁以下儿童一次10g,一日2次。
生产日期:2017.06
有效期:24个月
A.适应各种发热、头痛症状
B.温开水冲服,一次20g
C.该药现已过期
D.是处方药,由执业药师指导购买和使用
8.我国的传染病学家李兰娟院士指出:“新冠肺炎”不易感染除以下哪一项以外的三类人( )
A.经常锻炼,身体健康的人
B.出门注意防护的人
C.不注意清洁卫生的人
D.有良好饮食习惯的人
9.(2020•南海区)2020年世界无烟日的主题是“保护青少年远离传统烟草产品和电子烟”,下列有关吸烟的说法不正确的是( )
A.吸烟影响青少年身体正常发育
B.烟内含致癌物质,吸入后可能会致癌
C.吸烟损害大脑,会使思维迟钝
D.吸烟可以提神,也是一种交际手段
10.(2020•南海区)当你遇到挫折或烦心事时,下列不利于调适情绪的是( )
A.找老师、亲人或朋友倾诉
B.听听音乐,散散步
C.迷恋到网络游戏中去
D.控制意志,合理宣泄
11.(2020•云南)2020年5月31日是第33个世界无烟日,主题是“保护青少年远离传统烟草和电子烟”。如图表示相同年龄段吸烟者和非吸烟者肺功能随年龄增长的变化曲线。下列叙述不正确的是( )
A.吸烟行为会显著损害吸烟者的肺功能
B.肺功能为M时,非吸烟者的年龄大于吸烟者
C.年龄为N时,非吸烟者的肺功能更强健
D.随年龄增长,吸烟者与非吸烟者的肺功能下降程度一致
12.(2020•通辽)目前“低头族”现象十分普遍,某大学社团随机发放2000份问卷,回收后统计结果如下:
学生使用电子产品及健康危害情况统计表
使用电子产品情况
健康危害情况人数
使用时间
人数
颈肩痛
手腕部疼痛
眼部不适
轻度社交障碍
2~4小时
963
178
48
288
136
5~6小时
579
115
102
252
127
6小时以上
458
174
92
224
133
合计
2000
467
242
764
396
下列相关叙述错误的是( )
A.这种科学探究的方法属于调查法
B.健康是指身体上、心理上和社会适应方面的良好状态,表格中的“轻度社交障碍”评价的是健康中的社会适应能力
C.通过表格的数据分析,电子产品使用时间6小时以上的学生出现眼部不适的比例最高
D.“保持心情愉快”是儿童青少年心理健康的核心,日常生活中遇到挫折或不顺心的事情时,可通过熬夜或玩手机的方式来缓解
13.(2020•达州)了解一些安全用药常识和急救方法对于保障身体健康、挽救生命具有重要意义。下列有关做法正确的是( )
A.与西药相比,中药无毒副作用,可放心服用
B.伤口缓慢流出暗红色血液,可指压伤口远心端进行止血处理
C.OTC需要凭医生的处方购买,并在医生的监控或指导下服用
D.对呼吸和心跳骤停者实施心肺复苏,按压和吹气的比例是15:2
14.(2020•乐山)艾滋病又称获得性免疫缺陷综合征,简称AIDS,于1981年在美国发现,现已在全世界传播蔓延。下列有关叙述错误的是( )
A.注射毒品和不安全的性行为可传播艾滋病
B.注射艾滋病疫苗是预防艾滋病的普遍措施
C.艾滋病毒主要侵犯并瓦解人体的免疫系统
D.艾滋病毒没有细胞结构,不能独立地生活
15.(2020•潍坊)学习了“人体的免疫功能”后,某同学对所学知识作了总结,你认为不正确的是( )
A.胃黏膜、胃酸属于第一道防线
B.花粉过敏者吸入的花粉属于抗原
C.注射风疹疫苗预防风疹属于特异性免疫
D.免疫系统不能清除自身产生的损伤细胞
16.(2020•湘潭)下列有关免疫的说法,不正确的是( )
A.免疫是人体的一种生理功能,能识别“自己”和“非己”成分
B.抗体是在特定抗原的刺激下,由吞噬细胞产生的
C.皮肤和黏膜是保卫人体的第一道防线
D.医院给刚出生的婴儿接种卡介苗可以预防结核病
17.(2020•张家界)生活中难免会遇到一些危急情况或意外伤害,面对突发情况,以下处理措施不合理的是( )
A.遇到有人溺水时,先保持其呼吸道畅通后,再实施人工呼吸
B.受伤时若出现喷射状出血,要压迫伤口的近心端进行止血
C.遇到突发心肌梗死的病人,应马上将病人抬上汽车送往医院
D.实施心肺复苏过程中,按压心脏与人工呼吸反复交替进行,按压和吹气的比例为30:2
1.【答案】A
【解析】解答:传染病要想流行起来,必须具备三个环节:传染源、传播途径和易感人群。这三个环节必须同时具备,缺一不可。控制传染病的措施有三个:控制传染源、切断传播途径、保护易感人群。新型冠状肺炎疫情爆发后,我国政府为及时控制疫情,全国各地对新型冠状肺炎患者采取了集中免费收治的措施。此措施属于防治传染病中的控制传染源。
故选:A。
2.【答案】A
【解析】解:与艾滋病病毒感染者或艾滋病病人进行一般的生活如共用餐具、电话,拥抱、握手等和工作接触不会感染艾滋病病毒,我们不应该歧视艾滋病病人,应给予他们关爱、尊重和帮助。
故选:A。
3.【答案】C
【解析】解:接种新冠疫苗能够刺激人体产生抗体,从而抵抗新冠病毒的侵袭。这种免疫是出生后才有的,只能对特定的病原体有防御作用,属于特异性免疫。
故选:C。
4.【答案】D
【解析】解:A、凡是药物都带有一定的毒性或副作用,尽管中药有效成分主要从动植物或矿物质中提取,副作用小,也不能随意增加剂量,A错误;
B、饭后立即进行剧烈运动,会使肌肉内的血流量增大,而导致流经消化器官的血液量减少,导致胃、肠蠕动减弱,消化腺的分泌功能降低,分泌的消化液减少,从而影响食物的消化,B错误;
C、抗生素可以用来治疗相应的细菌性疾病,而流感是病毒感染引起的,使用抗生素无效,C错误;
D、无论是处方药,还是非处方药,使用之前都应仔细阅读使用说明书,做到安全用药,D正确。
故选:D。
5.【答案】B
【解析】解:A、用药要针对不同的病情,适当选用,药物一般都有一定的毒副作用,过量服用,会危害人体健康,用药剂量要适当,正确。
B、不同的疾病要选用不同的药物,才能针对性的起到治疗作用,药物并不是越昂贵疗效才越好,错误。
C、如果需要联合用药,要依据医嘱合理的联合用药。正确。
D、使用抗生素要严格遵医嘱,不能乱用,正确。
故选:B。
6.【答案】A
【解析】解:A、发现有人溺水时,如果不会游泳,不能贸然下水,应大喊呼救,错误。
B、在用药过程中一旦发生了疑似药物不良反应,要立即停止服用该药,并带上该药去医院诊治,防止出现严重后果,正确。
C、心肺复苏时,先做30次心脏按压,保持气道通畅,再做两次人工呼吸,如此交替进行,正确。
D、某人因受伤导致暗红色的血液不断从小腿伤口流出,可判断是静脉出血,需用止血带扎紧伤口的远心端止血,正确。
故选:A。
7.【答案】C
【解析】解:A、由说明书可知,此药适应于用于暑湿感冒引起的发热、头痛、胸闷、脘腹胀痛,但不是适应各种疾病,A错误;
B、12岁以下儿童一次10克,一日2片,成人及12岁儿童一次20克,B错误。
C、该药的有效期是24个月,生产日期:2017.06,该药现已过期,C正确;
D、“OTC”是非处方药的简称,“Rx”是处方药的简称,这个药是非处方药,D错误。
故选:C。
8. 【答案】C
【解析】解:新冠肺炎属于呼吸道传染病,可通过空气、飞沫传播。有传染源、传播途径和易感人群这三个基本环节,具有传染性和流行性等特点。经常锻炼,身体健康的人、出门注意防护的人、有良好饮食习惯的人都不易感染,不注意清洁卫生的人易感染新冠肺炎。
故选:C。
9. 【答案】D
【解析】解:A、吸烟时产生烟雾里含有尼古丁、一氧化碳、焦油和多种其它金属化合物,会影响青少年身体正常发育,正确;
B、烟内含致癌物质﹣﹣﹣尼古丁,吸入后可能会致癌,正确;
C、吸烟损害大脑,会使思维迟钝,正确;
D、吸烟是不健康的生活方式,严重危害人体健康,也不是一种交际手段,错误。
故选:D。
10. 【答案】C
【解析】解:心情愉快是儿童青少年心理健康的核心。良好的情绪和适度的情绪反应,表示青少年的身心处于积极的健康状态。但是,在日常生活中,遇到不顺心的事,每个人都会或多或少地出现一些情绪问题,如紧张、生气、烦恼等。当出现这些问题时,我们可以试着用以下三种方法来调节自己的情绪。
方法一:当情绪不好时,有意识地转移话题,或者做点别的事情,如听音乐、看电视、打球、下棋、外出跑步等,来分散自己的注意力,这样可以使情绪得到缓解。
方法二:把自己心中的烦恼向亲人或知心的朋友诉说甚至大哭一场,把积压在内心的烦恼宣泄出来,这样也会有利于身心健康。
方法三:当你想得到一件东西,或者想做某件事而未能成功时,为了减少内心的失望,可以找一个适当的理由来安慰自己,这样可以帮助你在挫折面前接受现实,保持较为乐观的态度,迷恋到网络游戏中去会影响人的身体健康,综上所述可以知选项C符合题意。
故选:C。
11. 【答案】D
【解析】解:A、由整体曲线图可以看出:吸烟者的肺功能明显比非吸烟者的肺功能下降程度大,表明吸烟行为会显著损害吸烟者的肺功能,正确;
B、由曲线图可以看出,肺功能为M时,非吸烟者的年龄大于吸烟者,正确;
C、由曲线图知,年龄为N时,非吸烟者的肺功能更强健,正确;
D、随年龄增长,吸烟比与非吸烟者的肺功能下降程度快很多,错误。
故选:D。
12. 【答案】D
【解析】解:A、调查的一般步骤:明确调查目的和对象→制定合理的调查方案→进行调查、如实做好记录→对调查结果进行整理和分析。题干中科学探究的方法属于调查法,正确。
B、健康是指身体上、心理上和社会适应方面的良好状态,表格中的“轻度社交障碍”评价的是健康中的社会适应能力,正确。
C、通过表格的数据分析,电子产品使用时间6小时以上的学生出现眼部不适的比例最高,正确。
D、“保持心情愉快”是儿童青少年心理健康的核心,日常生活中遇到挫折或不顺心的事情时可通过转移注意力、宣泄、自我安慰等方法进行调节,但不能通过熬夜或玩手机的方式来缓解,错误。
故选:D。
13. 【答案】B
【解析】解:A.中药材来源于大自然,副作用小,但毒性不一定小,必须在医生的指导下根据病情需要正确选择,错误。
B.伤口缓慢流出暗红色血液,这是静脉出血,可指压伤口远心端进行止血处理,正确。
C.OTC是非处方药,不需要医师处方、即可自行判断、购买和使用的药品,按所附药品说明书服用,错误。
D.人工呼吸和胸外心脏按压的方法结合时,要先做30次心脏按压,并保持气道通畅,再做2次人工呼吸,如此交替反复进行,错误。
故选:B。
14. 【答案】B
【解析】解:A、艾滋病可以通过血液和性传播,因此注射毒品和不安全的性行为可传播艾滋病。A正确;
B、艾滋病目前还没有疫苗。B错误;
C、艾滋病毒主要侵犯并瓦解人体的免疫系统,导致免疫缺陷。C正确;
D、艾滋病毒没有细胞结构,寄生在活细胞中。D正确。
故选:B。
15. 【答案】D
【解析】解:A、皮肤和黏膜是保卫人体的第一道防线。胃黏膜属于第一道防线,它能分泌胃酸。A正确;
B、花粉过敏者吸入的花粉属于抗原。B正确;
C、注射风疹疫苗能够刺激人体产生抗体,这种抗体只针对风疹病毒起作用,属于特异性免疫。C正确;
D、免疫系统能清除自身产生的损伤细胞。D错误。
故选:D。
16. 【答案】B
【解析】解:A、免疫是人体的一种生理功能,能识别“自己”和“非己”成分。从而抵抗抗原的侵入,维护人体健康。A正确;
B、抗体是在特定的抗原的刺激下由淋巴细胞产生的而不是由吞噬细胞产生的,B错误;
C、皮肤和黏膜是保卫人体的第一道防线。C正确;
D、医院给刚出生的婴儿接种卡介苗可以预防结核病。这种免疫属于特异性免疫。D正确。
故选:B。
17. 【答案】C
【解析】解:A、对溺水者先要清除他口鼻内的污物,再进行人工呼吸,A正确;
B、动脉是将心脏的血液送到全身各处去的血管,压力大,血流速度快,因而外伤出血时成喷射状或一股股的流出,故应在近心端用止血带或指压法止血,B正确;
C、遇到心肌梗死患者要迅速拨打“120”,同时帮助其服药或采取胸外心脏挤压以及人工呼吸进行救助,不能搬运送往医院抢救,C错误;
D、如果人突然停止呼吸,但心跳存在时,我们一般应对其进行人工呼吸进行施救,先做30次心脏按压,再做2次人工呼吸,如此交替反复进行,D正确。
故选:C。
中考生物一轮复习巩固训练考点45 健康地生活(含解析): 这是一份中考生物一轮复习巩固训练考点45 健康地生活(含解析),共17页。试卷主要包含了传染源,传播途径,易感人群,预防措施等内容,欢迎下载使用。
中考生物一轮复习考点过关练习考点06 细胞的生活 (含答案): 这是一份中考生物一轮复习考点过关练习考点06 细胞的生活 (含答案),共14页。试卷主要包含了细胞的生活需要物质和能量,细胞核是控制中心等内容,欢迎下载使用。
中考生物一轮复习考点过关练习考点05 动植物细胞的结构 (含答案): 这是一份中考生物一轮复习考点过关练习考点05 动植物细胞的结构 (含答案),共13页。试卷主要包含了临时玻片标本的制作过程,动植物细胞的结构和功能等内容,欢迎下载使用。

