2023届河北省秦皇岛市一中部分学校高三下学期联考(二模)生物试题含答案
展开河北省2023届高三第二次高考模拟演练
生 物
一、选择题:本题共13小题,每小题2分,共26分。每小题只有一个选项符合要求。
1. 磷是组成生物体的大量元素之一,它在细胞生命活动中有重要的作用,下列关于磷在生命活动中的作用,叙述错误的是
A.含磷的化合物在维持内环境pH稳定中有重要作用
B.携带转移势能的磷酸基团可以使细胞内有些化合物磷酸化
C.组成细胞膜的脂质都含有磷元素,这些脂质构成了细胞膜的基本支架
D.所有生物的遗传物质都含有磷元素
2. 信息分子是指生物体内、外具有调节细胞生命活动作用的化学物质。下列有关信息分子发挥生理作用的叙述,正确的是
A.神经递质均需囊泡运输,释放后需与突触后膜上受体结合而发挥作用
B.二氧化碳作为体液中的信息分子具有维持血浆pH的作用
C.当人进入寒冷环境时,交感神经分泌的信息分子可直接控制肾上腺髓质,使其分泌的激素增多,以增加机体产热
D.辅助性B细胞分泌出的信息分子,能刺激T淋巴细胞增殖分化形成浆细胞和记忆细胞
3. 下列关于实验操作过程及实验结果的叙述,正确的是
A.观察细胞有丝分裂和探究pH对酶活性影响的实验中,盐酸所起的作用不相同
B.沃森和克里克用同位素标记法、差速离心技术证明了DNA复制是以半保留方式进行的
C.艾弗里用物质分离提纯、细菌培养技术证明了DNA是主要的遗传物质,DNA可以从一种生物个体转移到另一种生物个体
D.噬菌体侵染细菌的实验中,32P标记组保温时间过长或过短均会导致上清液中的放射性偏低
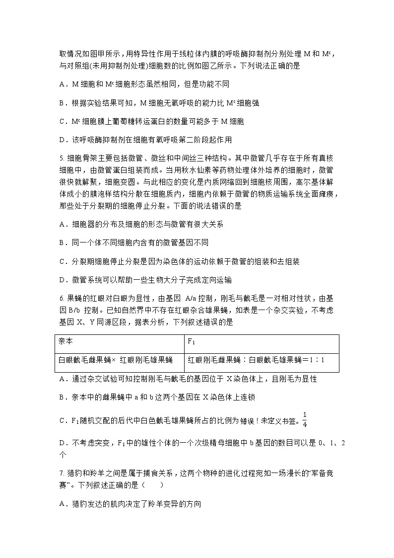
4. 人乳腺细胞(M)和乳腺癌细胞(Mc)葡萄糖摄取情况如图甲所示,用特异性作用于线粒体内膜的呼吸酶抑制剂分别处理M和Mc,与对照组(未用抑制剂处理)细胞数的比例如图乙所示。下列说法正确的是
A.M细胞和Mc细胞形态虽然相同,但是功能不同
B.根据实验结果可知,M细胞无氧呼吸的能力比Mc细胞强
C.Mc细胞膜上葡萄糖转运蛋白的数量可能多于M细胞
D.该呼吸酶抑制剂在细胞有氧呼吸第二阶段起作用
5. 细胞骨架主要包括微管、微丝和中间丝三种结构。其中微管几乎存在于所有真核细胞中,由微管蛋白组装而成。当用秋水仙素等药物处理体外培养的细胞时,微管很快就解聚,细胞变圆。与此相应的变化是内质网缩回到细胞核周围,高尔基体解体成小的膜泡样结构分散在细胞质内,细胞内依赖于微管的物质运输系统全面瘫痪,那些处于分裂期的细胞停止分裂。下面的说法错误的是
A.细胞器的分布及细胞的形态与微管有很大关系
B.同一个体不同细胞内含有的微管基因不同
C.分裂期细胞停止分裂是因为染色体的运动依赖于微管的组装和去组装
D.微管系统可以帮助一些生物大分子完成定向运输
6. 果蝇的红眼对白眼为显性,由基因 A/a控制,刚毛与截毛是一对相对性状,由基因B/b 控制。已知自然界中不存在红眼杂合雄果蝇,如表是一个杂交实验,不考虑基因X、Y同源区段,据表分析,下列叙述错误的是
亲本 | F1 |
白眼截毛雌果蝇× 红眼刚毛雄果蝇 | 红眼刚毛雌果蝇∶白眼截毛雄果蝇=1∶1 |
A.通过杂交试验可知控制刚毛与截毛的基因位于X染色体上,且刚毛为显性
B.亲本中的雌果蝇中a和b这两个基因在X染色体上连锁
C.F1随机交配的后代中白色截毛雄果蝇所占的比例为
D.不考虑突变,F1中的雄性个体的一个次级精母细胞中b基因的数目可以是0、1、2个
7. 猎豹和羚羊之间是属于捕食关系,这两个物种的进化过程宛如一场漫长的“军备竞赛”。下列叙述正确的是( )
A.猎豹发达的肌肉决定了羚羊变异的方向
B.这种捕食关系对羚羊的进化是不利的
C.跑得更快是新物种形成的必要条件
D.这种“军备竞赛”体现了协同进化
8. 诱导契合学说认为,酶和底物结合前,酶的结合部位不完全与底物互补,在底物的作用下,酶会出现和底物结合的互补结构,继而完成酶促反应且互补结构不可恢复。酶sub既能催化CTH的水解,又能催化CU水解,实验小组以酶sub、底物CTH和CU为实验材料,设计下表实验,已知CTH和CU的结构不同。由该实验可知,支持诱导契合学说的实验结果应为( )
组别 | 实验操作 |
甲组 | 用酶sub直接催化CTH的水解 |
乙组 | 酶sub和CTH反应完成后,过滤去除产物和剩余底物,再催化CTH水解 |
丙组 | 用酶sub直接催化CU的水解 |
丁组 | 酶sub和CTH反应完成后,过滤去除产物和剩余底物,再催化CU水解 |
A.甲组的水解速率和乙组的无显著差别,丙组的水解速率和丁组的也无显著差别
B.甲组的水解速率显著大于乙组的,丙组的水解速率和丁组的无显著差别
C.甲组的水解速率和乙组的无显著差别,丙组的水解速率显著大于丁组的水解速率
D.甲组的水解速率显著大于乙组的,丙组的水解速率显著大于丁组的水解速率
9. 下列有关植物生命活动调节的说法,正确的是( )
A.植物生命活动调节从根本上说是植物基因组程序性表达的结果
B.在形成无子番茄的过程中生长素改变了细胞内的染色体数目
C.乙烯广泛存在于植物的多种组织中,主要作用是促进果实的发育
D.赤霉素引起植株增高的主要原因是促进细胞的分裂
10. 免疫学是在人类与传染病斗争的过程中发展起来的,下列有关免疫学在临床实践上的应用的叙述,错误的是( )
A.接种疫苗而获得免疫的方式是主动免疫,属于免疫预防
B.利用人工标记的抗体对组织内的抗原进行检测,属于免疫诊断
C.对于类风湿关节炎、艾滋病患者使用免疫增强疗法,属于免疫治疗
D.环孢素A能选择性地抑制辅助性T细胞的增殖,该药物可用于降低移植器官被排斥的概率
11. 生物技术安全性问题一直备受人们的关切。下列观点错误的是( )
A.种植转基因植物可能因基因扩散而影响野生植物的遗传多样性
B.在特殊情况下,国家可储存少量的生物武器用于研究
C.我国明确反对利用体外受精等技术培育“设计试管婴儿”
D.中国政府的态度是禁止生殖性克隆但不反对治疗性克隆
12. 水稻的高秆、矮秆分别由A和a控制,抗病和不抗病分别由B和b控制。现有基因型为aabb与AABB的水稻品种,如图为不同的育种方法培育矮秆抗病植株的过程,下列有关叙述正确的是( )
A.杂交育种包括①③过程,包括杂交,自交和筛选等步骤
B.人工诱变育种为②过程,只需使b基因发生定向突变,过程简单易行
C.单倍体育种包括①④⑤过程,⑤过程常用花药离体培养法
D.①⑦过程是多倍体育种,所得个体结实率高、果实大
13. 如图表示通过植物细胞工程相关技术,利用甲(2n)、乙(2n)两种植物(各含有一种不同的优良性状)培育高产耐盐植株的过程,其中序号代表过程或结构。请分析下列说法正确的是
A.①过程常用胰蛋白酶作为化学诱导剂
B.②不是甲和乙融合的杂种细胞
C.由愈伤组织到④需经过脱分化和再分化的过程
D.可通过配制选择培养基对目的植株进行选择
二、多项选择题:本题共5小题,每小题3分,共15分。在每小题给出的四个选项中,有两个或两个以上选项符合题目要求,全部选对得3分,选对但不全的得1分,有选错的得0分。
14. 蓝细菌和衣藻都能进行光合作用,在生态系统中都属于生产者。下列相关说法错误的是
A.它们的遗传物质都是DNA
B.它们的细胞壁的成分都是纤维素和果胶
C.它们都能以ATP为直接能源物质
D.它们的色素都分布类囊体薄膜上
15. 由于缺乏的凝血因子不同,血友病存在甲和乙两种类型。控制甲型血友病的基因为a,位于X染色体上,控制乙型血友病的基因为b,位于常染色体上。图1表示某家系血友病的遗传图谱,图2表示该家系部分成员与血友病有关的基因的电泳结果(A、B、a,b基因均只电泳出一个条带)。下列说法正确的是( )
A.条带①表示A基因,条带②表示B基因
B.基因B若对5号进行电泳,可能含有条带①②④
C.5号与基因型和3号相同的女性婚配,他们生育患病女儿的概率是1/6
D.某些染色体结构的变异可能导致机体患血友病
16. 渐冻症(ALS)是一种慢性运动神经元疾病,患者运动神经元损伤之后,可导致包括延髓支配的部分肌肉、四肢、躯干、胸部、腹部的肌肉逐渐无力和萎缩,已知健康的星形胶质细胞可以保护运动神经元。近期,科学家研究开发了一种联合干细胞治疗和基因治疗的新疗法,使用神经干细胞来合成一种保护运动神经元的蛋白——胶质细胞源性神经营养因子(GDNF),促进运动神经元的存活。以下相关叙述正确的是
A.新疗法是利用神经干细胞分化出新的运动神经元替代死亡的运动神经元
B.神经干细胞在患者体内可分化出星形胶质细胞保护运动神经元
C.肌肉细胞合成GDNF属于基因的选择性表达
D.推测星形胶质细胞具有支持、保护、营养和修复神经元的功能
17. 某实验小组探究不同因素对家兔尿量的影响,将三组家兔麻醉后固定于手术台上,首先记录一定时间内各组家兔的正常尿量,接下来分别从股静脉输液给药后记录一定时间内各组家兔的尿量,结果如表所示。下列相关叙述正确的是
不同因素对家兔尿量的影响(一段时间内平均每分钟滴数)
组别 | 静脉输液项目 | 实验前 | 实验后 |
A | 0.9% NaCl溶液(20.0 mL) | 6.54 | 14.4 |
B | 速尿(注射利尿药物)(20.0 mg) | 6.48 | 87.5 |
C | 抗利尿激素(20.0 mg) | 7.33 | 2.63 |
注:速尿主要通过抑制肾小管髓袢厚壁段对Na+的主动重吸收,导致肾小管管腔液的Na+浓度升高
A.A组实验后尿量增大,与静脉快速注入大量0.9% NaCl溶液,导致血浆蛋白被稀释,渗透压降低有关
B.B组利尿药物可能通过促进肾上腺皮质分泌醛固酮来发挥作用
C.C组说明激素调节具有微量高效的特点,抗利尿激素可由家兔的垂体分泌
D.为使本实验更严谨,还需再设置一组对照实验
18. 为了对重金属污染的土壤进行生物修复,研究者将从杨树中克隆的重金属转运蛋白(HMA3)基因与外源高效启动子连接,导入杨树基因组中(如图)。为检测获得的转基因杨树苗中是否含有导入的HMA3基因,同时避免内源HMA3基因的干扰,并成功获得大量的重组基因,在进行PCR扩增时,下列说法正确的是
A.可以选用引物组合是①和②,之所以不用①和③是这两种引物结合的模板链相同
B.不能选用引物①和④,是因为选用④无法确定启动子和终止子之间是否插入HMA3基因
C.导入HMA3基因之后,杨树的一条染色体上可能存在多个HMA3基因
D.导入HMA3基因,杨树发生的可遗传变异类型为染色体结构变异
三、非选择题∶共59分。
19. (11分)光合作用中,有一种特殊的固定CO2和节省水的类型。菠萝、仙人掌和许多肉质植物都进行这种类型的光合作用,这类植物统称为CAM植物,其特别适应干旱地区,特点是气孔夜晚打开,白天关闭。如图为菠萝叶肉细胞内的部分代谢途径(CAM途径)示意图,图中苹果酸是一种酸性较强的有机酸。据图分析下列问题:
(1)据图分析,推测图中叶肉细胞右侧a过程的活动发生在________(填“白天”或“夜晚”),理由是____________________________________________________________________。
菠萝在夜晚吸收的CO2,能否立即用来完成图中叶肉细胞左侧的生命活动?________(填“能”或“不能”),分析原因为______________________________________________________。
(2)图中苹果酸通过过程a运输到液泡内,又会通过过程b运出液泡进入细胞质,推测过程b发生在________(填“白天”或“夜晚”)。过程a具有的生理意义是_______________________________ (写出两个方面即可)。
(3)长期在强光照、高温、缺水等逆境胁迫下,以菠萝为代表的CAM植物形成了适应性机制:夜晚气孔开放有利于________________,白天气孔关闭,有利于___________,且可以通过________________________________获得光合作用暗反应所需的CO2。
20. (11分)斑马鱼是一种体长4厘米左右的热带淡水鱼,性别决定方式为XY型,体细胞中的染色体数目是25对。斑马鱼的基因组与人类基因组高度相似,被称为“水中小白鼠”,常用于科学研究。请回答下列问题:
Ⅰ.研究发现斑马鱼的体色受两对等位基因控制,其体色形成途径如图1所示。现有纯合红色雌鱼与纯合白色雄鱼杂交得到F1,再相互交配得到F2,结果如表所示(不考虑X、Y染色体同源区段)。
(1)斑马鱼是遗传学研究的良好材料,具有________________(答出两点即可,2分)等优点。控制斑马鱼体色基因的遗传遵循____________定律。
(2)亲本中父本的基因型为________,母本的基因型为________,F1红色雄鱼的基因型为________。F2中红色雄鱼有________种基因型,占F2的概率为________。
(3)显微观察野生型斑马鱼精巢,发现有15%的细胞是100条染色体、55%的细胞是50条染色体、30%的细胞是25条染色体。细胞中____________条染色体的出现可能与减数分裂有关。
Ⅱ.某斑马鱼种群中,体表条纹(E)对体表豹纹(e)为显性, 体表条纹纯合斑马鱼与体表豹纹斑马鱼杂交,在后代群体中出现了一只体表豹纹斑马鱼。出现该体表豹纹斑马鱼的原因可能是亲本斑马鱼在产生配子过程中发生了基因突变或染色体片段缺失。请完成下列实验步骤及结果预测,以探究其原因(注:一对同源染色体都缺失相同片段时胚胎致死,各基因型配子活力相同)。
实验步骤(该过程不再发生其他变异):
①用该体表豹纹斑马鱼与基因型为EE的斑马鱼杂交,获得F1;
②F1自由交配,观察、统计F2的表型及比例。
(1)结果预测:
①如果F2的表型及比例为______________________________,则为基因突变;
②如果F2的表型及比例为______________________________,则为染色体片段缺失。
21. 图中Ⅰ为甲状腺激素的分泌调节示意图,其中a、b和c表示人体内三种内分泌腺,①②③表示三种不同的激素。图Ⅱ表示下丘脑分泌的促甲状腺激素释放激素的作用机制。回答下列问题:
(1)图Ⅰ中表示垂体的是 (填字母),激素③含量较多时对a和 的影响分别是 。如果饮食中缺碘则会患甲状腺肿,结合图Ⅰ信息分析其原因: 。
(2)如果周围环境突然变得很寒冷,则图Ⅰ中的 (填数字)增加,直接导致机体产热量增加同时体内另外一种激素分泌也增加,也能增加机体的产热量,该激素是 。
(3)图Ⅱ中的激素Ⅹ对应的是图Ⅰ中的 (填数字),从图中可以看出,激素Ⅹ的化学本质是 ,该激素在加工和运输过程中需要 等细胞器共同协调才能完成。
22. (9分)灌丛是荒漠生态系统中的一种重要的植被类型,某研究小组对灌丛的演替进行研究。
(1)群落的演替是指________________________________________________________。
(2)如图是研究人员对灌丛生活环境调查后绘制的结构模型。统计土壤中植食性小动物的物种相对数量的方法可选择______________________________,若啮齿类、鸟类同化的能量一共为a kJ,判断捕食性鸟类和哺乳动物同化的能量是否最多为0.2a kJ并说明原因:__________________________________________________。
(3)如表是灌丛演替过程中植物种类、细菌多样性指数、土壤中的氮含量的调查结果。调查细菌多样性时,同时接种多个培养皿,为防止搞混则需要在培养皿________进行标号。研究发现表中植物种类、细菌多样性指数、土壤中氮含量的增加是有顺序的,则最可能的先后顺序依次是________________________________________________。
演替阶段 | 植物种类(种) | 细菌多样性指数(ACE) | 土壤中氮含量(g/kg) |
初级阶段 | 11 | 3 694.97±676.29 | 0.04±0.01 |
发育阶段 | 12 | 3 939.91±510.61 | 0.05±0.01 |
成熟阶段 | 18 | 3 853.56±487.31 | 0.06±0.01 |
注:ACE指数越大,表明丰富度越高。
23. 几丁质是甲壳动物的外壳、昆虫的外骨骼和许多真菌的细胞壁的组成成分,因难溶于水,常被作为废弃物丢弃,造成资源浪费和环境污染。几丁质酶可以水解几丁质获得水溶性的几丁寡糖或乙酰葡萄糖胺。近年来,因几丁质酶在医疗卫生、废弃物处理以及农业生物防治等方面有巨大的应用潜力而备受关注。科研人员从虾壳堆积处的土壤中取样,进行富集培养之后,采用透明圈法,制备以胶体几丁质为唯一碳源的培养基A,筛选出产几丁质酶活性高的无色杆菌菌株ZWW8。
(1)培养基A在常温下呈 态,纯化后的菌种一般用 方法长期储藏。
(2)几丁质酶的产量与培养基中的氮源的种类、初始pH值等有关,课题组成员进行了有关的优化实验,得出以下实验结果。
据实验结果可知,在上述培养条件下以 为氮源,初始pH值为 时产酶量最高。
(3)为进一步纯化几丁质酶可以采取 法,其原理是根据分子量大小来分离蛋白质。
(4)番茄早疫病的病原体是一种称为茄链格孢菌的真菌,为探究菌株ZWW8对该病原真菌的抑制作用效果,设计了如图的对照实验,在实验组中茄链格孢菌应接种在图中培养基的 区域,菌株ZWW8接种在其他四个字母区域(用图中字母表示)。
(5)几丁质酶常被添加进抗真菌霜剂和洗剂中,用于治疗各种真菌感染的人类疾病,其疗效显著且无副作用的原因是 。
生物答案
1. C 2. C 3. A 4. C 5. B
6. D 7. D 8. C 9. A 10. C
11. B 12. A 13. B
14. BD 15. CD 16. BD 17. AD 18. ABC
19.
夜晚;题图中叶肉细胞右侧a过程显示CO2进入细胞并转变成苹果酸储存在液泡中,夜间气孔打开,细胞才能完成此项活动;不能;夜晚没有光照,光反应不能正常进行,无法为暗反应提供足够的ATP和[H];白天;一方面促进CO2的吸收,另一方面避免苹果酸降低细胞质基质的pH,影响细胞质基质内的反应(2分);从外界吸收CO2;降低蒸腾作用,减少水分散失;苹果酸的分解和有氧呼吸(2分)
20.
Ⅰ.(1) 易获得、易饲养、繁育力高、繁殖周期短、胚体透明易观察、体外受精 (答出两点即可,2分);基因的自由组合;
(2) aaXBY;AAXbXb; AaXbY;2;;
(3)25和50;
Ⅱ.(1)①体表条纹∶体表豹纹=3∶1;②体表条纹∶体表豹纹=4∶1
21.
(1)a;c;抑制、抑制;碘是合成图中的激素③必需的原料,饮食中缺碘导致激素③分泌减少,促进a(垂体)分泌激素②(促甲状腺激素),激素②分泌增多,促进甲状腺的生长;
(2)③;肾上腺素;
(3)②;蛋白质(或分泌蛋白);内质网、高尔基体和线粒体
22.
(1)随着时间的推移,一个群落被另一个群落代替的过程;
(2)记名计算法或目测估计法;不是,捕食性鸟类和哺乳动物除啮齿类、鸟类外还有其他的食物来源;
(3)底部(1分);植物种类、细菌多样性指数、土壤中氮含量
23. 固态;甘油管藏;氯化铵;6;凝胶色谱法;E;几丁质酶可以水解几丁质破坏真菌细胞壁,但人体细胞不含几丁质不受影响。
河北省秦皇岛市部分学校2023-2024学年高三上学期开学联考生物试题(含答案): 这是一份河北省秦皇岛市部分学校2023-2024学年高三上学期开学联考生物试题(含答案),文件包含河北省秦皇岛市部分学校2023-2024学年高三上学期开学联考生物试题docx、生物答案pdf等2份试卷配套教学资源,其中试卷共13页, 欢迎下载使用。
河北省秦皇岛市部分学校2023-2024学年高三上学期开学联考生物试题: 这是一份河北省秦皇岛市部分学校2023-2024学年高三上学期开学联考生物试题,文件包含河北省秦皇岛市部分学校2023-2024学年高三上学期开学联考生物试题docx、生物答案pdf等2份试卷配套教学资源,其中试卷共14页, 欢迎下载使用。
2023届河北省部分学校高三二模联考生物试题(含解析): 这是一份2023届河北省部分学校高三二模联考生物试题(含解析),共23页。试卷主要包含了单选题,多选题,综合题,实验题等内容,欢迎下载使用。

