中考化学二轮复习压轴题揭秘 专题01 质量守恒定律(讲练)(教师版)
展开
这是一份中考化学二轮复习压轴题揭秘 专题01 质量守恒定律(讲练)(教师版),共18页。
(讲练)
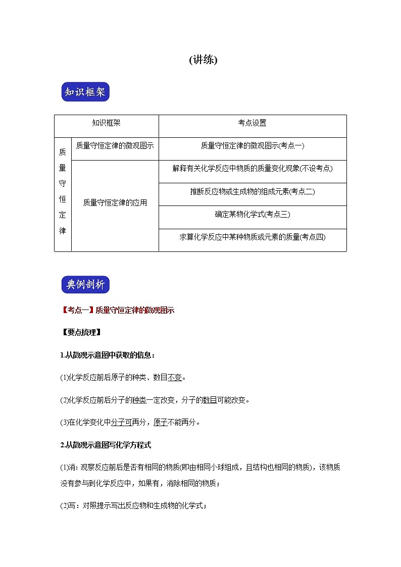
知识框架
考点设置
质量守恒定律
质量守恒定律的微观图示
质量守恒定律的微观图示(考点一)
质量守恒定律的应用
解释有关化学反应中物质的质量变化现象(不设考点)
推断反应物或生成物的组成元素(考点二)
确定某物化学式(考点三)
求算化学反应中某种物质或元素的质量(考点四)
【考点一】质量守恒定律的微观图示
【要点梳理】
1.从微观示意图中获取的信息:
(1)化学反应前后原子的种类、数目不变。
(2)化学反应前后分子的种类一定改变,分子的数目可能改变。
(3)在化学变化中分子可再分,原子不能再分。
2.从微观示意图写化学方程式
(1)消:观察反应前后是否有相同的物质(即由相同小球组成,且结构也相同的物质),该物质没有参与到化学反应中,如果有,消除相同的物质;
(2)写:对照提示写出反应物和生成物的化学式;
(3)配:配平各物质,标注条件及状态,写出化学方程式。
【典型例题】
(2019•济南)如图为某化学反应的微观模拟示意图,下列有关该反应的说法中,不正确的是( )
A.参加反应的甲、乙物质的分子个数比为1:2
B.图中x的数值为4
C.反应前后氢元素的化合价没有发生改变
D.反应前后元素的种类没有改变
【答案】C
【解答】解:由微观反应示意图可知,该反应是由甲烷与水在一定条件下反应生成氢气和二氧化碳,化学方程式为CH4+2H2O4H2+CO2。
A.由化学方程式可知,参加反应的甲、乙物质的分子个数比为1:2,故正确;
B.由化学方程式可知,图中x的数值为4,故正确;
C.在反应物中,氢元素存在于化合物中,氢元素的化合价不为零,而在生成物中,氢气是一种单质,其中氢元素的化合价为零,反应前后氢元素的化合价发生了改变,故错误;
D.由质量守恒定律可知,反应前后元素的种类没有改变,故正确。
故选:C。
【变式训练】
(2018•青岛)随着科学的发展,新能源的开发不断取得突破。清华大学研究人员成功研制出一种纳米纤维催化剂,可将二氧化碳转化成液体燃料甲醇,其微观示意图如图(图中的微粒恰好完全反应)所示。请根据微观示意图回答以下问题。
(1)丁的化学式为 ,该反应的化学方程式为 。
(2)下列说法正确的是 (填写字母序号)。
A.反应前后原子数目发生改变
B.该反应属于复分解反应
C.甲是单质,乙、丙、丁均为化合物
D.该反应体现了无机物在一定条件下可以转化为有机物
【答案】(1)H2O,3H2+CO2CH3OH+H2O。(2)CD
【解答】解:由题目信息和质量守恒定律可知,该反应的方程式为:二氧化碳和氢气在催化剂作用下反应生成甲醇和水的化学方程式为:3H2+CO2CH3OH+H2O。
(1)由上述反应可知,丁的化学式为H2O,该反应的化学方程式为:3H2+CO2CH3OH+H2O。
(2)
A、由上述反应可知,化学反应前后原子数目没有发生改变,故错误;
B、由上述反应可知,该反应不属于复分解反应,故错误;
C、由微粒的构成可知,甲是单质,乙、丙、丁均为化合物,故正确;
D、由上述反应物质的变化可知,该反应体现了无机物可以转化为有机物,故正确。
故选:CD。
答案:
(1)H2O,3H2+CO2CH3OH+H2O。
(2)CD
【考点二】根据质量守恒定律推断反应物或生成物的组成元素
【要点梳理】
依据:化学反应前后,元素的种类不变。
【典型例题】
(2019•怀化)将苯(C6H6)和氧气置于一个完全密闭的容器中引燃,反应生成二氧化碳、水和X.已知反应前后各物质的质量如下:
物质
苯
氧气
二氧化碳
水
X
反应前的质量/g
3.9
9.6
0
0
0
反应后的质量/g
0
0
6.6
2.7
m
则下列有关说法正确的是( )
A.m等于4.0
B.X由碳、氧两种元素组成
C.X由碳、氢两种元素组成
D.生成物中二氧化碳和水的分子个数比为3:1
【答案】B
【解答】解:根据质量守恒定律,生成X的质量为:3.9g+9.6g﹣6.6g﹣2.7g=4.2g,
反应前各元素的质量:
3.9g苯中碳元素的质量为:3.9g××100%=3.6g,氢元素质量为:3.9g﹣3.6g=0.3g,氧气中氧元素的质量为9.6g;
反应后各元素的质量
6.6g二氧化碳中碳元素的质量为:6.6g××100%=1.8g,氧元素的质量为:6.6g﹣1.8g=4.8g,
2.7g水中氢元素的质量为:2.7g××100%=0.3g,氧元素质量为:2.7g﹣0.3g=2.4g,
观察发现,苯中碳元素的质量大于二氧化碳中碳元素的质量,氧气中氧元素的质量大于二氧化碳和水中的氧元素质量和,苯中氢元素的质量等于水中氢元素的质量,因此判断X中有碳元素和氧元素。
二氧化碳和水的分子个数比为:=1:1,
由计算可知,表中m的值为4.2,生成的二氧化碳和水的分子个数比为1:1,物质X由碳、氧元素组成;
因为苯中的氢元素和生成的水中的氢元素质量相等,所以X中不含有氢元素,由分析可知,C选项的判断不正确。
故选:B。
【变式训练】
(2018•常州)可燃物R是C、H2、CH4、CO或CH4O中的一种。将一定量的R和氧气置于一个密闭的容器中引燃,测得反应前后各物质的质量如下表;
物质
R
氧气
二氧化碳
水
一氧化碳
反应前质量/g
m1
m2
0
0
0
反应后质量/g
0
0
m3
m4
m5
下列叙述正确的是( )
①m1=m4时,R是H2②m1+m2=m3时,R是C或CO③m3:m4=11:9时,R是CH4或CH4O④m3+m4+m5≥m2
A.①②③ B.①③④ C.②③④ D.①②③④
【答案】D
【解答】解:①由氢元素质量不变可知,m1=m4时,R是H2,故①正确;
②由碳元素质量不变可知,m1+m2=m3时,R是C或CO,故②正确;
③m3:m4=11:9时,可推出碳酸和氢元素原子的个数比是1:4,R是CH4或CH4O,故③正确;
④当R中不含有氧元素时,m3+m4+m5=m2;当R中含有氧元素时,m3+m4+m5>m2,故④正取。
由以上分析可知,D正确。
故选:D。
【考点三】根据质量守恒定律确定化学反应中某物质的化学式
【要点梳理】
依据:化学反应前后,原子的数目和种类不变。
【典型例题】
(2019•巴中)自来水厂有一种新型的消毒剂ClO2,其工业生产原理是:2NaClO3+4X=2ClO2↑+Cl2↑+2NaCl+2H2O,则X 的化学式为 。
【答案】HCl
【解答】解:由质量守恒定律:反应前后,原子种类、数目均不变,则4X分子中含有4个氢原子和4个氯原子,则每个X分子由1个氢原子和1个氯原子构成,则物质X的化学式为HCl。
故答案为:HCl。
【变式训练】
(2018•东营)生活中常用湿润的PdCl2试纸来检测CO对环境的污染情况。已知CO与PdCl2溶液反应的化学方程式:CO+PdCl2+X=2HCl+Pd↓+CO2.下列说法错误的是( )
A.X为 H2O
B.从生成物的角度分析,金属Pd应位于金属活动顺序表中氢之后
C.反应前后各元素的化合价都发生了变化
D.列入空气污染指数的项目暂定为:CO、NO2、SO2、O3和可吸入颗粒物等
【答案】C
【解答】解:A、由质量守恒定律:反应前后,原子种类、数目均不变,由反应的化学方程式CO+PdCl2+X=2HCl+Pd↓+CO2,根据反应前后原子种类、数目不变,则每个X分子由2个氢原子和1个氧原子构成,则物质X的化学式为H2O,故选项说法正确。
B、生成物是Pd和盐酸,说明两者不反应,即金属Pd应位于金属活动顺序表中氢之后,故选项说法正确。
C、反应前后氧元素的化合价不变,均为﹣2价,故选项说法错误。
D、目前,列入空气污染指数的项目暂定为:CO、NO2、SO2、O3和可吸入颗粒物等,故选项说法正确。
故选:C。
【考点四】根据质量守恒定律求反应物或生成物的质量或求各物质的质量比
【要点梳理】
依据:化学反应前后物质的总质量不变。
【典型例题】
(2019•济南)现有碳酸钙和单质铁的混合物,为测定其组成,取一定质量该混合物放于烧杯中,向烧杯中加入200g溶质质量分数为7.3%的稀盐酸,恰好完全反应,得到一定温度下的不饱和溶液210.9g,则所取混合物中单质铁的质量为下列各项中的( )
A.8.4g B.2.8g C.11.2g D.5.6g
【答案】A
【解答】解:当200g7.3%的盐酸全部与碳酸钙反应:
CaCO3+2HCl=CaCl2+H2O+CO2↑
100 73 44
20g 200g×7.3% 8.8g
增重质量为:20g﹣8.8g=11.2g;
当200g7.3%的盐酸全部与铁反应:
Fe+2HCl=FeCl2+H2↑
56 73 2
11.2g 200g×7.3% 0.4g
质量增重为:11.2g﹣0.4g=10.8g;
现在混合物与酸恰好完全反应增重质量为10.9g,则混合物中单质铁可能是8.4g。
故选:A。
【变式训练】
(2019•徐州)甲、乙、丙、丁4种物质在密闭容器中充分反应,测得反应前后各物质的质量如下表所示。下列说法正确的是( )
物质
甲
乙
丙
丁
反应前质量/g
30
3
6
8
反应后质量/g
16
m
4
24
A.甲和丙两物质中的元素种类与丁元素种类不同
B.乙一定是反应的催化剂
C.参加反应的甲、丙的质量比一定是7:1
D.甲、丁一定都是单质
【答案】C
【解答】解:由表中数据分析可知,反应前后甲的质量减少了30g﹣16g=14g,故是反应物,参加反应的质量为14g;同理可以确定丙是反应物,参加反应的质量为6g﹣4g=2g;丁是生成物,生成的质量为24g﹣8g=16g;由质量守恒定律,乙的质量不变,可能作该反应的催化剂,也可能没有参加反应。
A、该反应的反应物为甲和丙,生成物是丁,符合“多变一”的形式,属于化合反应,甲和丙两物质中的元素种类与丁元素种类相同,故选项说法错误。
B、乙的质量不变,可能作该反应的催化剂,也可能没有参加反应,故选项说法错误。
C、参加反应的甲、丙的质量比是14g:2g=7:1,故选项说法正确。
D、丁是化合反应的生成物,一定是化合物,故选项说法错误。
故选:C。
1.(2019•日照)下列说法正确的是( )
A.根据质量守恒定律,2gH2跟8gO2完全反应,可得到10H2O
B.用含Fe2O385%的赤铁矿160t,理论上可生产100t含杂质4.8%的生铁
C.各取10g镁粉和锌粉,分别与足量的盐酸完全反应,镁粉产生的H2多,说明镁的金属活动性比锌强
D.将l0gCuSO4•5H2O与90gH2O混合,固体完全溶解,可得100g溶质的质量分数为10%的CuSO4溶液
【答案】B
【解答】解:A、氢气和氧气反应的化学方程式为:
2H2+O22H2O
4 32 36
在此反应中氢气、氧气和水的质量关系4:32:36=1:8:9,则1gH2能与8gO2完全反应生成9g水,反应后氢气有剩余,故错误;
B、这种赤铁矿石中氧化铁的质量分数是85%,则160 t赤铁矿石中氧化铁的质量:160t×85%=136 t。
设理论上可炼出含铁(1﹣4.8%)=95.2%的生铁质量为x。将l0gCuSO4•5H2O与90gH2O混合,固体完全溶解
Fe2O3+3CO2Fe+3CO2
160 112
136t 95.2%x
x=100t,故正确;
C、10g镁粉和锌粉,分别与足量的盐酸完全反应,镁粉产生的H2多,与金属活动性顺序无关,故错误;
D、将l0gCuSO4•5H2O与90gH2O混合,固体完全溶解,溶液的质量为100g,溶质为硫酸铜,质量小于10g,质量分数小于10%,故错误;
故选:B。
2.(2019•曲靖)如图为某化学反应的微观示意图。图中“”和“”分别表示两种不同的原子,下列说法不正确的是( )
A.该反应属于置换反应
B.该反应前后有元素化合价的变化
C.参加反应的化合物和单质的分子个数比为2:1
D.化学反应前后原子的种类和数目都不变
【答案】A
【解答】解:由化学反应的微观示意图可知,各物质反应的微粒数目关系是:。
A、由图示可知,该反应中有一种单质和一种化合物反应生成一种化合物,不是置换反应;故A不正确;
B、由物质的变化可知,该反应有单质参加反应,该反应前后有元素化合价的变化;故B正确;
C、由图示可知,参加反应的甲、乙两种反应物的分子个数比为2:1,故C正确;
D、由微粒的变化可知,化学反应前后原子的种类和数目都不变,故D正确。
故选:A。
3.(2019•梧州)一定条件下,在密闭容器内发生了某反应,测得反应前后各物质的质量如下:
物质
a
b
c
d
反应前的质量/g
10
15
20
1
反应后的质量/g
0
10
x
y
下列说法错误的是( )
A.d可能是该反应的催化剂
B.c的质量范围一定是:0≤x≤30
C.参加反应的a与b的质量之比一定为2:1
D.若16≤y≤36,则该反应一定是化合反应
【答案】B
【解答】解:A、如果y=1,则反应前后d质量不变,可能是催化剂,该选项说法正确;
B、c的质量范围一定是:0≤x≤(10﹣0)+(15﹣10)+1+20=36,即1g完全反应生成c,该选项说法不正确;
C、参加反应的a与b的质量之比一定为:(10﹣0):(15﹣10)=2:1,该选项说法正确;
D、若16≤y≤36,则c质量不变,或减小直至减小到0,可能是反应物,也可能不是反应物、生成物,因此该反应一定是化合反应,该选项说法正确。
故选:B。
4.(2019•巴中)向10.7gMg、Al、Zn固体混合物中加入一定量的H2SO4恰好完全反应,反应后的溶液质量增加了10.1g,将反应后溶液蒸发结晶,干燥。获得固体质量为( )
A.15.5g B.25.1g C.39.5g D.20.3g
【答案】C
【解答】解:生成氢气的质量为:10.7g﹣10.1g=0.6g,
则在硫酸中氢与硫酸根的关系:
2H~SO4
2 96
0.6g x
x=28.8g
所以将反应后的溶液蒸干,得到固体的质量为:28.8g+10.7g=39.5g。
故选:C。
5.(2018•梧州)一定条件下,在密闭容器中发生某反应,反应前后各物质的质量如图所示。下列说法正确的是( )
A.x的值为22
B.该反应为置换反应
C.W由碳、氢两种元素组成
D.W中碳元素的质量分数为85%
【答案】C
【解答】解:A、x=8g+4g+2g+36g﹣4g﹣22g=24g,故A错误;
B、二氧化碳增加了22g,水增加了18g,W减少了,氧气减少了,所以该反应不属于置换反应,故B错误;
C、增加了二氧化碳中碳元素的质量为:22g××100%=6g,增加了水中氢元素的质量为:18g××100%=2g,所以W由碳、氢两种元素组成,故C正确;
D、W中碳元素的质量分数为×100%=75%,故D错误。
故选:C。
6.(2018•攀枝花)混合物M由铁和氧化铜组成。取一定质量的M粉末放入足量稀硫酸中,充分反应后产生0.6g气体,并得到6.4g残留固体。则取用的M粉末质量为( )
A.24.8g B.30.4g C.36.0g D.41.6g
【答案】B
【解答】解:由于铁和氧化铜均能和硫酸反应,且铁能和硫酸铜反应,由于硫酸铜和硫酸同时存在时,铁首先置换铜得到铜单质然后才和硫酸反应生成氢气,所以应该是氧化铜全部转化为硫酸铜后被置换为铜单质,所以6.4g固体为铜。
设与硫酸反应生成氢气的铁的质量为x,氧化铜的质量为y,置换得到铜的铁的质量为z
Fe+H2SO4=FeSO4+H2↑
56 2
x 0.6g
=
x=16.8g
根据
CuO+H2SO4=CuSO4+H2O和
Fe+CuSO4=FeSO4+Cu
可得
CuO∽∽∽Fe∽∽∽∽Cu
80 56 64
y z 6.4g
==
y=8g
z=5.6g
所以固体的质量为16.8g+8g+5.6g=30.4g。
故选:B。
7.(2018•黄冈)一定质量的甲烷在不充足的氧气中燃烧,甲烷完全反应,生成物只有CO、CO2和H2O,且总质量为20.8g,其中H2O的质量为10.8g,则CO2的质量为( )
A.5.6g B.8.8g C.4.4g D.4.8g
【答案】C
【解答】解:甲烷中碳和氢元素的质量之比是12:4=3:1;所以甲烷的质量应该是氢元素质量的4倍,
则生成物中氧元素的质量为:20.8g﹣10.8g××4=16g,
设二氧化碳的质量是x,
根据题意有:x×+(20.8g﹣10.8g﹣x)×+10.8g×=16g,
x=4.4g,
故选:C。
8.(2018•南通)在光照条件下,AgNO3可分解为Ag、O2和某种氮的氧化物X.取一定质量的AgNO3固体充分光照,测得反应后生成Ag、O2、X的质量分别为21.6g、mg、9.2g。下列说法正确的是( )
A.AgNO3固体应密封保存在无色细口瓶中
B.m=3.2
C.X的化学式为NO
D.该反应方程式中Ag与O2的化学计量数之比为3:2
【答案】B
【解答】解:A、AgNO3固体应密封保存在广口瓶中,同时硝酸银见光易分解,不能保存在无色瓶中,该选项说法不正确;
B、硝酸银足量为:21.6g÷=34g,m=34﹣21.6﹣9.2=3.2,该选项说法正确;
C、X中氮元素质量为:34g×=2.8g,氧元素质量为:34g×﹣3.2g=6.4g,X中氮原子、氧原子个数比为::=1:2,X的化学式为NO2,该选项说法不正确;
D、该反应方程式中Ag与O2的化学计量数之比为::=2:1,该选项说法不正确。
故选:B。
9.(2019•黔西南州)工业上使用一种国产低温催化剂生产氢气的反应过程如图所示
(1)该微观反应过程中出现了 种氧化物。
(2)参加反应的与分子个数之比为 。
(3)该反的化学方程式为 。
【答案】(1)3;(2)1:1;(3)CO+H2OH2+CO2。
【解答】解:由微观反应示意图可知,该反应是由水和一氧化碳在低温催化剂的作用下反应生成二氧化碳和氢气,化学方程式为:CO+H2OH2+CO2。
(1)氧化物是由两种元素组成,且其中一种元素是氧元素的化合物,所以一氧化碳、水和二氧化碳均属于氧化物;故填:3;
(2)由化学方程式可知,参加反应的水分子与一氧化碳分子的个数比为1:1;故填:1:1;
(3)由微观反应示意图可知,该反应是由水和一氧化碳在低温催化剂的作用下反应生成二氧化碳和氢气,化学方程式为:CO+H2OH2+CO2.故填:CO+H2OH2+CO2。
10.(2018•绥化)清华大学研究人员成功研制出一种纳米纤维催化剂,可将二氧化碳转化成液体燃料甲醇,其微观示意图如图(图中的微粒恰好完全反应)。请回答下列问题。
(1)丁的化学式为
(2)参加反应的甲、乙两物质的质量比为 。(填最简整数比)
(3)由该图可知,分子和原子的本质区别是 。
【答案】(1)H2O;(2)3:22;(3)在化学变化中能否再分。
【解答】解:由题目信息和质量守恒定律可知,该反应的方程式为:二氧化碳和氢气在催化剂作用下反应生成甲醇和水的化学方程式为:3H2+CO2CH3OH+H2O。
(1)由上述反应可知,丁的化学式为:H2O。
(2)由方程式可知,参加反应的甲、乙两物质的质量比为:(2×3):44=3:22;
(3)由微粒的变化可知,分子和原子的本质区别是在化学变化中能否再分。
答案:(1)H2O;(2)3:22;(3)在化学变化中能否再分。
相关试卷
这是一份中考化学压轴题 专题01 质量守恒定律(讲练)(解析版),共18页。
这是一份中考化学压轴题 专题01 质量守恒定律(讲练)(教师版),共18页。
这是一份中考化学二轮复习压轴题揭秘 专题07 物质的鉴别、分离与提纯(讲练)(教师版),共17页。

