中考复习之化学知识点汇编
展开
九年级化学课堂笔记
绪言 化学使世界变得更加绚丽多彩(1课时)
一、什么是化学。
化学是一门研究物质的组成、结构、性质以及变化规律的基础自然科学。(阅读第1页最后一段)
二、了解中国古代化学的发展过程。
我国劳动人民商代就会制造青铜器,春秋战国时会炼铁、炼钢。与化学四大发明有关的有造纸,和火药。还制造了许多有实用价值的物质例如;酒,醋,染料、烧瓷器等
三、为什么要学习化学?(阅读课本第1、2页内容)
四.如何学好化学?
1.预习指导:做到初步了解重点、难点、划出不懂的问题。
2.听讲:边听、边观察、边思维、边记忆,争取在课堂学会-向课堂要质量。
3.作业:认真-独立-质量的完成作业。
4.复习:巩固所学知识(遗忘规律)。
注意学习化学的方法(抓好预习―课前提问、听讲-做好笔记、作业、复习、作业五个环节),重视并做好化学实验。其次,要学好化学,记忆是关键,初中化学作为起点学科,要认识、了解的新东西太多,如元素符号、元素的化合价、物质的化学式、基本的定义定律等。不能仅满足听懂,要在理解的基础上牢固记忆,要在勤复习、勤记忆的基础上加深理解。最后,化学学习中,思维习惯很重要,对遇到的现象、问题要善于动脑筋,多问几个为什么,并学会对知识的概括和总结,逐渐培养自己分析推理能力,找出学习化学的“窍门”。在化学解题过程中,更要善于抓突破口,或正推或逆推,或发散性地进行思考,逐步使问题明朗化。
第一单元、走进化学世界
课题1物质的变化和性质(1课时)
一、理解物理变化和化学变化,并能加以区别。
物理变化
化学变化
概念
没有生成新物质的变化
生成新物质的变化
伴随现象
物质的形状、状态等发生变化
常伴随有放热、发光、变色,放出气体、生成沉淀等(不能作为判断化学变化的依据)
本质区别
变化时是否有新物质或分子生成
实例
石蜡熔化、水结成冰、汽油挥发
、电灯发光,工业制氧气,吸附色素,分馏石油,汽油去油污,冰雪融化
煤燃烧、铁生锈、食物腐败,食物腐烂,动植物呼吸,光合作用,缓慢氧化,燃烧,乳化作用。(爆炸不一定是化学变化)
相互关系
(发生化学变化一定发生物理变化,但发生物理变化不一定发生化学变化)
如石蜡燃烧时先发生石蜡熔化现象
二、物理性质和化学性质,并能加以区别。
物理性质
化学性质
概念
物质不需要发生化学变化就能表现出来的性质
物质在化学变化中表现出来的性质
实质
物质的微粒组成结构不变所呈现出的性质。
物质的微粒组成结构改变时所呈现出的性质。
实例
颜色、状态、气味、熔点、沸点、硬度、密度、延展性、溶解性、挥发性、导电性、导热性、吸附性等。
氧化性、还原性、金属活动性、活泼性、稳定性、腐蚀性、毒性、酸性、碱性等
确定
由感官直接感知或由仪器测定
通过化学变化方可知
区别
是否需要通过化学反应表现出来
注释:描述物质的性质时用“易”“能”“会”“可以”。
课题2化学是一门以实验为基础的科学(2课时)
一、对蜡烛及其燃烧的探究(课本第12页)
(一)实验步骤和观察要点:
l、取一支蜡烛,观察其颜色、状态、气味、手感;用小刀切下一片蜡烛,将其放入水中,观察它是否溶解、是否下沉;
2、用火柴点燃一支新蜡烛:
(1)观察蜡烛外部形态的变化,例如烛芯被点燃后大约几秒钟蜡烛熔化;周围气流稳定时、不稳定时烛火及蜡烛的外型变化;蜡烛周围温度的变化等;
(2)观察蜡烛的火焰有无明显的层次,其颜色、亮度、温度有无明显差异(可选用火柴梗或稍硬的白纸测试); 将冷而干燥的小烧杯罩在火焰上方,观察其内壁;然后将其迅速翻转过来,注入少量澄清的石灰水,振荡,观察石灰水是否有变化;
3、吹灭蜡烛,观察;
4、熄灭蜡烛时,试用火柴点燃白烟,看看会给你带来什么惊喜?
5、(拓展实验)小心地往烛焰里插一根玻璃导管,你会发现什么?用火柴在导管的另一端点燃,你又会发现什么?
(二)实验现象
1:蜡烛是由石蜡和棉线做的烛芯组成的,普通蜡烛的外观为圆柱形、固体、乳白色,特殊用途的蜡烛因加入配料而显各种颜色,(如生日蜡烛),形状也因需要做成各种形式(如螺旋状、数字形等),不管何种蜡烛都是手感滑腻,难溶于水,密度比水小。
2.蜡烛被点燃时,最初燃烧的火焰较小,逐渐变大,火焰分为三层(外焰、内焰、焰心)。焰心主要为蜡烛蒸气,温度最低,内焰石蜡燃烧不充分,温度比焰心高,因有部分碳粒,火焰最明亮,外焰与空气充分接触,燃烧充分,温度最高,因此,当把一根火柴梗迅速平放入
火焰中,约1秒钟后取出,火柴梗接触外烙部分首先变黑。
3:.蜡烛燃烧时,用一干冷的烧杯罩在火焰上方,发现烧坏内壁有小水珠生成,片刻后取下烧杯,迅速向烧杯中倒入少量澄清石灰水(用于检验二氧化碳气体)振荡,发现澄清石灰水变浑浊,说明蜡烛燃烧后生成了二氧化碳和水。
4.蜡烛刚熄灭时,烛心会冒出由蜡烛蒸气形成的白烟,点燃这白烟,可以燃烧并再次点燃蜡烛。
综上所述,蜡烛能在空气中燃烧,发出白色火焰,放出热量,生成水并产生能使澄清石灰水变浑浊的气体——二氧化碳。
二:对人体吸入的空气和呼出的气体的探究(课本第14页)
要点: 二氧化碳、氧气特性及其应用,排水集气法
(1):利用二氧化碳能使澄清的石灰水变成浑浊的特性,可以用来检验二氧化碳气体。实验中,白色浑浊越多,说明气体中二氧化碳含量越多。
(2).氧气能使带火星的木条复燃、以此可以检验氧气。木条燃烧越旺,说明氧气越多。
(3).二氧化碳可以使燃着的木条熄灭。
(4).所有不溶于水的气体都可用排水集气法来收集。
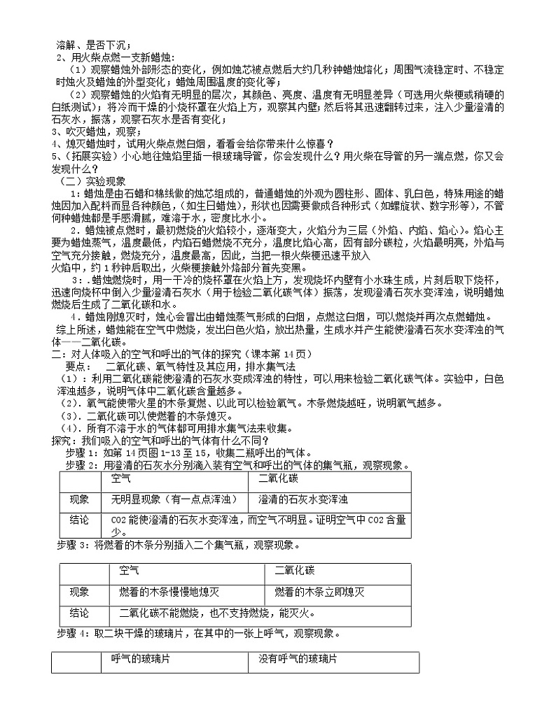
探究:我们吸入的空气和呼出的气体有什么不同?
步骤1:如第14页图1-13至15,收集二瓶呼出的气体。
步骤2:用澄清的石灰水分别滴入装有空气和呼出的气体的集气瓶,观察现象。
空气
二氧化碳
现象
无明显现象(有一点点浑浊)
澄清的石灰水变浑浊
结论
CO2能使澄清的石灰水变浑浊,而空气不明显。证明空气中CO2含量少。
步骤3:将燃着的木条分别插入二个集气瓶,观察现象。
空气
二氧化碳
现象
燃着的木条慢慢地熄灭
燃着的木条立即熄灭
结论
二氧化碳不能燃烧,也不支持燃烧,能灭火。
步骤4:取二块干燥的玻璃片,在其中的一张上呼气,观察现象。
呼气的玻璃片
没有呼气的玻璃片
现象
有水蒸气
无现象
结论
呼出时有较多水蒸气
三、能简单叙述一些化学实验的操作步骤、现象及结论。
(一)实验探究步骤
1、提出假设 2、设计实验 3、完成实验 4、分析试验结果 5、得出结论
(二)实验探究应关注
1、物质的性质 如颜色、状态、气味、熔点、沸点、硬度、密度、延展性、溶解性、挥发性、导电性、导热性、吸附性等;氧化性、还原性、金属活动性、活泼性、稳定性、腐蚀性、毒性、酸性、碱性等。
2、物质的变化
3、物质的变化过程及其现象
课题3走进化学实验室(3课时)
一、掌握常见化学仪器的操作方法:
分类
名称
图形
主要用途
使用时的注意事项
用
于
加
热
的
仪
器
试管
①在常温或加热时用作少量试剂的反应容器;②用于少量物质的溶解或收集少量气体或作简易气体发生装置
①加热前应擦干试管外壁,先预热后加热,加热后不能骤冷;②加热时,试管夹或铁夹应夹在距试管口的1/3处;③加热固体时,试管口要略向下倾斜;④加热液体时,液体不能超过试管容积的1/3,且管口应与桌面成45o角,试管口不能对着自己或别人
蒸发皿
用于少量溶液的蒸发、浓缩和结晶
①可耐高温,能直接用火加热;②热的蒸发皿应避免骤冷及被溅上水,以防炸裂;③用完之后立即清洗干净;④蒸发皿中的液体不能超过其容积的2/3,注意及时搅拌
烧杯
用作配制溶液和较大量试剂的反应容器,也可用于间接加热
①加热时,应擦干试管外壁并放在石棉网上,以使其均匀受热;②溶解固体时,要轻轻搅拌
燃烧匙
少量固体燃烧反应器
可以直接加热;硫磺等物燃烧实验应在匙底垫少许石棉或细砂
加
热
仪
器
酒精灯
用于加热
①添加酒精时,不得超过酒精灯容积的2/3,也不能少于1/3;②严禁用燃着的酒精灯去点燃另一只酒精灯;③用酒精灯的外焰给物质加热;④不加热时,应用灯帽盖灭,不可用嘴吹灭
盛
放
物
质
的
仪
器
集气瓶
①用作收集或贮存少量气体;②用于有关气体的化学反应
①不能用于加热;②做物质在气体里燃烧的实验时,如有高温固体物质生成如Fe,S燃烧,应预先在瓶底铺一薄层细沙(防止炸裂瓶底)或装入少量的水(吸收SO2防止污染空气)
胶头滴管(滴瓶)
用于吸取和滴加少量液体,滴瓶用于盛放液体药品
①滴液时,滴管应垂直悬空放在容器口上方,不要接触容器壁,以免沾污滴管或造成试剂污染;②胶头滴管用过后应立即洗净,再去吸取其他药品;③取液后的滴管应保持橡胶乳头在上,不要平放或倒置,防止试液倒流,腐蚀橡胶乳头
计
量
仪
器
托盘
天平
用于粗略称量物质的质量,一般只能称准至0.1g
①称量前,将游码拨到标尺“0”处,调节螺母调节零点;②称量时,左盘放称量物,右盘放砝码,不能称量热物质;③称量物需放在纸(一般)、表面皿或烧杯中(有腐蚀性的药品如NaOH)
量筒
度量液体体积,一般能准确至0.1ml
①不能加热;②不能用作反应容器;③根据量取液体体积的多少,选择适合的量筒(最大刻度值大于量取的液体体积但尽可能接近);④读数时,量筒必须放平,视线应与液体凹液面的最低处保持水平
漏
斗
漏斗
用于过滤或向小口容器里加液体
过滤时要放在三角架或铁架台的铁圈上
长颈
漏斗
用于注入液体
长颈漏斗的下端管口要插入液面下,形成液封避免气体从长颈漏斗逸出
夹
持
仪
器
铁架台(含铁夹、铁圈)
固定和放置各种仪器
铁圈、铁夹方向应与铁架台底盘同侧;铁夹夹在试管中上部
试管夹
夹持试管进行简单的加热实验
夹在试管中上部;从试管底部套入、取出;拇指不要按在试管夹的短柄上
坩埚钳
夹持坩埚加热或夹持热的蒸发皿等
尖端向上平放在实验台上;温度高时应放在石棉网上
辅
助
仪
器
水槽
排水集气
水不要加满,防止实验时有水溢出
药匙
取用固体药品
每次用完及时用纸擦干净
玻璃棒
搅拌液体、引流、蘸取液体
搅拌时切勿撞击器壁,以免碰破容器。注意随时洗涤、擦净
二、基本实验操作
1、实验室中药品的取用规则
(1)三不原则:严格按实验规定的用量取用药品;不要把鼻孔凑到容器口去闻药品(特别是气体)的气味;不得尝任何药品的味道,即“不触”“不闻”“不尝”。
(2)节约原则:严格按实验规定的用量取用药品。如果没有说明用量,一般取最少量:液体1—2ml,固体只需盖滿试管底部。
(3)处理原则:实验时剩余的药品不能放回原瓶;不能随意丢弃;更不能拿出实验室,要放入指定的容器内。
2、取用广口瓶里的固体药品
取用块状固或密度大的金属用镊子,先把容器横放,把药品放入容器口,再把容器慢慢的竖立起来)不能竖直放入容器;
取用粉末状或小颗粒状的药品时要用药匙或纸槽,先将试管横放,把盛药品的药匙或纸槽小心地送入试管底部,再使试管直立
3、取用细口瓶里的液体药品
要先拿下瓶塞,倒放在桌面上,标签对准手心,瓶口与试管口紧贴。 用完立即盖紧瓶塞,把瓶子放回原
取用很少量时可用胶头滴管,使用时要保持胶帽在上不能倒放或平放,不能伸入仪器内部,不能和仪器内壁接触,
4、物质的加热 间接加热可使用烧瓶、烧杯;
直接加热可使用试管、蒸发皿、坩埚,燃烧匙
A:给试管中的液体加热 试管一般与桌面成45°角,先预热后集中试管底部加热,加热时切不可对着任何人
B:给试管里的固体加热:试管口应略向下(防止产生的水倒流到试管底,使试管破裂)先预热后集中药品加热
注意点:被加热的仪器外壁不能有水,加热前擦干,以免容器炸裂;加热时玻璃仪器的底部不能触及酒精灯的灯心,以免容器破裂。烧的很热的容器不能立即用冷水冲洗,也不能立即放在桌面上,应放在石棉网上。
5;.连接仪器:连接玻璃管和橡皮塞或胶皮管时,先用水润湿,再小心用力转动插入。
给试管、玻璃容器盖橡皮塞时,左手拿容器,右手拿橡皮塞慢慢转动,塞进容器口。
切不可把容器放在桌子上使劲塞进去。
6.检查装置气密性:连接装置把导管的一端浸没水里,双手紧贴容器外壁,若导管口有气泡冒出,则装置不漏气。
7、溶液的配制
A:物质的溶解 加速固体物质溶解的方法有搅拌、振荡、加热、将固体研细
B:浓硫酸的稀释 由于浓硫酸易溶于水,同时放出大量的热,所以在稀释时一定要把浓硫酸倒入水中,切不可把水倒入浓硫酸中(酸入水)
8、一定溶质质量分数的溶液的配制
①固体物质的配制过程 计算、称量量取、溶解 用到的仪器:托盘天平、药匙、量筒、滴管、烧杯、玻璃棒
②液体物质的配制过程 计算、量取、溶解 用到的仪器:量筒、滴管、烧杯、玻璃棒
9、过滤条件 是分离不溶性固体与液体的一种方法(即一种溶,一种不溶,一定用过滤方法)如粗盐提纯、氯化钾和二氧化锰的分离。
操作要点:“一贴”、“二低”、“三靠”
“一贴” 指用水润湿后的滤纸应紧贴漏斗壁;
“二纸”指①滤纸边缘稍低于漏斗边缘②滤液液面稍低于滤纸边缘;
“三靠”指①烧杯紧靠玻璃棒 ②玻璃棒紧靠三层滤纸边 ③漏斗末端紧靠烧杯内壁
10、蒸发与结晶 A、蒸发是浓缩或蒸干溶液得到固体的操作,仪器用蒸发皿、玻璃棒、酒精灯、铁架台
注意点:①在蒸发过程中要不断搅拌,以免液滴飞溅,②当出现大量固体时就停止加热③使用蒸发皿应用坩埚钳夹持,加热过的蒸发皿不能直接放在实验台上,应放在石棉网上
11结晶是分离几种可溶性的物质①若物质的溶解度受温度变化的影响不大,则可采用蒸发溶剂的方法;②若物质的溶解度受温度变化的影响较大的,则用冷却热饱和溶液法。
12仪器的装配 装配时, 一般按从低到高,从左到右的顺序进行。
13检查装置的气密性 先将导管浸入水中,后用手掌紧物捂器壁(现象:管口有气泡冒出,当手离开后导管内形成一段水柱。
14玻璃仪器的洗涤 如仪器内附有不溶性的碱、碳酸盐、碱性氧化物等,可加稀盐酸洗涤,再用水冲洗。如仪器内附有油脂等可用热的纯碱溶液洗涤,也可用洗衣粉或去污粉刷洗。清洗干净的标准是:仪器内壁上的水即不聚成水滴,也不成股流下,而均匀地附着一层水膜时,就表明已洗涤干净了。
15粗盐(主要是NaCl次要MgCl2、CaCl2)提纯实验仪器: 药匙、 烧杯、 玻璃棒、
蒸发皿、 漏斗、 量筒、 酒精灯、铁架台、托盘天平
实验步骤:1.溶解 2.过滤 3.蒸发 4.称量并计算粗盐的产率
16常用的意外事故的处理方法
A:使用酒精灯时,不慎而引起酒精燃烧,应立即用湿抹布。
B:酸液不慎洒在桌上或皮肤上应用碳酸氢钠溶液冲洗。(了解)
C:碱溶液不慎洒在桌上应用醋酸冲洗,不慎洒在皮肤上应用硼酸溶液冲洗。(了解)
D:浓酸、浓碱有腐蚀性,必须小心 不慎将酸沾在皮肤或衣物上,立即用较多的水冲洗,并涂上碳酸氢钠溶液;碱溶液沾在皮肤或衣物上,用较多的水冲洗,再 涂上硼酸溶液。
E: 浓硫酸沾在衣物或皮肤上,必须迅速用抹布擦拭,再用水冲洗。 眼睛里溅进了酸或碱溶液,
要立即用水冲洗,切不可用手揉眼睛,洗的时候要眨 眼睛。
F: 若浓硫酸不慎洒在皮肤上千万不能先用大量水冲洗。
17、指示剂的使用 使用指示剂只能说明溶液呈酸性或碱性,不能确定溶液一定是酸或碱。
操作方法:用玻璃棒沾取少量被测溶液滴在试纸上,绝不能将试纸伸入待测试液中,更不能将试纸投入到待测溶液中去。
紫色石蕊遇酸性溶液显红色,遇碱性溶液显蓝色;无色酚酞遇酸性溶液不变色,遇碱性溶液显红色。
18、溶液的酸碱度常用pH表示,测定pH最简单的方法是使用pH试纸。
PH的范围在0——14之间,pH>7溶液呈碱性,pH=7溶液呈中性,pH<7溶液呈酸性。PH越大碱性越强,pH越小酸性越强;pH升高加碱(或水),pH降低加酸(或水)。
19、(1)试管夹应夹在的中上部,铁夹应夹在离试管口的1/3处。
(2)加热时试管内的液体不得超过试管容积的1/3,反应时试管内的液体不超过试管容积的1/2。
(3)使用烧瓶或锥形瓶时容积不得超过其容积的1/2,蒸发溶液时溶液的量不应超过蒸发皿容积的2/3;酒精灯内的酒精不得超过其容积的2/3,也不得少于其容积的1/4。
(4)在洗涤试管时试管内的水为试管的1/2(半试管水);在洗气瓶内的液体为瓶的1/2;如果没有说明用量时应取少量,液体取用1——2毫升,固体只要盖满试管的底部;加热试管内液体时,试管一般与桌面成45°角,加热试管内的固体时,试管口略向下倾斜。
20物质的称量
①托盘天平的使用程序
天平调零——托盘垫纸(或小烧杯)—左物右码(从大到小)—平衡读数—砝码回盒—游码回零
②量筒的使用程序
量筒平放——倒入液体——平视刻度——准确读数——倒出液体——洗净量筒
21.物质的加热
加热前要将试管的外壁擦干,防止水滴附着受热不均匀,使试管破裂;
加热固体时试管口稍向下倾斜,防止固体受热时产生的水蒸气冷凝回流引起试管炸裂;
加热药品时先均匀加热,再集中加热有药品的部位;
加热液体,试管与桌面成45°角,管口不得对人。
22.仪器的装备实验装置顺序 :从下到上,从左到右;制备气体时发生装置在左,收集装置在右,气流方向从左到右。
23.仪器的洗涤 少量水注入仪器中,经振荡或毛刷轻轻刷洗,再用清水冲洗几次即可。如果内壁有油脂,可使用热纯碱或洗衣粉洗涤。
玻璃仪器洗涤干净的标准是:水膜均匀,既不聚成水滴,也不成股流下。
24 加热 A:不能加热:量筒、集气瓶、漏斗、温度计、滴瓶、表面皿、广口瓶、细口瓶等
B:能直接加热:试管、蒸发皿、坩埚、燃烧匙
C:间接加热:烧杯、烧瓶、锥形瓶
第二单元、我们周围的空气
课题1 空气(2课时)
1、了解空气的主要成分,
空气成分
O2
N2
CO2、稀有气体He 、 Ne 、Ar
其它气体和杂质
体积分数
21%或1/5
78%或4/5
注释: 纯净物:只由一种物质组成,可以用专门的化学式表示。例:液氧(O2 )、液氮(O2 )、蒸馏水、冰水混合物、CO2、P2O5
混和物:由二种或多种物质混和而成。例:纯净的空气、食盐水、矿泉水、自来水、纯净水、食盐水、河水、雨水、白酒。
2、空气中氧气含量的测定
a、可燃物要求:足量且产物是固体
b、装置要求:气密性良好
c、原理:磷 + 氧气 五氧化二磷
d、现象:有大量白烟产生,广口瓶内液面上升约1/5体积
e、结论:空气是混合物; O2约占1/5,可支持燃烧;
N2约占4/5,不支持燃烧,也不能燃烧,难溶于水
f、探究: ①液面上升小于1/5原因:装置漏气,红磷量不足,未冷却完全
②能否用铁、铝代替红磷?不能 原因:铁、铝不能在空气中燃烧
能否用碳、硫代替红磷?不能 原因:产物是气体,不能产生压强差
3、认识空气成分对人类生活的作用。
氧气
①动植物呼吸②医疗急救③金属切割④炼钢⑤宇宙航行等
氮气
①超导实验车②化工原料③作保护气④食品充氮作防腐剂等
稀有气体
①作保护气②制多种用途的电光源③激光技术④液氦冷冻机等
思考:稀有气体和氮气为什么都能做保护气?
4、了解空气的污染、。
2)空气的污染及防治:对空气造成污染的主要是有害气体(CO、SO2、NO2)和烟尘等
目前计入空气污染指数的项目为CO、SO2、NO2、O3和可吸入颗粒物等。
5、空气污染的危害、保护:
危害:严重损害人体健康,影响作物生长,破坏生态平衡.全球气候变暖,臭氧层破坏和酸雨等
6、来源及防治措施
加强大气质量监测,改善环境状况,使用清洁能源,工厂的废气经处理过后才能排放,积极植树、造林、种草等
7、目前环境污染问题:
臭氧层破坏(氟里昂、氮的氧化物等) 温室效应(CO2、CH4等)
酸雨(NO2、SO2等) 白色污染(塑料垃圾等)
课题2 氧气(2课时)
1、掌握氧气的物理性质
无色无味、气体、不易溶于水、密度大于空气,温度低能变成蓝色液体固体(颜色改变不一定是化学变化)
2、氧气的化学性质:特有的性质:支持燃烧(能使带火星的木条复燃,具有氧化性),供给呼吸
(1)氧气与下列物质反应现象
物质
现象
碳
在空气中保持红热,在氧气中发出白光,产生使澄清石灰水变浑浊的气体 碳 + 氧气 二氧化碳 C + O2 点燃 CO2
磷
产生大量白烟 磷 + 氧气 五氧化二磷 4P + 5O2 点燃 2P2O5
硫
在空气中发出微弱的淡蓝色火焰,而在氧气中发出明亮的蓝紫色火焰,
产生有刺激性气味的气体 硫 + 氧气 二氧化硫 S + O2 点燃 SO2
镁
发出耀眼的白光,放出热量,生成白色固体
铁
剧烈燃烧,火星四射,生成黑色固体(Fe3O4) 铁+ 氧气 四氧化三铁 3Fe +2O2点燃Fe3O4
石蜡
在氧气中燃烧发出白光,瓶壁上有水珠生成,产生使澄清石灰水变浑浊的气体
石蜡+氧气(02) 二氧化碳(C02) + 水(H20) (是氧化反应但不是化合反应)
注释:a、铁、铝燃烧要在集气瓶底部放少量水或细砂的目的:防止溅落的高温熔化物炸裂瓶底
b、铁、铝在空气中不可燃烧。
c、硫、氧反应后生成气体
3、化合反应、氧化反应
(1)化合反应 两种物质参加反应生成一种物质。特点:多变一,A+B→AB
(2) 氧化反应 物质和氧发生的反应叫氧化反应。氧气有氧化性,是一种常见的氧化剂。
(3)氧化反应和化合反应的区别:氧化反应不一定是化合反应。
平静燃料
剧烈反应 在有限空间中
氧化反应 急速燃料——————→爆炸(后面学)
可能引起
缓慢氧化————→自燃
课题3制备氧气(2课时)
1、 催化剂(1)催化剂的定义:改变(加快减慢)反应速率而本身的化学性质、质量没有改变的物质
(2)催化剂的特点:一变二不变 即改变(加快减慢)反应速率而本身的化学性质、质量没有改变
2、实验室制氧气
(1)原理 过氧化氢二氧化锰水+ 氧气 2H2O2 MnO2 2H2O + O2↑ (固液不加热型)
高锰酸钾 锰酸钾+ 二氧化锰+氧气 2KMnO4 △ K2MnO4 + MnO2 + O2↑(固固加热型)
氯酸钾氯化钾+氧气 2KClO3MnO22KCl+3O2↑(固固加热型)b、
(2)发生装置选择(如左图)a、固固加热型, (倾斜的大试管) 反应物是固体,需加热,制气体时则用制O2的发生装置。
→
→
→
→
←
←
←
←
←
←
b、固液不加热型(竖直的大试管) 反应物是固体与液体,不需要加热,制气体时则用制H2的发生装置。
a、 b、
(3)收集装置选择:物质的密度、溶解性(如右图)
a、 密度比空气大用向上排空气法( CO2 、O2 ) a、 b、 c、
b 、密度比空气小用向下排空气法( H2)
c、 难或不溶于水用排水法收集(O2 、 H2)
注释:1、根据空气的分子量「29」比较气体密度的大小;排空气法收集到的气体干燥而不纯净,排水法则反之。2、装药品-先固后液;加热原则-先均匀后集中;连接仪器的顺序-从左到右、从下往上。
2、CO2、HCl、NH3只能用向上排空气法(易溶于水)
(4)制取氧气的操作步骤和注意点(以高锰酸钾制取氧气并用排水法收集为例)
a、步骤:连—查—装—固—点—收—离—熄(实验结束时的注意事项)
(5)氧气的验满:用带火星的木条放在集气瓶口
(6)氧气的检验: 将带火星的木条伸入集气瓶里, 若木条复燃, 证明瓶内是氧气
操作 现象 结论
(7)注意点
①试管口略向下倾斜:防止冷凝水倒流引起试管破裂 ②药品平铺在试管的底部:均匀受热
③铁夹夹在离管口约1/3处 ④导管应稍露出橡皮塞:便于气体排出
⑤试管口应放一团棉花:防止高锰酸钾粉末进入导管
⑥排水法收集时,待气泡均匀连续冒出时再收集(刚开始排出的是试管中的空气)
⑦实验结束时,先移导管再熄灭酒精灯:防止水倒吸引起试管破裂
⑧用排空气法收集气体时,导管伸到集气瓶底部
3、工业制氧气—分离液态空气法(原理:氮气和氧气的沸点不同 物理变化)
空气液态空气O2
4、分解反应 由一种物质生成两种或两种以上新物质的反应叫分解反应。特点:一变多,AB→A+B
第三单元、自然界的水
课题1 水的组成(1课时)
1、通过水的电解实验知道水的组成。
(1)电解水的实验(阳氧负氢)
A.现象:①两极都产生无色气体②与正、负极相连的电极上产生的气体体积比为约1:2
B.电源种类---直流电
通电
C.加入硫酸或氢氧化钠的目的----------增强水的导电性(了解)
D.化学反应 水氢气 + 氧气 2H2O=== 2H2↑+ O2↑
产生位置 负极 正极
体积比 2 :1
质量比 1 :8
F.检验:O2---出气口置一根带火星的木条----木条复燃
H2---出气口置一根燃着的木条------气体燃烧,产生淡蓝色的火焰
(2)结论: ①与电源正极相连的电极上产生的气体是氧气
②与电源负极相连的电极上产生的气体是氢气
③水是由氢、氧元素组成的。
(3)、氢气(H2)
A.物理性质:无色、无味、难溶于水
B.化学性质:可燃性(产生淡蓝色火焰)
C、验纯方法:用一小试管,收集一试管氢气,用拇指堵住试管口,移近酒精灯火焰,松开拇指点火,如果听到尖锐的爆鸣声,就说明氢气不纯,如果声音很小,就说明氢气较纯。(可燃性气体点燃前必须验纯。如氢气、一氧化碳、甲烷)
2、理解单质、化合物、氧化物、纯净物、混合物的概念并能对物质进行分类。
(1)单质:由同种元素组成的纯净物,叫单质。如:氧气,氮气,铁,镁,碳,硫,磷,等等都是单质。
(2)化合物:由不同种元素组成的纯净物,叫化合物。如:水,二氧化碳,二氧化硫,五氧化二磷,四氧化三铁,高锰酸钾,二氧化锰,等等,都是化合物
(3)氧化物:由两种元素组成的化合物中,其中一种元素是氧元素 如:二氧化碳(CO2)、水(H2O)
概念
举例
区别
相同点
单质
由同种元素组成的纯净物
氢气(H2)氧气(O2)
同种元素组成
纯净物
化合物
由不同种元素组成的纯净物
水(H2O)、二氧化碳(CO2)
不同种元素组成
纯净物
中考复习用(暂时不记)
混合物
纯净物
洁净的空气
溶液
单质
化合物
合金
煤
金属单质
非金属单质
酸
碱
盐
氧化物
石油
天然气
Zn
H2
H2SO4
NaOH
FeCl3
Na2CO3
CO2
H2O
粗盐
自来水
Fe
C
HCl
KOH
Na2SO4
CaCO3
H2O
Fe3O4
水煤气
河水
Mg
P
HNO3
Ca(OH)2
CuSO4
MgCl2
CuO
MgO
海水
泉水
Al
O2
CH3COOH
NH3•H2O
AlCl3
ZnCl2
Fe2O3
CuO
纯净水
乳悬浊液
Fe
N2
H2CO3
Ba(OH)2
Al2(SO4)3
CaCl2
P2O5
MnO2
课题2 分子和原子(2课时)
1、理解分子原子的概念及基本性质
实验3-2 活动与探究
(1) 分子是真实存在的
(2) 分子原子的特点及区别
原 子
分 子
备 注
概念
是化学变化中的最小微粒
保持物质化学性质的一种微粒或最小微粒
原子一定比分子小吗?否
相
似
性
小,轻,有间隔。
同种原子性质相同;
不同种原子性质不同;
小,轻,有间隔。同种分子性质相同;
不同种分子性质不同;
异
化学变化中不可再分
化学变化中可再分为原子
关
系
原子可以构成分子,由分子构成物质。如:氧气,氮气等原子也可以直接构成物质。如:金属
分子是由原子构成的。
无数多个同种分子构成物质。
构成物质的粒子有几种?分子、原子、离子
2、 用分子、原子的知识能解释一些生活中常见现象
(1) 分子的性质
a、分子质量和体积非常小。
b、分子是不断运动的。闻到花的香味,湿衣服会晾干,糖放入水中会溶解等
c、分子之间有间隔 物质三态变化、水受热变成水蒸气、1+1≠2
(2) 化学变化的本质(微观)①由分子构成的物质发生化学变化时,分子破裂成原子,又重新组成新分子。 ②由分子构成的物质发生物理变化时,分子本身没有发生改变
例如:用分子、原子的知识能解释水的沸腾和水的电解有什么不同;水的沸腾过程中水分子本身没有发生变化,只是分子之间的间隙变大水由液态变为气态;水的电解过程中水分子本身发生变化;分子分裂成原子,原子重新组合新分子,新分子重新构成新物质
课题3 水的净化(1课时)
1、除不溶性杂质的方法①静置②过滤 注意事项:“一贴二低三靠”
“一贴” 指用水润湿后的滤纸应紧贴漏斗壁;
“二纸”指①滤纸边缘稍低于漏斗边缘②滤液液面稍低于滤纸边缘;
“三靠”指①烧杯紧靠玻璃棒 ②玻璃棒紧靠三层滤纸边 ③漏斗末端紧靠烧杯内壁
2、除可溶性杂质的方法①吸附②蒸馏(可降低水的硬度)
3、净化水的方法:净化能力由高到低依次为沉淀、过滤、吸附、蒸馏
硬水是指 的水:软水指 的水
硬水和软水的区分方法是
硬水软化的方法有
课题4 爱护水资源(1课时)
1、 通过了解我国水资源状况知道防止水体污染的措施及净化水的方法。
(1)水资源
A.地球表面71%(3/4)被水覆盖,但供人类利用的淡水小于 1%
B.我国水资源的状况分布不均,人均量少 。
(2)水污染
A、水污染物:工业“三废”(废渣、废液、废气);农药、化肥的不合理施用;生活污水的任意排放。
B、防止水污染:工业三废要经处理达标排放、提倡零排放;生活污水要集中处理达标排放、提倡零排放;合理施用农药、化肥,提倡使用农家肥;加强水质监测。
2、爱护水资源:(1)节约用水(1)防止水体污染
第四单元、物质构成的奥秘
课题1 原子的构成(1课时)
1、了解原子的结构,原子结构示意图的涵义及相对原子质量。
(1)原子结构示意图的认识
质子
原子核
正
核内质子数
(带 电)
最外层上有2个电子
2
8
2
+12
原子
(不带电)电 )
中子
原子核
电子
负
(带 电)
第一电子层
(2)在原子中核电荷数=质子数=核外电子数=原子序数 决定元素种类 质子数(核电荷数)(下一课学)
(3)原子的质量主要集中在 原子核 上 (4)三决定 决定元素化学性质 最外层电子数(下一课学)
(4)相对原子质量≈质子数+中子数 决定原子的质量 原子核
说明(了解):最外层电子数相同其化学性质不一定都相同(Mg,He最外层电子数为2)
最外层电子数不同其化学性质有可能相似(He,Ne均为稳定结构)
2、相对原子质量
(1)概念:以一种碳-12原子质量的1/12为标准,其他原子质量跟它相比较所得的比,作为这种原子的相对原子质量(符号Ar)。
(2)公式:相对原子质量(Ar)=×12 (相对原子质量是个比,单位为1)
课题2 元素(2课时)
1、理解元素的概念。
(1)定义:具有相同核电荷数(质子数)的一类原子的总称 一种元素与另一种元素的本质区别:质子数不同
(2)特点:只讲种类不讲个数
(3)元素符号的意义: a.表示一种元素.b.表是这种元素的一个原子.
注释:金属、稀有气体、固态非金属元素符号还表示该物质
(4)元素和原子的本质区别
元素
原子
概念
具有相同核电荷数的一类原子的总称.
化学变化中的最小粒子。
区分
只讲种类,不讲个数,没有数量多少的意义。
即讲种类,有讲个数,有数量多少的含义。
使用范围
应用于描述物质的宏观组成。
应用于描述物质的微观构成。
举例
如:水中含有氢元素和氧元素。即。水是由氢元素和氧元素组成的。
如;一个水分子,是由两个氢原子和一个氧原子构成的。
联系
元素的最小粒子
元素=================================原子
一类原子的总称
2、元素符号:看书,重点理解格式与要求。
(1)写法(一大二小)、读法(课本75页 ) 1—20号元素是按质子数1—20排列的。
(2)元素名称的一般规律::“钅”表示金属;“石”表示非金属固体;“氵”表示非金属液体;
“气”表示非金属气体
3、知道地壳中前四种元素的含量及元素的分类,
地壳中前四种元素 氧 O2、硅Si、铝Al、铁Fe
元素 金属元素:如Mg、Al,最外层电子数特点:<4(下一课学)
元素的分类
非金属元素:如N、C,最外层电子数特点:≥4(下一课学)
稀有气体元素:如He、Ne。最外层电子数特点:2或8(下一课学)
4、、元素周期表
(1)周期:每一横行叫做一个周期
说明:每周期开头是金属元素(第一周期除外),靠近尾部的是非金属元素,结尾的是稀有气体元素。
(2)族:每一纵行叫一个族
(3)每一格:在元素周期表中,每一种元素均占据一格。对于每一格,均包括原子序数,元素符号、元素名称,相对原子质量等内容。
课题3 离子(1课时)
一、核外电子的排布
1、排布特点(1)电子运动没有固定的轨道,但却有经常出现的区域(这个区域叫电子层)
(2)电子在原子核外是分层排布的。
(3)电子排布时依据电子层能量由低到高,由里向外排布。
(4)最外层电子数不超过8个(只有一个电子层不超过2个)
2、原子结构示意图(1)含义①小圈和圈内的数字表示原子核和核内质子数
(看课题1图) ②弧线表示电子层
③弧线上的数字表示该层的电子数
(2)原子结构与元素种类及元素化学性质的关系
金属元素:如Mg、Al,最外层电子数特点:<4(下一课学)
①元素的分类
非金属元素:如N、C,最外层电子数特点:≥4(下一课学)
稀有气体元素:如He、Ne。最外层电子数特点:2或8(下一课学)
②ⅰ、决定元素化学性质的是最外层电子数
ⅱ、稀有气体最外层都是8个电子(氦hai为2个)且性质稳定,称为稳定结构
ⅲ、金属元素如Mg、Al最外层电子数:<4易失电子达到稳定结构;非金属元素如N、C,最外层电子数≥4易得电子达到稳定结构
原子结构示意图:图1-18号元素的原子结构示意图
二、离子的形成
1、离子①定义:带有电荷的原子或原子团叫做离子。
②分类:ⅰ、阳离子ⅱ、阴离子
③符号的含义:离子符号是用来表示离子的化学符号。离子符号表示式Xn+或Xn-,X表示元素符号或原子团的化学式,X右上角的“+”或“-”表示离子带的是正电荷还是负电荷,“n”表示带n个单位的电荷。例如,Al3+表示1个带3个单位正电荷的铝离子;3SO42-表示3个带两个单位负电荷的硫酸根离子。
④离子的写法:先写出元素符号,再在右上角标明该离子带的电荷数,注意“+、—”于数字后面 例:3个硫酸根离子:3SO42-=;两个镁离子:2Mg2+
⑤离子结构示意图的认识
ⅰ、质子数=电子数则为原子结构示意图
质子数>电子数:则为阳离子,如Al3+
质子数电子数
质子数

