2022-2023学年湖北省武汉市第二中学等部分重点中学高二下学期期中联考试题 物理 Word版
展开武汉市部分重点中学2022—2023学年度下学期期中联考
高二物理试卷
命题学校:
考试时间:2023年4月20日上午8:00—9:15 试卷满分:100分
一、选择题:本题共11小题,每小题4分,共44分。在每小题给出的四个答案中,第1~7题只有一项符合题目要求,第8~11题有多项符合要求,全部选对得4分,选对但不全的得2分,有选错的得0分。
1.“小蜜蜂”是老师上课常用的扩音设备,随着无线电技术的应用,很多老师用上了蓝牙“小蜜蜂”(蓝牙属于电磁波),麦克风与扩音器不用导线连接,老师拿着麦克风在教室中间说话,放在讲台上的扩音器也能工作。下列说法正确的是( )
A.“小蜜蜂”只能接收来自麦克风的信号
B.麦克风发出蓝牙信号是因为其中有恒定电流产生的磁场
C.均匀变化的电场可以产生匀强磁场
D.麦克风回路可通过减小发射电磁波的波长来提高LC 振荡电路发射电磁波的本领
2.2023年2月6日,土耳其南部靠近叙利亚边境地区发生强烈地震,中国救援队利用生命探测仪等救援工具成功营救出幸存者。电磁波的波长不同,在我们的生产生活中的应用也不同。以下关于电磁波的应用的说法错误的是( )
A.作为机场交通监视的雷达显示器是利用电磁波的反射工作的
B.移动电话既可发射、又可接收电磁波,在接收信号时需要天线作为调制装置
C.利用红外遥感技术可以在飞机或人造地球卫星上监视森林火情、预报风暴和寒潮
D.γ射线的穿透能力很强,可用于探测金属构件内部的缺陷
3.雾霾天气是一种大气污染状态,雾霾是对大气中如灰尘、硫酸、硝酸、有机碳氢化合物等粒子悬浮颗粒物含量超标的笼统表述,尤其是PM2.5(空气动力学当量直径小于等于2.5微米的颗粒物)被认为是造成雾霾天气的“元凶”。随着空气质量的恶化,阴霾天气现象出现增多,危害加重。中国不少地区把阴霾天气现象并入雾一起作为灾害性天气预警预报,统称为“雾霾天气”。霾粒子的分布比较均匀,而且灰霾粒子的尺度比较小,从0.001微米到10微米,平均直径大约在1~2微米左右,肉眼看不到空中飘浮的颗粒物。从物理学的角度认识雾霾,下列说法正确的是( )
A.雾霾天气中霾粒子的运动是布朗运动
B.霾粒子的运动是分子的运动
C.霾粒子的扩散形成霾
D.霾粒子的运动与温度无关
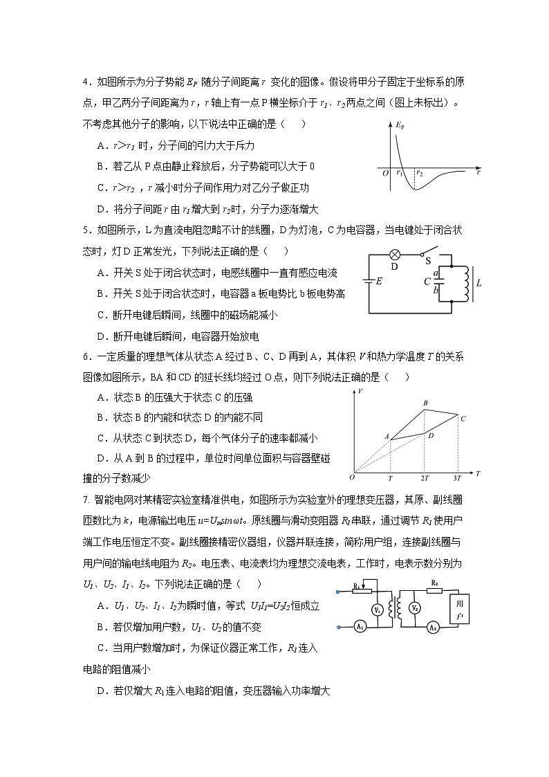
4.如图所示为分子势能EP 随分子间距离r 变化的图像。假设将甲分子固定于坐标系的原点,甲乙两分子间距离为r,r轴上有一点P横坐标介于r1、r2两点之间(图上未标出)。不考虑其他分子的影响,以下说法中正确的是( )
A.r>r1 时,分子间的引力大于斥力
B.若乙从P点由静止释放后,分子势能可以大于0
C.r>r2 ,r减小时分子间作用力对乙分子做正功
D.将分子间距r由r1增大到r2时,分子力逐渐增大
5.如图所示,L为直流电阻忽略不计的线圈,D为灯泡,C为电容器,当电键处于闭合状态时,灯D正常发光,下列说法正确的是( )
A.开关S处于闭合状态时,电感线圈中一直有感应电流
B.开关S处于闭合状态时,电容器a板电势比b板电势高
C.断开电键后瞬间,线圈中的磁场能减小
D.断开电键后瞬间,电容器开始放电
6.一定质量的理想气体从状态A经过B、C、D再到A,其体积V和热力学温度T的关系图像如图所示,BA和CD的延长线均经过O点,则下列说法正确的是( )
A.状态B的压强大于状态C的压强
B.状态B的内能和状态D的内能不同
C.从状态C到状态D,每个气体分子的速率都减小
D.从A到B的过程中,单位时间单位面积与容器壁碰撞的分子数减少
7. 智能电网对某精密实验室精准供电,如图所示为实验室外的理想变压器,其原、副线圈匝数比为k,电源输出电压u=Umsinωt。原线圈与滑动变阻器R1串联,通过调节R1使用户端工作电压恒定不变。副线圈接精密仪器组,仪器并联连接,简称用户组,连接副线圈与用户间的输电线电阻为R2。电压表、电流表均为理想交流电表,工作时,电表示数分别为U1、U2、I1、I2。下列说法正确的是( )
A.U1、U2、I1、I2为瞬时值,等式 U1I1=U2I2恒成立
B.若仅增加用户数,U1、U2的值不变
C.当用户数增加时,为保证仪器正常工作,R1连入电路的阻值减小
D.若仅增大R1连入电路的阻值,变压器输入功率增大
8.随着电动汽车的大量普及,汽车无线充电受到越来越多的关注。无线充电简单方便,不需手动操作,没有线缆拖拽,大大提高了用户体验。将受电线圈安装在汽车的底盘上,将供电线圈安装在地面上,如图所示.当电动汽车行驶到供电线圈装置上,受电线圈即可“接收”到供电线圈的电流,从而对蓄电池进行充电。关于无线充电,下列说法正确的是( )
A.无线充电技术与变压器的工作原理相同
B.为了保护受电线圈不受损坏,可在车底加装一个金属护板
C.只有将供电线圈接到直流电源上,才能对蓄电池进行充电
D.受电线圈没有对准供电线圈(二者没有完全重合)时,仍能进行无线充电
9.关于以下四幅图片,说法正确的是( )
A.在图1中,向上拉动下表面紧贴水面的玻璃板时,拉力大于重力,主要是受到了大气压力的影响
B.在图2中,随着活塞上砝码个数的增加,气缸内封闭的气体越来越难压缩(始终为气体状态),主要原因是随着气体体积的减小,气体分子间斥力逐渐增大
C.在图3中,用烧热的针尖接触表面涂有石蜡的某种物质,物质层形成了如图所示的熔化区域,说明这种物质是单晶体
D.在图4中,用手封闭注射器的小端口,推动活塞改变管内气体体积,读体积、测压力也不能验证玻意耳定律
10.如图所示,N匝导线框在匀强磁场中绕轴OO′以角速度ω匀速转动,磁感应强度为B,线框面积为S,线框电阻为r。外电路接有理想二极管、理想交流电流表、定值电阻,且R=r。下列说法正确的是( )
A.图示时刻电源电动势e=0
B.图示时刻电流表的示数为0
C.R两端电压U=NBSω
D.一个周期内通过R的电荷量q
11.如图甲所示,在MN、OP间存在一匀强磁场,t=0时,一粗细均匀的正方形金属线框abcd在水平向右的外力F作用下紧贴MN从静止开始做匀加速运动,外力F随时间t变化的图线如图乙所示,已知磁场磁感强度B =1T,线框质量m=0.5kg,线框与水平面间的滑动摩擦系数为μ=0.2,重力加速度取g=10m/s2。以下说法正确的有( )
A.F=4N时,电势差Udc=0.5V
B.线框加速度a=2 m/s2
C.线框穿过磁场的时间t=s
D.MN、PQ间距离d=5m
二、非选择题:本题共5小题,共56分。
12.(6分)在“用油膜法估测分子的大小”实验中,某同学列出了如下的实验步骤:
A.配制一定浓度的油酸酒精溶液后,用注射器吸取一段油酸酒精溶液,由注射器的刻度读取该段溶液的总体积,再把它一滴一滴地滴入烧杯中,记下液滴的总滴数,算出1滴油酸溶液的体积。根据配制的油酸酒精溶液的浓度,算出1滴溶液中纯油酸的体积。
B.在浅盘中倒入约2cm深的水,用注射器向水面上滴1滴油酸酒精溶液。
C.待油膜形状稳定后,将玻璃板放在浅盘上,画出油膜的形状。
D.将画有油膜轮廓的玻璃板放在坐标纸上,数出轮廓内的方格数,再根据方格的边长求出油膜的面积。
E.利用1滴油酸的体积和油膜面积,计算出油膜的厚度,即为油酸分子的大小。
(1)上述实验步骤中不完善的是:___________(填写步骤前的字母)。
(2)把体积为V1(mL)的油酸倒入适量的酒精中,稀释成V2(mL)的油酸溶液,测出1mL油酸溶液共有n滴;取一滴溶液滴入水中,最终在水中形成面积为S(cm2)的单分子油膜,则该油酸分子直径的表达式为 ___________(cm)。
(3)若甲在配制油酸酒精溶液时,不小心把酒精倒多了一点,导致油酸酒精溶液的实际浓度比计算值小一些,则实验测得的油酸分子直径会 ___________(选填“偏大”或“偏小”);若乙在计算油膜面积时,把凡是半格左右的油膜都算成了一格,则实验测得的油酸分子直径会___________(选填“偏大”或“偏小”)。
13.(10分)金属热电阻和热敏电阻是传感器中常见的感知温度的敏感元件,在学习完传感器后,某兴趣小组用金属热电阻制作简易的测温装置。
(1)为了测量金属热电阻Rt的阻值随温度变化的关系,该小组设计了如图甲所示的电路,则在闭合电路开关前应该把滑动变阻器滑到___________ (填“a”或“b”)端。
他们的实验步骤如下:
①先将单刀双掷开关S掷向1,调节金属热电阻的温度t1,记下电流表的相应示数I1;
②然后将单刀双掷开关S掷向2,调节电阻箱R使电流表的读数为______,记下电阻箱相应的示数R2;
③逐步升高温度的数值,每一温度下重复步骤①②;
④根据实验测得的数据,作出了金属热电阻Rt的阻值随温度t变化的图像如图乙所示。
(2)某同学用上述金属热电阻连接成如图丙所示电路,制作一简易的测温仪,其中电源电动势E=24V,内阻r=10Ω,理想电压表V2满偏电压为15V,定值电阻R0=500Ω。
①为了使金属热电阻在0℃时电压表满偏,电阻箱R应该调成___________Ω。
②仅改变环境温度,当理想电压表V2示数为10V时,温度为___________℃。
③该测温仪器使用较长时间后,电源电动势减小,内阻变大,导致测量结果__________(填“大于”、“小于”或“等于”) 真实值。
14.(12分)聪明的西藏人民利用地理优势建立小型水力发电站,保障居民用电需求。西藏某社区在社区附近修建了一座小型水电站,对整个社区供电。假设该社区用电需求量为9kW,输电线的总电阻为10Ω,线路损耗的功率为社区需求功率的4%,发电机的输出电压为500V。当社区需要220V电压时,求所用升压变压器和降压变压器原、副线圈的匝数比各为多少?(不计变压器的能量损耗)
15.(12分)导热良好的U形管,左管开口向上,封闭的右管直径是左管的2倍,管中水银封闭一段气体,如图所示,左管水银面到管口距离为h1=22cm,且水银面比右管内水银面高h=5cm,右管内空气柱长为h2=11cm,大气压为P0=75cmHg。现用小活塞把开口端封住,并缓慢推动活塞,使两管液面达到同一高度,推动过程中环境温度保持不变,推动活塞时无漏气现象。试求:
(1)右管中气体的最终压强;
(2)活塞推动的距离。
16.(16分)如图所示,固定的水平金属导轨足够长且电阻不计,宽度为L。两阻值均为R、质量均为m的导体棒ab、cd静于导轨上,棒与导轨始终垂直且保持良好接触,棒与导轨接触面间的滑动摩擦系数为μ,最大静摩擦力等于滑动摩擦力,整个装置处在竖直向下的匀强磁场中,磁感强度大小为B。现对导体棒ab施加垂直于ab杆的水平恒力作用,ab棒由静止开始加速运动,经时间t速度达到v,导体棒cd最终恰能静止在导轨上。重力加速度为g。求:
(1)外力F的大小;
(2)ab棒的最大速度;
(3)t时间内ab棒上产生的焦耳热。
物理参考答案
题号 | 1 | 2 | 3 | 4 | 5 | 6 | 7 | 8 | 9 | 10 | 11 |
答案 | D | B | A | C | C | D | C | AD | CD | AC | BC |
12.(1)B (2分) (2) (2分) (3)偏大 (1分) 偏小(1分)
13.(1)a I1 (2)190 1000 (4)大于(每空2分)
14.(12分)【答案】25:78,75:11
【详解】(1)由题意可知,用户端干路电流
2分
输电线电流
2分
降压变压器由,得:
2分
由,得
2分
由,得:
2分
升压变压器由,得
2分
所以升压变压器和降压变压器的匝数比分别为:25:78,75:11。
15.(12分)【答案】(1)88cmHg;(2)7.25cm
【详解】(1)设左侧管横截面积为S,则右侧管横截面积为4S,以右侧管封闭气体为研究对象,初状态压强为
1分
体积为
1分
末状态气体压强,从初状态到末状态,左侧管水银面下降,右侧水银面上升,则
1分
1分
可得
1分
末状态体积
1分
根据玻意耳定律
1分
联立可得
1分
(2)以左侧管被活塞封闭的气体为研究对象,初状态
末状态
由等温变化有
联立可得
2分
所以活塞推动的距离
2分
16.(16分)【答案】(1);(2)(3)
【详解】(1)cd棒恰好静止
1分
ab棒最终匀速 2分
联立解得
F= 1分
(2)当ab棒以速度v1稳定运动时,回路中的感应电动势为
1 1分
通过ab棒的电流为
1分
ab棒所受安培力大小为
FA=BIL 1分
解得 1分
(3)ab棒运动至速度v时,由动量定理得
2分
可得
又 1分
解得 1分
ab棒运动时,由动能定理得
2分
可得
根据能量守恒得回路中焦耳热Q:Q=
且ab棒上产生焦耳热: 1分
解得 1分
湖北省武汉市部分重点中学2022-2023学年高二物理下学期期中联考试卷(Word版附答案): 这是一份湖北省武汉市部分重点中学2022-2023学年高二物理下学期期中联考试卷(Word版附答案),共9页。试卷主要包含了选择题,非选择题等内容,欢迎下载使用。
2021-2022学年湖北省武汉市部分重点中学高二下学期期中联考物理试题 PDF版: 这是一份2021-2022学年湖北省武汉市部分重点中学高二下学期期中联考物理试题 PDF版,文件包含武汉市部分重点中学2021-2022学年度高二下学期期中联考高二物理试卷pdf、武汉市部分重点中学2021-2022学年度高二下学期期中联考高二物理答案pdf等2份试卷配套教学资源,其中试卷共8页, 欢迎下载使用。
2022-2023学年湖北省武汉市部分重点中学高二上学期期中联考物理试题: 这是一份2022-2023学年湖北省武汉市部分重点中学高二上学期期中联考物理试题,文件包含湖北省武汉市部分重点中学2022-2023学年高二上学期期中联考物理试题解析版docx、湖北省武汉市部分重点中学2022-2023学年高二上学期期中联考物理试题原卷版docx等2份试卷配套教学资源,其中试卷共26页, 欢迎下载使用。

