所属成套资源:(全国通用) 2023年中考物理实验与探究专题训练(原卷版+解析版)
2023年中考物理实验与探究训练 专题13 电路初探
展开
这是一份2023年中考物理实验与探究训练 专题13 电路初探,文件包含专题13电路初探解析版docx、专题13电路初探原卷版docx等2份试卷配套教学资源,其中试卷共45页, 欢迎下载使用。
中考物理二轮复习策略
第二轮:专题复习、优化网络
第二轮复习时应打破章节的限制,完善并梳理初中物理知识结构,找出知识点之间的内在联系,要使前后知识联系起来,系统巩固知识,形成一个由知识点到知识面、最后到知识网络的综合体,使复习具有系统性。具体可以从以下几点进行专题复习:
1、按照知识点可以将初中物理分成力、热、声、光、电等版块,用知识树的形式把每个版块涉及的内容展现出来,建立相对独立的知识体系。
2、按照中考题目类型,可以分为选择、填空、实验探究(包括操作实验)、计算、信息综合等专题,进行专门练习,体会每种题型常见解题方法,使复习纵横交错。
3、通过对某些特殊知识点的深挖细究,达到对某一类知识或某一专题的融合、深化。
专题13电路初探(解析版)
一.实验探究题(共20小题)
1.同学们做“探究并联电路的电流规律”的实验,用两节干电池串联做电源,连接了如图甲所示电路。
(1)电路连接时开关应 断开 ,否则图甲电路连接完最后一根导线时会出现 L2 (选填“L1”或“L2”)不亮,电流表 有 (选填“有”或“无”)示数。
(2)若只改动甲图电路中一根导线就能使两灯并联,并且电流表测干路电流,请在要移接的导线上打上“×”号,并画出改动后的导线。
(3)为更方便地测出两支路的电流,小明找来一个单刀双掷开关,设计了如图乙所示的电路,当开关S接a时,电流表可测通过 L2 (选填“L1”或“L2”)的电流;那么当开关S接b时,请判断电流表能否正常测量通过另一条支路的电流,并说明理由: 电流表不能正常测量通过另一条支路的电流,因为电流表的正负接线柱接反了 。
【分析】(1)为保护电路,连接电路时,开关应断开;
如图甲所示,电源、开关、电流表、灯泡L1串联在电路中,灯泡L2断路,
若连接电路时开关没有断开,图甲电路连接完最后一根导线时会出现灯泡L2不亮,电流表有示数;
(2)将两灯并列连接,电流表接在干路上,则两灯并联,并且电流表测干路电流;
(3)分析电路的连接方式,判断电流表的测量对象,电流表与被测电路串联;
电流应从电流表正接线柱流入,从负接线柱流出,否则指针反向偏转。
【解答】解:(1)为保护电路,连接电路时,开关应断开;
如图甲所示,电源、开关、电流表、灯泡L1串联在电路中,灯泡L2断路,
若连接电路时开关没有断开,图甲电路连接完最后一根导线时会出现灯泡L2不亮,电流表有示数;
(2)将两灯并列连接,电流表接在干路上,如图所示:
;
(3)如图乙所示的电路,当开关S接a时,两灯并联,电流表与灯L2串联,电流表可测通过灯L2的电流,
当开关S接b时,电流从电流表负接线柱流入,从正接线柱流出,电流表的正负接线柱接反了,电流表的指针反向偏转,所以电流表不能正常测量通过另一条支路的电流。
故答案为:(1)断开;L2;有;(2)见解答;(3)L2;电流表不能正常测量通过另一条支路的电流,因为电流表的正负接线柱接反了。
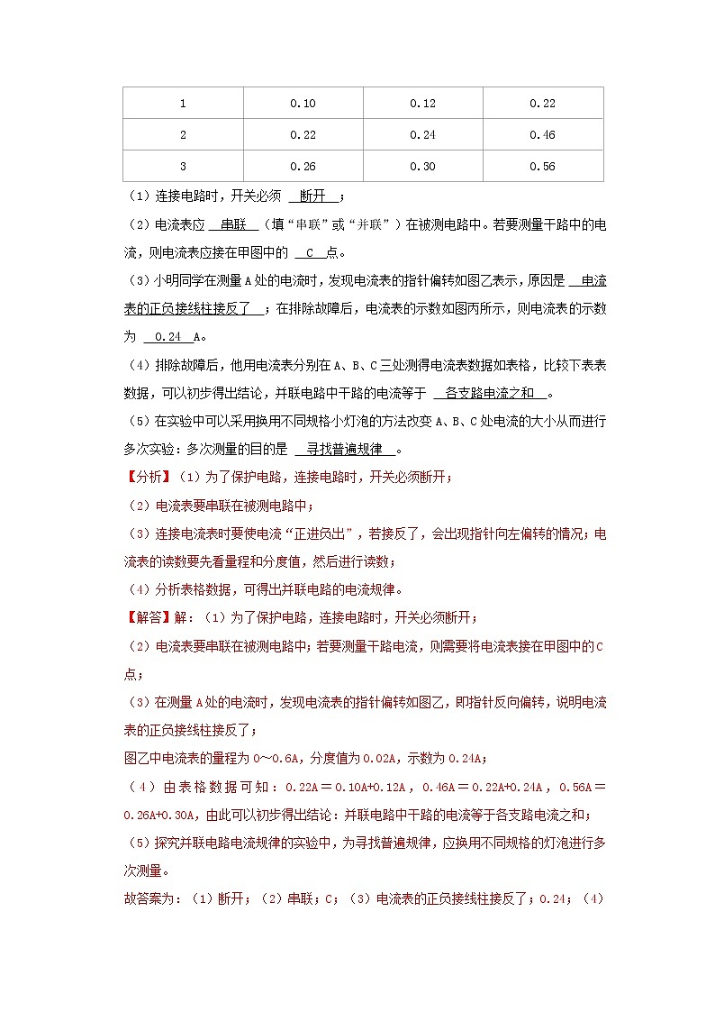
2.在探究并联电路电流规律的实验中,图甲是实验的电路图。
实验次数
A处的电流IA/A
B处的电流IB/A
C处的电流IC/A
1
0.10
0.12
0.22
2
0.22
0.24
0.46
3
0.26
0.30
0.56
(1)连接电路时,开关必须 断开 ;
(2)电流表应 串联 (填“串联”或“并联”)在被测电路中。若要测量干路中的电流,则电流表应接在甲图中的 C 点。
(3)小明同学在测量A处的电流时,发现电流表的指针偏转如图乙表示,原因是 电流表的正负接线柱接反了 ;在排除故障后,电流表的示数如图丙所示,则电流表的示数为 0.24 A。
(4)排除故障后,他用电流表分别在A、B、C三处测得电流表数据如表格,比较下表表数据,可以初步得出结论,并联电路中干路的电流等于 各支路电流之和 。
(5)在实验中可以采用换用不同规格小灯泡的方法改变A、B、C处电流的大小从而进行多次实验:多次测量的目的是 寻找普遍规律 。
【分析】(1)为了保护电路,连接电路时,开关必须断开;
(2)电流表要串联在被测电路中;
(3)连接电流表时要使电流“正进负出”,若接反了,会出现指针向左偏转的情况;电流表的读数要先看量程和分度值,然后进行读数;
(4)分析表格数据,可得出并联电路的电流规律。
【解答】解:(1)为了保护电路,连接电路时,开关必须断开;
(2)电流表要串联在被测电路中;若要测量干路电流,则需要将电流表接在甲图中的C点;
(3)在测量A处的电流时,发现电流表的指针偏转如图乙,即指针反向偏转,说明电流表的正负接线柱接反了;
图乙中电流表的量程为0~0.6A,分度值为0.02A,示数为0.24A;
(4)由表格数据可知:0.22A=0.10A+0.12A,0.46A=0.22A+0.24A,0.56A=0.26A+0.30A,由此可以初步得出结论:并联电路中干路的电流等于各支路电流之和;
(5)探究并联电路电流规律的实验中,为寻找普遍规律,应换用不同规格的灯泡进行多次测量。
故答案为:(1)断开;(2)串联;C;(3)电流表的正负接线柱接反了;0.24;(4)各支路电流之和。(5)寻找普遍规律。
3.小张和小赵按照课本要求“探究并联电路中电流规律”,他们设计的电路如图甲所示。
(1)在连接电路的过程中开关应该 断开 ;
(2)为了防止损坏电流表,在事先不能估计电流大小的情况下,应先进行 试触 ,小张闭合开关时,发现所使用的电流表指针向零刻度线的左侧偏转,原因可能是 电流表正负接线柱接反了 ;
(3)在实验过程中他们连接了如图乙所示的电路,闭合开关后,观察到灯L2 不发光 (选填“发光”或“不发光”);
(4)请在图乙上只改动一根导线,使L1、L2并联,电流表A1测干路电流,A2测灯L2的电流,开关控制所有用电器.(要求:在需要改动的导线上画“×”,用笔将改动后的导线画出,导线不许交叉);
(5)他们采用了以下两种方法多次完成实验;
方法一:改变电源电压。
方法二:更换其中一条支路中的灯泡(规格不同)。
将测出的电流值填入下表,如图丙所示,①空格处电流表示数为 0.24A ;
实验次数
A处的电流IA/A
B处的电流IB/A
C处的电流IC/A
1
0.10
0.12
0.22
2
0.22
①
0.46
3
0.26
0.30
0.56
通过对数据分析可知:
②前两次实验是采用方法 一 来进行的;
③由实验数据可以得出的结论是:并联电路中干路电流等于 各支路电流之和 。
【分析】(1)在连接电路的过程中,为保护电路,开关应该断开;
(2)为了防止损坏电流表,在事先不能估计电流大小的情况下,应先进行试触;电流应从电流表正接线柱流入,从负接线柱流出,否则指针反向偏转;
(3)如图3所示的电路中,A2与L2串联后再与导线并联,据此分析;
(4)L1、L2并联,电流表与待测电路串联,开关与控制的电路串联,据此连接;
(5)①根据电流选用的量程确定分度值读数;②比较前两次实验对应的电流大小分析;
③分析数据得出结论。
【解答】解:
(1)在连接电路的过程中,开关应该断开;
为了防止损坏电流表,在事先不能估计电流大小的情况下,应先进行试触;
小章在闭合开关时发现所使用的电流表指针反向偏转,原因可能是电流表正负接线柱接反了;
(3)如图乙所示的电路,A2与L2串联后再与导线并联,即A2与L2短路了,闭合开关后,观察到灯L2不发光;
(4)L1、L2并联,电流表A1测干路电流,A1接在干路上;A2测灯L2的电流,A2测与灯L2串联;开关控制所有用电器,开关接在干路上,如下图所示:
(5)①空格处电流表示数如图丙所示,电流表选用小量程,分度值为0.02A,示数为0.24A;
②由表中数据知,第2次实验对应的电流是第1次的2倍,故采用的是改变的电源电压大小,即是采用的方法一来进行的;
由实验数据知:
0.10A+0.12A=0.22A;0.20A+0.24A=0.44A;0.26A+0.30A=0.56A;
可以得出的结论是:并联电路中干路电流等于各支路电流之和。
故答案为:(1)断开;(2)试触;电流表正负接线柱接反了;(3)不发光;(4)如上所示;(5)①0.24A;②一;③各支路电流之和。
4.阳阳在实验课对串联电路电压规律进行了探究。
UAB/V
UBC/V
UAC/V
1.4
2.4
3.75
[猜想与假设]串联电路各用电器两端的电压之和等于串联电路总电压。
[设计与进行实验]
(1)按如图甲连接电路;
(2)闭合开关,用电压表测出L1两端的电压;
(3)在测L2两端的电压时,阳阳同学为了节省实验时间,采用以下方法:电压表所接的B接点不动,只断开A接点,并改接到C接点上,测出AC间的电压。
[交流与评估]
a.连接电路时,开关必须 断开 。实验时,L1、L2应该选择 不同 (选填“相同”或“不同”)规格的小灯泡;小刚用如图乙所示的电压表测量L1两端的电压时,直接选用0~3V的量程,小丽说这样不行,规范的操作方法是先用 大量程 进行试触;(均选填“大量程”或“小量程”)
b.阳阳同学用上面的方法 不能 (选填“能”或“不能”)测出L2两端的电压,因为 电压表正负接线柱接反了 。
c.改正后,闭合开关后,阳阳发现两灯均不发光,电压表有示数且大小接近3V,则电路中出现的故障可能是 灯L1断路 (电路中只有一处故障);
d.方法改进后,测出AB、BC、AC间的电压记录在表格中。分析阳阳同学的实验数据可以得出的结论是:串联电路各用电器两端的电压之和 不等于 串联电路总电压(填“等于”或“不等于”)。
e.这个实验设计方案 不合理 (选填“合理”或“不合理”),因为: 只根据一组数据得出结论是有偶然性的 。
(4)排除故障后,实验正常进行,完成第一组数据采集后,你认为他需要进行的操作顺序是 A (请按先后排序)。
A.换不同型号的灯泡替换L1、L2,并连接好电路;
B.断开开关;
C.闭合开关,分别把电压表连在图甲中AB两点、BC两点及AC两点,观察电压表示数,并记录数据;
(5)通过测量得到了两组实验数据如表:分析两组实验数据,可得出的结论是 串联电路中总电压等于各用电器两端电压之和 。
UAB/V
UBC/V
UAC/V
1.4
1.5
2.9
1.1
1.8
2.9
【分析】a.实验前,开关应该断开;为得到普遍性的规律,应选用不同规格的小灯泡,多测几组数据进行分析,故L1、L2应该选择不同规格的小灯泡;
电压表在使用时,如不能估计测量值的大小,应采用试触法选择合适量程,即先选用0~15V的量程试测,如果示数小于3V,再改用0~3V量程测量;
b.电压表使用时,电流应该从电压表的正接线柱流入,负接线柱流出;
c.闭合开关灯泡不发光,原因有两个:断路或短路,具体原因从电流表、电压表有无示数判断故障;
d.根据表格数据得出结论;
e.实验数据只有一组,由此得出的结论具有偶然性;
(4)为了寻找普遍规律,应该选择不同规格的灯泡进行多次实验;
(5)分析表中的两组数据,得出结论。
【解答】解:a.连接电路时,为了保护电路,开关必须断开;
为得到普遍性的规律,应选用不同规格的小灯泡,多测几组数据进行分析,故L1、L2应该选择不同规格的小灯泡;
电压表在使用时,如不能估计测量值的大小,应采用试触法选择合适量程,即先选用0~15V的量程试测,如果示数小于3V,再改用0~3V量程测量;
b.电压表所接的B接点不动,只断开A接点,并改接到C接点上,这样会导致电压表的正负接线柱接反,不能测出L2两端的电压;
c.闭合开关后,灯L1、L2均不发光,说明电路中可能有断路故障,而电压表有示数且大小接近3V,说明此时电压表的正负接线柱与电源两极相连,则与电压表并联的那部分电路断路,故灯L1发生断路;
d.由表中数据可知:UAB+UBC=3.8V,这与UAC间的电压是不相等的,所以可得结论:串联电路中总电压不等于各用电器两端电压之和;
e.这个实验设计方案不合理;只根据一组数据得出结论是有偶然性;
(4)为了避免偶然性,寻找普遍规律,要选择不同规格的灯泡进行多次实验,故选A;
(5)由表中数据可知,UAC=UAB+UBC,可得出的结论是串联电路中总电压等于各用电器两端电压之和。
故答案为:a.断开;不同;大量程;b.不能;电压表正负接线柱接反了;c.灯L1断路;d.不等于;e.不合理;只根据一组数据得出结论是有偶然性的;(4)A;(5)串联电路中总电压等于各用电器两端电压之和。
5.为了验证串并联电路电压的特点,小明设计了如图所示的电路。
(1)闭合开关S,发现电压表的指针偏转如图2所示,这时他应该 断开开关,换用0~15V的量程重新进行实验 。
(2)串联电路中各灯泡两端的电压与电源电压的关系是 U=U1+U2 (写表达式)。
(3)如图3探究并联电路的电压规律,若将电压表连接在E、F两点间,电压表测量的是 电源 的电压(选填“L1”、“L2”、“电源”或“都可以”)。
(4)并联电路中各灯泡两端的电压与电源电压的关系是 U=U1=U2 (写表达式)。
【分析】(1)用电压表测量电压时,电压表要选择合适的量程,否则指针偏转角度过小或过大;
(2)串联电路两端的总电压等于各部分电路两端电压之和;
(3)电压表接在电源两端测量的是电源电压;
(4)并联电路中各用电器两端的都相等。
【解答】解:(1)电压表的指针偏转如图2所示,所测电压值超过电压表的量程,说明电压表选的量程过小,接下来应该断开开关,换用0~15V的量程重新进行实验;
(2)串联电路中各灯泡两端的电压与电源电压的关系是:U=U1+U2;
(3)如图3探究并联电路的电压规律,若将电压表连接在E、F两点间,电压表测量的是电源两端的电压;
(4)并联电路中各灯泡两端的电压与电源电压的关系是:U=U1=U2。
故答案为:(1)断开开关,换用0~15V的量程重新进行实验;(2)U=U1+U2;(3)电源;(4)U=U1=U2。
6.如图所示是“探究串联电路电流的关系”的实验电路图。
(1)实验中,选择两个小灯泡的规格应该是 不相同 的。(填“相同”或“不相同”)
电流表的位置
A
B
C
电流I/A
0.3
0.3
1.5
(2)表格是某同学实验中的一组数据:在表格所记录的数据中,明显错误的数值是 1.5 ,造成错误的原因是 读错量程 。
(3)某同学在实验中发现,闭合开关,两灯同时亮,断开开关两灯同时灭,把开关S换接到L2和L1之间、L1和电池负极之间,观察到同样的现象。这样操作的目的是探究 开关位置 的改变是否影响它对用电器的控制作用。
【分析】(1)实验中,为了使结果有代表性,应选用不同规格的灯泡做实验;
(2)串联电路电流处处相等,根据表中实验数据判断哪个数据错误;电流表有两个量程,在同一刻度值上大量程是小量程的5倍,据此分析答题;
(3)串联电路的特点:开关控制所有用电器,开关位置变化,控制作用不变。
【解答】解:(1)实验中,为了使实验结论具有普遍性,应选用不同规格的灯泡进行实验,试验中,选择的两个小灯泡的规格应该是不相同的;
(2)由表中实验数据可知,电路电流应该是0.3A,因此1.5A数据明显错误;这是因为在读数时,错把电流表0~0.6A量程当作0~3A量程了;
(3)闭合开关两灯同时亮,断开开关两灯同时灭;将开关S换接到L1和L2之间、L1和电池负极之间,观察到同样的现象。这样操作的目的是探究开关位置的改变是否影响它对用电器的控制作用。
故答案为:(1)不相同;(2)1.5;读错量程;(3)开关位置。
7.小刚和小丽用图所示的器材探究串联电路的电压关系,用三节干电池串联做电源,两只小灯泡的规格不同。
(1)请用笔画线代替导线连接实验电路,要求:L1和L2串联,电压表测量两灯串联后的总电压。
(2)小刚在连接电路时开关应处于 断开 状态。
(3)他们排除故障后继续实验,得出了表所示的一组数据,为了得出串联电路电压关系的普遍规律,他们还应当 换用不同规格的器材(灯泡、电源)多次测量 。
L1两端电压/V
L2两端电压/V
串联后的总电压/V
1.4
3.1
4.5
【分析】(1)两灯串联,根据电源电压确定电压表选用的量程与两灯并联;
(2)为了保护电路,连接电路时开关应处于断开状态;
(3)实验中,为得出普遍规律,应换用不同规格器材进行多次测量。
【解答】解:(1)L1和L2串联,因电源电压为4.5V,故电压表选用大量程(0~15V)并联在两灯的两端,如下图所示:
;
(2)在连接电路时,为了保护电路,开关应处于断开状态;
(3)为了得出串联电路电压关系的普遍规律,需换用不同规格的器材(灯泡、电源)多次测量。
故答案为:(1)如上图;(2)断开;(3)换用不同规格的器材(灯泡、电源)多次测量。
8.“探究串联电路的电压关系”的实验电路如图甲所示,请完成下列问题。
(1)为了使探究得出的结论具有普遍意义,L1、L2应该选择 规格不同 的小灯泡。
(2)正确连接后闭合开关,发现电压表示数为零,则故障可能是L1 短路 或L2 断路 。
(3)在测L2两端的电压时,小明为了节省时间,采用以下方法:电压表的B连接点不动,只断开A连接点,并改接到C连接点上。小明用上面的方法能否测出L2两端的电压?为什么?答: 不能 ,原因: 电压表的正负接线柱接反了 。
(4)排除故障后进行测量,小明用电压表分别测A与B、A与C之间的电压,电压表的示数分别如图乙和图丙所示,则电压表的示数分别为UAB= 2.8 ,UAC= 5 V。
【分析】(1)为了使探究得出的结论具有普遍意义,应该选取不同的小灯泡进行实验;
(2)电压表没有示数可能是电压表被与它并联的用电器短路或电压表正负接线柱与电源正负极连接之间的部分电路中有开路;
(3)用电压表测电压时,电流要从电压表正接线柱流入,从负接线柱流出,否则指针反向偏转;
(4)AC间的电压是电源电压,AB间的电压是L1的电压,所以测量AB之间电压所用的电压表的量程是0﹣3V,测量AC之间的电压所用的电压表的量程是0﹣15V,据此读数。
【解答】解:(1)为了使探究得出的结论具有普遍意义,应该选择不同规格的小灯泡进行实验;
(2)图中两灯串联,电压表测L1的电压,闭合开关,发现电压表示数为零,原因可能是L1短路(此时电压表也被短路而无示数),也可能是L2断路(造成电压表的正负接线柱没有与电源正负极相连);
(3)测L1的电压时,与B相连的为电压表的正接线柱,与A相连的为电压表的负接线柱,在测L2两端的电压时,电压表所接的B接点不动,只断开A接点,并改接到C接点上,这样电压表的正负接线柱接反,所以不能测出L2两端的电压。
(4)AC间的电压是电源电压,AB间的电压是L1的电压,所以测量AB之间电压所用的电压表的量程是0~3V,读数为2.8V,测量AC之间的电压所用的电压表的量程是0~15V,读数为5V。
故答案为:(1)规格不同;(2)短路;断路;(3)不能;电压表的正负接线柱接反了;(4)2.8;5。
9.在“探究串联电路的特点”时,小明连接的电路如图甲所示。
(1)在连接电路时,开关应 断开 。
(2)闭合开关S后,发现灯泡L1发光,L2不发光。同学们有以下几种猜想:
①L1灯丝断了;
②L2短路;
③通过灯L2的电流比L1的电流小,L2的亮度太小,看不出发光。
以上猜想中正确的是 ② 。(填序号)
(3)为了寻找“串联电路中的电流特点”,分别把图甲中A、B、C各点断开,然后把电流表接入。闭合开关S前,发现其中一个电表的指针如图乙所示,出现这种现象的原因是 电流表未调零 ;小明找出原因并改正后,接着用不同规格的灯泡进行多次实验,是为了 寻找普遍规律 。
(4)实验后,小明又连接了如图丙所示的电路图,并测出了闭合开关S后电流表A1、A2、A3的示数分别为0.7A、0.6A和0.4A,则通过灯L1的电流为 0.1 A。
【分析】(1)为了保护电路,在连接过程中,开关应该是断开的;
(2)灯L1发光,L2不发光,说明电路为通路,结合串联电路各处的电流都相等分析;
(3)开关闭合前,电流表应该调零;多次实验,寻找普遍规律;
(4)由电路图可知,三个灯泡并联,电流表A1测量灯泡L1、L2、L3的电流之和,电流表A2测量灯泡L2和L3的电流之和,电流表A3测量L3的电流;然后根据并联电路中电流的规律即可求得通过L1的电流。
【解答】解:(1)为了保护电路,在连接过程中,开关应该是断开的;
(2)图甲中两灯串联,闭合开关S后,发现灯L1发光,L2不发光,说明电路为通路,①错误;
串联电路各处的电流都相等,则L2中的电流等于L1中的电流,③错误;
所以只能是L2短路,此时电路为通路,L2不发光,L1发光,②正确;
(3)闭合开关前,发现其中一个电表指针如图乙所示,没有指在零刻度上,出现这种现象的原因是没调零;
用不同规格的灯泡进行多次实验,是为了寻找普遍规律;
(4)由图可知,L1、L2、L3并联,电流表A1测量灯泡L1、L2、L3电流之和,电流表A2测量灯泡L2与L3的电流之和,电流表A3测量L3的电流;
因并联电路中干路电流等于各支路电流之和,
所以,通过L1的电流:I1=I123﹣I23=0.7A﹣0.6A=0.1A。
故答案为:(1)断开;(2)②;(3)电流表未调零;寻找普遍规律;(4)0.1。
10.图甲是“探究串联电路中用电器两端的电压与电源两端电压的关系”的实验电路图。实验中,只要用电压表分别测出A与B、B与C以及A与C之间的电压,就可以找出串联电路中各用电器两端的电压与电源两端电压的关系。
(1)为使探究得出的结论具有普遍性应选用规格 不相同 (选填“相同”或“不相同”)的灯泡;
(2)某同学对照图甲及实验设计后认为:用一块电压表分别测A与B以及B与C之间的电压时,需要对电路进行改接,为了不反复拆接电压表,优化实验过程。于是,他设计了图乙所示的电路,他的思路是:只闭合开关S和S1,电压表测L1的电压,只闭合开关S和S2,电压表就可以测L2的电压。这种设计思路是错误的,因为 这样操作会造成电压表正负接线柱接反,从而导致指针反偏 。
(3)在另一组同学正确的实验过程中,闭合开关后两灯均正常发光,电压表分别接在AB和AC两点时,电压表的指针均指在了图丙所示的位置,则在此过程中,灯泡L1两端的电压大小为 1.3 V。
【分析】(1)为了使探究得出的结论具有普遍性,应该选取不同的小灯泡进行实验;
(2)电压表并联在电路中,电流从正接线柱流入、负接线柱流出;
(3)根据电压表的测量范围和串联电路电压规律判断出电压表的量程,读出电压表的示数。
【解答】解:(1)为了避免实验的偶然性,使探究得出的结论具有普遍性,应该选取不相同的小灯泡进行实验;
(2)测L1的电压时,只闭合开关S和S1,此时电流从电压表正接线柱流入、负接线柱流出,符合电压表的使用;而当只闭合开关S和S2,测L2的电压时,这种接法会造成电压表正负接线柱接反,从而导致指针反偏,不符合电压表的使用原则;
(3)电压表分别接在AB和AC两点时,测量的分别是灯泡L1两端电压和电源电压,而电压表指针位置相同,由此可判断接在AC时电压表使用的是大量程0~15V,接在AB时电压表使用的是小量程0~3V,则分度值为0.1V,由此灯泡L1两端电压为1.3V。
故答案为:(1)不相同;(2)这样操作会造成电压表正负接线柱接反,从而导致指针反偏;(3)1.3。
11.小明选用两节新干电池,一些规格不同的小灯泡,一个电压表来探究“串联电路中电压的物律”,连接的实验电路如图甲所示。
(1)连接电路时,开关应处于 断开 状态。
(2)连接好电路,测量A、C两点间电压时,电压表指针偏转如图乙所示。为使测量结果更精确,接下来小明应进行的操作是 应该断开开关,换用小量程 。
(3)重新连接好电路,用电压表分别测出A与B、B与C、A与C两点间的电压UAB、UBC、UAC得到的数据记录在表格中。换用不同的小灯泡,多次进行实验。第3次实验中,测量B与C两点间的电压UBC时,电压表的示数如图丙所示,则UBC= 2.3 V。
实验次数
UAB/V
UBC/V
UAC/V
1
2.0
1.0
3.0
2
1.4
1.6
3.0
3
0.7
3.0
(4)分析实验数据,可以得到串联电路中电压的规律是 UAC=UAB+UBC (用公式表示)。
【分析】(1)为了保护电路,连接电路时,开关应断开;
(2)实验时,电压表的指针偏转角度太小,说明选用的量程过大,据此回答;
(3)根据电压表的分度值和指针的位置读数;
(4)根据表中的数据,分别计算出每一次实验中的UAB+UBC,再和相对应的UAC的电压值比较,得出结论。
【解答】解:(1)为了保护电路,连接电路时,开关应断开;
(2)由图可知,测量时,电压表指针偏转角度太小,示数为1V小于3V,说明选用的量程过大,测量误差较大,为了使实验结果更准确,接下来他应该断开开关,换用小量程;
(3)电源由两节干电池组成,电源电压为3V,则电压表选用小量程,如图所示,分度值为0.1V,示数为2.3V;
(4)AB两点间的电压为L1两端的电压,BC两点间的电压为L2两端的电压,AC两点间的电压为电路两端的总电压。分析实验数据,小芳得到的结论为:串联电路两端的总电压等于各串联用电器两端的电压之和,即UAC=UAB+UBC。
故答案为:(1)断开;(2)应该断开开关,换用小量程;(3)2.3;(4)UAC=UAB+UBC。
12.小明在学校实验室做“探究串、并联电路电流规律”的实验时,想到下面几个问题:
(1)在甲、乙两图中, 乙 (选填“甲”或“乙”)图是串联电路。
(2)小明按图甲连接好电路,并闭合开关S后,发现电流表的指针向零刻度线左侧偏转,造成这一现象的原因是 电流表正负接线柱接反了 。
(3)改正电路,闭合开关S后,电流表A1的示数如图丙所示,电流表A的示数如图丁所示。则灯L1中电流为 0.54 A,灯L2中电流为 0.66 A,干路中的电流为 1.2 A。
(4)小红同学也选择了如图甲所示的电路进行实验,记录数据如表所示。她根据实验数据得出如下结论:并联电路中干路电流为支路电流的2倍。
电流
次数
I1/A
I2/A
I3/A
1
0.2
0.2
0.4
2
0.3
0.3
0.6
3
0.4
0.4
0.8
①该结论 不正确 (选填“正确”或“不正确”)。
②有同学认为她的实验有不完善之处,请你提出改进的建议: 选用不同规格的灯泡,多次实验 。
③正确的实验结论是:并联电路中的干路电流 等于各支路电流之和 。
【分析】(1)各电路元件首尾顺次连接,电路只有一条电流路径的连接方式是串联,串联的各用电器相互影响,不能独立工作;
各电路元件首首相连,尾尾相连,电路有多条电流路径的连接方式是并联,并联的各用电器互不影响,能独立工作;
(2)电流应从电流表正接线柱流入,负接线柱流出,否则电表指针反向偏转;
(3)对电流表读数时,应先确定电流表量程与分度值,然后读出电流表示数;
根据电流表的测量对象,根据并联电路干路电流等于各支路电流之和即可求出电路中的电流。
(4)先分析电路的连接方式,然后根据并联电路中干路和支路电流关系以及多次测量寻找规律进行分析;即并联电路中干路的电流等于各支路电流之和;改变电路中电阻值进行多次测量寻找规律。
【解答】解:(1)由电路图可知,甲图有多条电流路径,则是并联,乙只有一条电流路径,则是串联;
(2)电流表指针反向偏转,这是由于电流表正负接线柱接反了造成的;
(3)电流表A1的示数如图丙所示,电流表A1与L1串联,则电流表A1测L1中的电流;电流表A2与L2串联,则电流表A2测L2中的电流;电流表A串联在干路上,测量干路电流;
由于并联电路干路电流等于各支路电流之和可知:
电流表A的示数应大于电流表A1的示数,所以,
由图丙和丁中电流表的指针偏转的角度可知,电流表A1量程是0~0.6A,电流表A量程是0~3A;
则电流表A1示数是0.54A,则通过L1的电流为0.54A;电流表A的示数是1.2A,则干路电流为1.2A;
由于并联电路干路电流等于各支路电流之和可知:
通过L2的电流I2=I﹣I1=1.2A+0.54A=0.66A;
(4)①该结论不正确;
②从实验数据看,两支路的电流相等,所以应选用不同规格的灯泡,多次实验。
③分析表中数据可以发现,支路电流之和等于干路中的电流,故可以得出的正确结论是并联电路中干路电流等于各支路电流之和。
故答案为 (1)乙;
(2)电流表正负接线柱接反了;
(3)0.54;0.66;1.2;
(4)①不正确;②选用不同规格的灯泡,多次实验;③等于各支路电流之和。
13.在“探究并联电路中干路和支路电流的关系”时,小明把两个灯泡L1、L2并联起来接到如图甲所示电路中,分别把图中A、B、C各点断开,把电流表接入,测量流过的电流,看看它们之间有什么关系。
(1)若要测量C点的电流,请用笔画线代替导线在图乙中将实物电路连接完整。(连接时导线不能交叉)
(2)连接电路时,当最后一根导线刚接入电路时,发现灯泡立即发光,电流表指针偏转,导致这种现象出现的不规范操作是 连接电路时开关没有断开 。同时,小明发现电流表指针出现如图丙所示的情况,为使测量值更准确,他应该 把0~3A的量程改接为0~0.6A的量程 。
A点电流I1
B点电流I2
C点电流I3
电流I/A
0.3
0.1
0.2
(3)纠正错误后,小明开始实验,并将策略数据记录表格。则可得出结论: 并联电路中干路电流等于各支路电流之和 。
(4)为使实验更准确,防止实验数据存在偶然性,你对本实验的改进建议是: 更换不同规格的小灯泡或改变电源电压进行多次实验 。
【分析】(1)若要测量C点的电流,电流表应串联在C点,然后灯泡L1并联在电流表、灯泡L2两端;
(2)为了电路安全,连接电路时开关应该断开;根据电流表的使用分析。电流不能超过电流表的量程,接线柱要接正确,量程用选合适的量程进行测量;
(3)分析A、B、C三点的电流得出结论;
(4)为了使结论有代表性,应更换不同规格的小灯泡或改变电源电压,多做几次实验。
【解答】解:(1)若要测量C点的电流,电流表应串联在C点,然后灯泡L1并联在电流表、灯泡L2两端,如下图所示:
(2)当最后一根导线刚接入电路时,发现灯泡立即发光,电流表指针偏转,说明在连接电路时开关没有断开;
丙图中电流表的指针偏转角度太小,说明量程太大了,应把0~3A的量程改接为0~0.6A的量程;
(3)由表中数据可知,IA=IB+IC,故可得结论:并联电路中干路电流等于各支路电流之和;
(4)为了防止个别偶然因素的影响,我们可以在实验中采用更换不同规格的小灯泡或改变电源电压的方法来改变电流的大小从而进行多次实验。
故答案为:
(1)如上图所示;
(2)连接电路时开关没有断开;把0~3A的量程改接为0~0.6A的量程;
(3)并联电路中干路电流等于各支路电流之和;
(4)更换不同规格的小灯泡或改变电源电压进行多次实验。
14.瑞瑞同学在中考物理实验加试时,对串联电路电压规律进行了探究。
【猜想与假设】串联电路总电压等于各用电器两端的电压之和
【设计与进行实验】
(1)按图所示的电路图连接电路;
(2)闭合开关,用电压表测出L1两端的电压;
(3)在测L2两端的电压时,瑞瑞同学为了节省实验时间,采用以下方法:电压表所接的B接点不动,只断开A接点,并改接到C接点上;
(4)测出AC间的电压。
【交流与评估】(1)在拆接电路时,开关必须 断开 ;
(2)瑞瑞同学用上面的方法能否测出L2两端的电压? 不能 ;为什么? 电压表的正负接线柱接反了 。
(3)方法改进后,所测出AB、BC、AC间的电压记录在如表表格中。分析瑞瑞同学的实验数据可以得出的结论是:串联电路总电压 等于 各用电器两端的电压之和(填“等于”或“不等于”)。
UAB/V
UBC/V
UAC/V
2.4
1.35
3.75
(4)这个实验在设计方案上还存在的不足之处是: 只测一组实验数据具有偶然性 。
【分析】(1)连接电路时,开关必须要断开,断开的目的是为了保护电路,以防止由于接错出现短路烧坏电源;
(2)用电压表测电压时,电压表要与被测电路并联且电压表正负接线柱不要接反;
(3)分析表格中数据,得出串联电路中的电压特点:串联电路的总电压等于各部分电路两端的电压之和;
(4)只测一组实验数据具有偶然性,不能说明普遍规律,应多次测量。
【解答】解:(1)在拆接电路时,开关必须断开。
(2)当电压表B点不动,只断开A点,并改接到C点上时,虽然电压表此时与L2并联,但电压表的正负接线柱却是反的,闭合开关后,指针会反向偏转,所以不能测出L2两端的电压;
(3)由表格中数据知,UAC=UAB+UBC,可以得出结论:串联电路总电压等于各部分电路两端的电压之和;
(4)实验时,只测一组实验数据具有偶然性,不能说明普遍规律,应多次测量,其改进的方法是换用不同型号的灯泡或更换电源电压,重复多次实验。
故答案为:(1)断开;(2)不能;电压表的正负接线柱接反了;(3)等于;(4)只测一组实验数据具有偶然性。
15.在探究水果电池的活动中,同学们的积极性很高。
(1)“水果电池”被称为最天然也最没有污染的电池。如图甲是小明同学把两种不同的金属片插入柠檬制成的“水果电池”可以使低压驱动二极管发光。也可以选用电流表或电压表替换二极管,接上后指针会偏转。“水果电池”实现的是化学能转化为 电 能。
(2)如何确定“水果电池”的正负极呢?小明在老师的指导下用电压表测量“水果电池”的电压,如图乙所示,把电压表“+”、“﹣”接线柱分别与柠檬上的A、B接线柱相连,电压表指针正向偏转,则金属片B是“水果电池”的 负 极。
(3)小明将乙图中柠檬挤软,出汁更多,再次测量该“水果电池”的电压,发现电压表指针偏转更大,请你由此提出一个可探究的科学问题: “水果电池”电压的大小与水果的软硬程度是否有关 。
【分析】(1)电池在工作时,消耗化学能,产生电能,故据此能判断能量的转化过程;
(2)据电流表或电压表的正确使用可知,由于它们都有正负接线柱,故我们可以根据所连的接线柱来判断电池的正负极;
(3)影响水果电池电压大小的因素很多,有水果自身的原因,如水果的种类、水果的大小和成熟程度;还有外界的原因,如插入水果的两电极间距和插入的深度等因素。
【解答】解:
(1)水果电池在工作时,消耗化学能,产生电能,故是将化学能转化为电能的过程;
(2)由电流表或电压表的连接方法知,电流必须林正接线柱流入,从负接线柱流出,故此时与电压表正接线柱相连的是电源的正极,与电压表负接线柱相连的是电源的负极,故金属片B是水果电池的负极;
(3)小明将乙图中柠檬挤软,再次测量该“水果电池”的电压,发现电压表指针偏转更大,所以探究的问题为:水果电池的电压的大小与水果的软硬程度是否有关?
故答案为:(1)电;(2)负;(3)“水果电池”电压的大小与水果的软硬程度是否有关?
16.小明和同学们分别探究“并联电路中电流的关系”。
(1)小明设计了如图甲所示的电路,准备测量A点的电流。请你在图乙中用笔画线代替导线,完成实物电路的连接。(已知L1的电流为0.5A)
(2)闭合开关后,小明看到灯L2发光,但灯L1不发光,电流表示数为零,电路可能存在的故障是: L1断路
电流表断路 。
(3)小红利用三个电流表设计了图丙所示电路,请你找出这个电路中连接错误的那一根导线,并在这根导线上打“×”,表示这根导线不能这样接,然后画出正确的连接位置。
(4)他们测完一组数据后接下来的具体操作应该是 应断开开关,换用不同规格的灯泡或改变电源电压进行实验 ,这样做的目的是 多次测量,总结普遍规律 。
【分析】(1)电流表在接入电路时必须正进负出,否则指针会反偏;在进行电路连接时,必须先断开开关,这样可保护元件的安全;
(2)常见的电路故障有断路或短路两种,根据电路故障现象分析电路故障原因;
(3)电流表应与被测电路串联,且电流从正接线柱流入,负接线柱流出,据此判断;
(4)只进行了一次实验就得出结论,不具有普遍性;为了使实验结论具有普遍性,应换用规格不同的灯泡进行多次测量。
【解答】解:(1)由于电流表测量A点的电流,则电流表与L1串联,已知L1的电流为0.5A,则电流表量程选0.6A,所以电流从0.6A量程的正接线柱流入负接线柱流出;然后与L2并联组成电路,如下图所示:
(2)灯L1不发光,电流表的示数为零,电路存在断路,可能是L1或电流表断路造成的;
(3)根据题意,电流表A应串联在干路中,A1应与L1串联,A2应与L2串联,由图知,A2、A1均与L1串联,所以错误,应将A2与灯泡L2串联,如图所示:
(4)因为只凭一组实验数据得出结论带有偶然性,不能得出正确规律,所以,应断开开关,换用不同规格的灯泡或改变电源电压进行实验,得到多组实验值,然后分析数据得出结论才合理。多次测量,才能总结普遍规律。
故答案为:(1)见上图;
(2)L1断路;电流表断路;
(3)见上图;
(4)应断开开关,换用不同规格的灯泡或改变电源电压进行实验;多次测量,总结普遍规律。
17.以下是小明和小杰写的一份探究报告。
问题:并联电路中干路电流与各支路电流有什么关系?
猜想:干路中的电流等于各支路中的电流之和。
实验器材:两节干电池,2.5V小灯泡两个,电流表一个,开关一个,导线若干。
进行实验:
(1)小明连好了实物电路,合上开关,电流表指针偏向零刻度线左方,造成这一现象的原因 电流表的正负接线柱接反了 ;改进办法是 将连接电流表的两根导线对换连接 。
(2)改进后小明测出了支路中的电流,准备拆除电路重新连接以便测干路电流,小杰只变换了一根导线的一个线头就测出了干路中的电流,请在图中用笔画线画出改动的导线(先在原导线上打“×”,再更改接法)。
(3)实验结束后小杰记录A、B、C各点的电流值如下表所示,得出了结论:
(1)并联电路各支路电流相等(2)干路中的电流等于各支路中的电流之和。
A点电流IA/A
B点电流IB/A
C点电流IC/A
0.3
0.3
0.6
请你对上述结论进行评价,写出两点评价意见:
① 选两个相同的小灯泡太特殊 ;
② 只测量了一次,就得出结论,不具有普遍性 。
【分析】(1)电流表的指针反偏说明电流表的正负接线柱接反,对换连接即可;
(2)一个电流表测通过两灯的总电流,所以电流表必须接在干路;因此将接在电流表相连0.6A接线柱上的一根导线,改接为符合要求的连接。
(3)物理实验不能只由一次实验得出规律。小明的实验中只有一组数据,仅仅根据一次实验数据得出该结论的做法不可取,因为一次实验数据具有偶然性,应至少获取三组实验数据,然后分析数据得出结论才合理。
【解答】解:(1)闭合开关,发现电流表指针偏向表盘左侧,说明电流表的正负接线柱接反,此时,断开开关,将连接电流表的两根导线对换连接;
故答案为:电流表的正负接线柱接反了;将连接电流表的两根导线对换连接;
(2)电流表接在干路上,因此将干路电流表正接线柱相连的导线改接负接线柱即可;如图所示:
(3)小明的实验只有一组数据,而且选两个相同的小灯泡太特殊;因为一次实验数据具有偶然性,依次应换用不同规格的灯泡,得到多组实验值,然后分析数据得出结论才合理。
故答案为:①选两个相同的小灯泡太特殊;②只测量了一次,就得出结论,不具有普遍性。
18.小明利用电压表等器材进行的系列探究活动。
活动一:探究串联电池组的电压。
(1)实验中,小明选用了两节新干电池进行测量,分别用电压表测出了每节电池的电压及它们串联后的总电压,分别为:1.55V、1.55V、3.1V,根据以上实验数据可得出的初步结论是: 两节干电池串联后的总电压等于两节干电池的电压之和 。小明参照了周围同学的实验数据,印证了结论的正确性。
(2)小明实验后思考:如果将两节电池并联后使用,它们的总电压会是多大呢?接着他准备动手进行实验,请帮他在图甲中连好缺少的导线,以便完成对总电压的测量。
活动二:研究串联电路的电压特点。
(1)小明设计了如图乙所示的电路。连接电路前,小明发现电压表指针如图丙所示,接下来他要进行的操作是 对电压表进行调零 。
(2)连好电路后,小明进行了第1次实验的测量。然后他调节了电池的节数继续进行了第2、3两次实验,数据记录如下表所示。分析实验数据他得出了两个实验结论:
次数
UAB/V
UBC/V
UAC/V
1
1.2
1.2
2.4
2
2.0
2.0
4.0
3
2.5
2.5
5
①串联电路两端的总电压等于各部分电路两端电压之和;
②串联电路中,电源将总电压平均分配给各用电器。
(3)小明和小华对实验进行讨论,小华认为以上结论有部分是错误的,你认为造成结论错误的原因可能是 灯泡的规格相同 。
(4)两同学改进设计实验方案得出了正确的实验结论。实验结束后,他们应先断开开关,拆除 电源 两端的导线后,再拆除其他导线并整理器材。
【分析】(1)电源是用两节干电池串联组成的,结合实验数据,归纳总结出合理的结论;
(2)根据题意将两节干电池并联组成电源,完成导线的连接;
(3)电压表在使用前需要对其进行调零;
(4)为了使实验结论具有普遍性,应该选择不同规格的灯泡,进行多次重复实验;
(5)为了保护电路,实验结束后,应先断开开关,拆除电源两端的导线。
【解答】解:活动一:(1)由题知,每节干电池的电压为U=1.55V,两节串联后的总电压为U总=3.1V,则U总=U+U=1.55V+1.55V=3.1V,所以可得到的初步结论为:两节干电池串联后的总电压等于两节干电池的电压之和;
(2)根据题意知,两节干电池并联组成电源,其电路连接图如下;
活动二:(1)图丙中,连接电路前,电压表的指针左偏,接下来的操作是:对电压表进行调零;
(3)由表格中的数据知,UAB=UBC,是因为实验中选用的是相同规格的灯泡造成的,所以结论②是错误的;
(4)为了保护电路,实验结束后,应先断开开关,拆除电源两端的导线。
故答案为:(1)两节干电池串联后的总电压等于两节干电池的电压之和;(2)见解析;
(1)对电压表进行调零;(3)灯泡的规格相同;(4)电源。
19.小致用如图甲所示电路探究串联电路的电压特点。
实验次数
UAB/V
UBC/V
UAC/V
1
0.8
2.2
3.0
2
1.0
3.0
3
1.2
1.8
3.0
(1)小致在检查实验器材时,发现电压表指针指向零刻度线左侧,这是因为 电压表没有调零 。
(2)测出灯L1两端的电压后,准备测量L2两端电压时,小致直接将电压表与A点相连的导线改接到C点,小致的办法是 错误 (选填“正确”或“错误”)的,原因是 电压表的正负接线柱接反了 。
(3)经过多次实验,得到的数据记录在表中。第2组实验测量UBC的示数如图乙所示,读数为 2.0V 。根据实验数据,可得到串联电路的电压规律是 UAC=UAB+UBC (公式表示)。
(4)小红也做了同样的实验。她测得UAB=3V、UBC=0V、UAC=3V,若故障出在灯泡上,则有可能是 L1断路 或 L2短路 。
【分析】(1)电压表在使用前,需要进行调零;
(2)电压表在接线时,需确保电流从电压表的正接线柱流入,负接线柱流出,否则可能会损坏电压表;
(3)电压表读数时,先明确电压表的量程和分度值,再根据指针所指的刻度进行读数。串联电路中,各用电器两端的电压之和等于电路的总电压;
(4)图甲中的电路图属于串联电路,UAB=UAC=3V,UBC=0V,则故障为AB间断路或者BC间短路。
【解答】解:(1)小致在检查实验器材时,发现电压表指针指向零刻度线左侧,是因为电压表没有调零;
(2)测量L2两端电压时,小致直接将电压表与A点相连的导线改接到C点,会导致电压表的正负接线柱接反,所以小致的做法是错误的;
(3)图乙中,电压表的量程为0~3V,分度值为0.1V,所以电压表的示数为2.0V。由表格中的3组数据得,UAC=UAB+UBC;
(4)图甲中,UAB=UAC=3V、UBC=0V、电路中发生的故障可能为AB间断路或者BC间短路,若故障出在灯泡上,则故障为L1断路或者L2短路。
故答案为:(1)电压表没有调零;(2)错误;电压表的正负接线柱接反了;(3)2.0V;UAC=UAB+UBC;(4)L1断路;L2短路。
20.小明用如图所示的电路“探究串联电路的电压规律”。进行了如下操作:
①按如图所示的电路图连接电路;
②闭合开关,用电压表测出L1两端的电压;
③电压表所接的B点不动,只断开A点导线,并改接到C点上,用电压表测出L2两端的电压;
④测出AC间的电压。
UAB/V
UBC/V
UAC/V
2.4
1.4
3.7
(1)小明用上面的方法能否测出L2两端的电压,为什么? 不能,因为电压表的正负接线柱接反了 。
(2)方法改进后,所测出的AB、BC、AC间的电压记录在上表中,分析数据可以得出本次实验的结论是串联电路中, 串联电路中,各用电器两端的电压之和等于总电压 。
(3)小明在进行操作②时,发现两个灯都看不出发光,而且电压表示数不为0,故障是 L1断路 。排除故障闭合开关后发现L1比L2暗,若灯泡L1、L2通过的电流、两端的电压、各自的电阻分别用I1、I2,U1、U2,R1、R2表示,原因不可能是 A 。
A.I1>I2
B.U1<U2
C.R1<R2
D.L1L2规格不相同
(4)这个实验在设计上还存在的不足之处是 实验只进行了一次,结论不具有普遍性 。
【分析】(1)电压表必须与被测量对象并联,且电流从电压表的正接线柱流入,负接线柱流出;
(2)串联电路中,各用电器两端的电压之和等于电源电压;
(3)在串联电路中,灯泡不发光,电流表示数为0时,若电压表的示数不为零,则故障为:与电压表并联的用电器发生了断路,或与电压表串联的用电器发生了短路,两个灯都不发光,说明电路发生了断路。L1比L2暗,说明L1的实际电功率小于L2,结合电功率的计算公式进行分析;
(4)为了使结论具有普遍性,应选择不同规格的灯泡进行多次实验。
【解答】解:(1)电压表所接的B点不动,只断开A点导线,并改接到C点上,来测量L2两端的电压,则会使电压表的正负接线柱接反。所以小明的方法不能测出L2两端的电压;
(2)由表中的数据得,UAB+UBC=2.4V+1.4V=3.8V,约等于UAC的3.7V,在误差范围内,则结论为:串联电路中,各用电器两端的电压之和等于总电压;
(3)在图中的串联电路中,两个灯都不发光,说明电路发生了断路,电压表示数不为零,则故障为L1断路;
A、串联电路中,电流处处相等,则I1=I2,故A错误;
B、L1比L2暗,说明L1的实际电功率小于L2,即P1<P2,由P=UI得,U1<U2,故B正确;
C、由于I1=I2,U1<U2,由欧姆定律知,R1<R2,故C正确;
D、由于两个灯泡的电阻不同,则它们的规格不同,故D正确;
故选:A;
(4)为了使结论具有普遍性,应选择不同规格的灯泡进行多次实验,由表格知,实验只进行了一次,所以不足之处为:实验只进行了一次,结论不具有普遍性。
故答案为:(1)不能,因为电压表的正负接线柱接反了;(2)串联电路中,各用电器两端的电压之和等于总电压;(3)L1断路;A;(4)实验只进行了一次,结论不具有普遍性。
相关试卷
这是一份专题13 电路初探-中考物理实验与探究专题训练(全国通用),文件包含专题13电路初探解析版docx、专题13电路初探原卷版docx等2份试卷配套教学资源,其中试卷共45页, 欢迎下载使用。
这是一份专题08 力-中考物理实验与探究专题训练(全国通用),文件包含专题08力解析版docx、专题08力原卷版docx等2份试卷配套教学资源,其中试卷共46页, 欢迎下载使用。
这是一份专题06 物质 物理属性-中考物理实验与探究专题训练(全国通用),文件包含专题06物质物理属性解析版docx、专题06物质物理属性原卷版docx等2份试卷配套教学资源,其中试卷共71页, 欢迎下载使用。

