2023年中考英语复习倒装句
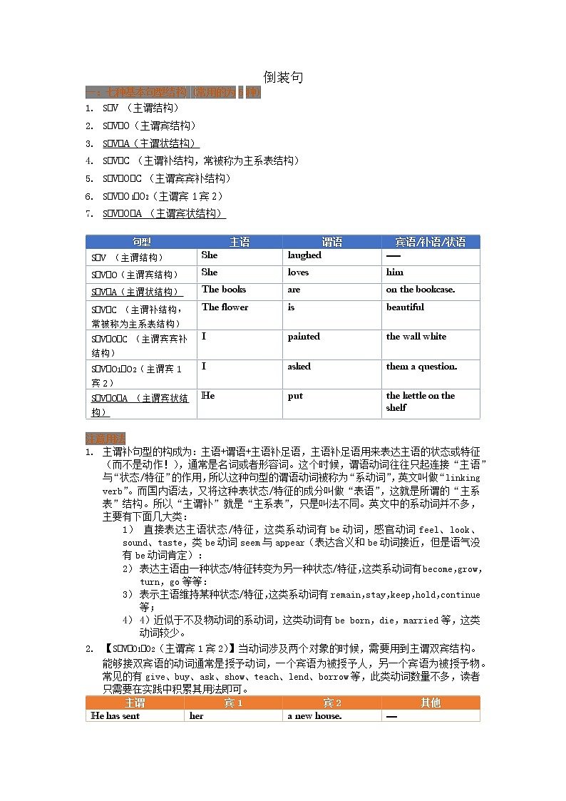
展开倒装句一:七种基本句型结构 (常用的为5种)S➕V (主谓结构)S➕V➕O(主谓宾结构)S➕V➕A(主谓状结构)S➕V➕C (主谓补结构,常被称为主系表结构)S➕V➕O➕C (主谓宾宾补结构)S➕V➕O1➕O2(主谓宾1宾2)S➕V➕O➕A (主谓宾状结构) 句型主语谓语宾语/补语/状语S➕V (主谓结构)Shelaughed----S➕V➕O(主谓宾结构)SheloveshimS➕V➕A(主谓状结构)The booksareon the bookcase.S➕V➕C (主谓补结构,常被称为主系表结构)The flowerisbeautifulS➕V➕O➕C (主谓宾宾补结构)Ipaintedthe wall whiteS➕V➕O1➕O2(主谓宾1宾2)Iaskedthem a question.S➕V➕O➕A (主谓宾状结构)Heputthe kettle on the shelf 注意用法主谓补句型的构成为:主语+谓语+主语补足语,主语补足语用来表达主语的状态或特征(而不是动作!),通常是名词或者形容词。这个时候,谓语动词往往只起连接“主语”与“状态/特征”的作用,所以这种句型的谓语动词被称为“系动词”,英文叫做“linking verb”。而国内语法,又将这种表状态/特征的成分叫做“表语”,这就是所谓的“主系表”结构。所以“主谓补”就是“主系表”,只是叫法不同。英文中的系动词并不多,主要有下面几大类:1) 直接表达主语状态/特征,这类系动词有be动词,感官动词feel、look、sound、taste,类be动词seem与appear(表达含义和be动词接近,但是语气没有be动词肯定):2) 表达主语由一种状态/特征转变为另一种状态/特征,这类系动词有become,grow,turn,go等等:3) 表示主语维持某种状态/特征,这类系动词有remain,stay,keep,hold,continue等;4) 4)近似于不及物动词的系动词,这类动词有be born,die,married等,这类动词较少。【S➕V➕O1➕O2(主谓宾1宾2)】当动词涉及两个对象的时候,需要用到主谓双宾结构。能够接双宾语的动词通常是授予动词,一个宾语为被授予人,另一个宾语为被授予物。常见的有give、buy、ask、show、teach、lend、borrow等,此类动词数量不多,读者只需要在实践中积累其用法即可。主谓宾1宾2其他He has senthera new house.---Can you givemethat bag?---Mr. Chen teachesusEnglish This year 【S➕V➕O➕C (主谓宾宾补结构)】主谓宾宾补SVOC句型中的主谓宾结构还不能完整表达句意,还需要一个成分补充说明宾语的情况。英语中这类谓语动词比接双宾语的动词数量还要少,最常见的包括使役动词make、have,感官动词see、watch,心理活动动词consider、want、think、believe等等。例如: We made him our spokesman.They named the boy Charlie.I saw him come in and go out.They felt the car moving fast.He found the door of study closed to him. 对于主谓宾宾补结构,需要理解三点:1)主谓宾宾补中的任何一个成分都是必须元素,缺少任何一个都会破坏结构的完整性,而不仅仅是意义的完整性;2)宾补可以是任何词性,包括动词:补语词性例句名词We chose him chairman.形容词Keep your friends close, but your enemies closer.动词She noticed him run away from the house.现代分词Don’t keep your mother waiting.过去分词We can hear the window beaten by the heavy rain drops.不定式She wanted him to sing for her friends.介词短语Keep yourself away from him. 总结:1. 决定五大类句型的是动词自身的类型;2.五大类句型可以分为两大类结构:主系表结构和主谓结构(包括主谓、主谓宾、主谓状、主谓双宾、主谓宾宾补,主谓宾状六大类句型); 主谓结构(广义的主谓结构,系动词也是谓语) 主谓结构(狭义的主谓结构)S➕V (主谓结构)S➕V➕O(主谓宾结构)S➕V➕A(主谓状结构)S➕V➕O➕C (主谓宾宾补结构)S➕V➕O1➕O2(主谓宾1宾2)S➕V➕O➕A (主谓宾状结构)主系表结构S➕V➕C (主谓补结构,常被称为主系表结构)

