2023届陕西省咸阳市高考模拟检测(一)生物试题Word版含解析
展开 咸阳市2023年高考模拟检测(一)
生物试题
一、选择题
1. 最新研究发现,在大西洋深海沉积物中存在微生物群体,其中有病毒和古细菌,古细菌遭受病毒感染的频率通常是细菌的两倍。下列关于这些病毒与细菌的叙述,正确的是( )
A. 人们可能会在深海古细菌的细胞内检测到深海病毒的遗传物质
B. 深海新发现的古细菌和病毒都属于生命系统结构层次的范畴
C. 深海中新发现的病毒很可能从环境中直接获取营养物质
D. 深海古细菌核糖体上合成的蛋白质可穿过核孔进入细胞核
【答案】A
【解析】
【分析】生命系统的结构层次包括:细胞、组织、器官、系统、个体、种群、群落、生态系统和生物圈,最基本的生命系统是细胞。一切生命活动都离不开细胞。
【详解】A、古细菌会遭受病毒的感染,病毒会将遗传物质注入到古细菌细胞内,可能会整合到古细菌细胞的DNA中,所以人们可能会在深海古细菌的细胞内检测到深海病毒的遗传物质,A正确;
B、生命系统的结构层次包括:细胞、组织、器官、系统、个体、种群、群落、生态系统和生物圈。最基本的生命系统是细胞,B错误;
C、病毒没有细胞结构,只能寄生在活细胞内才能生存,C错误;
D、古细菌是原核生物,没有以核膜为界限的细胞核,D错误。
故选A。
2. 刚挤出的鲜牛奶加热后有层“厚厚的奶皮”,奶皮的组成一般为:蛋白质10%~20%,脂肪40%~50%,水分10%以下,其余为碳水化合物和矿物质(钙、铁、锌、磷、钾等)。下列相关叙述错误的是( )
A. 奶皮中含多种蛋白质,不一定都由20种氨基酸组成
B. 奶皮中的碳水化合物最可能含乳糖,不能被细胞直接吸收
C. 奶皮中的脂肪,因其氧原子含量高成为细胞中良好的储能物质
D. 奶皮中的铁、锌属于微量元素,缺铁导致血液运输氧气的能力下降
【答案】C
【解析】
【分析】构成蛋白质的基本单位是氨基酸,每种氨基酸分子至少都含有一个氨基和一个羧基,且都有一个氨基和一个羧基连接在同一个碳原子上,这个碳原子还连接一个氢和一个R基,氨基酸的不同在于R基的不同,构成蛋白质的氨基酸有20种。
【详解】A、组成蛋白质的氨基酸共有20种,但并不是每种蛋白质的氨基酸都有20种,A正确;
B、奶皮中的碳水化合物最可能含乳糖,乳糖为二糖,不能被细胞直接吸收,B正确;
C、等质量的脂肪比糖类含有的C、H多,消耗的氧气多,生成的水多,释放的能量多,因此脂肪是细胞中良好的储能物质,C错误;
D、铁、锌属微量元素,Fe2+是血红蛋白的必要成分,血红蛋白是血液中运输氧气的物质,缺铁导致血液运输氧气的能力下降,D正确。
故选C。
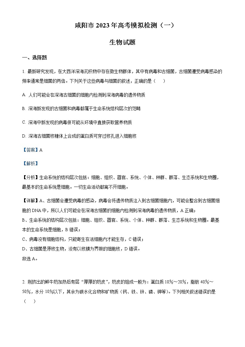
3. 日前三位科学家因发现细胞内囊泡运输的调节机制而获得诺贝尔生理学或医学奖,细胞内囊泡运输一般包括出芽、锚定和融合等过程(如图),下列有关囊泡运输过程的叙述,正确的是( )
A. 抗体分泌的过程中,内质网膜是供体膜
B. 神经递质释放的过程中,高尔基体膜是受体膜
C. 生物膜的功能特性是囊泡运输的结构基础
D. 内质网在囊泡的运输中起交通枢纽的作用
【答案】A
【解析】
【分析】囊泡在细胞内发挥着重要的作用,囊泡膜的成分主要是脂质和蛋白质,可以在细胞内运输物质,内质网、高尔基体和细胞膜等结构可以产生囊泡。
【详解】A、抗体属于分泌蛋白,抗体分泌的过程中,内质网膜可作为供体膜,高尔基体膜可作为受体膜,A正确;
B、神经递质释放的过程中,突触小泡与细胞膜融合,即细胞膜是受体膜,B错误;
C、生物膜的结构特点(具有一定的流动性)是囊泡运输的结构基础,C错误;
D、高尔基体在囊泡的运输中起交通枢纽的作用,D错误。
故选A。
4. 图A为两个渗透装置,溶液a、b为不同浓度的蔗糖溶液,且a溶液浓度>b溶液浓度,c为清水,图B为显微镜下观察到的某植物表皮细胞,下列叙述正确的是( )
A. 图A中的②相当于图B中的⑤、④、⑥
B. 图A中装置2的液面一段时间后会高于装置1的液面
C. 图B中的⑦与图A中的②控制物质进出的原理不同
D. 若图B表示正在吸水的根毛细胞,则④处溶液浓度大于⑧
【答案】C
【解析】
【分析】1、成熟的植物细胞有一大液泡,当细胞液的浓度小于外界溶液的浓度时,细胞液中的水分就透过原生质层进入到外界溶液中,由于原生质层比细胞壁的伸缩性大,当细胞不断失水时,液泡逐渐缩小,原生质层就会与细胞壁逐渐分离开来,即发生了质壁分离。当细胞液的浓度大于外界溶液的浓度时,外界溶液中的水分就透过原生质层进入到细胞液中,液泡逐渐变大,整个原生质层就会慢慢地恢复成原来的状态,即发生了质壁分离复原。
2、结合题意和图示分析,①是a溶液,②是半透膜,③是c清水,④是细胞膜与细胞壁的间隙,⑤是细胞壁,⑥是细胞膜,⑦是液泡膜,⑧是细胞质,其中⑥⑦⑧共同构成原生质层。
【详解】A、图B细胞中含有大液泡,因此可以构成渗透系统,其中原生质层相当于图A中的②半透膜,图B中⑥为细胞膜,⑦为液泡膜,以及两者之间的⑧细胞质共同构成原生质层,故图A中的②相当于图B中的⑥、⑦、⑧,A错误;
B、根据题干“a溶液浓度>b溶液浓度,c为清水”,所以一段时间后装置2的液面低于装置1的液面,B错误;
C、图B中的⑦液泡膜具有选择透过性,而图A中的②则没有选择透过性,只要颗粒大小小于膜上的孔均可以通过,控制物质进出的原理不同,C正确;
D、若图B所示为某农作物根毛细胞,若正在吸水,则④处外界溶液浓度小于⑧,D错误。
故选C。
5. 人体成熟红细胞能够运输O2和CO2,其部分结构和功能如图,①~⑤表示相关过程。下列叙述错误的是( )
A. 血液流经肌肉组织时,气体A和B分别是CO2和O2
B. ①和②是自由扩散,④和⑤是协助扩散
C. 成熟红细胞通过无氧呼吸分解葡萄糖产生ATP,③提供能量
D. 成熟红细胞表面的糖蛋白处于不断流动和更新中
【答案】D
【解析】
【分析】1、人体成熟的红细胞在发育成熟过程中,将细胞核和细胞器等结构分解或排出细胞,为血红蛋白腾出空间,运输更多的氧气;
2、分析题图可知,①和②表示气体进出红细胞,一般气体等小分子进出细胞的方式为自由扩散,③为红细胞通过消耗能量主动吸收K+排出Na+,④是载体蛋白运输葡萄糖顺浓度梯度进入红细胞,⑤是H2O通过水通道蛋白进入红细胞。
【详解】A、根据题意可知,红细胞能运输O2和CO2,肌肉细胞进行有氧呼吸时,消耗O2,产生CO2,可以判断气体A和B分别是CO2和O2,A正确;
B、①和②表示气体进出红细胞,一般气体等小分子进出细胞的方式为自由扩散,④是载体蛋白运输葡萄糖进入红细胞,顺浓度梯度,不需要消耗能量,为协助扩散,⑤是H2O通过水通道蛋白进入红细胞,属于协助扩散,B正确;
C、③为红细胞通过消耗能量主动吸收K+排出Na+,成熟红细胞没有线粒体,不能进行有氧呼吸,只能通过无氧呼吸分解葡萄糖产生ATP,为③提供能量,C正确;
D、成熟红细胞没有核糖体,不能再合成新的蛋白质,细胞膜上的糖蛋白不能更新,糖蛋白存在于细胞膜的外表面,由于细胞膜具有流动性,其表面的糖蛋白处于不断流动中,D错误。
故选D。
6. 蛋白质磷酸化反应是指ATP末端的磷酸转移到底物蛋白质的特定氨基上所进行的化学反应。磷酸化的蛋白质活性改变而做功,从而参与细胞代谢,如下图所示。下列说法错误的是( )
A. ATP末端磷酸基团脱落时伴随能量的转移
B. 磷酸化的蛋白质活性改变但并未变性
C. ATP推动的细胞做功过程属于吸能反应
D. 蛋白质的磷酸化过程伴随ATP的水解,水解产物参与RNA的合成
【答案】D
【解析】
【分析】ATP是腺苷三磷酸的英文名称缩写,ATP分子的结构式可以简写成A-P~P~P,其中A代表腺苷,P代表磷酸基团,~代表一种特殊的化学键,ATP将蛋白质磷酸化,形成ADP和磷酸化的蛋白质,同时蛋白质的空间结构发生改变,当磷酸化的蛋白质上的磷酸基团脱落时会发生形状改变做功。
【详解】A、ATP中特殊化学键不稳定,末端磷酸基团有一种离开ATP而与其他分子结合的趋势,容易脱离,具有较高的转移势能。因此,ATP末端磷酸基团脱落时伴随能量的转移,A正确;
B、蛋白质发生磷酸化,使蛋白质的空间结构改变,从而使蛋白质的活性发生变化,但并没有变性,B正确;
C、ATP推动蛋白质做功的过程中有ATP的水解,ATP的水解与吸能反应有关,C正确;
D、看图可知:蛋白质的磷酸化过程伴随ATP的水解,形成的产物之一是ADP,ADP还需要在脱掉一个磷酸基团才能参与RNA的合成,D错误。
故选D。
7. 多酚氧化酶PPO催化酚形成黑色素是储存和运输过程中引起果蔬褐变的主要原因。为探究不同温度条件下两种PPO活性的大小,某同学设计了实验并对各组酚的剩余量进行检测,结果如下图所示,各组加入的PPO的量相同。下列说法错误的是( )
A. 该实验的自变量是温度和酶的种类,PPO用量是无关变量
B. 与酶B相比,相同温度条件下酶A的活性更高
C. 实验过程中应将底物和酶溶液分别放在相同温度下适当时间后再混合
D. 探究酶B最适温度时,应在30~50°C间设置多个温度梯度进行实验
【答案】B
【解析】
【分析】题图分析:本实验的目的是探究不同温度条件下两种淀粉酶活性的大小,本实验的自变量是温度和酶的种类,因变量是酚的剩余量,即酶的种类和温度;无关变量有pH、反应时间、溶液的量、酶的浓度等。
【详解】A、由分析可知,该实验的自变量是温度和酶的种类,PPO用量是无关变量,无关变量要求相同且适宜,A正确;
B、由实验结果可知,与酶B相比,相同温度条件下酶A的活性更低,因为酶A催化条件下底物的剩余量更多,B错误;
C、为避免实验过程中底物与酶混合过程中温度变化的影响,实验过程中应将底物和酶溶液分别放在相同温度下适当时间后再混合,C正确;
D、根据实验结果,为了探究酶B最适温度时,应在30~50°C间设置多个温度梯度进行实验,而后找到底物剩余量最少的实验组对应的温度即可确定该酶的最适温度,D正确。
故选B。
8. 种子贮藏中需要控制呼吸作用以减少有机物的消耗。若作物种子呼吸作用所利用的物质是淀粉分解产生的葡萄糖,下列关于种子呼吸作用的叙述,错误的是( )
A. 若产生的CO2与乙醇的分子数相等,则细胞只进行无氧呼吸
B. 若细胞只进行有氧呼吸,则吸收O2的分子数与释放CO2的相等
C. 若细胞只进行无氧呼吸且产物是乳酸,则无O2吸收也无CO2释放
D. 若细胞同时进行有氧和无氧呼吸,则吸收O2的分子数比释放CO2的多
【答案】D
【解析】
【分析】呼吸底物是葡萄糖时,若只进行有氧呼吸,则消耗的氧气=生成的二氧化碳量;若只进行无氧呼吸,当呼吸产物是酒精时,生成的酒精量=生成的二氧化碳量。
【详解】A、若二氧化碳的生成量=酒精的生成量,则说明不消耗氧气,故只有无氧呼吸,A正确;
B、若只进行有氧呼吸,则消耗的氧气量=生成的二氧化碳量,B正确;
C、若只进行无氧呼吸,说明不消耗氧气,产乳酸的无氧呼吸不会产生二氧化碳,C正确;
D、若同时进行有氧呼吸和无氧呼吸,若无氧呼吸产酒精,则消耗的氧气量小于二氧化碳的生成量,若无氧呼吸产乳酸,则消耗的氧气量=二氧化碳的生成量,D错误。
故选D。
9. 龙血树在《本草纲目》中被誉为“活血圣药”,有消肿止痛、收敛止血的功效。图甲、乙分别为龙血树在不同条件下相关指标的变化曲线(单位:mmol·cm-2·h-1)。下列叙述错误的是( )
A. 据图甲分析,温度为30 ℃和40 ℃时,叶绿体消耗二氧化碳的速率相等
B. 40 ℃条件下,若黑夜和白天时间相等,龙血树能正常生长
C. 补充适量的无机盐可能导致图乙中D点左移
D. 图乙中影响D、E两点光合速率的主要环境因素相同
【答案】B
【解析】
【分析】据图分析:图甲中,实线表示吸收二氧化碳速率,虚线表示呼吸速率,40℃时净光合速率等于呼吸速率为5。
图乙中,呼吸速率为2,光饱和点时,总光合作用为10。
【详解】A、叶绿体消耗二氧化碳的速率表示总光合速率,总光合作用=呼吸速率+净光合速率,据图甲分析,温度为30 ℃和40 ℃时,叶绿体消耗二氧化碳的速率相等,都为10,A正确;
B、40 ℃条件下,40℃时净光合速率等于呼吸速率为5,若黑夜和白天时间相等,则植物积累有机物的量为(5+5)×12-5×24=0,龙血树不能正常生长,B错误;
C、Mg是叶绿素的组成物质,适量补充Mg植物叶绿素增加光的补偿点减少,D点左移,故补充适量的无机盐(可能含有Mg)可能导致图乙中D点左移,C正确;
D、图乙中影响D、E两点光合速率的主要环境因素相同---光照强度,D正确。
故选B。
【点睛】
10. 如图为人体细胞生命历程的示意图,图中①~⑤为各个阶段的细胞。据图分析,下列叙述正确的是
A. ①在间期开始和间期结束时,细胞的物质运输效率相同
B. 与①相比,④、⑤的分化程度高,二者的细胞全能性降低
C. ④、⑤结构和功能不同的根本原因是细胞中DNA的碱基排列顺序不同
D. 衰老过程中,细胞内水分减少,细胞核体积会逐渐变小
【答案】B
【解析】
【分析】据图可知:①经有丝分裂过程形成②、③,②、③分别分化形成④、⑤。
【详解】A、分裂间期的细胞有适度的生长,与间期开始时相比,间期结束时细胞的相对表面积小,物质运输效率低,A错误;
B、①经有丝分裂过程形成②、③,②、③分别分化形成④、⑤,④、⑤的分化程度高,全能性降低,B正确;
C、④、⑤结构和功能不同的根本原因是基因的选择性表达,二者都起源于受精卵,DNA 中的碱基排列顺序相同,C错误;
D、细胞衰老的特征包括细胞萎缩,细胞内水分减少,细胞体积会逐渐变小以及细胞核的体积增大等,D错误。
故选B。
11. 如图甲、乙、丙、丁表示基因型为AaBb(两对基因独立遗传)的某二倍体生物中的几种细胞分裂图像,下列说法错误的是( )
A. 丙图所示细胞产生的子细胞发生的变异属于染色体数目变异
B. 甲图中基因a来源于基因突变,乙图中基因a来源于基因重组
C. 甲图所示细胞处于有丝分裂的后期,细胞内有4对同源染色体
D. 丁图所示细胞可能为次级精母细胞,细胞内有2对姐妹染色单体
【答案】D
【解析】
【分析】题图分析:甲图处于有丝分裂后期,乙图处于减数第二次分裂中期,丙图处于减数第二次分裂后期,丁图处于减数第二次分裂后期。
【详解】A、丙图中两极分配的染色体数目不同,b基因所在的两条姐妹染色体全部移向了一极,所形成的子细胞内一个为3条染色体,比正常形成的子细胞多一条染色体,一个为1条染色体,比正常形成的子细胞少一条染色体,即发生了染色体数目变异,A正确;
B、该生物的基因型为AaBb,图乙为减数第二次分裂中期,姐妹染色单上含有A和a,且两条染色单体的颜色不完全相同,说明基因a来源于基因重组,甲图为有丝分裂后期,不能发生基因重组,因此甲图中基因a来源于基因突变,B正确;
C、甲图所示细胞处于有丝分裂的后期,染色体数为体细胞的二倍,细胞内有4对同源染色体,C正确;
D、丁图着丝粒已经断裂,不含染色单体,细胞质均等分裂,可能为次级精母细胞或第一极体,D错误。
故选D。
12. 某兴趣小组设计了一个模拟实验来解释遗传学问题,具体做法是甲袋里装入100粒白色围棋子,乙袋里混合装入白色、黑色围棋子各50粒。每次从甲乙袋里各摸出一粒围棋子进行组合并记录数据。该模拟实验不能用来( )
A. 验证对分离现象的解释
B. 探究生男生女的概率问题
C. 解释杂合子自交出现性状分离的现象
D. 探究基因型为AaBB个体产生配子的种类和比例
【答案】C
【解析】
【分析】1、生物体的某些性状是由一对基因控制的,而成对的基因往往有显性和隐性之分,当控制生物性状的一对基因都是显性基因时,显示显性性状;当控制生物性状的基因一个是显性一个是隐性时,显示显性基因控制的显性性状;当控制生物性状的一对基因都是隐性基因,显示隐性性状。
2、男性的性染色体是XY,男性产生的精子含X和Y两种染色体的,女性的性染色体是XX,女性产生的卵细胞只有X的染色体。
【详解】A、甲袋里装入100粒白色围棋子,乙袋里混合装入白色、黑色围棋子各50粒,可模拟测交实验,对分离现象解释的验证,A正确;
B、男性的性染色体是XY,女性的性染色体是XX,男性产生的精子有两种类型即含X和含Y染色体的精子,女性产生的卵细胞只有一种含有X染色体的。因此,1粒黑子1粒白子的组合模拟男性的体细胞(基因组成是XY),2粒白子的组合模拟女性体细胞(基因组成在XX),B正确;
C、甲袋里装入100粒白色围棋子相当于纯合子产生的一种配子,不能模拟解释杂合子自交出现性状分离的现象,C错误;
D、用甲袋里装入100粒白色围棋子代表BB产生,用乙袋里混合装入白色、黑色围棋子各50粒分布代表Aa,每次从甲乙袋里摸出一粒围棋子进行组合并记录数据可探究基因型为AaBB个体产生配子的种类和比例,D正确。
故选C。
13. 若某哺乳动物毛色由3对位于常染色体上、独立分配的等位基因决定,其中:A基因编码的酶可使黄色素转化为褐色素; B基因编码的酶可使该褐色素转化为黑色素; D基因的表达产物能完全抑制A基因的表达;相应的隐性等位基因a、b、d的表达产物没有上述功能。若用两个纯合黄色品种(AAbbDD×aaBBdd) 的动物作为亲本进行杂交,F1雌雄个体相互交配,得到F2。有关说法错误的是( )
A. F1代基因型为AaBbDd,表现为黄色
B. F2代中毛色表现型将出现黄:褐:黑=52:9 :3的比例
C. 上述过程体现了基因通过控制酶的合成间接控制生物的性状
D. 基因与性状并不是简单的线性关系,毛色的形成是多个基因共同作用的结果
【答案】B
【解析】
【分析】1、基因的自由组合定律的实质:位于非同源染色体上的非等位基因的分离或组合是互不干扰的;在减数分裂过程中,同源染色体上的等位基因彼此分离的同时,位于非同源染色体上的非等位基因自由组合。
2、由题意知,该动物的毛色由3对独立遗传的等位基因控制,因此三对等位基因在遗传过程中遵循自由组合定律,由题干给出的代谢途径可知,A_B_dd为黑色,A_bbdd为褐色,aa____、____D_为黄色;两个纯合黄色品种(AAbbDD×aaBBdd)的动物作为亲本进行杂交,F1均为黄色,F2中毛色表现型则会出现黄:褐:黑=52:3:9的数量比,后代的杂交组合是64种,因此子一代基因型是AaBbDd。
【详解】A、由两个纯合黄色品种(AAbbDD×aaBBdd)的亲本杂交得F1代基因型为AaBbDd,表现为黄色,A正确;
B、A_bbdd为褐色,F1 雌雄个体相互交配在F2中占3/4×1/4×1/4=3/64;A_B_dd为黑色,在F2中占3/4×3/4×1/4=9/64,则在F2中黄色占1-3/64-9/64=52/64,故F2 代中毛色表现型将出现黄:褐:黑=52:3:9的比例,B错误;
C、上述过程体现了基因通过控制酶的合成来控制代谢过程,进而控制生物体的性状,是间接控制生物的性状,C正确;
D、在数量上,基因与性状并不是简单的线性关系,在上述过程中存在基因与基因、基因与基因表达产物的相互作用,体现了毛色的形成是多个基因共同作用的结果,D正确。
故选B。
14. 家蚕(2N=56)为ZW型性别决定的生物,雄蚕比雌蚕吃的少而产丝多。正常家蚕幼虫的皮肤不透明,由Z染色体上显性基因T控制,幼虫皮肤透明的家蚕称为“油蚕”,皮肤透明由Z染色体上的t控制,其中,Zt可使雌配子致死,下列相关叙述正确的是( )
A. 利用家蚕幼虫该性状能达到只养雄蚕的目的
B. 家蚕中雌蚕和雄蚕的基因型分别有两种
C. ZTZt与ZTW个体交配,子代雌∶雄=1∶2
D. 雌蚕和雄蚕都有皮肤正常和皮肤透明的个体
【答案】B
【解析】
【分析】题意分析,家蚕的性别决定为ZW型,雄性的性染色体为ZZ,雌性的性染色体为ZW,正常家蚕幼虫的皮肤不透明,由显性基因T控制,“油蚕”幼虫的皮肤透明,由隐性基因t控制,位于Z染色体上。则正常家蚕基因型是ZTZT、ZTZt、ZTW,“油蚕”基因型是ZtZt、ZtW,由于Zt可使雌配子致死,因而不会出现基因型为ZtZt的雄蚕。
【详解】A、家蚕为ZW型性别决定的生物,用基因型为ZtZt和ZTW的个体杂交能达到利用家蚕幼虫该性状能达到只养雄蚕的目的,但由于Zt可使雌配子致死,该群体中没有基因型为ZtZt的雄蚕,因而不能达到相应的目的,A错误;
B、该群体中不存在基因型为Zt的雌配子,而只有基因型为ZT和W雌配子,而雄配子的基因型有ZT和Zt两种,因此,家蚕中雌蚕基因型有ZTW和ZtW,而雄蚕的基因型有ZTZT和ZTZt,B正确;
C、ZTZt与ZTW个体交配,产生后代的基因型和比例为ZTZT∶ZTZt∶ZTW∶ZtW=1∶1∶1∶1,可见子代雌∶雄=1∶1,C错误;
D、该家蚕群体中雌蚕基因型有ZTW和ZtW,而雄蚕的基因型有ZTZT和ZTZt,可见雌家蚕中没有油蚕出现,D错误。
故选B。
15. 下图为肺炎链球菌不同品系间的转化,在R 型菌转化为 S 型菌的过程中,下列相关叙述正确的是( )
A. 加热杀死的S 型菌细胞核中 DNA 降解为多个较短的 DNA 片段
B. 转化产生的S 型菌的 capS 是由R 型菌中的 capR 发生基因突变产生
C. 加入S 型菌的 DNA 和R 型活菌的培养基中只培养出表面光滑的菌落
D. S 型菌表面多糖类荚膜的形成是受 DNA(基因)控制
【答案】D
【解析】
【分析】基因突变是指基因的碱基对发生增添、缺失、替换导致基因结构的改变。广义的基因重组包括转基因技术,狭义的基因重组指自由组合和交叉互换。
【详解】A、S型菌为原核生物,没有细胞核,A错误;
B、转化产生的S型菌中的capS是由R型菌中的capR发生基因重组产生的,B错误;
C、加入S型菌的DNA和R型活菌的培养基中,一段时间后会看到表面光滑的菌落(S型菌)和表面粗糙的菌落(R型菌),C错误;
D、基因控制生物的性状,S型菌表面具有多糖类荚膜,荚膜的形成受DNA(基因)控制,D正确。
故选D。
16. 下图表示某RNA病毒侵入宿主细胞后的增殖过程。下列说法正确的是( )
A. ②过程在该病毒的核糖体中进行
B. 该病毒的RNA不能直接作为翻译的模板
C. ①②③过程中碱基配对的方式是不完全相同的
D. ①过程产生的子链与模板链的碱基排列顺序一样
【答案】B
【解析】
【分析】中心法则:(1)遗传信息可以从DNA流向DNA,即DNA的复制;(2)遗传信息可以从DNA流向RNA,进而流向蛋白质,即遗传信息的转录和翻译。后来中心法则又补充了遗传信息从RNA流向RNA以及从RNA流向DNA两条途径。
【详解】A、病毒没有核糖体,②翻译过程在宿主细胞的核糖体上进行,A错误;
B、该病毒的RNA不能直接作为翻译的模板,而是RNA复制出+mRNA做模板,B正确;
C、①②③均为RNA与RNA配对,配对方式相同,C错误;
D、①过程产生的子链与模板链互补,D错误。
故选B。
17. 关于高等植物细胞中染色体组的叙述,错误的是( )
A. 二倍体植物的配子只含有一个染色体组,每个染色体组中不含同源染色体
B. 由二倍体植物的两个体细胞诱导融合成一个细胞至少含有4个染色体组
C. 二倍体植物的配子中的一个染色体组中都含有常染色体和性染色体
D. 每个染色体组中各染色体DNA的碱基序列不同,但共同控制生物的生长、发育等
【答案】C
【解析】
【分析】1、染色体组的概念:二倍体生物配子中所具有的全部染色体组成一个染色体组。
2、染色体组的特点:①一个染色体组中无同源染色体,形态和功能各不相同;②一个染色体组携带着控制生物生长的全部遗传信息。
【详解】A、二倍体是由含两个染色体组的受精卵发育形成的个体,二倍体植物的配子只含有一个染色体组,每个染色体组中不含同源染色体,A正确;
B、二倍体植物的一个体细胞至少含有2两个染色体组,因此由二倍体植物的两个体细胞诱导融合成一个细胞至少含有4个染色体组,B正确;
C、有些植物没有性染色体,如豌豆,因此二倍体植物的配子中的一个染色体组中不一定含有性染色体,C错误;
D、一个染色体组中的所有染色体在形态和功能上各不相同,因此各染色体DNA的碱基序列不同,但共同控制生物的生长、发育等,D正确。
故选C。
18. 如图是某家族的遗传系谱图,其中甲病和乙病均为单基因遗传病,Ⅱ-5不携带乙病的致病基因。下列叙述错误的是( )
A. 乙病在男性中的发病率高于女性
B. Ⅲ-7一定是乙病致病基因的携带者
C. Ⅱ-3甲病的致病基因来自Ⅰ-2,乙病致病基因来自Ⅰ-1
D. Ⅲ-1与Ⅲ-6婚配,后代既患甲病又患乙病的概率为5/48
【答案】B
【解析】
【分析】系谱图分析:Ⅱ-4和Ⅱ-5均患甲病,却生出了不患甲病的女儿,说明甲病为常染色体显性遗传病;Ⅱ-4和Ⅱ-5均不患乙病,但他们有一个患乙病的儿子,即“无中生有为隐性,又知Ⅱ-5不带有乙病的致病基因,说明乙病是X染色体隐性遗传病。
【详解】A、Ⅱ-4和Ⅱ-5均不患乙病,但有患乙病的儿子,且Ⅱ-5不带有乙病的致病基因,说明乙病的致病基因为隐性,且位于X染色体上,由于男性中只要有一个致病基因即表现为患病,因此,乙病在男性中的发病率高于女性,A正确;
B、设乙病致病基因为b,根据A项分析,乙病为伴X隐性遗传病,因此Ⅱ-4基因型为XBXb,Ⅱ-5基因型为XBY,则Ⅲ-7基因型为XBXb或XBXB,即不一定是乙病致病基因的携带者,B错误;
C、根据Ⅱ-4和Ⅱ-5均患甲病,却生出了不患甲病的女儿可知甲病为常染色体显性遗传病,Ⅰ-1为正常个体,不携带甲病致病基因,则Ⅱ-3的甲病致病基因只能来自I-2,由于乙病为伴X隐性遗传病,则其乙病的致病基因只能来自I-1,C正确;
D、若甲病的致病基因用A/a表示,乙病的致病基因用B/b表示,则Ⅲ-1(其父亲患两种病)的基因型为AaXBY,Ⅲ-6的基因型为1/3AA(1XBXB、1XBXb)、2/3Aa(1XBXB、1XBXb),则二者婚配生出患甲病孩子的概率为1-2/3×1/4=5/6;生出患乙病孩子的概率为1/2×1/4=1/8,因此二者结婚生出的后代既患甲病又患乙病的概率为5/6×1/8=5/48,D正确。
故选B。
19. 为快速培育抗除草剂的水稻(2N=24),育种工作者用下图所示方法进行育种,下列说法不正确的是( )
A. 过程①花药离体培养的理论依据是细胞的全能性
B. 过程②用γ射线照射单倍体幼苗,目的是提高幼苗的突变频率
C. 过程③用除草剂喷洒单倍体幼苗,目的是筛选出抗除草剂的植株
D. 通过过程④和过程⑤,培育出的抗除草剂植株属于四倍体植株
【答案】D
【解析】
【分析】分析图解可知,该育种方式中综合运用了单倍体育种和诱变育种,其中γ射线照射是为了诱导基因发生突变,而除草剂起了选择的作用。由于基因突变大多数是有害的,少数是有利的,因此用除草剂选择后只有少部分植物的叶片保持绿色。
【详解】A、①过程是花药离体培养,理论依据是细胞的全能性,A正确;
BC、诱变可以提高突变的频率,因此过程②用γ射线照射单倍体幼苗,目的是提高幼苗的突变频率,过程③用除草剂喷洒单倍体幼苗,目的是要筛选出抗除草剂的植株,BC正确;
D、植物组织培养为无性繁殖,④是单倍体植株,因此通过过程④和⑤获得的抗除草剂植株仍然是二倍体,D错误。
故选D。
20. 维多利亚湖是一个巨大的水体,含有多个丽鱼物种。研究发现,多个丽鱼物种都是来源于早期的同一个物种,而形成的原因是不同颜色的雄丽鱼专挑特定颜色的雌鱼作为交配对象,形成生殖上相对隔离的族群,而不同的族群以不同生物为食,最终导致新物种的形成。下列有关叙述错误的是( )
A. 根据“收割理论”,丽鱼一般不能将所有猎物都吃掉
B. 不同颜色雌鱼产生的根本原因是基因突变
C. 丽鱼与被捕食者之间会发生共同进化
D. 形成多个丽鱼物种时未经过地理隔离
【答案】A
【解析】
【分析】现代生物进化理论的基本观点:种群是生物进化的基本单位,生物进化的实质在于种群基因频率的改变;突变和基因重组产生生物进化的原材料;自然选择使种群的基因频率发生定向的改变并决定生物进化的方向;隔离是新物种形成的必要条件。
【详解】A、收割理论认为:捕食者往往捕食个体数量多的物种,这样就会避免出现一种或少数几种生物在生态系统中占绝对优势的局面,为其他物种的形成腾出空间,而丽鱼一般不能将所有猎物都吃掉属于精明捕食者策略,A错误;
B、基因突变是产生新基因的途径,即不同颜色雌鱼产生的根本原因是基因突变,进而形成了不同的表型,B正确;
C、丽鱼是捕食者,捕食者和被捕食者之间在相互选择中会发生共同进化,C正确;
D、由题干可知,维多利亚湖是一个巨大的水体,不存在地理隔离,即形成多个丽鱼物种时未经过地理隔离,D正确。
故选A。
21. 下列有关内环境稳态调节的叙述,错误的是( )
A. 内环境稳态一旦遭到破坏,必然会引起代谢紊乱
B. 长跑比赛时运动员大量出汗有利于机体体温的稳定
C. 细胞既依赖于内环境,也参与内环境的形成和维持
D. 人体产生的CO2只能来自线粒体,它不参与维持内环境的调节
【答案】D
【解析】
【分析】1.内环境由细胞外液组成,包括组织液、淋巴、血浆等。内环境是组织细胞生活的直接环境,是细胞与外界环境之间进行物质交换的媒介。细胞外液与生活在其中的细胞之间可以进行物质交换,组织液与血浆之间也可以进行物质交换,但组织液→淋巴→血浆是单向的。
2.正常机体通过调节作用,使各个器官、系统调节活动,共同维持内环境的相对稳定状态叫做内环境稳态。内环境的相对稳定包括内环境的化学成分及理化性质的相对稳定,内环境稳态是机体进行正常生命活动的必要条件。
【详解】A、内环境稳态是机体进行正常生活活动的必要条件,一旦遭到破坏,必然会引起代谢紊乱,A正确;
B、长跑比赛时运动员运动过程中产热量增加,此时大量出汗能通过汗液蒸发过程使散热量增加,因而有利于机体体温的稳定,B正确;
C、内环境稳态能为细胞正常生命活动提供必要条件,同时细胞代谢活动也会影响内环境稳态,可见,细胞既依赖于内环境,也参与内环境的形成和维持,C正确;
D、人体产生的CO2只能来自线粒体,是有氧呼吸的产物,其作为调节因子,参与维持内环境的调节,如当血浆中二氧化碳浓度上升时会引起呼吸运动加强、加快,D错误。
故选D。
22. 如图将记录仪的两个电极分别放置在神经纤维膜外的a、c两点,c点所在部分已用某种药物处理,其余部位均正常(b 点是ac中点)。刺激前、后的电位变化如图( 黑色区域为兴奋部位,阴影区域为被药物处理部位)。以下说法正确的是( )
A. 兴奋传到b点时记录仪的指针不偏转
B. 被处理部位c点的膜外电位为零电位
C. 结果表明兴奋在神经纤维上双向传导
D. 结果表明兴奋在神经纤维上以电信号形式传导
【答案】D
【解析】
【分析】静息时,神经细胞膜对钾离子的通透性大,钾离子大量外流,形成内负外正的静息电位;受到刺激后,神经细胞膜的通透性发生改变,对钠离子的通透性增大,钠离子内流,形成内正外负的动作电位,兴奋部位和非兴奋部位形成电位差,产生局部电流,兴奋传导的方向与膜内电流方向一致。
【详解】A、当在a点左侧给予刺激时,a点先发生电位变化,膜外电位由正变负,当兴奋传至b点时,a点膜外又恢复为正电位,而此时c点膜外仍为负电位,故兴奋传到b点时记录仪的指针还是与受刺激前一样,向右偏转,A错误;
B、神经纤维未受刺激时,膜外(a、 c两点)为正电位,指针应不偏转,但从图中可以看出,神经纤维未受刺激时,指针向右侧偏转,说明c点为负电位,由此推测被某种药物处理后,c点的膜外电位为负电位,B错误;
C、分析图可知,该实验结果并未表明兴奋在神经纤维上双向传导,只能说明兴奋沿着a→b→c方向传导,C错误;
D、由上图兴奋传导的过程中指针的偏转变化可知兴奋在神经纤维上以电信号形式传导,D正确。
故选D。
23. 胰液分泌的调节是一个复杂的过程,如图为胰液分泌调节的部分示意图,下列说法错误的是( )
A. 从功能上看,神经A和B 分别属于传入神经和传出神经
B. 引起胰液分泌增加的调节方式包括神经调节、体液调节
C. 胰腺细胞上既有激素A的受体也有激素B的受体,激素B可能是促胰液素
D. 激素A比神经B作用速度快、持续时间长
【答案】D
【解析】
【分析】与神经调节相比较,体液调节反应比较缓慢,作用持续的时间比较长,作用的范围比较广泛。很多类型的体液调节,是通过神经影响激素分泌,再由激素对机体功能实行调节的方式,也被称为神经-体液调节。
【详解】A、从图中信息可知,神经A和神经B分别属于传入神经和传出神经,A正确;
B、由题图可知,通过神经A、神经中枢、神经B可实现对胰腺的调节,激素A、激素B也对胰腺有调节作用,故引起胰液分泌增加的调节方式有神经调节和体液调节,B正确;
C、小肠黏膜分泌的促胰液素具有促进胰腺分泌胰液的作用,激素A、B都能作用于胰腺细胞,故胰腺细胞含有两种激素的受体,C正确;
D、与神经调节相比,激素调节持续时间长但作用速度慢,D错误。
故选D。
24. 2022年12月7日,国务院联防联控领导小组颁布了疫情防控新10条,对当前的防疫工作做出了优化指导,对全民核酸检测不再做具体要求。新冠病毒检测包括核酸检测和抗体检测等,核酸检测一般采用咽拭子的方式,而抗体检测一般通过抽血的方式。下列关于二者的叙述,错误的是( )
A. 抗体检测阳性可以用来判断人体是否感染过病毒
B. 核酸检测阳性可以判断人体是否感染新冠病毒
C. 抗体检测比核酸检测更灵敏,更能确定患者是否具有传染性
D. 新冠康复者检查会出现核酸检测阴性,抗体检测阳性的情况
【答案】C
【解析】
【分析】抗体检测为阳性,说明该人体内含有新冠病毒抗体,证明此人感染过新冠病毒(或注射过新冠疫苗),从而产生了抗体,而核酸检测为阴性,说明此时不含新冠病毒,即曾感染过新冠病毒(或注射过新冠疫苗),现已康复或未被感染过该病毒;核酸检测呈阳性,说明此时含有新冠病毒,是患者。
【详解】A、抗体检测阳性,说明人体内针对该病毒发生过体液免疫,因此可用于判断人体是否感染过病毒,A正确;
B、核酸检测阳性说明人体内含有该病毒核酸,可以判断人体是否感染新冠病毒,B正确;
C、抗体检测阳性也可能是感染过该病毒的康复者,而此时不具有传染性,若为正在感染了该病毒的个体,则具有传染性,因此确定患者是否具有传染性时,核酸检测比抗体检测更灵敏,C错误;
D、新冠康复者体内的病毒可能已经全部被清除,因此检查会出现核酸检测阴性,但由于发生过体液免疫,因此抗体检测阳性,D正确。
故选C。
25. 图是一株盆栽植物,下列相关叙述正确的是( )
A. 如果摘除图中的部位①,则②处生长素浓度会高于④处
B. 如将该植物向左侧水平放置,茎将向上生长,表现出生长素作用的两重性
C. 该株植物产生生长素的部位只有①处,②、④处不能产生生长素
D. 给予该植物右侧光照,则④侧生长素浓度会高于③侧
【答案】A
【解析】
【分析】根据甲图所示,①表示顶芽,②表示侧芽,顶芽产生的生长素向下运输,在侧芽部位积累。
【详解】A、顶芽产生的生长素会在靠近顶芽的位置④侧芽处积累,且生长素具有极性运输的特点,故如果摘除图中的部位①,④处来自顶芽的生长素浓度减小,则②处生长素浓度会高于④处,A正确;
B、植物水平放置时,由于受到重力的作用,近地侧生长素浓度高于远地侧,而茎对生长素相对不敏感,所以近地侧生长素浓度高生长快,背地侧浓度低生长慢,没有体现两重性,B错误;
C、幼嫩的芽、叶和发育中的种子均可产生生长素,故该株植物产生生长素的部位有①、②、④,C错误;
D、给予该植物右侧光照,由于生长素具有横向运输的特点,故④侧生长素浓度会低于③侧,D错误。
故选A。
26. 下列与植物激素调节有关的叙述,不正确的是( )
A. 可利用适宜浓度的赤霉素促进细胞伸长,使植物增高
B. 细胞分裂素的合成部位主要是根尖,主要作用为促进细胞分裂
C. 乙烯属于气体类激素,只能由发育中的果实产生,可促进果实成熟
D. 脱落酸抑制种子发芽,赤霉素促进发芽,二者具有拮抗作用
【答案】C
【解析】
【分析】1、生长素具有促进植物生长的作用,在生产上的应用主要有:①促进扦插的枝条生根;②促进果实发育;③防止落花落果。生长素可促进细胞伸长。
2、赤霉素生理作用:促进茎秆伸长、解除种子休眠。
3、细胞分裂素在进行细胞分裂的器官中含量较高,主要作用是促进细胞分裂,此外还能诱导芽的分化,延缓叶片的衰老。细胞分裂素主要在根尖合成。
4、乙烯主要作用是促进果实成熟,植物体各部位都能合成。
5、脱落酸是植物生长抑制剂,它能够抑制细胞的分裂和种子的萌发,还有促进叶和果实的衰老和脱落,促进休眠和提高抗逆能力等作用。
【详解】A、赤霉素可促进茎秆伸长、使得植物长高,A正确;
B、细胞分裂素在进行细胞分裂的器官中含量较高,主要作用是促进细胞分裂,要在根尖合成,B正确;
C、乙烯主要作用是促进果实成熟,植物体各部位都能合成,C错误;
D、脱落酸抑制细胞的分裂和种子的萌发,赤霉素可解除种子休眠,二者具有拮抗作用,D正确。
故选C。
27. 2020年初爆发的沙漠蝗灾持续数月,席卷了从西非、东非、西亚至南亚的20多个国家,严重影响了当地的农业生产,导致全球性粮食危机。以下相关叙述错误的是( )
A. 调查沙漠蝗虫幼体(跳蝻)的种群密度常用样方法
B. 调查蝗虫种群的年龄组成有助于预测蝗虫种群数量变化趋势
C. 沙漠蝗虫迁徙到新环境后其出生率大于死亡率一定会导致其种群密度短期内迅速增加
D. 沙漠雄蝗会释放挥发性化合物苯乙腈趋避同种雄虫,提高交配效率,体现了信息传递在生物种群繁衍中有重要作用
【答案】C
【解析】
【分析】估算种群密度时,常用样方法和标志重捕法,其中样方法适用于调查植物或活动能力弱、活动范围小的动物,标志重捕法适用于调查活动能力强、活动范围大的动物。
【详解】A、跳蝻活动能力弱,活动范围小,因此调查沙漠蝗虫幼体(跳蝻)的种群密度常用样方法,A正确;
B、种群的年龄组成能预测种群出生率和死亡率的大小,进而对蝗虫种群的变化进行预测,B正确;
C、种群数量的变化影响因素较多,只有出生率大于死亡率,不一定会导致其种群密度短期内迅速增加,C错误;
D、沙漠雄蝗会释放挥发性化合物苯乙腈趋避同种雄虫,以减少求偶竟争,提高交配效率,由此可见生物种群的繁衍离不开信息的传递,D正确。
故选C。
28. 草原上,牧草的地下根(a)不可食。在地上,羊摄食部分茎、叶(b),未被食用部分落入地表(c)。在羊摄食的能量(b)中,部分以粪便(排遗量,d)形式排出,部分以有机氮如尿素、尿酸(排泄量e,羊代谢产生)等形式排出,还有一部分通过呼吸作用散失(f)。若a~f表示一年中的能量增量,下列说法错误的是( )
A. 一年内,牧草用于生长、发育和繁殖的能量为a+b+c
B. 牧草的能量传向羊时,传递率小于(b-d)/(a+b+c)
C. 一年内,羊从牧草中获得能量为b-d
D. 一年内,牧草流向分解者的能量为c+d+e
【答案】D
【解析】
【分析】1、同化量=摄入量-粪便量=呼吸作用散失能量+用于生长。
2、每一个营养级能量去向包括呼吸作用消耗、流向下一个营养级(最高营养级例外)、流向分解者、未利用。
【详解】A、一年内,牧草的净光合量,也就是用于生长、发育和繁殖的能量为a+b+c,A正确;
BC、牧草的同化量为牧草的真正光合量,这个值大于净光合量(a+b十c),一年内,羊从牧草中获得的能量为摄入量-排遗量(粪便量)=b-d,因此,牧草与羊之间能量的传递率小于(b-d)/(a+b+c),BC正确;
D、排泄量(e)是羊代谢产生的,是以有机氮(尿素、尿酸)的形式排出体外,e属于羊同化量中的一部分,是羊流向分解者的能量,c是牧草未被食用部分落入地表的能量,最终被分解者利用,d是羊的粪便中的能量,属于牧草同化量的一部分,最终也被分解者利用,因此牧草流向分解者的能量为c+d,D错误。
故选D。
【点睛】
29. 研究人员为探讨不同放牧强度对草群特征和物种多样性的影响,在新疆某马场划出一个实验区,设置5个大小均为650m×120m的放牧区,用不同数量的马群(其他条件相同)放牧一段时间后,结果如下表所示。下列说法错误的是( )
处理区
草群丰富度(种)
草群高度(cm)
草群密度(株/m2)
不放牧区
22
14.1
305.4
轻度放牧区
23
9.6
324.8
中度放牧区
25
9.3
329.1
重度放牧区
18
7.2
254.5
A. 统计处理区的草群丰富度可能使用的是记名计算法
B. 与不放牧区相比较,轻度放牧区草群的再生能力更强
C. 中度放牧使下层草群获得更多的光照,有利于提高草群的密度
D. 随着放牧强度的增加,草群对光能的利用能力逐渐提高
【答案】D
【解析】
【分析】分析表格:表中为“不同放牧强度对草群特征和物种多样性的影响”,随着放牧强度增加,草群高度和密度不断减少,而草群丰富度先升高后降低。
【详解】A、对于牧草种群密度的调查方法是样方法,样方法的关键是随机取样,A正确;
B、据图可知,与不放牧区相比较,轻度放牧区草群的再生能力更强,表现为轻度放牧区的草群丰富度和草群密度更大,B正确;
C、据表可知,中度放牧区的草群高度较低,使下层草群获得更多的光照,有利于提高草群的密度,C正确;
D、据表可知,随着放牧强度的增加,草群高度和密度不断减少,而草群丰富度先升高后降低,草群对光能的利用率并非逐渐提高,D错误。
故选D。
30. 同位素标记法是分子生物学常用的实验技术,有关该技术的应用及结果不合理的是( )
实验材料
实验处理
实验结果
A
15N标记大肠杆菌
置于14N培养基中培养多代
子代DNA均含有14N的碱基
B
胰腺腺泡细胞
置于3H标记的亮氨酸培养液中培养
一段时间后高尔基体能检测到放射性
C
小白鼠
让小白鼠吸入18O2
一段时间后小鼠尿液中含H218O
D
小球藻
给小球藻提供14CO2
14C最先出现在C5中
A. A B. B C. C D. D
【答案】D
【解析】
【分析】有氧呼吸的第一、二、三阶段的场所依次是细胞质基质、线粒体基质和线粒体内膜。有氧呼吸第一 阶段是葡萄糖分解成丙酮酸和[H],合成少量ATP;第二阶段是丙酮酸和水反应生成二氧化碳和[H],合成少量ATP;第三阶段是氧气和[H]反应生成水,合成大量ATP。
【详解】A、 将15N标记大肠杆菌置于14N培养基中培养多代,根据DNA复制半保留的特点,子代DNA均含有14N的碱基,A正确;
B、胰腺腺泡细胞能分泌分泌蛋白,分泌蛋白合成与分泌过程:核糖体合成蛋白质→内质网进行粗加工→内质网“出芽”形成囊泡→高尔基体进行再加工形成成熟的蛋白质→高尔基体“出芽”形成囊泡→细胞膜,故用3H标记的亮氨酸,一段时间后高尔基体能检测到放射性,B正确;
C、在有氧呼吸的第三阶段,氧气和[H]反应生成水,故让小白鼠吸入18O2,一段时间后小鼠尿液中含H218O,C正确;
D、向小球藻提供用14C标记的CO2,光照一段时间后,由于C5与CO2反应生成C3,14C最先出现在C3中,D错误。
故选D
二、非选择题
31. 莲藕是被广泛用于观赏和食用的植物。研究人员通过人工诱变筛选出一株莲藕突变体,其叶绿素含量仅为普通莲藕的56%。图1表示在25℃时不同光照强度下突变体和普通莲藕的净光合速率。图2中A、B表示某光照强度下突变体与普通莲藕的气孔导度(可表示单位时间进入叶片单位面积的CO2量)和胞间CO2浓度。回答下列问题:
(1)藕的气腔孔与叶柄中的气腔孔相通,因此藕主要进行_____呼吸。在藕采收的前几天,向藕田灌水并割去荷叶的叶柄,有利于_____,提高藕的产量。
(2)图1中光照强度低于a时,突变体莲藕的净光合速率低于普通莲藕,据题意推测引起这种差异的主要原因是_____,导致光反应减弱。
(3)据图2分析,_____(填“普通”或“突变体”)莲藕在单位时间内固定的CO2多,该过程发生的场所是_____。若突然停止光照,则短时间内叶绿体中含量减少的物质有_____(填序号:①C5②ATP ③NADPH ④C3)。
(4)图1中,光照强度大于a点时,突变体具有较高的净光合速率,推测可能的原因:一方面外界的_____弥补了内部某些缺陷带来的不利影响,另一方面可能突变体的暗反应效率较高。
(5)提取普通莲藕叶绿体中的色素,用圆形滤纸层析分离色素,其装置如图3A所示,分离结果如图3B所示,①~④表示色素带。据题意分析,突变体的色素带中与普通莲藕具有较大差异的是_____。(用图3B中编号表示)
【答案】(1) ①. 有氧 ②. 减少氧气进入,降低呼吸作用,减少有机物的消耗
(2)突变体的叶绿素含量较低
(3) ①. 突变体 ②. 叶绿体基质 ③. ①②③
(4)较强(充足)的光照
(5)③④
【解析】
【分析】影响光合作用的环境因素包括:光照强度、二氧化碳浓度、温度等;影响光合作用的内因包括:色素的含量,酶的数量等。据图分析:图1中,光照强度大于a时,突变体莲藕的净光合速率大于普通莲藕。图2中突变体莲藕的气孔导度大于普通莲藕,但胞间二氧化碳浓度两者相当,说明突变体莲藕利用二氧化碳的能力高于普通莲藕。
【小问1详解】
藕的气腔孔与叶柄中的气腔孔相通,因此藕有充足的氧气进行有氧呼吸,即主要进行有氧呼吸。在藕采收的前几天,要向藕田灌水并割去荷叶的叶柄,这有利于减少氧气供应,降低呼吸作用,从而减少有机物的消耗而提高藕的品质。
【小问2详解】
影响光反应的主要外界因素是光照强度,内因是光合色素的含量,图1中光照强度低于a时,在相同光照强度下,突变体莲藕的净光合速率低于普通莲藕,可能是突变体的叶绿素含量较低,吸收光能较少,使其光反应减弱。
【小问3详解】
图2显示:突变体莲藕气孔导度较普通莲藕的大,进入叶片的CO2多,而胞间CO2浓度与普通莲藕相近,说明突变体莲藕的光合速率较高,能较快地消耗CO2,所以突变体莲藕在单位时间内固定的CO2 多,CO2的固定发生在叶绿体基质中。突然停止光照,光反应减弱(产生ATP和NADPH减少)进而导致暗反应C3的还原速率减弱,短时间内CO2固定速率不变,因此C3含量增加,而C5含量减少,即①②③符合题意。
【小问4详解】
图1中,大于a点的光强时,与普通莲藕相比突变体莲藕虽叶绿素含量少,却具有较高的净光合速率,其可能的原因是突变体莲藕的气孔导度大于普通莲藕,但胞间二氧化碳浓度两者相当,说明突变体的暗反应效率较高,另外可能是充足的光照弥补了色素缺乏的不利影响。
【小问5详解】
由于突变体莲藕叶绿素含量仅为普通莲藕的56%,在光合色素的分离实验中,①~④表示色素带分别是胡萝卜素、叶黄素、叶绿素a、叶绿素b,所以突变体的色素带中与普通莲藕具有较大差异的是③④。
32. 某二倍体自花受粉植物的高秆(D)对矮秆(d)为显性,抗病(T)对感病(t)为显性,且两对基因独立遗传。
(1)两株植物杂交时,产生的 F1中出现高秆感病的概率为 1/8,则该两株植物的基因型为____________ 。
(2)用纯种高秆植株与矮秆植株杂交得 F1,在 F1自交时,若含d 基因的花粉有一半死亡,则 F 2代的表现型及其比例是____________ 。
(3)若以纯合高秆感病与纯合矮秆抗病品种进行杂交实验,F 1植株自交得 F2,F2植株自交。单株收获F 2中高秆抗病植株的种子,每株的所有种子单独种植在一起可得到一株系。观察多个这样的株系,则所有株系中,理论上有____________ 的株系F3的性状分离比为 9:3:3:1。
(4)科学家将该植物(2n=24)萌发的种子进行了太空育种,杂交后代出现了单体植株(2n-1)。单体植株若为母本,减数分裂可产生染色体数为____________的雌配子。若对该单体植株的花粉进行离体培养时,发现 n-1 型配子难以发育成单倍体植株,其原因最可能是 ____________。
【答案】(1)DdTt和ddTt
(2)高杆:矮杆=5:1
(3)4/9 (4) ①. 11或12 ②. 缺少的染色体上含有某些生长发育必需的基因
【解析】
【分析】高秆(D)、矮秆(d),抗病(T)、(t)这两对基因独立遗传,说明两对等位基因控制的性状遵循自由组合定律。
【小问1详解】
产生的 F1中出现高秆感病的概率为 1/8,1/8=1/4×1/2,故两亲本都为高秆(Dd),一个亲本为抗病杂合(Tt)、另一个为感病(tt),故两亲本的基因型为DdTt和ddTt。
【小问2详解】
由题可知F1的基因型为Dd,在 F1自交时,若含d 基因的花粉有一半死亡,则它产生的可育雄配子基因型及比例为:D:d=2:1,雌配子的种类及比例为D:d=1:1,雌雄配子随机结合得 F2, F2代基因型及比例为:DD:Dd:dd=2:3:1,故表现型及其比例是高秆:矮秆=5:1。
【小问3详解】
若以纯合高秆感病与纯合矮秆抗病品种进行杂交实验,F 1植株自得 F2,F2的表型及比例可以写成:高秆抗病:高秆感病:矮秆抗病:矮秆感病=9:3:3:1。F 2中高秆抗病植株自交后代性状分离比为9:3:3:1,可以推出这样的高秆抗病植株的基因型为DdTt,它占F 2中高秆抗病植株的比例为1/2 × 1/2 ÷ 9/16=4/9。
【小问4详解】
单体植株产生的雌配子有两种,染色体数分别为n和n-1,其中n=12,故单体植株产生的雌配子中染色体数为12或11;若对该单体植株的花粉进行离体培养时,发现 n-1 型配子难以发育成单倍体植株,其原因最可能是缺少的染色体上含有某些生长发育必需的基因。
33. 暴饮暴食、过量饮酒和高盐饮食都不利于健康。结合所学知识回答以下问题:
(1)正常人体的血糖浓度是_____g/L,当正常机体中血糖浓度过高时,可直接刺激胰岛B细胞,促进其分泌胰岛素,胰岛素能_____, 从而使血糖浓度下降,恢复正常浓度范围,正常人即使不摄入脂肪,但饮食中含有过量糖分也会使人发胖,原因是________。
(2)研究表明,人体在摄入250毫升的某酒精饮料后会排出800毫升至1000毫升的水,排出的水分相当于摄入饮料的4倍,从而导致机体脱水,其可能原因是血浆中过高浓度的酒精会抑制下丘脑合成和分泌_____激素,据此推测人体过量饮酒后尿量会______ (填“增加”“减少”或“不变”)。为验证乙醇是通过抑制该激素的释放来影响尿量,研究小组将若干实验大鼠随机均分成两组,甲组大鼠灌胃适量乙醇溶液,乙组大鼠灌胃等量蒸馏水,半小时后检测并比较两组大鼠的尿量差异。请评价该实验力案是否合理并说明理由_______。
(3)高盐饮食导致尿量减少是_____调节的结果。请用文字和箭头描述吃的食物过咸时引起渴觉的过程:________________________。
【答案】(1) ①. 0.8~1.2 ②. 加速组织细胞摄取、利用和储存葡萄糖 ③. 体内的糖分会转化成脂肪
(2) ①. 抗利尿 ②. 增加 ③. 不合理,半小时后检测并比较两组大鼠的尿量差异的同时,还要检测并比较两组大鼠抗利尿激素的含量
(3) ①. 神经-体液(或神经调节和体液) ②. 食物过成→细胞外液渗透压升高→下丘脑渗透压感受器兴奋→大脑皮层→渴觉
【解析】
【分析】人体水盐平衡的调节
1.体内水少或吃的食物过咸时→细胞外液渗透压升高→下丘脑感受器受到刺激→垂体释放抗利尿激素多→肾小管、集合管重吸收增加→尿量减少,同时大脑皮层产生渴觉(饮水);
2.体内水多→细胞外液渗透压降低→下丘脑感受器受到刺激→垂体释放抗利尿激素少→肾小管、集合管重吸收减少→尿量增加。
体内血糖平衡调节过程如下:
当血糖浓度升高时,血糖会直接刺激胰岛B细胞引起胰岛素的合成并释放,同时也会引起下丘脑的某区域的兴奋发出神经支配胰岛B细胞的活动,使胰岛B细胞合成并释放胰岛素,胰岛素促进组织细胞对葡萄糖的摄取、利用和贮存,从而使血糖下降;当血糖下降时,血糖会直接刺激胰岛A细胞引起胰高血糖素的合成和释放,同时也会引起下丘脑的另一区域的兴奋发出神经支配胰岛A细胞的活动,使胰高血糖素合成并分泌,胰高血糖素通过促进肝糖原的分解和非糖物质的转化从而使血糖上升,并且下丘脑在这种情况下也会发出神经支配肾上腺的活动,使肾上腺素分泌增强,肾上腺素也能促进血糖上升。
【小问1详解】
正常人体内的血糖浓度是0.8~1.2g/L。胰岛素能促进组织细胞加速摄取、利用和储存葡萄糖从而使血糖浓度下降。胰岛细胞能直接感受到血糖含量的变化,还可以受下丘脑神经控制,即接受神经传来的兴奋间接发挥调节作用。由于体内的糖分过多时,会大量转化成脂肪,但脂肪只有在糖类供能障碍时,才能分解供能,因此,正常人即使不摄入脂肪,但饮食中含有过量糖分也会使人发胖,而且减肥还比较难。
【小问2详解】
研究表明,人体在摄入250毫升的某酒精饮料后会排出800毫升至1000毫升的水,排出的水分相当于摄入饮料的4倍,从而导致机体脱水,其可能原因是血浆中过高浓度的酒精会抑制下丘脑合成和分泌抗利尿激素,进而表现为肾小管和集合管对水分的重吸收能力减弱,尿量增多,即人体过量饮酒后尿量会增加。为验证乙醇是通过抑制该激素的释放来影响尿量,根据本实验的目的可知,本实验的自变量为是否提供乙醇,因变量是抗利尿激素的释放量变化,据此,研究小组将若干实验大鼠随机均分成两组,甲组大鼠灌胃适量乙醇溶液,乙组大鼠灌胃等量蒸馏水,半小时后检测并比较两组大鼠的尿量差异。该实验设计不能达到预期的实验目的,因为只是证明了乙醇能引起尿量增加,但并没有验证原因,因此,半小时后检测并比较两组大鼠的尿量差异的同时,还要检测并比较两组大鼠抗利尿激素的含量。
【小问3详解】
高盐饮食导致尿量减少是神经和体液共同调节的结果。具体调节过程为:食物过成→细胞外液渗透压升高→下丘脑渗透压感受器兴奋→大脑皮层→渴觉,渴觉的产生引起大量饮水,同时下丘脑的神经分泌细胞还会分泌并通过垂体释放抗利尿激素,进而促进肾小管和集合管对水分的重吸收,进而使尿量减少,细胞外液渗透压下降。
【点睛】熟知血糖平衡的调节和水盐平衡的调节过程是解答本题的关键,能利用所学知识解释生活中的问题是解答本题的必备能力。
34. 人工湿地是由人工建造和控制运行的与沼泽地类似的地面,污水与污泥在沿一定方向流动的过程中,主要利用人工基质、微生物、植物等对污水进行净化。如图甲为人工湿地示意图,回答下列问题:
(1)在建造人工湿地时,从进水口到出水口的不同地段,分别种植不同的湿地植物,体现了生物群落的_____结构。
(2)某调查小组在研究过程中发现,挺水植物如香蒲、美人蕉等能够向水中分泌萜类化合物、类固醇等,抑制藻类的生长;也能开鲜艳的花,吸引昆虫,这一现象体现了生态系统的信息传递能够_____。
(3)经过处理后的污水流入上行池,在上行池中可以养殖一些鱼、虾等水生动物,获取一定的经济利益。该调查小组对该湿地生态系统的能量流动进行了定量分析(如图乙),A、B、C、D表示该湿地生态系统的生物成分,其中D代表_____,其在人工湿地生态系统中的作用是_____。由图乙可知,能量流动具有_____特点。
(4)该调查小组在调查该湿地后,向相关部门提出建议:应对流入该人工湿地的重点污染源进行控制,提出此建议的理由是_____。
【答案】(1)水平 (2)调节生物的种间关系,以维持生态系统的稳定
(3) ①. (初级)消费者 ②. 加快生态系统的物质循环 ③. 单向流动、逐级递减
(4)生态系统的自我调节能力具有一定的限度,当外界干扰因素的强度超过一定限度时,生态系统的稳定性急剧下降,生态平衡就会遭到严重破坏
【解析】
【分析】题图分析,图甲为人工湿地示意图,污水与污泥在沿一定方向流动的过程中,主要利用人工基质、微生物、植物等对污水进行净化。下图表示该生态系统的能量流动简图,A、B、C、D表示该湿地生态系统的生物成分,其中A表示生产者,B表示分解者,C表示次级消费者,D表示初级消费者。
【小问1详解】
在建造人工湿地时,从进水口到出水口的不同地段,分别种植不同的湿地植物,体现了群落的水平结构,水平结构的呈现与水分中的无机盐含量、光照的明暗等有关。
【小问2详解】
某调查小组在研究过程中发现,挺水植物如香蒲、美人蕉等能够向水中分泌萜类化合物、类固醇等,这些化合物属于化学信息,能抑制藻类的生长;也能开鲜艳的花,吸引昆虫,这一现象体现了生态系统的信息传递能够调节生物的种间关系,以维持生态系统的稳定。
【小问3详解】
经过处理后的污水流入上行池,在上行池中可以养殖一些鱼、虾等水生动物,获取一定的经济利益。该调查小组对该湿地生态系统的能量流动进行了定量分析(如图乙),A、B、C、D表示该湿地生态系统的生物成分,根据能量值可确定,其中D代表初级消费者,其在人工湿地生态系统中的作用表现为加快生态系统的物质循环,在生态系统稳定性的维持中起着重要作用。由图乙中的能量值可以看出,能量流动表现为单向流动、逐渐递减的特点。
【小问4详解】
该调查小组在调查该湿地后,向相关部门提出建议:为了维持生态系统的稳定,应对流入该人工湿地的重点污染源进行控制,这是因为生态系统的自我调节能力是有一定限度的,当外界干扰因素的强度超过一定限度时,生态系统的稳定性急剧下降,生态平衡就会遭到严重破坏。
2023届陕西省咸阳市高考模拟检测(二)理综生物试题(含答案): 这是一份2023届陕西省咸阳市高考模拟检测(二)理综生物试题(含答案),共14页。试卷主要包含了单选题,读图填空题,填空题,实验探究题等内容,欢迎下载使用。
2023届陕西省咸阳市高考模拟检测(一)生物试题 含解析: 这是一份2023届陕西省咸阳市高考模拟检测(一)生物试题 含解析,共31页。
2023届陕西省咸阳市高考模拟检测(一)生物试题 Word版含解析: 这是一份2023届陕西省咸阳市高考模拟检测(一)生物试题 Word版含解析,共32页。试卷主要包含了选择题,非选择题等内容,欢迎下载使用。

