地理(人教版2019A卷)2022-2023学年高二下学期期中考前必刷卷(01)
展开2022-2023学年下学期期中测试卷A卷
高二地理
(考试时间:75分钟 试卷满分:100分)
注意事项:
1.本试卷分第Ⅰ卷(选择题)和第Ⅱ卷(非选择题)两部分。答卷前,考生务必将自己的姓名、准考证号填写在答题卡上。
2.回答第Ⅰ卷时,选出每小题答案后,用2B铅笔把答题卡上对应题目的答案标号涂黑。如需改动,用橡皮擦干净后,再选涂其他答案标号。写在本试卷上无效。
3.回答第Ⅱ卷时,将答案写在答题卡上。写在本试卷上无效。
4.测试范围:人教版2019选必二和选必三。
5.考试结束后,将本试卷和答题卡一并交回。
第Ⅰ卷
一、选择题:本题共16个小题,每小题3分,共48分。在每小题给出的四个选项中,只有一项是符合题目要求的。
青海省是我国乃至世界上生态环境脆弱区之一,是目前生态环境问题复杂、经济相对落后和人民生活不富裕的地区,同时也是生态环境监管薄弱区。青海省牧民针对脆弱的生态环境与泛滥的鼠兔灾害制定了多种措施,例如冬季放牧时,在草场去除致密草皮层,使用围栏封育,建立自然保护区等。据此完成下面小题。
1.冬季放牧时,在草场去除致密草皮层的主要目的是( )
A.杜绝病虫害发生 B.增加土壤含水量 C.延长牧草生长期 D.降低土壤盐碱度
2.高原鼠兔的泛滥可能会导致( )
A.土壤荒漠化 B.生物多样性增加 C.大气污染加剧 D.植被覆盖度增加
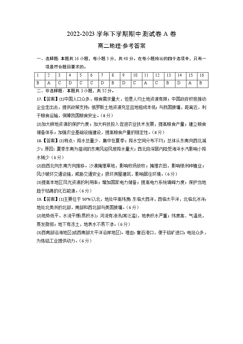
3.与建立自然保护区相比,使用围栏封育更为常见的原因是( )
A.效果较好 B.破坏难度大 C.成本较低 D.保存周期长
红旗河西部调水工程计划从西南地区的雅鲁藏布江取水,绕开青藏高原输水至我国西北缺水地区。读图,完成下面小题。
4.“红旗河”西部调水工程选择从雅鲁藏布江取水的原因是该地( )
A.降水丰富 B.蒸发弱 C.河流密布 D.河流流量大
5.“红旗河”西部调水工程如果得以实施,将会( )
A.加剧雅鲁藏布江下游地区的洪涝灾害 B.加剧调入区荒漠化程度
C.促进新疆地区农业增产 D.运营成本高导致受水地用水成本较高
亚吉铁路,是连接埃塞俄比亚和吉布提以货运为主的电气化铁路,由我国企业为落实“一带一路”倡议提供融资并承建。在“一带一路”倡议推动下,我国与吉布提开始合作开发阿萨尔湖盐资源。随后,阿萨尔盐湖溴化钠项目投产,该项目为吉布提的第一个化工项目。下图为吉布提概况示意图。据此完成下面小题。
6.作为“一带一路”倡议的典范,亚吉铁路( )
①加强沿线地区间的交流与合作 ②促进沿线地区物资运出和资源开发
③完善基础设施建设,改善交通 ④促进非洲南、北部之间的经贸合作
A.①②④ B.②③④ C.①②③ D.①③④
7.中吉盐化工合作项目对吉布提社会经济发展的有利影响是( )
A.促进旅游大力发展 B.工业成为主导产业C.产生显著生态效益 D.增加当地居民就业
下图示意我国三大自然区的部分特征。据此完成下面小题。
项目 | 甲 | 乙 | 丙 |
地形 | 高原、高山 | ① | 高原、盆地、山地 |
气候 | ② | 季风气候 | 大陆性气候 |
植被 | 森林、草甸、荒漠 | 森林、森林草原 | 草原、荒漠 |
农业 | 畜牧业、河谷农业 | 种植业 | ③ |
8.表中的①表示( )
A.盆地、丘陵 B.平原、丘陵、高原 C.高原、盆地 D.高原、盆地、山地
9.②表示的气候主要是( )
A.温带大陆性气候 B.温带季风气候 C.亚热带季风气候 D.高原山地气候
10.下列有关表中③的描述,正确的有( )
①是我国重要的草原牧场和山地牧场分布区,畜牧业发达
②种植业发展历史悠久,形成了精耕细作的传统农业生产
③借助高山冰雪融水,发展灌溉农业,是我国高品质果、棉生产基地
④由于干旱严重,作物种植区的土地荒漠化问题突出
A.①②④ B.①②③ C.①③④ D.②③④
黑河中游湿地位于我国西北内陆地区,在黑河流域乃至河西走廊生态平衡中发挥着重要作用,针对湿地的恢复和保护问题,相关部门调查了该地区恢复利用(利用与管理)、恢复保护(隔离保护管理)和自然恢复三种典型恢复方式对植被的影响,研究表明,物种丰富度随干扰强度的增加先升高后降低。下图示意自然湿地(作为参考湿地)和三种湿地恢复方式对植被的影响。据此回答下题。
11.与自然恢复相比,人工恢复方式有利于提高植被覆盖度,主要原因可能是该方式( )
A.能够满足水源需求 B.生态环境较好C.群落抗干扰能力强 D.物种丰富
12.恢复保护方式物种丰富度最低,原因是( )
A.土壤水分差 B.缺乏优势物种 C.受干扰程度低 D.植被稀疏
13.根据三种恢复方式对植被覆盖度和物种丰富度的影响的综合分析,以下做法对湿地恢复能够达到较好效果的是( )
A.建立栅栏隔离保护 B.建设旅游景点,并进行浇灌、栽种等
C.不参与管理的自然恢复 D.禁止大型动物踩踏、干扰
2022年12月21日,长三角地区首个新能源大型风光储基地项目首批机组在安徽阜阳顺利并网。采用风电、光伏、储能、沉陷区治理有机结合的新能源基地化开发模式,项目主要包括65万千瓦光伏电站和55万千瓦风电场,同时配建一座300兆瓦/600兆瓦时储能电站。总计规划在一万三千多亩的采煤沉陷区闲置水面来建设漂浮式光伏电站(下图)并结合“渔光互补”模式发展渔业养殖。据此完成下面小题。
14.建立长三角地区首个新能源大型风光储基地项目主要考虑的区位因素是( )
A.资源 B.交通 C.劳动力 D.市场
15.采用风电、光伏、储能同时供电的主要目的是( )
A.提升供电的可靠性 B.优化能源生产结构C.改善当地生态环境 D.推动产业技术革新
16.在采煤沉陷区闲置水面建设漂浮式光伏电站的生态价值在于( )
A.缓解当地水土流失 B.实现水体环境改造C.减少采煤环境污染 D.降低光污染的损害
二、综合题(共3大题,共52分)
17.(16分)读图文材料,完成下列各题。
俄罗斯滨海边疆区与我国东北地区接壤,两地自然环境有很大相似性,它是俄罗斯西伯利亚地区最重要的农产品产区,但80%的耕地近20年处于撂荒状态,在我国强化粮食安全保障和推动农业“走出去”的背景下,大批中国企业到该地区投资农场种粮再返销国内,返销粮食因其品质高深受国内消费者热爱。下图示俄罗斯滨海边疆区地理位置。
(1) 分析中国企业去俄罗斯滨海边境区投资种粮的社会经济原因。(8分)
(2) 简述我国强化粮食安全保障的其他措施。(8分)
18.(18分)阅读材料.完成下列问题。
材料一甘肃玉门地区深居内陆,位于祁连山脉和马鬃山之间的谷底,两山夹一谷的地形,素有“世界风口”之称,常年以偏东风为主,其中11月—次年1月份3个月最多风向为西风;2—10月份9个月最多风向为东风。平均风速与气温关系密切,气温升高,风速减小。玉门地区20世纪中期以来土地沙漠化不断推移和扩大,绿洲面积萎缩。图左为甘肃省河西走廊及周边区域示意图,图右为玉门地区气候特征图。
材料二制氢技术包括化石能源制氢、电解水制氢、工业副产氢和可再生能源制氢,而化石能源制氢技术最为成熟。近年来,玉门当地政府发挥氢能源产业链优势,在新能源制氢、储氢、运输、加注、应用、氢能装备制造等领域延链补链、大力引进下游项目.推动氢能全产业链发展。预计2023年投运后,年平均发电量2.78亿度,生产绿氢7000吨。
(1) 简述图示区域降水量的分布特点及原因。(6分)
(2) 若仅考虑自然因素,指出玉门地区沙漠化推移的方向,简析该地理现象对玉门地区社会经济的主要影响。(6分)
(3)指出可再生能源制氢产业体系建设对当地能源安全的意义。(6分)
19.(18分)加拿大是世界发达国家之一,东南部的五大湖是是世界上面积最大的淡水湖群,航运发达。
(1) 简述加拿大的地理位置。(6分)
(2) 加拿大沼泽面积较大,试简述其原因。(6分)
(3)加拿大铝矿资源贫乏,但是炼铝业发达。试读图推断加拿大炼铝业主要分布地区,并说明理由。(6分)
2022-2023学年高二下学期期末考前必刷卷:地理01卷(参考答案): 这是一份2022-2023学年高二下学期期末考前必刷卷:地理01卷(参考答案),共3页。试卷主要包含了【答案】 问题等内容,欢迎下载使用。
信息必刷卷01-高考地理考前信息必刷卷(全国甲卷): 这是一份信息必刷卷01-高考地理考前信息必刷卷(全国甲卷),文件包含信息必刷卷01-高考地理考前信息必刷卷全国甲卷专用解析版docx、信息必刷卷01-高考地理考前信息必刷卷全国甲卷专用原卷版docx等2份试卷配套教学资源,其中试卷共18页, 欢迎下载使用。
地理(鲁教版2019A卷)2022-2023学年高二下学期期中考前必刷卷: 这是一份地理(鲁教版2019A卷)2022-2023学年高二下学期期中考前必刷卷,文件包含地理鲁教版2019A卷-全解全析docx、地理鲁教版2019A卷-考试版A4范围必修第二册第一单元至第三单元第一节docx、地理鲁教版2019A卷-考试版A3范围必修第二册第一单元至第三单元第一节docx、地理鲁教版2019A卷-参考答案docx、地理鲁教版2019A卷-答题卡docx等5份试卷配套教学资源,其中试卷共31页, 欢迎下载使用。

