2023北京海淀区高三下学期期中考试(一模)生物含解析
展开海淀区2022—-2023学年第二学期期中练习
高三生物学
1. 细胞是最基本的生命系统,下列事实不支持该观点的是( )
A. 离体的核糖体在一定条件下可合成多肽链
B. T2噬菌体只有侵入大肠杆菌后才能增殖
C. 去核变形虫不能摄食且对外界刺激无反应
D. 一切动物和植物都是由细胞发育而来的
【答案】A
【解析】
【分析】细胞是生物体结构和功能的基本单位,生命活动离不开细胞,单细胞生物单个细胞就能完成各种生命活动,多细胞生物依赖各种分化的细胞密切合作,共同完成一系列复杂的生命活动,病毒虽然没有细胞结构,但它不能独立生活,只有寄生在活细胞中才能表现出生命活动。
【详解】A、离体的核糖体无细胞结构,其在一定条件下可合成多肽链,不能体现细胞是最基本的生命系统,A错误;
B、T2噬菌体作为病毒,只有侵入大肠杆菌后才能增殖,体现了细胞是最基本的生命系统,B正确;
C、去核变形虫细胞结构不完整,不能摄食且对外界刺激无反应,体现了细胞是最基本的生命系统,C正确;
D、一切动物和植物都是由细胞发育而来的,体现了细胞是最基本的生命系统,D正确。
故选A。
2. 细胞色素c位于线粒体内膜上,参与细胞呼吸过程。当细胞受到内部或外部凋亡信号刺激,线粒体膜通透性改变时,细胞色素c被释放到细胞质基质,并与A蛋白结合促进凋亡小体形成,引起细胞凋亡。下列叙述不正确的是( )
A. 细胞色素c可能参与有氧呼吸的第三阶段
B. 线粒体内膜是线粒体产生ATP的唯一场所
C. A蛋白结构改变会影响凋亡小体的形成
D. 细胞凋亡是信号调控引起的程序性死亡
【答案】B
【解析】
【分析】有氧呼吸分为三个阶段,其中第一阶段在细胞质基质进行,第二阶段在线粒体基质进行,第三阶段在线粒体内膜进行。
【详解】A、细胞色素c位于线粒体内膜上,参与细胞呼吸过程,而有氧呼吸的第三阶段在线粒体内膜上进行,说明细胞色素c可能参与有氧呼吸的第三阶段,A正确;
B、线粒体基质和线粒体内膜均可产生ATP,B错误;
C、细胞色素c被释放到细胞质基质,并与A蛋白结合促进凋亡小体形成,引起细胞凋亡,说明A蛋白结构改变会影响凋亡小体的形成,C正确;
D、细胞凋亡是信号调控引起的程序性死亡,D正确。
故选B。
3. 下图表示最适温度下反应物浓度对酶催化反应速率的影响。下列叙述正确的是( )
A. 最适温度下,酶提高化学反应活化能的效果最好
B. a点时温度升高10℃,曲线上升幅度会增大
C. b点时向体系中加入少量同种酶,反应速率加快
D. c点时,限制酶促反应速率的因素是反应物浓度
【答案】C
【解析】
【分析】酶在最适温度时活性最高,此时酶降低化学反应所需要的活化能效果最好,温度升高或降低,酶的活性均会下降。
【详解】A、最适温度下,酶的活性最高,此时酶降低化学反应所需要的活化能效果最好,A错误;
B、结合题干“下图表示最适温度下反应物浓度对酶催化反应速率的影响”,此时酶的温度已达最适温度,若在此基础上温度升高10℃,曲线上升幅度会降低,B错误;
C、限制bc段酶促反应速率的主要因素是酶的浓度,故b点时向体系中加入少量同种酶,反应速率会加快,C正确;
D、c点时,限制酶促反应速率的因素是酶的浓度,D错误。
故选C。
4. 辣椒果实有多对相对性状,其中包括着生方向(下垂、直立)和颜色(绿色、紫色、中间色)。为探究上述两种性状的遗传,研究者选取两种辣椒进行杂交,F1自交,结果如下表。
果实性状
亲本组合
F2表现型及比例
着生方向
下垂×直立
下垂:直立=3:1
颜色
绿色×紫色
绿色:中间色︰紫色=9:3:4
下列叙述正确的是( )
A. 上述两种性状中下垂和中间色为显性性状
B. 果实着生方向的遗传遵循基因的分离定律
C. F2果实中间色的个体中纯合子约占2/3
D. F2果实直立且为绿色的个体约占1/4
【答案】B
【解析】
【分析】由表可知,下垂×直立,F2表现型及比例为下垂:直立=3:1,说明下垂为显性,着生方向受一对等位基因控制。绿色×紫色,F2表现型及比例为绿色:中间色︰紫色=9:3:4,说明颜色受两对独立遗传基因控制。
【详解】A、上述两种性状中下垂和绿色为显性性状,A错误;
B、下垂×直立,F2表现型及比例为下垂:直立=3:1,说明下垂为显性,着生方向受一对等位基因控制,遵循基因的分离定律,B正确;
C、绿色×紫色,F2表现型及比例为绿色:中间色︰紫色=9:3:4,说明颜色受两对独立遗传基因控制,中间色的个体中(1/3AAbb,2/3Aabb)纯合子约占1/3,C错误;
D、F2果实直立且为绿色的个体约占1/4×9/16=9/64,D错误。
故选B。
5. 细胞周期包括分裂间期和分裂期(M期),分裂间期包括G1期、S期和G2期,DNA复制发生在S期。若发生一个DNA分子的断裂和片段丢失,则产生的影响是( )
A. 若断裂发生在G1期,则同源染色体的4条染色单体异常
B. 若断裂发生在G1期,则姐妹染色单体中的1条染色单体异常
C. 若断裂发生在G2期,则姐妹染色单体中的1条染色单体异常
D. 若断裂发生在G2期,则一条染色体的2条染色单体异常
【答案】C
【解析】
【分析】G1期进行相关蛋白质的合成,为DNA分子复制做准备,S期进行DNA分子的复制,G2期已完成复制,为复制后期。
【详解】AB、若断裂发生在G1期,此时DNA还未复制,则同源染色体的2条染色单体异常,姐妹染色单体中的2条染色单体异常,AB错误;
CD、若断裂发生在G2期,此时DNA已经完成复制,则姐妹染色单体中的1条染色单体异常,一条染色体的1条染色单体异常,C正确,D错误。
故选C。
6. 研究者将不同拷贝数量的反义基因导入牵牛花细胞,产生的反义RNA能与正常mRNA互补结合,使牵牛花细胞中花青素合成酶的表达量降低,花青素不同程度减少,花色由紫红变为粉白相间或全白色。下列叙述正确的是( )
A. 反义基因干扰了花青素合成酶的转录
B. 导入的反义基因数量可影响花青素含量
C. 反义基因和反义RNA的核苷酸种类相同
D. 这体现出生物的性状不完全由基因决定
【答案】B
【解析】
【分析】反义基因转录形成反义RNA,反义RNA能与正常mRNA互补结合,反义基因干扰了花青素合成酶的翻译,导致牵牛花细胞中花青素合成酶的表达量降低。
【详解】A、反义RNA能与正常mRNA互补结合,故反义基因干扰了花青素合成酶的翻译,A错误;
B、将不同拷贝数量的反义基因导入牵牛花细胞,反义基因转录形成反义RNA,反义RNA能与正常mRNA互补结合,牵牛花细胞中花青素合成酶的表达量降低,花青素不同程度减少,故导入的反义基因数量可影响花青素含量,B正确;
C、反义基因的核苷酸是脱氧核苷酸,反义RNA的核苷酸是核糖核苷酸,C错误;
D、反义RNA是由反义基因转录得到的,故不能体现出生物的性状不完全由基因决定,D错误。
故选B。
7. 科学家对我国北方地区距今3.3万年~3400年的25个古东亚人的基因组数据进行分析,发现突变基因E最早出现在距今1.9万年前,这是距今最近的极寒时期末期。该突变基因使东亚人具有更多的汗腺等体征。下列叙述不正确的是( )
A. 该地区古东亚人化石也可为进化提供证据
B. 突变基因E使个体更能适应温暖环境
C. 环境改变导致E基因突变并且频率改变
D. 现代人的E基因频率可能高于古东亚人
【答案】C
【解析】
【分析】 现代进化理论的基本内容是:①进化是以种群为基本单位,进化的实质是种群的基因频率的改变。②突变和基因重组产生进化的原材料。③自然选择决定生物进化的方向。④隔离导致物种形成。
【详解】A、化石是保存在地层中的古代生物的遗体、遗物或生活痕迹,在研究生物的进化的过程中,化石是重要的证据,A正确;
B、分析题意可知,E突变基因使东亚人具有更多的汗腺等体征,汗腺能够排汗,故突变基因E使个体更能适应温暖环境,B正确;
C、E基因发生突变在环境改变之前就已发生,环境改变只是选择并保存适应强的个体,且自然选择的作用能导致基因频率发生改变,C错误;
D、分析题意可知,E突变基因使东亚人具有更多的汗腺等体征,该特征更适于温暖环境,故现代人的E基因频率可能高于古东亚人(生活在极寒时期),D正确。
故选C。
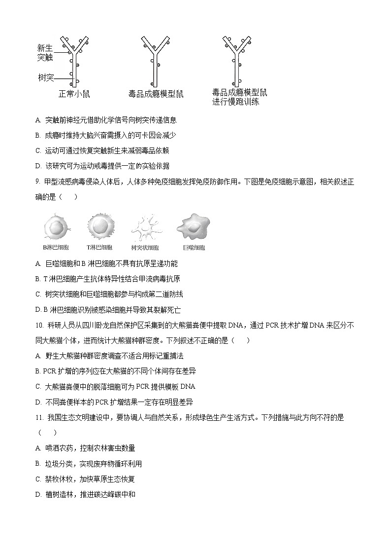
8. 可卡因是一种使人成瘾的毒品。科研人员给小鼠持续注射可卡因,获得毒品成瘾模型鼠。停止可卡因注射后,分别检测不同小鼠大脑皮层运动区部分神经元的突触数量,结果如下图所示。下列叙述不正确的是( )
A. 突触前神经元借助化学信号向树突传递信息
B. 成瘾时维持大脑兴奋需摄入的可卡因会减少
C. 运动可通过恢复突触新生来减弱毒品依赖
D. 该研究可为运动戒毒提供一定的实验依据
【答案】B
【解析】
【分析】突触由突触前膜、突触间隙和突触后膜。突触结构可将电信号转化为化学信号,化学信号转化为电信号。
【详解】A、突触结构可将电信号转化为化学信号,化学信号转化为电信号,故突触前神经元借助化学信号向树突传递信息,A正确。
B、成瘾时突触的数量会减少,因此成瘾时维持大脑兴奋需摄入的可卡因会减少,B错误;
C、由图可知,毒品成瘾的模型鼠进行慢跑训练可使突触的数量增加,故运动可通过恢复突触新生来减弱毒品依赖,C正确;
D、由图可知,毒品成瘾的模型鼠进行慢跑训练可使突触的数量增加,该研可为运动戒毒提供一定的实验依据,D正确。
故选B。
9. 甲型流感病毒侵染人体后,人体多种免疫细胞发挥免疫防御作用。下图是免疫细胞示意图,相关叙述正确的是( )
A. 巨噬细胞和B淋巴细胞不具有抗原呈递功能
B. T淋巴细胞产生抗体特异性结合甲流病毒抗原
C. 树突状细胞和巨噬细胞都参与构成第二道防线
D. B淋巴细胞识别被感染细胞并导致其裂解死亡
【答案】C
【解析】
【分析】人体免疫包括非特异性免疫和特异性免疫,非特异性免疫包括第一、二道防线,第一道防线由皮肤和黏膜组成,第二道防线由体液中的杀菌物质和吞噬细胞组成;特异性免疫是人体的第三道防线,由免疫器官、免疫细胞和免疫活性物质组成,包括细胞免疫和体液免疫两种方式。
【详解】A、抗原呈递细胞包括B细胞、树突状细胞和巨噬细胞,具有抗原呈递功能,A错误;
B、抗体是由浆细胞分泌的,B错误;
C、第二道防线由体液中的杀菌物质和吞噬细胞组成,树突状细胞和巨噬细胞都参与构成第二道防线,C正确;
D、被感染细胞称为靶细胞,能使其裂解死亡的是细胞毒性T细胞,D错误。
故选C。
10. 科研人员从四川卧龙自然保护区采集到的大熊猫粪便中提取DNA,通过PCR技术扩增DNA来区分不同大熊猫个体,进而统计大熊猫种群密度。下列叙述不正确的是( )
A. 野生大熊猫种群密度调查不适合用标记重捕法
B. PCR扩增的序列应在大熊猫的不同个体间存在差异
C. 大熊猫粪便中的脱落细胞可为PCR提供模板DNA
D. 不同粪便样本的PCR扩增结果一定存在明显差异
【答案】D
【解析】
【分析】1.在调查分布范围较小、个体较大的种群时,可逐个计数,但多数情况下,逐个计数困难,需要采用估算的方法调查种群密度。
2.生物多样性包括遗传多样性、物种多样性和生态系统多样性。
【详解】A、题意显示,野生大熊猫数量较少,且其体型较大,调查分布范围小、数量少、个体较大的种群的密度时,可采用逐个计数法,不适合用标记重捕法,A正确;
B、由于DNA分子具有特异性,因而可推测,PCR扩增的序列应在大熊猫的不同个体间存在差异,B正确;
C、大熊猫粪便中的脱落细胞可为PCR提供模板DNA,进而可通过PCR技术扩增DNA来区分不同大熊猫个体,据此统计大熊猫种群密度,C正确;
D、由于大熊猫个体数量过少,即遗传多样性较低,因此,不同粪便样本的PCR扩增结果未必一定存在明显差异,D错误。
故选D。
11. 我国生态文明建设中,要协调人与自然关系,形成绿色生产生活方式。下列措施与此方向不符的是( )
A. 喷洒农药,控制农林害虫数量
B. 垃圾分类,实现废弃物循环利用
C. 禁牧休牧,加快草原生态恢复
D. 植树造林,推进碳达峰碳中和
【答案】A
【解析】
【分析】我国政府倡导生态文明建设,将“全面协调可持续发展”作为基本国策,走可持续发展道路。
【详解】A、喷洒农药能短暂控制害虫数量,但是由于选择作用,抗药性强的害虫反而保存下来,随着时间的推移,虫害会再次发生,而且农药为化学防治,会污染环境,A错误;
B、将生活垃圾进行分类回收,实现了了废弃物的资源化利用,使物质循环利用,B正确;
C、禁牧休牧,减少人类活动对草原生态系统的干扰,有利于草原生态恢复,C正确;
D、植树造林,植物可以通过光合作用吸收大气中的二氧化碳,从而推进碳达峰碳中和,D正确。
故选A。
12. 下列高中生物学实验中,不要求实验材料保持活体状态的是( )
A. 观察黑藻叶绿体和细胞质的流动
B. 观察洋葱外表皮细胞吸水和失水
C. 探究酵母菌细胞呼吸的方式
D. 检测花生子叶细胞中的脂肪
【答案】D
【解析】
【分析】黑藻叶肉细胞中的叶绿体,呈绿色、扁平的椭球形或球形,散布于细胞质中,可以在高倍显微镜下观察它的形态。观察细胞质的流动,可用细胞质基质中的叶绿体的运动作为标志。
【详解】A、观察黑藻叶绿体和细胞质的流动需要通过叶绿体观察细胞质的流动,该实验需要实验材料保持活体状态,A错误;
B、观察洋葱外表皮细胞的吸水和失水,要求细胞先发生质壁分离后复原,实验材料需要保持活体状态,B错误;
C、探究酵母菌细胞呼吸的方式实验中,酵母菌无论是有氧呼吸还是无氧呼吸都只有在活体状态下才能进行,C错误;
D、检测花生子叶细胞中的脂肪可用切片或匀浆进行检测,不需要实验材料保持活体状态,D正确。
故选D。
13. 下列实验中,操作不当与导致的实验现象不符的是( )
选项
实验操作
实验现象
A
鉴定苹果汁中还原糖时,加入斐林试剂后未水浴加热
未出现砖红色沉淀
B
分离菠菜叶中色素时,滤液细线浸入层析液
滤纸条上无清晰色素带
C
制作泡菜时,消毒不到位,未密封
泡菜坛内有杂菌污染
D
观察洋葱根尖细胞有丝分裂装片时,漂洗时间过短
显微镜下细胞重叠
A. A B. B C. C D. D
【答案】D
【解析】
【分析】斐林试剂用于检测还原糖,使用方法:甲液和乙液等量混合、现配现用、水浴加热,实验现象为出现砖红色沉淀。
【详解】A、斐林试剂检测还原糖时需要水浴加热才能生成砖红色沉淀,故鉴定苹果汁中还原糖时,加入斐林试剂后未水浴加热,会导致不出现砖红色沉淀,A正确;
B、层析液是由有机溶剂组成,分离菠菜叶中色素时,滤液细线浸入层析液,色素会溶解在层析液中,导致滤纸条上无清晰色素带,B正确;
C、制作泡菜用到的菌种为乳酸菌,乳酸菌为异养厌氧型细菌,操作时需要消毒和密封处理,若制作泡菜时,消毒不到位,未密封,则会导致泡菜坛内有杂菌污染,影响泡菜的成功制作,C正确;
D、观察洋葱根尖细胞有丝分裂装片时,解离时间过短,会导致显微镜下细胞重叠;而观察洋葱根尖细胞有丝分裂装片时,漂洗时间过短会影响染色体的着色,D错误。
故选D。
14. 花椰菜(2n=18)易患黑腐病导致减产,黑芥(2n=16)则有较好的黑腐病抗性。科研人员基于下图所示过程,培育出抗性花椰菜植株m、n和s,它们均含有花椰菜的全部染色体。
下列叙述正确的是( )
A. 获得原生质体时需用纤维素酶和胶原蛋白酶处理
B. 融合的原生质体中来自黑芥的染色体介于0~8之间
C. 植株m、n、s中的抗性基因来自黑芥的染色体
D. 植株s中来自黑芥的染色体一定构成一个染色体组
【答案】C
【解析】
【分析】植物细胞壁的主要成分为纤维素和果胶酶,根据酶的专一性,为获得原生质体时需用纤维素酶和果胶酶处理。
【详解】A、植物细胞壁的主要成分为纤维素和果胶酶,根据酶的专一性,为获得原生质体时需用纤维素酶和果胶酶处理,A错误;
B、结合题干“培育出抗性花椰菜植株m、n和s,它们均含有花椰菜的全部染色体”,花椰菜2n等于18,m、n、s对应的染色体分别为20、25、26,故融合的原生质体中来自黑芥的染色体为2或7或8,B错误;
C、结合题干“黑芥(2n=16)则有较好的黑腐病抗性”可知植株m、n、s中的抗性基因来自黑芥的染色体,C正确;
D、一个染色体组指细胞中的一组非同源染色体,结合B选项的分析,融合的原生质体中来自黑芥的染色体为2或7或8,可知植株s中来自黑芥的染色体不一定构成一个染色体组,D错误。
故选C。
15. 为利用链霉菌生产药物A,研究者构建重组DNA并导入链霉菌。重组DNA含启动子P、药物A基因和Neo基因(卡那霉素抗性基因)。培养和筛选过程如下图所示。
下列叙述不正确的是( )
A. 导入成功的链霉菌细胞内可能发生基因重组
B. 诱变处理使培养液中的链霉菌产生不同突变
C. 卡那霉素抗性强弱可反映药物A基因的表达量
D. 生产药物A最适合选用培养基b上的菌株
【答案】D
【解析】
【分析】基因工程的原理是基因重组,基因工程的基本操作程序为:目的基因的筛选与获取、基因表达载体的构建、将目的基因导入受体细胞,目的基因的检测与鉴定。
【详解】A、重组DNA含启动子P、药物A基因和Neo基因(卡那霉素抗性基因),导入受体细胞中,目的基因会插入到受体细胞的基因组中,发生的可遗传变异类型为基因重组,A正确;
B、诱变处理所依据的原理是基因突变,基因突变是不定向的,所以诱变处理使培养液中的链霉菌产生不同突变,B正确;
C、药物A基因和Neo基因(卡那霉素抗性基因)共用一个启动子,二者共表达,所以卡那霉素抗性强弱可反映药物A基因的表达量,C正确;
D、诱变处理后将菌液稀释后涂布,在含不同浓度卡那霉素的培养基上各接种等量同一稀释度的培养液,应该选择含卡那霉素浓度最高的培养基上所长出的菌落,其生产药物A的能力也较强,D错误。
故选D。
16. 自然界中的光强常在短时间内剧烈变化,影响植物的光合作用效率。科研人员对拟南芥的叶绿体响应光强变化的机理进行了探究。
(1)类囊体膜上的蛋白复合物PSI催化水在光下分解,变化的光强会影响这一过程,从而影响光反应产生__________,最终影响暗反应过程有机物的合成。
(2)PSII复合物的主要部分延伸到类囊体腔中,科研人员推测类囊体腔中的蛋白参与PSⅡ的组装。为此,利用农杆菌转化拟南芥,由于农杆菌的__________会随机整合到拟南芥的核基因组中,因而可得到类囊体腔内蛋白基因发生突变的突变体。
(3)科研人员在所得突变体中观察到,B基因突变体无法编码类囊体腔内的蛋白B,该突变体表现为缺乏PSⅡ复合物。科研人员进行实验,处理及结果如图。
实验结果
a组
b组
c组
d组
B基因突变体
+++++
+
++
+++
野生型
+++++
+++++
+++++
+++++
注:“+” 数量多代表生长状况好。
①据图分析,本实验的自变量是___________。
②依据实验结果推测,PSII复合物的功能是___________对变化光强的适应。
(4)进一步将b组植株的叶肉细胞置于电镜下观察,结果如图。
基于本实验结果推断,B基因参与PSII复合物的组装,PSII复合物帮助植物适应变化的光强。请对观察结果能否证实该推断作出判断,并阐明理由____。
【答案】(1)ATP和NADPH
(2)T-DNA (3) ①. 变化的光强;光强变化的规律性;缺乏PSⅡ复合物 ②. 提高
(4)不能证实。观察结果为,与野生型相比较B基因突变体的淀粉颗粒明显小而少;无法证实B蛋白参与PSⅡ复合物的组装,但支持PSⅡ复合物帮助适应变化的光强
【解析】
【分析】光合作用的过程分为光反应和暗反应两个阶段,光反应的场所为类囊体薄膜,包括水的光解生成还原氢和氧气,以及ATP、NADPH的合成;暗反应的场所为叶绿体基质,包括二氧化碳的固定和三碳化合物的还原两个过程。
【小问1详解】
光强变化影响类囊体上水的光解,从而影响其产物ATP和NADPH的生成。
【小问2详解】
农杆菌转化法中Ti质粒的T-DNA(可转移的DNA)会随机整合到植物细胞中。
【小问3详解】
由图可知,光照强度及其变化规律属于自变量;由表可知,B基因是否突变(是否缺乏PSⅡ复合物)为自变量。突变体表现为缺乏PSⅡ复合物,从而导致bcd三组生长状况变差,a组光强下无论突变生长状况均一致,说明PSⅡ复合物可提高植物对变化光强的适应。
【小问4详解】
由图可知,观察结果为,与野生型相比较B基因突变体的淀粉颗粒明显小而少;无法证实B蛋白参与PSⅡ复合物的组装,但支持PSⅡ复合物帮助适应变化的光强。
17. 我国科研人员利用光遗传学开关控制细胞内的代谢过程,尝试对糖尿病精准治疗。
(1)细胞质基质中的光敏蛋白(P)是植物细胞的光信号受体,被红光激活后,其__________发生改变,与核输入蛋白(F)结合形成复合体,复合体会被转运到细胞核中。远红光则会诱导Р和F分离。
(2)受此启发,科研人员拟构建用于哺乳动物的红光/远红光诱导的开关系统。Gal4蛋白能与诱导型启动子UAS结合,但不能单独激活UAS下游的基因转录,VP蛋白不能与UAS结合但可以激活转录。
①为实现UAS控制的胰岛素基因表达的光调控,需要构建的两种融合基因是___________(选填下列字母)。
a.P-F融合基因b.P-Gal4融合基因c.F-Gal4融合基因d.F-VP融合基因e.Gal4-VP融合基因
②将上述两种融合基因和UAS控制的胰岛素基因导入一种通用受体细胞——人胚肾细胞后,在红光照射下,细胞内形成__________复合体,招募细胞内的_______酶与UAS结合,启动下游胰岛素基因的表达。
(3)将上述受体细胞包裹在微囊内(细胞不会被释放,但物质可以进出),将微囊移植到糖尿病模型小鼠的背部,以检测其治疗效果。从免疫学角度分析,微囊包裹细胞的优势是______。
(4)研究者计划在微囊中添加血糖监测装置,通过红光/远红光照射实现自动化给药的目的。请从稳态与平衡角度分析自动化给药实现血糖稳态的机理____。
【答案】(1)空间结构
(2) ①. b、d ②. Gal4-P-F-VP##VP-F-P-Gal4 ③. RNA聚合
(3)避免小鼠的免疫系统对移植的受体细胞免疫排斥
(4)及时监测血糖变化,血糖浓度高于正常时,引发红光照射使受体细胞合成并释放胰岛素降低血糖;血糖降低后,引发远红光照射,停止胰岛素合成;实现血糖的快速、精确调控,维持血糖稳态且避免胰岛素合成过量导致血糖浓度过低
【解析】
【分析】采用无毒的高分子聚合物制成的具有半透膜功能的小球囊,将移植细胞包裹于此微囊内。微囊内的细胞可以透过此微囊膜获得营养,而且其所分泌的生物活性物质也可以从微囊排出,与此同时具有免疫活性的大分子物质如免疫细胞、免疫球蛋白等不能通过微囊膜,从免疫学角度分析,微囊包裹细胞的优势是避免小鼠的免疫系统对移植的受体细胞免疫排斥。
【小问1详解】
光信号本质为受体,与相应的信号分子结合后,其空间结构会发生改变,与核输入蛋白(F)结合形成复合体,复合体会被转运到细胞核中。远红光则会诱导Р和F分离。
【小问2详解】
①结合题干“Gal4蛋白能与诱导型启动子UAS结合,但不能单独激活UAS下游的基因转录,VP蛋白不能与UAS结合但可以激活转录”与“细胞质基质中的光敏蛋白(P)是植物细胞的光信号受体,被红光激活后、与核输入蛋白(F)结合形成复合体,复合体会被转运到细胞核中”可知,为实现UAS控制的胰岛素基因表达的光调控,需要将激活性质的P与Gal4基因融合,将协助转运的F(可进入细胞核)与激活转录的VP基因融合,故选b、d。
②结合题干“P被红光激活后,其空间结构发生改变,与F结合形成复合体可知”两种融合基因可结合形成Gal4-P-F-VP(或VP-F-P-Gal4)复合体;结合题干“Gal4蛋白能与诱导型启动子UAS结合”,启动子是转录的起点,转录时RNA聚合酶会识别并结合启动子,开始转录,启动相关基因的表达。
【小问3详解】
采用无毒的高分子聚合物制成的具有半透膜功能的小球囊,将移植细胞包裹于此微囊内。微囊内的细胞可以透过此微囊膜获得营养,而且其所分泌的生物活性物质也可以从微囊排出,与此同时具有免疫活性的大分子物质如免疫细胞、免疫球蛋白等不能通过微囊膜,从免疫学角度分析,微囊包裹细胞的优势是避免小鼠的免疫系统对移植的受体细胞免疫排斥。
【小问4详解】
研究者计划在微囊中添加血糖监测装置,通过红光/远红光照射实现自动化给药的目的,能实现自动化给药实现血糖稳态的机理为:及时监测血糖变化,血糖浓度高于正常时,引发红光照射使受体细胞合成并释放胰岛素降低血糖;血糖降低后,引发远红光照射,停止胰岛素合成;实现血糖的快速、精确调控,维持血糖稳态且避免胰岛素合成过量导致血糖浓度过低。
18. 肿瘤细胞的代谢活动导致肿瘤组织内氧含量低,NH3等代谢废物含量高。科研人员探索利用肿瘤组织微环境的特异性进行免疫治疗。
(1)机体的免疫系统具有__________功能,能够识别和清除突变细胞。
(2)研究表明,L-精氨酸对肿瘤生长有抑制作用。为利用L-精氨酸治疗肿瘤,研究人员拟对非致病性大肠杆菌中利用NH3合成L-精氨酸的途径进行改造,构建能大量合成L-精氨酸的工程菌M。下图为大肠杆菌中相关代谢途径。
科研人员拟依据代谢途径,改造图中的A和R基因,构建工程菌M。请写出对A和R基因改造的思路并阐述其目的__________。
(3)推测工程菌M的抗肿瘤效果依赖于T细胞。为此选择正常小鼠和__________小鼠,皮下接种肿瘤细胞和工程菌M,一段时间后检测肿瘤体积大小。支持上述假设的实验结果为__________。
(4)皮下注射L-精氨酸会导致药物分散于整个内环境中,影响治疗效果,因此对工程菌M进一步改造,用低氧响应启动子替换A酶基因的原有启动子,得到治疗用工程菌X。工程菌X治疗肿瘤的优势是__________。
【答案】(1)免疫监视
(2)改造A基因使A酶结构改变,解除L-精氨酸对A酶的抑制作用;同时敲除R基因,解除复合物对A酶的抑制作用
(3) ①. T细胞功能缺陷 ②. T细胞功能缺陷小鼠肿瘤体积大于正常小鼠
(4)在低氧的肿瘤组织启动A酶表达并利用代谢废物NH3合成L-精氨酸,提升肿瘤微环境的L-精氨酸水平,持续发挥抗肿瘤作用
【解析】
【分析】免疫系统有免疫防御、免疫自稳和免疫监视的功能。
【小问1详解】
免疫系统有免疫防御、免疫自稳和免疫监视的功能,其中免疫监视功能,能够识别和清除突变细胞。
【小问2详解】
由图可知,精氨酸可抑制酶A的活性,且精氨酸与R蛋白结合形成的复合物会抑制酶的活性,为获得更多的精氨酸,应提高酶A的活性,故对A和R基因改造的思路为:改造A基因使A酶结构改变,解除L-精氨酸对A酶的抑制作用;同时敲除R基因,解除复合物对A酶的抑制作用。
【小问3详解】
为验证工程菌M的抗肿瘤效果依赖于T细胞,自变量为T细胞的功能是否正常,所以可选择正常小鼠和T细胞功能缺陷小鼠,皮下接种肿瘤细胞和工程菌M,一段时间后检测肿瘤体积大小。若T细胞功能缺陷小鼠的肿瘤体积大于正常小鼠,则假设正确。
【小问4详解】
肿瘤细胞的代谢活动导致肿瘤组织内氧含量低,用低氧响应启动子替换A酶基因的原有启动子,则酶A在低氧的肿瘤组织表达,可提升肿瘤微环境的L-精氨酸水平。所以工程菌X治疗肿瘤的优势是在低氧的肿瘤组织启动A酶表达并利用代谢废物NH3合成L-精氨酸,提升肿瘤微环境的L-精氨酸水平,持续发挥抗肿瘤作用。
19. 学习以下材料,回答(1)~(4)题。
受水分影响的激素运输决定侧根形成
土壤中水分分布会影响侧根形成,在土壤水含量高的区域,侧根会优先分化出来,称为“水生根”。水分充足时,水分主要由根系外侧细胞通过胞间连丝往内侧细胞流动,生长素也随之向内侧运输,调控中柱鞘细胞启动侧根形成(如图A组)。
干旱刺激时,侧根形成就会被抑制,称为“干分支”(如图B组)。科研人员观测到干旱刺激12小时后,根组织中的脱落酸水平开始升高,当根尖再次接触水分时,脱落酸水平迅速下降。对脱落酸合成缺陷的玉米、番茄突变体给予干旱处理,干分支现象消失。
研究发现,脱落酸主要在韧皮部细胞中合成。受到干旱刺激后,水分从内侧细胞通过胞间连丝向外侧细胞流动以维持根的生长,此时韧皮部细胞产生的脱落酸也随着水分向外侧细胞运输(如图B组i)。随着时间的推移,根的细胞还会出现B组和ü的不同状态。
脱落酸合成缺陷突变体的D蛋白会显著下调,胞间连丝的关闭受到D蛋白的调控,敲除D基因的突变体干分支现象消失。干旱刺激后胞间连丝关闭,脱落酸和生长素均无法通过胞间连丝运输。干旱刺激后,通过在根尖内、外细胞中过表达生长素载体,可恢复侧根分支(如图C组)。
植物感知水的变化动态调节侧根分支形成,对植物生命活动有着重要意义。
(1)植物生长发育的调控,是由激素调节、环境因素调节和_________共同完成的。水能影响植物生根,又作为良好的__________协助激素运输。
(2)依据本文内容,下列叙述正确的是_________(选填下列字母)。
a.对侧根形成来说,脱落酸和生长素的作用是相反的
b.野生型植株的韧皮部细胞表面大量表达生长素载体
c.干旱刺激时,敲除D基因的植株胞间连丝无法关闭
d.胞间连丝在实现细胞间信息交流等方面具有重要作用
(3)综合本文信息,阐明“干分支”的机理_________。
(4)植物感知水的变化,动态调节侧根分支的意义是_________。
【答案】(1) ① 基因表达调控 ②. 溶剂
(2)a、c、d (3)干旱刺激时,韧皮部细胞合成脱落酸增加,脱落酸随着水分向外侧细胞转移,引起相关细胞的D蛋白基因表达量上调,胞间连丝关闭,使生长素无法从外侧细胞向内侧中柱鞘细胞运输,侧根无法产生
(4)有效利用根系周围分布不均的水资源,减少物质和能量的浪费,增强对水环境变化的适应
【解析】
【分析】细胞内的水以自由水和结合水的形式存在,结合水是细胞结构的主要组成成分,自由水是细胞内良好的溶剂,是许多化学反应的介质,自由水还是许多化学反应的反应物或生成物,自由水能自由移动,对于运输营养物质和代谢废物具有重要作用;自由水与结合水的比值越高,细胞新陈代谢越旺盛,抗逆性越差,反之亦然。
【小问1详解】
植物生长发育的调控,是由基因表达调控、激素调节和环境因素调节共同完成的,它们相互作用、协调配合;水是极性分子,其中的自由水是细胞内良好的溶剂。
【小问2详解】
a、水分充足时,水分主要由根系外侧细胞通过胞间连丝往内侧细胞流动,生长素也随之向内侧运输,调控中柱鞘细胞启动侧根形成(如图A组),受到干旱刺激后,水分从内侧细胞通过胞间连丝向外侧细胞流动以维持根的生长,此时韧皮部细胞产生的脱落酸也随着水分向外侧细胞运输(如图B组i),侧根形成就会被抑制,所以对侧根形成来说,脱落酸和生长素的作用是相反的,a正确;
b、干旱刺激后,通过在根尖内、外细胞中过表达生长素载体,可恢复侧根分支(如图C组),韧皮部细胞表面若能大量表达生长素载体,侧根形成就不会被抑制,b错误;
c、脱落酸合成缺陷突变体的D蛋白会显著下调,胞间连丝的关闭受到D蛋白的调控,敲除D基因的突变体干分支现象消失,c正确;
d、水分充足时,水分主要由根系外侧细胞通过胞间连丝往内侧细胞流动,生长素也随之向内侧运输,受到干旱刺激后,水分从内侧细胞通过胞间连丝向外侧细胞流动以维持根的生长,此时韧皮部细胞产生的脱落酸也随着水分向外侧细胞运输,说明胞间连丝在实现细胞间信息交流等方面具有重要作用,d正确。
故选acd。
【小问3详解】
受到干旱刺激后,水分从内侧细胞通过胞间连丝向外侧细胞流动以维持根的生长,此时韧皮部细胞产生的脱落酸也随着水分向外侧细胞运输(如图B组i),胞间连丝关闭,脱落酸和生长素均无法通过胞间连丝运输,使生长素无法从外侧细胞向内侧中柱鞘细胞运输,侧根无法产生,而胞间连丝的关闭受到D蛋白的调控。
【小问4详解】
根系是植物从土壤中获取水分和矿质元素的最重要器官。然而这些植物所必需的物质在土壤中并非均匀分布,因此,植物根型会做出相应的改变以尽可能汲取其所需,植物的根系能够感知器其周围环境极其微观的水分可利用率,从而引起根系构型的改变:仅在与主根有水分接触的一侧产生新的侧根,有效利用根系周围分布不均的水资源,减少物质和能量的浪费,增强对水环境变化的适应
20. 陆生植物的根与真菌长期共同生活,形成菌根。由于菌根类型不同,植物分为两类,形成丛枝菌根(AM)的植物为AM植物,形成外生菌根(EcM)的植物为EcM植物。物种丰富的热带森林主要由AM植物组成,而物种贫乏的北方森林则以EcM植物为主。我国科研人员对其原因进行研究。
(1)菌根中的真菌虽然依赖于从植物获取糖类等有机物维持生存,但扩大了植物根的表面积,吸收并为植物提供大部分生长所需的氮、磷等无机盐,它们相互依存构成了_________关系。
(2)研究者在某亚热带森林中选择若干大小相同的样地,等分为两组,分别均匀种植AM植物或EcM植物。种植AM植物的样地又分为五组,分别种植1、2、4、8和16五种AM植物,形成五个树种丰富度梯度,种植EcM植物的样地也进行同样处理。若干年后,对每个样地进行测定、统计,得到下图所示结果。
结果表明,树种丰富度促进__________的NPP增加。
(3)研究者从上述每个样地内的凋落物中称取相同重量,分别装入相同大小的网袋中(网孔尺寸为1mm),再埋入原样地的相同深度土壤中。半年后,取出网袋,对里面的凋落物烘干、称重,计算干物质量。
①从生态系统能量流动分析,凋落物中的能量属于_________(选填下列字母)。
a.植物NPP中的能量
b.植物光合作用同化,但不包含在NPP中的能量
c.流入第二营养级的能量
d.植物用于生长、发育、繁殖的能量
e.未被植物自身呼吸作用消耗,最终流向分解者的能量
②本研究的目的是__________。
(4)研究发现,AM植物和EcM植物的凋落物分解无明显差异,AM植物对氮、磷的吸收效率高于EcM植物。综合上述信息分析,AM植物适于在热带生存的原因是__________。
【答案】(1)互利共生
(2)AM植物 (3) ①. a、d、e ②. 不同类型菌根和树种丰富度对土壤微生物分解凋落物速率的影响
(4)热带地区物种丰富度高,有利于NPP增加,且氮、磷的吸收效率高,物质循环快
【解析】
【分析】分析题图:实验的自变量为树种丰富度和所种植物的种类,因变量为植物的净初级生产力,对于AM植物来说树种丰富度越高,其NPP越大,对于EcM植物来说树种丰富度越高,其NPP越小,故结果表明,树种丰富度促进AM植物的NPP增加。
【小问1详解】
结合题干可知菌根中的真菌和根依存在一起对彼此都有利,它们相互依存构成了互利共生的种间关系。
【小问2详解】
分析题图:实验的自变量为树种丰富度和所种植物的种类,因变量为植物的净初级生产力,对于AM植物来说树种丰富度越高,其NPP越大,对于EcM植物来说树种丰富度越高,其NPP越小,故结果表明,树种丰富度促进AM植物的NPP增加。
【小问3详解】
①从生态系统能量流动分析,凋落物中的能量最终流向分解者,属于植物光合作用同化量中用于植物自身生长、发育、繁殖的能量(净光合作用产物中的能量),故选a、d、e。
②本实验的自变量为植物的种类和树种丰富度,土壤中含有微生物,能够分解凋落物中的有机物,故本研究的目的是不同类型菌根和树种丰富度对土壤微生物分解凋落物速率的影响。
【小问4详解】
结合题干“AM植物和EcM植物的凋落物分解无明显差异,AM植物对氮、磷的吸收效率高于EcM植物”推测AM植物适于在热带生存的原因是热带地区物种丰富度高,有利于NPP增加,且氮、磷的吸收效率高,物质循环快。
21. 虎的典型毛色为黄色底黑条纹(黄虎),此外还有白虎、金虎和雪虎等毛色变异。科研人员对虎毛色形成机理进行研究。
(1)白虎是由黄虎的单基因突变引起的。科研人员在图1所示家系中选择子代雌雄黄虎相互交配,后代出现__________,确定白色由常染色体上隐性基因控制。
(2)虎的毛发分为底色毛发和条纹毛发两种,毛发颜色由毛囊中的黑色素细胞分泌的真黑色素和褐黑色素决定。褐黑色素使毛发呈现黄色,真黑色素使毛发呈现黑色。几种虎的毛发颜色如图2。
①测序发现,白虎常染色体上的S基因突变导致功能丧失。S基因编码的S蛋白是两种毛发的真黑色素或褐黑色素合成的必要蛋白,这无法解释白虎___________的现象。
②进一步研究发现,还存在另一个真黑色素的合成途径,E基因表达产物可激活真黑色素的合成。结合白虎的毛色分析,E基因在底色毛发处_________。
(3)与毛囊伴生的另一种DP细胞能合成A蛋白,分泌至胞外作用于黑色素细胞,促进真黑色素转化成褐黑色素。金虎的DP细胞中C基因突变导致功能丧失。科研人员推测C蛋白不影响DP细胞中A基因的表达,但能降解胞外A蛋白,导致A蛋白无法作用于黑色素细胞。为验证上述假设,研究者将相关基因导入不表达_________的受体细胞,导入基因和部分电泳结果如图3。请在答题卡的虚线框内补充出应有的电泳条带_________。
(4)研究发现,雪虎为S和C基因双突变纯合子。综合上述信息推测,S和C基因双突变可能导致_________,方能解释雪虎的毛色为白色。
【答案】(1)雌性白虎
(2) ①. 条纹毛发为黑色 ②. 不表达
(3) ①. C和A基因 ②.
(4)E基因表达被抑制
【解析】
【分析】基因自由组合定律的实质是:位于非同源染色体上的非等位基因的分离或自由组合是互不干扰的;在减数分裂过程中,同源染色体上的等位基因彼此分离的同时,非同源染色体上的非等位基因自由组合。
【小问1详解】
雌雄黄虎相互交配,出现白色虎,证明白色是隐性,若该基因位于X染色体上,则后代雌虎全为黄色,所以如果后代出现白色雌虎,则可以确定白色由常染色体上隐性基因控制。
【小问2详解】
S基因编码的S蛋白是两种毛发的真黑色素或褐黑色素合成的必要蛋白,如果S基因突变导致功能丧失,则真黑色素和褐黑色素无法合成,白虎的条纹毛发不可能为黑色,所以无法解释白虎的条纹毛发为黑色的现象;
白虎的底色毛发为白色,条纹毛发为黑色,E基因表达产物可激活真黑色素的合成,若E基因在底色毛发处不表达,条纹毛发处表达,就会导致白虎的底色毛发为白色,条纹毛发为黑色。
【小问3详解】
验证C蛋白不影响DP细胞中A基因的表达,但能降解胞外A蛋白,导致A蛋白无法作用于黑色素细胞,应将A基因、A基因和C基因、A基因和突变C基因分别导入不表达A 基因和C基因的细胞,比较基因表达情况;由图3可知1、2、3都转入了A基因,所以1、2、3均有A蛋白,但C蛋白能降解胞外A蛋白,所以2受体细胞培养液上清液没有A蛋白,电泳条带如下图:
【小问4详解】
E基因表达产物可激活真黑色素的合成,如果E基因不表达,则真黑色素和褐黑色素无法合成,所以S和C基因双突变可能导致E基因表达被抑制,雪虎的毛色为白色。
2023届北京市海淀区高三(二模)下学期期末生物试题Word版含解析: 这是一份2023届北京市海淀区高三(二模)下学期期末生物试题Word版含解析,文件包含北京市海淀区2023届高三二模下学期期末生物试题Word版含解析docx、北京市海淀区2023届高三二模下学期期末生物试题Word版无答案docx等2份试卷配套教学资源,其中试卷共43页, 欢迎下载使用。
2022-2023学年北京市海淀区高三下学期期中考试(一模)生物(PDF版): 这是一份2022-2023学年北京市海淀区高三下学期期中考试(一模)生物(PDF版),共13页。
2022-2023学年北京市海淀区高三下学期期中考试(一模)生物含解析: 这是一份2022-2023学年北京市海淀区高三下学期期中考试(一模)生物含解析,共39页。试卷主要包含了 细胞周期包括分裂间期和分裂期, 科学家对我国北方地区距今3, 可卡因是一种使人成瘾的毒品等内容,欢迎下载使用。

