2023年广东省初中学业水平模拟考试道德与法治试卷(含答案)
展开2019年广东省初中学业水平考试道德与法治模拟试卷: 这是一份2019年广东省初中学业水平考试道德与法治模拟试卷,共10页。试卷主要包含了“老师,漫画中的学生需要等内容,欢迎下载使用。
2023年广东省初中学业水平考试模拟道德与法治试卷: 这是一份2023年广东省初中学业水平考试模拟道德与法治试卷,共8页。试卷主要包含了考生必须保持答题卡的整洁等内容,欢迎下载使用。
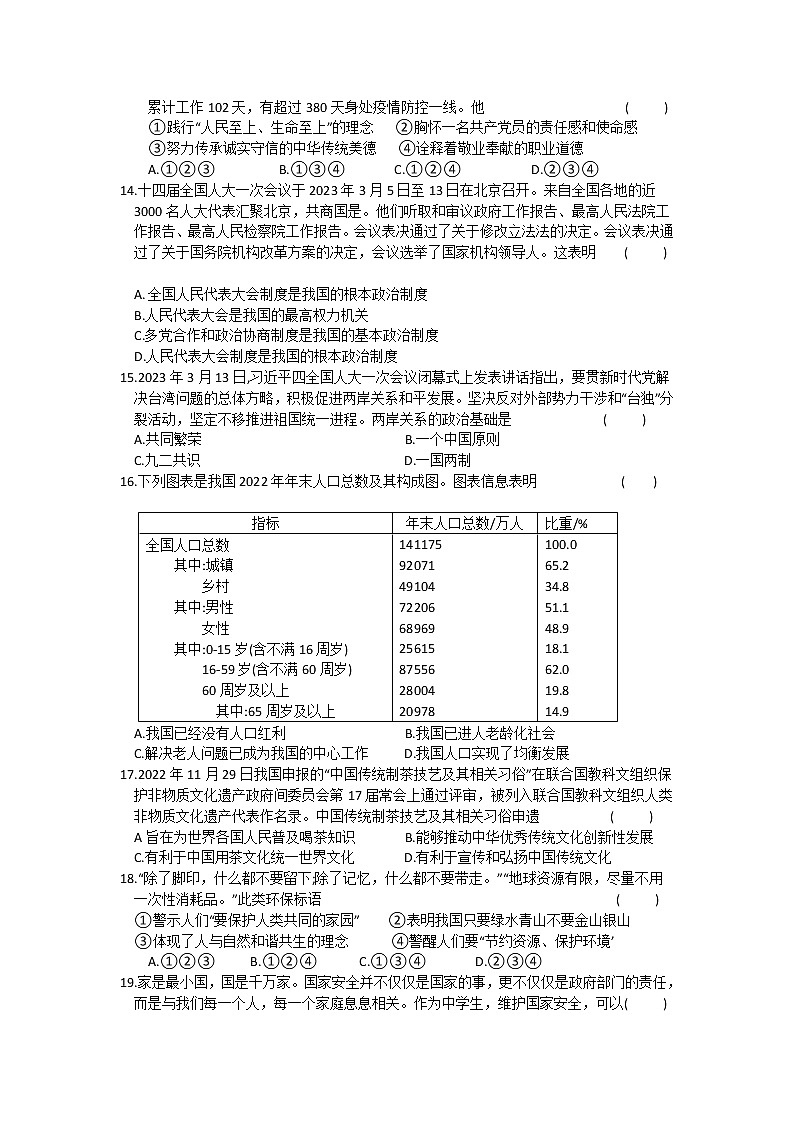
2023年广东省汕头市潮南区初中学业水平模拟考试道德与法治试题(含答案): 这是一份2023年广东省汕头市潮南区初中学业水平模拟考试道德与法治试题(含答案),共7页。试卷主要包含了考生务必保持答题卡的整洁,在公园,我们能看到这样的牌子等内容,欢迎下载使用。

