2022上海市七宝中学高一下学期5月月考历史试题含解析
展开2021-2022学年上海市奉贤区致远高级中学高一下学期期中在线教学评估历史试题含解析: 这是一份2021-2022学年上海市奉贤区致远高级中学高一下学期期中在线教学评估历史试题含解析,共25页。试卷主要包含了选择题,叶挺,综合等内容,欢迎下载使用。
2021-2022学年上海市建平中学高一下学期期中历史试题含解析: 这是一份2021-2022学年上海市建平中学高一下学期期中历史试题含解析,共23页。试卷主要包含了选择题,非选择题等内容,欢迎下载使用。
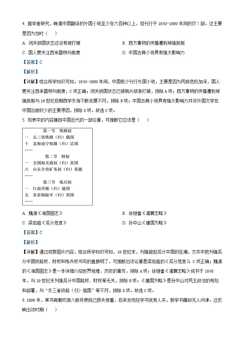
2022上海市十中高一下学期期末考试历史试题含解析: 这是一份2022上海市十中高一下学期期末考试历史试题含解析,文件包含上海市第十中学2021-2022学年高一下学期期末考试历史试题含解析docx、上海市第十中学2021-2022学年高一下学期期末考试历史试题无答案docx等2份试卷配套教学资源,其中试卷共15页, 欢迎下载使用。

