2022苏州高二下学期期末考试(阳光指标调研)(延期)地理试题含解析
展开苏州市2021~2022学年第二学期学业质量阳光指标调研卷(延期)
高二地理
一、单项选择题:共23题,每题2分,共46分。在每一小题给出的四个选项中,只有一个选项是符合题目要求的。
按照“山水林田湖草沙冰”系统保护的要求,江苏省划定了生态保护红线区域,下图为“江苏省生态保护红线分布图”,读图,完成下面小题。
1. 图中甲区域是( )
A. 汾湖 B. 洪泽湖 C. 高邮湖 D. 太湖
2. 甲区域作为江苏省重要的生态保护区,其服务功能表现为( )
A. 供给服务突出一为周边地区提供丰富的农产品 B. 支撑服务突出一增加土壤肥力,控制土壤污染
C. 调节服务突出一调节局地气候,净化区域水质 D. 文化服务突出一增加旅游收入,提高经济效益
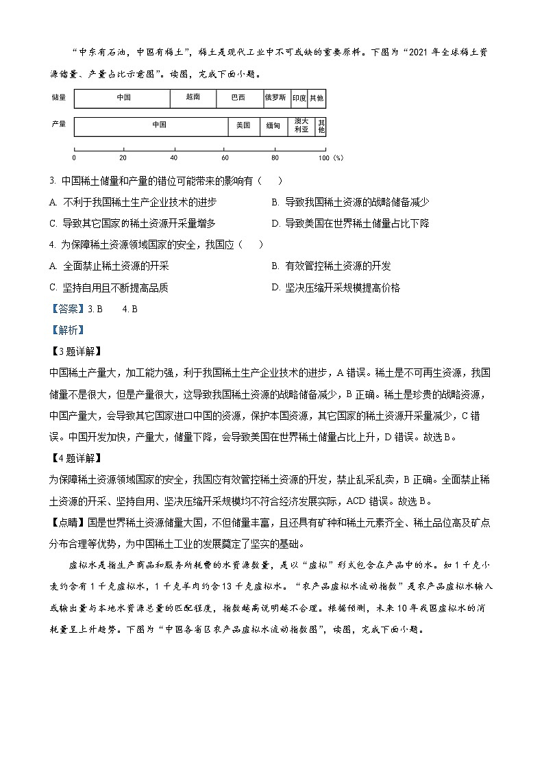
“中东有石油,中国有稀土”,稀土是现代工业中不可或缺的重要原料。下图为“2021年全球稀土资源储量、产量占比示意图”。读图,完成下面小题。
3. 中国稀土储量和产量的错位可能带来的影响有( )
A. 不利于我国稀土生产企业技术的进步 B. 导致我国稀土资源的战略储备减少
C. 导致其它国家的稀土资源开采量增多 D. 导致美国在世界稀土储量占比下降
4. 为保障稀土资源领域国家的安全,我国应( )
A. 全面禁止稀土资源的开采 B. 有效管控稀土资源的开发
C. 坚持自用且不断提高品质 D. 坚决压缩开采规模提高价格
虚拟水是指生产商品和服务所耗费的水资源数量,是以“虚拟”形式包含在产品中的水。如1千克小麦约含有1千克虚拟水,1千克羊肉约含13千克虚拟水。“农产品虚拟水流动指数”是农产品虚拟水输入或输出量与本地水资源总量的匹配程度,指数越高说明越不合理。根据预测,未来10年我国虚拟水的消耗量呈上升趋势。下图为“中国各省区农产品虚拟水流动指数图”,读图,完成下面小题。
5. 闽浙两省的“农产品虚拟水流动指数”高的根本原因是( )
A. 人口多耕地少 B. 水资源总量多 C. 水陆交通便利 D. 农业技术水平低
6. 降低新疆“农产品虚拟水流动指数”的合理措施有( )
①调整农业结构②丰富农产品种类③科学合理灌溉④改善交通条件
A. ①② B. ①③ C. ②④ D. ③④
7. 未来10年我国虚拟水的消耗量呈上升趋势的原因是( )
A. 绿色消费 B. 资源禀赋 C. 节约用水 D. 城市化发展
2021年6月,在距日照海岸线130海里的黄海深处,我国首座深海渔场“深蓝1号”网箱首次实施规模化收鱼,标志着我国首次规模化养殖高价值冷水鱼类(最适生存温度为12℃~18℃)取得成功。下图为“多年夏季平均水温(℃)在-5米、-10米、-25米层的分布图”。读图,完成下面小题。
8. 甲处夏季安置网箱的深度范围是( )
A. 0~-5米 B. -5~-10米 C. -10~-25米 D. -25米以下
9. 下列关于“深蓝1号”养殖的判断,不合理的是( )
A. 与冬季相比,夏季渔场要下沉才能继续养殖 B. 相比于近海养殖,远海养殖的产品质量更好
C. 推动了我国海洋养殖技术和装备升级换代 D. 该海域养殖容易受台风、赤潮等灾害的影响
下图为2005-2050年中国能源结构变化示意图。读图完成下面小题。
10. 我国能源结构的特征是( )
A. 煤炭能源消费量持续增长,增速降低 B. 消费总量增长快,结构与世界趋于一致
C. 核能、水电等非化石能源占比不断提高 D. 石油消费量不断降低,占比基本不变
11. 我国煤炭能源安全面临的主要问题是( )
A. 煤炭资源逐渐枯竭,不能满足不断增长的能源需求
B. 煤炭供给对国际市场依赖程度高,市场价格浮动较大
C. 煤炭储存占地面积大,土地资源不能满足存储的需求
D. 煤炭生产、消费造成的环境问题对其开发利用的限制
2012年7月24日,海南省三沙市在其下辖的西沙区永兴岛正式揭牌成立。其管辖西沙群岛、中沙群岛、南沙群岛的岛礁及其附近海域,面积约200万平方千米。下图为“三沙市范围和永兴岛示意图”,读图完成下面小题。
12. 有关图中水域M,叙述正确的是( )
A. 属于我国的内水 B. 我国只有经济管辖权
C. 属于我国专属经济区 D. 他国船舶不可以通过
13. 永兴岛是南海中少数具有供人类长期居住条件的天然珊瑚岛屿,水资源不足,原因是( )
A. 珊瑚岛礁,雨水下渗漏失严重 B. 热带季风气候,降水集中
C. 岛屿面积小,集水储水条件差 D. 人口众多,农业用水量大
14. 为持续保障永兴岛上居民生活用水,可实行的措施有( )
①建设海水淡化工程②开采地下水③污水处理再利用④岛上新增区域全部硬化收集雨水
A. ①② B. ①③ C. ②③ D. ③④
“蓝碳”指利用海洋生物吸收大气中的二氧化碳,并将其固定在海洋中的过程、活动和机制。表1示意江苏、浙江、福建、广东、广西等省区红树林、滩涂、盐沼的碳埋藏能力(数值越大,能力越强)。读表完成下面小题。
| 甲 | 福建 | 乙 | 丙 | 丁 |
盐沼 | 128 | 8.6 | 1.5 | 778 | 8.9 |
红树林 | 0.2 | 16 | 21.8 | 0 | 17.9 |
滩涂 | 36.6 | 48.6 | 134 | 10.6 | 64.2 |
15. 丙代表的省份是( )
A. 广西 B. 广东 C. 浙江 D. 江苏
16. 我国“蓝碳”事业的发展对生态环境的影响有( )
①)减径全球气候变暖②保护生物多样性③提高中国国际影响力④缓解酸雨危害
A. ①② B. ①④ C. ②③ D. ③④
人类的生产活动和生活居住深受自然环境的影响,下图为“世界四个大洲不同海拔的人口密度分布示意图”,读图,完成下面小题。
17. 根据图示信息,分析世界人口分布的趋向以及主导影响因素( )
A. 人口分布趋向于低海拔地区:地形 B. 人口分布趋向于高纬地区:气候
C. 人口分布趋向于沿河流两岸:水源 D. 人口分布趋向于沿海地区:土壤
18. 关于丁大洲描述正确的是( )
A. 地形单一,海岸线平直,农业机械化水平高
B. 气候类型多样,地形以山地为主,粮食商品率低
C. 以平原为主,海洋性气候最为典型,农业人口比重大
D. 地形中间高、四周低,河流呈放射状,是水稻主产区
一地的自然景观主要取决于其水热条件。下图中北纬30°附近甲、乙两地的自然景观图,完成下列各题。
19. 下图为北纬30°附近①、②、③、④四地的气候统计图。与甲、乙两相对应的是
A. 甲-①、乙-② B. 甲-②、乙-④
C. 甲-③、乙-① D. 甲-④、乙-③
20. 甲、乙两地自然景观迥异的主要影响因素是
A. 太阳辐射 B. 距海远近
C. 洋流性质 D. 海拔高度
传统村落,又称为古村落,形成较早,拥有较丰富的文化与自然资源,具有一定历史、文化、艺术等社会经济价值,其分布受海拔、河流、人口、地域文化和经济发展等多种因素的影响,西南地区在保护传统村落的同时,建立起川滇一黄土高原生态屏障区。下图为“西南部分地区传统村落集中分布示意图”。读图,完成下面小题。
21. 图中甲地生态屏障建设的主要任务是( )
A. 湿地保护与修复 B. 石漠化综合治理 C. 推进天然林保护 D. 退化草地的治理
22. 相较于川渝地区,滇黔地区传统村落分布较为集中的原因是( )
A. 传统农耕区,历史悠久 B. 气候湿热,不宜居住
C. 少数民族多,地形阻隔 D. 地形平坦,交通便利
23. 生态环境脆弱的传统村落可持续发展措施,最可行的是( )
A. 利用资源优势,大力发展优势产业 B. 修复保护为主,兼顾休闲旅游发展
C. 加大政策扶持,优化配套基础设施 D. 兼顾相邻村落,统筹规划优势互补
二、非选择题。
24. 阅读图文材料,回答下列问题。
材料一:我国的发电结构中,火力发电约占70%,水电约占14%,近年来,光电、风电快速发展,占比逐步提高。下图为我国部分省份电力构成图。
材料二:太阳能光伏发电的基本元件是太阳能电池,有单晶硅、多晶硅、非晶硅等类型。新疆、四川等省是我国光伏电池原料中工业硅的生产大省,销往国内外。我国工业硅的生产成本构成中电力、还原剂(煤炭)、电极、硅石成本分别占比为35%、29%、13%、9%。新疆的硅石、煤炭资源丰富,当地的光伏产业链基本完善。
(1)试比较新疆、四川两省电力结构的差异。
(2)新疆位居我国工业硅生产规模第一位,试评价新疆工业硅生产的区位条件。
(3)简述新疆大力发展光伏产业的社会经济意义。
25. 阅读图文材料,回单下列问题。
材料一:耐盐碱水稻俗称“海水稻”,比起普通水稻,海水稻具有抗渍涝、抗盐碱、抗倒伏、抗病虫害等优势。适宜海水稻种植的土壤含盐量一般≤6%0,引含盐量≤3%0咸水灌溉,可以提高亩产量,种植海水稻后可以降低土壤的盐碱度,改良土壤。2020年,江苏如东入选袁隆平团队建立的海水稻试验示范种植基地。2021年秋,如东“超优千号”海水稻平均亩产超过802.9公斤,取得重大突破。
材料二:下左图为“中国主要现有盐碱地占耕地面积比例示意图”,下右图为“江苏省沿海滩涂分布图”。
(1)简述我国盐碱地的分布特征____,分析甲地形成盐碱地的自然原因____。
(2)简述如东县在海岸滩涂种植海水稻的有利条件有哪些?
(3)说明在江苏沿海滩涂种植海水稻过程中“藏粮于地”和“藏粮于技”的表现。
26. 阅读图文材料,回答下列问题。
材料一:乌克兰地势平坦,黑土广布。第聂伯河流经多国,是乌克兰的第一大河,注入黑海。该国人口密度为77.7人/km2,2020年,乌克兰粮食出口占其粮食总产量的45%,是世界主要粮食出口国之一。乌克兰的冶金、机械、电力、造船等重工业发达。
材料二:左图为乌克兰地形与降水分布简图,右图为乌克兰矿产、交通及城市分布简图。
材料三:1986年基辅以北130公里的切尔诺贝利核电站4号反应堆发生爆炸起火,导致大量放射性物质外泄,附近13万居民紧急疏散。事故造成的辐射污染波及了白俄罗斯、俄罗斯及乌克兰的大片领土,欧洲许多国家受到不同程度的污染。
(1)描述乌克兰的地形地势特征。
(2)分析第聂伯河航运价值较高的原因。
(3)说明乌克兰发展农业机械制造业的区位优势。
(4)对于是否发展核能一直存在争议,请结合材料三表明你的态度,并从核电特点、能源安全和环境安全等角度说明理由。
2021-2022学年江苏省苏州市高二下学期期末学业质量阳光指标调研(延期)地理试题含解析: 这是一份2021-2022学年江苏省苏州市高二下学期期末学业质量阳光指标调研(延期)地理试题含解析,共20页。试卷主要包含了单项选择题,非选择题等内容,欢迎下载使用。
2022苏州高二下学期期末学业质量阳光指标调研(延期)试题(8月)地理PDF版含答案: 这是一份2022苏州高二下学期期末学业质量阳光指标调研(延期)试题(8月)地理PDF版含答案,文件包含江苏省苏州市2021-2022学年高一下学期学业质量阳光指标调研延期地理试卷pdf、江苏省苏州市2021-2022学年高一下学期学业质量阳光指标调研延期地理参考答案pdf等2份试卷配套教学资源,其中试卷共9页, 欢迎下载使用。
2021-2022学年江苏省苏州市高二下学期期末学业质量阳光指标调研(延期)试题(8月) 地理PDF版含答案: 这是一份2021-2022学年江苏省苏州市高二下学期期末学业质量阳光指标调研(延期)试题(8月) 地理PDF版含答案,文件包含江苏省苏州市2021-2022学年高二下学期学业质量阳光指标调研延期地理试卷pdf、江苏省苏州市2021-2022学年高二下学期学业质量阳光指标调研延期地理参考答案pdf等2份试卷配套教学资源,其中试卷共9页, 欢迎下载使用。

