2023年福建省三明市三元区中考历史一模试卷(含解析)
展开2024年福建省三明市三元区九年级二模历史试题: 这是一份2024年福建省三明市三元区九年级二模历史试题,共10页。
福建省三明市2024届中考一模历史试卷(含答案): 这是一份福建省三明市2024届中考一模历史试卷(含答案),共23页。试卷主要包含了选择题,材料题,七十年代等内容,欢迎下载使用。
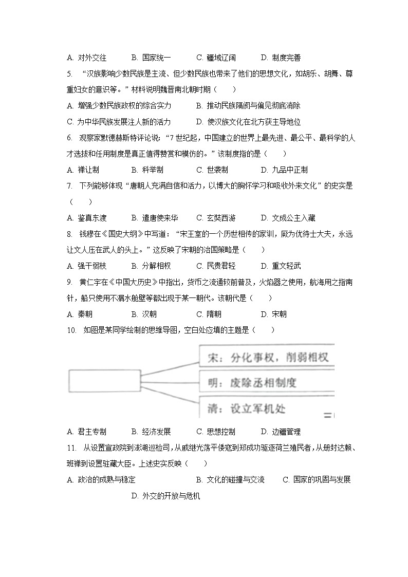
2024年福建省三明市三元区中考一模历史试题(原卷版+解析版): 这是一份2024年福建省三明市三元区中考一模历史试题(原卷版+解析版),文件包含2024年福建省三明市三元区中考一模历史试题原卷版docx、2024年福建省三明市三元区中考一模历史试题解析版docx等2份试卷配套教学资源,其中试卷共27页, 欢迎下载使用。

