还剩16页未读,
继续阅读
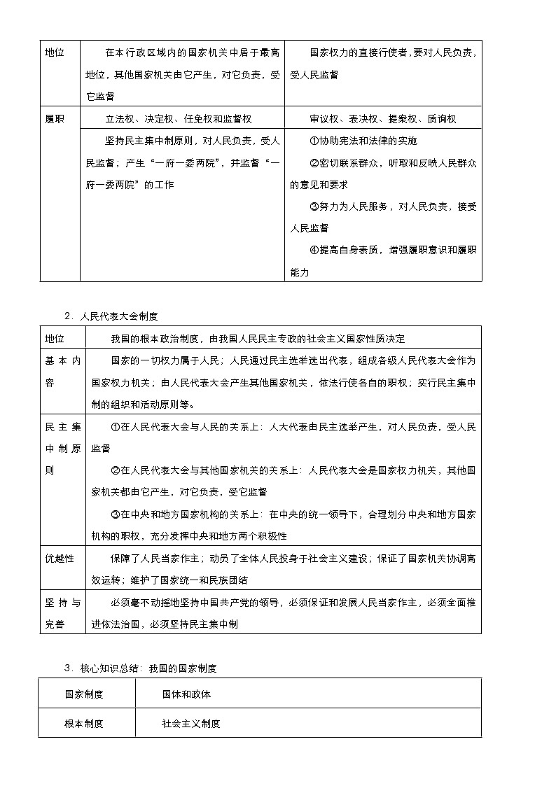
(新高考)高考政治二轮精品专题六 党的领导与民主建设 教师版
展开
这是一份(新高考)高考政治二轮精品专题六 党的领导与民主建设 教师版,共19页。试卷主要包含了人民代表大会和人大代表,人民代表大会制度,核心知识总结等内容,欢迎下载使用。
相关试卷
(统考版)2023高考政治二轮专题复习 第一篇 专题突破 专题六 政治制度与民主建设 热点探究·素能提升6:
这是一份(统考版)2023高考政治二轮专题复习 第一篇 专题突破 专题六 政治制度与民主建设 热点探究·素能提升6,共4页。
(统考版)2023高考政治二轮专题复习 第一篇 专题突破 专题六 政治制度与民主建设 大题攻略·增分突破6:
这是一份(统考版)2023高考政治二轮专题复习 第一篇 专题突破 专题六 政治制度与民主建设 大题攻略·增分突破6,共3页。
2023年(新高考)高考政治二轮精品专题06 党的领导与民主建设(含详解):
这是一份2023年(新高考)高考政治二轮精品专题06 党的领导与民主建设(含详解),共7页。试卷主要包含了材料阅读等内容,欢迎下载使用。

