2022-2023学年天津市耀华中学高一上学期期末考试生物含答案
展开 天津市耀华中学2022-2023学年度第一学期期末考试
高一年级 生物学科
一、单选题
1. 下列关于酶的作用特点及本质的叙述,正确的是
A. 酶不能脱离生物体起作用 B. 酶只有释放到细胞外才起作用
C. 所有的酶都是蛋白质 D. 酶是具有催化作用的有机物
【答案】D
【解析】
【分析】酶是活细胞产生的具有生物催化能力的有机物,大多数是蛋白质,少数是RNA;酶的催化具有高效性(酶的催化效率远远高于无机催化剂)、专一性(一种酶只能催化一种或一类化学反应的进行)、需要适宜的温度和pH值(在最适条件下,酶的催化活性是最高的)。
【详解】A、酶可以在体内或体外起作用,A错误;
B、酶可以在细胞内或细胞外发挥作用,B错误;
C、大多酶是蛋白质,少数是RNA,C错误;
D、酶是具有催化作用的有机物,大多是蛋白质,D正确。
故选D。
2. 仔细分析图示,判断下列叙述合理的是( )
A. a表示酶,b、c、d分别表示不同的底物,均可由酶a催化分解
B. a表示酶,e、f为产物,a一定也可以催化e、f合成d
C. 此图所示的过程反映了酶的专一性
D. 若图中d表示酶,则与其结合的a就是酶催化的底物
【答案】C
【解析】
【分析】分析题图可知,a反应前后未发生变化,说明a表示酶。b、c、d表示不同底物,而a只能与d结合,催化d分解,说明酶具有专一性。
【详解】A. a表示酶,b、c、d分别表示不同的底物,只有d可由酶a催化分解,A错误;
B. 酶具有专一性只能催化一种或一类反应,a只能催化d的分解,B错误;
C. 此图所示的过程反映了酶的专一性,C正确;
D.图中d被分解,不可能表示酶,D错误。
故选C。
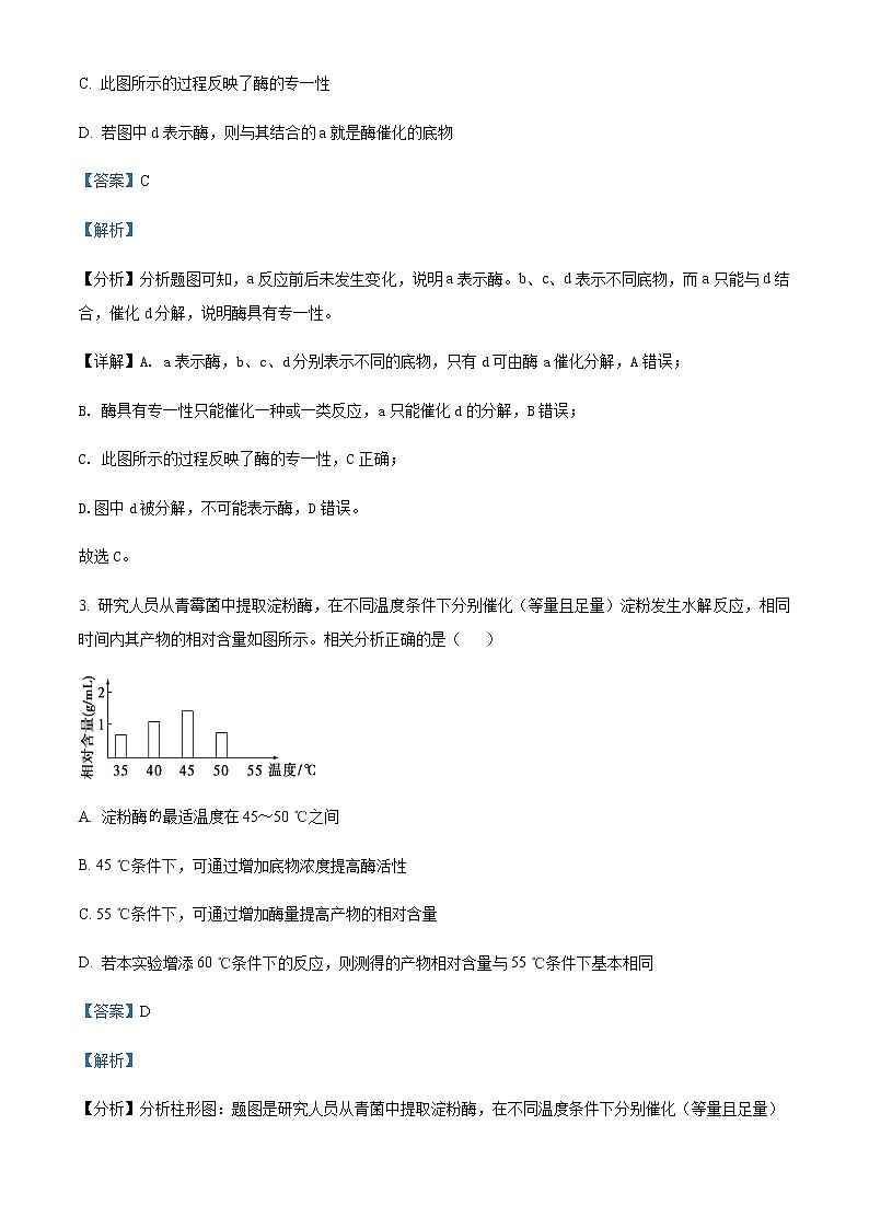
3. 研究人员从青霉菌中提取淀粉酶,在不同温度条件下分别催化(等量且足量)淀粉发生水解反应,相同时间内其产物的相对含量如图所示。相关分析正确的是( )
A. 淀粉酶最适温度在45~50 ℃之间
B. 45 ℃条件下,可通过增加底物浓度提高酶活性
C. 55 ℃条件下,可通过增加酶量提高产物的相对含量
D. 若本实验增添60 ℃条件下的反应,则测得的产物相对含量与55 ℃条件下基本相同
【答案】D
【解析】
【分析】分析柱形图:题图是研究人员从青菌中提取淀粉酶,在不同温度条件下分别催化(等量且足量)淀粉发生水解反应,相同时间内其产物的相对含量图,分析题图可知在35℃、40℃、45℃、50℃、55℃时,产物的相对含量先增加后减少,并且在以上设定的几种温度下,45℃时产物相对含量最多,55℃时产物相对含量最少(为零),说明在35℃、40℃、45℃、50℃、55℃中,45℃时酶的活性最高、55℃时酶已经变性失活。
【详解】A、45℃时柱状图最高,则淀粉酶的最适温度在40~50℃之间,A错误;
B、底物浓度不影响酶的活性,B错误;
C、55℃条件下酶已经失活,不具有催化作用,C错误;
D、55℃条件下酶已经失活,则60 ℃酶更是失活,不具有催化作用,则测得的产物相对含量与55 ℃条件下基本相同,D正确。全科免费下载公众号-《高中僧课堂》
故选D。
4. 下图表示酶活性与温度的关系。下列叙述正确的是( )
A. 当温度为t2时,该反应的活化能最高 B. 当反应物浓度提高时,t2对应的数值可能会增加
C. 温度在t2时比在t1时更适合酶的保存 D. 酶的空间结构在t1时比t3时破坏更严重
【答案】B
【解析】
【分析】影响酶活性的因素有:温度、pH值等。在适宜的温度条件下,酶的活性达到最高;低于最适温度条件时酶活性会下降,高于最适温度条件时酶活性也会下降,并且在高温条件下会导致酶的空间结构改变,进而导致酶失活;在低温条件下会使酶活性降低。
【详解】A、当温度为t2时,化学反应速率最快,即酶的催化效率最高,降低活化能的效果更为显著,则该反应需要的活化能最低,A错误;
B、当反应物浓度增大时,化学反应速率可能加快,t2对应的数值可能会增加,B正确;
C、酶活性在t2时比t1高,但低温条件下酶的分子结构更稳定,即酶适合在低温条件下保存,C错误;
D、酶活性在t1时与t3相差不大,但t1时的低温只是抑制了酶的活性,而t3是高温使酶失活,故酶的空间结构在t3时比t1时破坏更严重,D错误。
故选B。
5. 能够促使胃蛋白酶水解的酶是( )
A. 淀粉酶 B. 蛋白酶 C. 脂肪酶 D. 麦芽糖酶
【答案】B
【解析】
【分析】 酶的特性:①高效性:酶能显著降低反应活化能,加快反应速率;②专一性:每种酶只能催化一种或一类化学反应;③酶的作用条件温和。
【详解】胃蛋白酶本质是蛋白质,所以能够促使胃蛋白酶水解的酶是蛋白酶,故选B。
6. 下列过程中能使细胞内ADP增加的是( )
A. 酒精进入肝脏细胞
B. 肺泡中的氧气进入血液
C. 肠道中的甘油进入小肠绒毛上皮细胞
D. 胰腺细胞分泌胰岛素
【答案】D
【解析】
【分析】能使细胞内ADP的含量增加的生理过程也就是消耗ATP的生理过程,如主动运输、胞吞胞吐。
【详解】A、能使ADP的含量增加时会消耗ATP,酒精进入肝脏细胞是自由扩散,不需要消耗能量,A错误;
B、肺泡中的氧气进入血液是自由扩散,不需要能量,不会使细胞内ADP增加,B错误;
C、肠道中甘油进入小肠上皮细胞是自由扩散,不需要能量,不会使细胞内ADP增加,C错误;
D、胰腺细胞分泌胰岛素是胞吐,需要消耗能量,会使细胞内ADP增加,D正确。
故选D。
7. 如图是ATP与ADP之间的转化图,由此可确定( )
A. A为 ADP,B为 ATP
B. 能量1和能量 2来源相同
C. 酶1和酶2是同一种酶
D. X1和X2是同一种物质
【答案】D
【解析】
【分析】据图示特点可知,A→B为水解过程,B→A为合成过程,故A为ATP,B为ADP,X1和X2都是磷酸,据此作答。
【详解】A、A为ATP,B为ADP,A错误;
B、能量1和2一个是用于各项生命活动,一个是来自于光能或化学能,来源不同,B错误;
C、酶1是ATP水解酶,酶2是ATP合成酶,C错误;
D、X1和X2都是磷酸,D正确。
故选D。
8. 离子泵是一种具有ATP水解酶活性的载体蛋白,它在跨膜运输物质时离不开ATP的水解。下列叙述正确的是( )
A. 离子通过离子泵的跨膜运输属于协助扩散
B. 离子通过离子泵的跨膜运输是顺浓度梯度进行的
C. 动物一氧化碳中毒会降低离子泵跨膜运输离子的速率
D. 加入蛋白质变性剂会提高离子泵跨膜运输离子的速率
【答案】C
【解析】
【分析】根据题干信息分析,离子泵是一种具有ATP水解酶活性的载体蛋白,即离子泵既能发挥酶的作用,催化ATP水解,也能发挥载体蛋白的作用,协助相关物质跨膜运输。
【详解】A、根据题意分析,离子通过离子泵的跨膜运输需要利用ATP水解释放的能量,说明其运输方式为主动运输,A错误;
B、离子通过离子泵的跨膜运输方式为主动运输,属于逆浓度梯度进行,B错误;
C、离子通过离子泵的跨膜运输方式为主动运输,需要消耗能量,因此动物一氧化碳中毒,导致呼吸作用受阻会降低离子泵跨膜运输离子的速率,C正确;
D、加入蛋白质变性剂会导致载体蛋白变性,因此会降低泵跨膜运输离子的速率,D错误。
故选C。
9. 如图表示某种植株的非绿色器官在不同氧浓度下,02的吸收量和C02的释放量的变化。下列叙述正确的是( )
A. 氧气浓度为0时,该器官不进行呼吸作用
B. 氧气浓度在10%以下时,该器官只进行无氧呼吸
C. 氧气浓度在10%以上时,该器官只进行有氧呼吸
D. 保存该器官时,氧气浓度越低越好
【答案】C
【解析】
【分析】题图分析,氧气浓度为0时,只有无氧呼吸,P(氧浓度10%)点对应的氧气浓度下,吸收的氧气量和释放的CO2量相同,即细胞只进行有氧呼吸。
【详解】A、识图分析可知,氧气浓度为0时,该器官只进行无氧呼吸,A错误;
B、氧气浓度在10%以下时,释放的CO2多于吸收的氧气,说明该器官可以进行有氧呼吸和无氧呼吸,B错误;
C、氧气浓度在10%以上时,氧气吸收量等于二氧化碳的释放量,说明该器官只进行有氧呼吸,C正确;
D、应该在二氧化碳释放量最小时对应的氧气浓度下保存该器官,此时消耗的有机物最少,而氧气浓度越低如氧气浓度为0时,无氧呼吸较强不适宜保存该器官,D错误。
故选C。
10. 用 18O标记葡萄糖的氧原子,追踪其在有氧呼吸过程中的去向。18O转移的途径是 ( )
A. 葡萄糖→丙酮酸→水 B. 葡萄糖→丙酮酸→氧
C. 氧→氧→水 D. 葡萄糖→丙酮酸→二氧化碳
【答案】D
【解析】
【分析】有氧呼吸第一阶段:场所为细胞质基质,利用葡萄糖生成丙酮酸、还原氢和少量能量;第二阶段发生在线粒体基质,利用丙酮酸和水生成还原氢和少量能量;第三阶段在线粒体内膜,还原氢和氧气生成水,释放大量能量。
【详解】在有氧呼吸过程中,葡萄糖在有氧呼吸第一阶段作为反应物生成NADH和丙酮酸,丙酮酸和水在有氧呼吸第二阶段生成NADH和二氧化碳,所以用 18O标记葡萄糖的氧原子,18O转移的途径是葡萄糖→丙酮酸→二氧化碳,故选D。
11. 叶肉细胞中不能合成ATP的部位是
A. 线粒体内膜 B. 叶绿体的类囊体膜
C. 叶绿体基质 D. 细胞质基质
【答案】C
【解析】
【分析】ATP又叫三磷酸腺苷,简称为ATP,其结构式是:A-P~P~P.A-表示腺苷、T-表示三个、P-表示磷酸基团,“~”表示特殊的化学键,ATP是一种含有特殊的化学键的有机化合物,它的大量化学能就储存在特殊的化学键中,ATP水解释放能量断裂的是末端的那个特殊的化学键,ATP是生命活动能量的直接来源,但本身在体内含量并不高,ATP来源于光合作用和呼吸作用。
【详解】A、有氧呼吸的三个阶段均能产生ATP,线粒体的内膜是进行有氧呼吸的场所之一,A错误;
B、光合作用的光反应阶段产生ATP,场所是叶绿体的类囊体膜,B错误;
C、叶绿体基质可进行光合作用的暗反应,消耗ATP,C正确;
D、细胞质基质可发生有氧呼吸和无氧呼吸第一阶段,能合成ATP,D错误。
故选C。
【点睛】本题考查ATP合成场所的相关知识,识记光合作用和呼吸作用的过程和场所。
12. 在适宜反应条件下,用适宜强度的白光照射离体的新鲜叶绿体一段时间后,突然降低光照强度,瞬间会引起某些物质含量发生变化,下列说法错误的是( )
A. ATP降低 B. C3上升
C. NADPH降低 D. C5上升
【答案】D
【解析】
【分析】光反应过程是水光解产生氧气和ATP,暗反应需要光反应产生的还原氢和ATP;叶绿体中的叶绿素主要吸收红光和蓝紫光,类胡萝卜素主要吸收蓝紫光,光合色素吸收绿光极少。
【详解】在适宜反应条件下,用适宜强度的白光照射离体的新鲜叶绿体一段时间后,突然降低光照强度,则光反应减弱,产生NADPH和ATP速率降低,三碳化合物还原减慢,而二氧化碳固定速率暂时不变,因此三碳化合物(C3)含量增加,五碳化合物(C5)含量减少,D错误,ABC正确。
故选D。
13. 为了探究酵母菌细胞呼吸的方式,某同学将实验材料和用具按如图所示安装好。以下关于该实验的说法,正确的是( )
A. 酵母菌呼吸作用产生的CO2量的多少可以通过观察澄清石灰水是否变浑浊来得出
B. 甲组中质量分数为10%的NaOH溶液是为了吸收酵母菌呼吸作用产生的CO2
C. 在碱性条件下,将橙色的重铬酸钾溶液滴入B瓶中变成灰绿色,证明有酒精产生
D. 乙组中B瓶先封口放置一段时间的目的是耗尽B瓶中的O2以形成无氧环境
【答案】D
【解析】
【分析】分析题图:图中甲组探究的是有氧呼吸,乙组探究的是无氧呼吸。该实验的实验原理:(1)酵母菌是一种单细胞真菌,在有氧和无氧的条件下都能生存,属于兼性厌氧菌,因此便于用来研究细胞呼吸的不同方式。(2)CO2可使澄清石灰水变浑浊,也可使溴麝香草酚蓝水溶液由蓝变绿再变黄。根据石灰水混浊程度或溴麝香草酚蓝水溶液变成黄色的时间长短,可以检测酵母菌培养CO2的产生情况。(3)橙色的重铬酸钾溶液,在酸性条件下与乙醇(酒精)发生化学反应,在酸性条件下,变成灰绿色。
【详解】A、CO2能使澄清的石灰水变浑浊,产生的CO2越多,石灰水变浑浊程度越深,因此CO2量的多少可以通过观察澄清石灰水变浑浊的程度得出,而不是是否变浑浊得出,A错误;
B、甲组中质量分数为10%的NaOH溶液是为了吸收空气中的二氧化碳,B错误;
C、在酸性条件下,将橙色的重铬酸钾溶液滴入B瓶中变成灰绿色,证明有酒精产生,C错误;
D、由于B瓶中的空气内含有少量氧气,所以乙组B瓶应封口放置一段时间,消耗掉瓶中的氧气,以形成无氧的环境,然后再连通盛有澄清石灰水的锥形瓶,D正确。
故选D。
14. 下图所示为某绿色植物细胞内部分物质的代谢过程,下列相关叙述中正确的是( )
①图解中的a、b两物质依次是H2O和O2
②图解中甲、乙两阶段产生[H]的场所都是线粒体
③图解中丙阶段产生的水中的氢最终都来自葡萄糖
④葡萄糖进入线粒体,可在线粒体中酶的作用下,生成CO2和H2O
⑤图示过程在有光和无光的条件下都能进行
A. ①⑤ B. ①③ C. ②③④ D. ②④⑤
【答案】A
【解析】
【分析】根据题意和图示分析可知:甲是葡萄糖酵解形成丙酮酸和还原氢,属于有氧呼吸的第一阶段,发生在细胞质基质中,乙是丙酮酸与水反应形成二氧化碳和还原氢的阶段,是有氧呼吸的第二阶段,发生在线粒体基质中,丙是还原氢与氧气结合形成水的阶段,是有氧呼吸的第三阶段,发生在线粒体内膜上;a是水,b是氧气。
【详解】①图解中的a、b分别参与有氧呼吸的第二、第三阶段,两物质依次是H2O和O2,①正确;
②图解中甲、乙两阶段产生[H]的场所分别是细胞质基质、线粒体基质,②错误;
③图解中丙阶段产生的水中的氢最终来自葡萄糖和水,③错误;
④葡萄糖不能直接进入线粒体,有氧呼吸第一阶段生成的丙酮酸才能进入线粒体参与有氧呼吸的第二阶段,④错误;
⑤图示过程为有氧呼吸,在有光和无光的条件下都能进行,⑤正确。
故选A。
15. 下列有关细胞呼吸原理的应用分析有错误的是( )
A. 提倡慢跑等有氧运动,原因之一是人体细胞在缺氧条件下进行无氧呼吸,积累大量的乳酸和二氧化碳,会使肌肉产生酸胀乏力的感觉
B. 稻田需要定期排水,如果稻田中的氧气不足,水稻根部会因细胞无氧呼吸产生大量的酒精的毒害作用,而使根系变黑、腐烂
C. 人体成熟红细胞只能进行无氧呼吸,分解葡萄糖,从而获取能量
D. 选用透气的消毒纱布包扎伤口,可以避免厌氧病菌的繁殖
【答案】A
【解析】
【分析】1、人体细胞在缺氧条件下进行无氧呼吸,积累大量的乳酸,但不产生二氧化碳,会使肌肉产生酸胀乏力的感觉。2、稻田定期排水,能防止植物的根缺氧进行无氧呼吸,产生酒精,对根系造成毒害作用。3、人体成熟红细胞没有线粒体、细胞核等结构。4、用透气的纱布包扎伤口可避免制造无氧环境,从而抑制破伤风杆菌的代谢。
【详解】A、人体无氧呼吸产物为乳酸,不能产生二氧化碳,A错误;
B、稻田中的氧气不足,水稻根部会因细胞无氧呼吸产生大量的酒精的毒害作用,导致根系变黑、腐烂,因而稻田需要定期排水,B正确;
C、哺乳动物成熟的红细胞中无细胞器,只能通过无氧呼吸供能,C正确;
D、由于氧气的存在能抑制厌氧病菌的繁殖,所以选用透气的消毒纱布包扎伤口,可以避免厌氧病菌的繁殖,从而有利于伤口的痊愈,D正确。
故选A。
16. 如图是对菠菜叶片叶绿体色素分离的结果示意图,下列有关“绿叶中色素的提取和分离”的实验分析正确的是( )
A. 若未加入二氧化硅,则会导致色素被破坏
B. c、d两种色素主要吸收红光和蓝紫光
C. 用层析液提取绿叶中的色素
D. 由于d中色素在滤纸上所占面积最大,因此其在层析液中的溶解度最大
【答案】B
【解析】
【分析】叶绿体色素的提取和分离实验:(1)提取色素原理:色素能溶解在酒精或丙酮等有机溶剂中,所以可用无水酒精等提取色素。(2)分离色素原理:各种色素在层析液中的溶解度不同,随层析液在滤纸上扩散的速度不同,从而分离色素。溶解度大,扩散速度快;溶解度小,扩散速度慢。(3)各物质作用:无水乙醇或丙酮:提取色素;层析液:分离色素;二氧化硅:使研磨得充分;碳酸钙:防止研磨中色素被破坏。(4)结果:滤纸条从上到下依次是:胡萝卜素(最窄)、叶黄素、叶绿素a(最宽)、叶绿素b(第2宽),色素带的宽窄与色素含量相关。
【详解】A、若未加入二氧化硅,则会导致研磨不充分,提取的色素量少,A错误;
B、c为叶绿素b、d为叶绿素a,这两种色素主要吸收红光和蓝紫光,B正确;
C、用无水乙醇提取绿叶中的色素,用层析液进行分离,C错误;
D、色素带的宽窄与色素含量相关,d色素在滤纸上所占面积最大,说明其含量最多,f在层析液中的溶解度最大,D错误。
故选B。
17. 下图所示为叶绿体中的某种结构及其上发生的物质和能量变化,有关叙述错误的是( )
A. 图中①是参加反应的水
B. 图中②上有光合色素
C. 图中光能转变成了化学能
D. 图中的[H]和ATP用于固定CO2
【答案】D
【解析】
【分析】叶绿体是具有双膜结构的细胞器,叶绿体中的类囊体堆叠形成基粒,基粒的类囊体膜上含有与光合作用的光反应有关的色素和酶,是光反应的场所,在叶绿体的类囊体膜上,水光解产生[H]和O2,同时合成ATP.
【详解】水在光下分解为[H]和O2的过程发生在叶绿体的类囊体膜上,所以图中的①是植物吸收的参加光反应的水,A正确;叶绿体中的色素分布在叶绿体的②类囊体膜上,B正确;在叶绿体的类囊体膜上,色素将吸收的光能转变为ATP中活跃的化学能,C正确;图中的[H]和ATP用于还原CO2,D错误.
【点睛】对于叶绿体的结构结合功能,光合作用中光反应和暗反应的过程和场所的理解,把握知识的内在联系是解题的关键.
18. 如图表示某植物的一个叶肉细胞及其相关生理过程示意图,下列说法中不正确的是( )
A. 图中的叶肉细胞呼吸释放的CO2量大于光合作用固定的CO2量
B. M中NADPH的运动方向是从叶绿体的类囊体到叶绿体的基质
C. M、N都能产生ATP
D. 真核细胞中都含有M、N,原核细胞中都不含M、N
【答案】D
【解析】
【分析】分析图解:图中M表示叶绿体,叶绿体是进行光合作用的场所;N是线粒体,线粒体是进行有氧呼吸的主要场所。图中看出,线粒体有氧呼吸释放的二氧化碳除了供给叶绿体光合作用以外,还有部分扩散到细胞外,说明有氧呼吸强度大于光合作用强度。
【详解】A、分析题图可以推知,细胞中线粒体进行有氧呼吸释放的二氧化碳除了供叶绿体M使用外,还释放到外界环境中,则呼吸作用释放的CO2量大于光合作用吸收的CO2量,A正确;
B、叶绿体中[H](NADPH)的运动方向是由叶绿体的囊状结构(光反应)到叶绿体的基质(暗反应),B正确;
C、M可以进行光合作用,N是有氧呼吸的主要场所,两者都可产生ATP,C正确;
D、蛔虫细胞中不含线粒体(N),叶绿体只分布在植物的绿色细胞中,根细胞中没有叶绿体(M),D错误。
故选D。
19. 下列关于细胞周期的说法,不正确的是( )
A. 细胞周期的大部分时间处于分裂间期
B. 细胞周期持续的长短不受温度的影响
C. 细胞的种类不同,细胞周期的长短也可能不相同
D. 细胞周期是指连续分裂的细胞从一次分裂完成开始到下次分裂完成为止
【答案】B
【解析】
【分析】细胞周期是指连续分裂的细胞,从一次分裂完成时开始到下次分裂完成时为止. 只有能连续进行有丝分裂的细胞才具有细胞周期.细胞周期包分裂间期和分裂期,其中分裂间期历时长占细胞周期的90%--95%。
【详解】A、细胞周期的大部分时间处于分裂间期,约占细胞周期的90%--95%,A正确;
B、温度影响酶活性,因此细胞周期持续时间的长短受温度的影响,B错误;
C、细胞种类不同,细胞周期持续的时间可能不相同,C正确;
D、细胞周期是对于连续分裂的细胞,从一次分裂完成时开始到下一次分裂完成时为止,D正确。
故选B。
20. 下图是某生物体细胞有丝分裂不同时期的图像,下列叙述不正确的是( )
A. 细胞分裂完成形成子细胞含有8条染色体
B. 图甲中染色体与染色单体的数目比例为1:2
C. 图乙中染色体的数目是图丙中染色体数目的2倍
D. 图丙是观察有丝分裂的最佳时期
【答案】A
【解析】
【分析】分析题图:甲细胞中染色体散乱的分布在纺锤体的中央,表示有丝分裂前期;乙细胞中发生着丝点的分裂,表示有丝分裂后期;丙细胞中着丝点排列在赤道板上,表示有丝分裂中期。
【详解】A、细胞分裂后形成的子细胞中含有4条染色体,A错误;
B、甲细胞染色体已经完成复制,染色体、染色单体数量比为1:2,B正确;
C、乙细胞中发生着丝点的分裂,染色体数目加倍,为8条,丙细胞染色体数目为4条,C正确;
D、图丙为有丝分裂的中期,染色体形态清晰,数目稳定,是观察有丝分裂的最佳时期,D正确。
故选A。
21. 在进行有丝分裂的动物细胞的一个细胞周期中,能在同一时期发生的变化是( )
A. 染色单体的形成和纺锤体的形成
B. 中心体倍增和DNA的复制
C. DNA数目加倍和染色体数目加倍
D. 核膜、核仁的消失和着丝粒排列在赤道板位置上
【答案】B
【解析】
【分析】有丝分裂不同时期的特点:
(1)间期:进行DNA的复制和有关蛋白质的合成;
(2)前期:核膜、核仁逐渐解体消失,出现纺锤体和染色体;
(3)中期:染色体形态固定、数目清晰;
(4)后期:着丝点分裂,姐妹染色单体分开成为染色体,并均匀地移向两极;
(5)末期:核膜、核仁重建、纺锤体和染色体消失。
【详解】A、染色单体形成于分裂间期,而纺锤体的形成在前期,A错误;
B、DNA的复制和中心粒的复制都发生在分裂间期,B正确;
C、DNA数目加倍发生在分裂间期,而染色体数目加倍发生在分裂后期,C错误;
D、核膜和核仁消失于有丝分裂前期,赤道板是一个假想平面,中期着丝点排列在赤道板上,D错误。
故选B。
【点睛】
22. 下列哪项不是真核细胞的分裂方式( )
A. 有丝分裂 B. 二分裂 C. 减数分裂 D. 无丝分裂
【答案】B
【解析】
【分析】 体细胞进行有丝分裂,间期DNA进行复制,染色体数目不变;有丝分裂前期和中期染色体数目不变;有丝分裂后期着丝点分裂,染色体数目加倍;有丝分裂末期细胞一分为二,染色体平均分到两个子细胞中,细胞中染色体数目减半。
减数分裂过程:①细胞分裂前的间期:细胞进行DNA复制;②MI前期:同源染色体联会,形成四分体,形成染色体、纺锤体,核仁核膜消失,同源染色体非姐妹染色单体可能会发生交叉互换;③MI中期:同源染色体着丝粒对称排列在赤道板两侧;④MI后期:同源染色体分离,非同源染色体自由组合,移向细胞两极;⑤MI末期:细胞一分为二,形成次级精母细胞或形成次级卵母细胞和第一极体;⑥MII前期:次级精母细胞形成纺锤体,染色体散乱排布;⑦MII中期:染色体着丝粒排在赤道板上;⑧MII后期:染色体着丝粒分离,姐妹染色单体移向两极;⑨MII末期:细胞一分为二,次级精母细胞形成精细胞,次级卵母细胞形成卵细胞和第二极体。
【详解】真核细胞可以发生有丝分裂、减数分裂和无丝分裂,细菌等单细胞生物发生二分裂,故选B。
23. 下列表述正确的是( )
A. 植物体细胞比动物体细胞更容易实现全能性
B. 克隆羊“多利”的诞生证明了动物体细胞仍然具有全能性
C. 体内的造血干细胞可以分裂、分化成为心肌细胞
D. 分化细胞中不表达的基因会在细胞核中逐渐消失
【答案】A
【解析】
【分析】关于细胞的“全能性”,可以从以下几方面把握:(1)概念:细胞的全能性是指已经分化的细胞仍然具有发育成完整个体的潜能。(2)细胞具有全能性的原因是:细胞含有该生物全部的遗传物质。(3)细胞全能性大小:受精卵>干细胞>生殖细胞>体细胞。(4)细胞表现出全能性的条件:离体、适宜的营养条件、适宜的环境条件。
【详解】A、植物体细胞的全能性更容易体现,而动物体细胞的全能性受到限制,A正确;
B、克隆羊“多利”的诞生证明了动物体细胞的细胞核仍然具有全能性,B错误;
C、造血干细胞属于多能干细胞,能分裂分化为各种血细胞和免疫细胞,不能分化为心肌细胞,C错误;
D、细胞分化的实质是基因的选择性表达,不会使基因丢失,因此分化细胞中不表达的基因仍存在于细胞核中,并没有消失,D错误。
故选A。
24. 细胞的衰老和死亡是普遍的生命现象,下列有关叙述正确的是( )
A. 衰老时细胞内多数酶的活性降低,细胞核体积增大
B. 端粒能通过影响自由基的产生从而导致细胞衰老
C. 哺乳动物神经细胞的凋亡不受基因控制
D. 细胞凋亡和细胞坏死对生物个体的生命活动都有积极意义
【答案】A
【解析】
【分析】1、衰老细胞的特征:(1)细胞内水分减少,细胞萎缩,体积变小,但细胞核体积增大,染色质固缩,染色加深;(2)细胞膜通透性功能改变,物质运输功能降低;(3)细胞色素随着细胞衰老逐渐累积;(4)有些酶的活性降低;(5)呼吸速度减慢,新陈代谢减慢。
2、细胞衰老的自由基学说核心内容:(1)衰老是由自由基对细胞成分的有害进攻造成的,细胞进行各种氧化反应容易产生自由基,辐射以及有害物质入侵也会刺激细胞产生自由基。(2)自由基攻击磷脂分子时,又能产生自由基,从而攻击别的分子,引发雪崩式反应。(3)自由基还会攻击DNA,可能引起基因突变,也可攻击蛋白质,使蛋白质活性下降,致使细胞衰老。
【详解】A、衰老时细胞内多数酶的活性降低,水分减少,细胞体积变小,细胞核体积增大,A正确;
B、端粒是每条染色体的末端具有的一段特殊序列的DNA,自由基作用于端粒,会导致端粒变短,细胞衰老,B错误;
C、细胞凋亡是基因所决定的自动结束生命的过程,受基因控制,C错误;
D、细胞坏死是极端的物理、化学因素或严重的病理性刺激引起的细胞损伤和死亡,是非正常死亡,细胞凋亡属于细胞的程序性死亡,对生物个体的生命活动有积极意义,D错误。
故选A。
25. 为了探究酶特性的相关实验,下列各组实验设计合理的是( )。
实验组
探究课题
选用材料与试剂
A
探究酶的专一性
新制的淀粉酶溶液、蔗糖溶液、可溶性淀粉溶液、碘液
B
温度对酶活性的影响
新制的淀粉酶溶液、可溶性淀粉溶液、碘液
C
pH对酶活性的影响
新制的淀粉酶溶液、蔗糖溶液、可溶性淀粉溶液、碘液
D
温度对酶活性的影响
新制的淀粉酶溶液、可溶性淀粉溶液、斐林试剂
A. A B. B C. C D. D
【答案】B
【解析】
【详解】A、探究酶的专一性实验中,由于蔗糖和其水解产物都不能与碘液反应,故应采用斐林试剂检测,A错误;
B、可以用新制的淀粉酶溶液、可溶性淀粉溶液、碘液检测,来探究温度对酶活性的影响,B正确;
C、淀粉酸性条件下易水解,故常采用过氧化氢酶来探究pH对酶活性的影响,C错误;
D、采用淀粉酶探究温度对酶活性的影响,试剂用碘液,不能用斐林试剂,D错误。
故选B。
26. 夏季晴朗的一天,甲乙两株同种植物在相同条件下 CO2吸收速率的变化如图所示。下列说法正确的是( )
A. 甲植株在a点开始进行光合作用
B. 乙植株在e点有机物积累量最多
C. 曲线b~c段和d~e段下降的原因相同
D. 两曲线b~d段不同的原因可能是甲植株气孔没有关闭,乙植株气孔部分关闭
【答案】D
【解析】
【分析】分析题图可知,该题是净光合作用速率随时间变化而变化的曲线,由于时间变化光照强度发生变化,因此该题是植物在一昼夜中净光合作用速率随光照强度变化而变化的曲线,6时和18时,净光合速率为0,该点光合作用速率与呼吸作用速率相等,c点表示光合午休现象,原因是气孔关闭,二氧化碳供应不足,导致光合作用速率下降。
【详解】A、a点净光合作用为0,此时光合作用速率与呼吸速率相等,甲植株在a点之前进行光合作用,只是a点之前光合作用速率小于呼吸速率,A错误;
B、乙植株超过18时,呼吸速率大于光合速率,有机物积累减少,因此18时是有机物积累最多,B错误;
C、分析题图可知,bc下降的原因是乙植株气孔关闭,二氧化碳供应不足,de段下降的原因是光照强度逐渐减弱,光反应产生的还原氢和ATP数量逐渐减少,C错误;
D、分析题图可知,甲不存在光合午休现象,乙存在光合午休现象,可能的原因是乙植株气孔关闭,而甲植物气孔没有关闭,D正确。
故选D。
27. 如图为人体细胞的分裂、分化、衰老和凋亡过程的示意图. ①~⑥为各个时期的细胞,a~c表示细胞所进行的生理过程,据此分析,下列有关说法正确的是( )
A. 细胞②与细胞①相比,相对表面积大,物质运输效率低
B. 细胞⑤与细胞⑥中的遗传物质不同
C. 细胞分化和衰老的过程均会改变细胞的形态、结构和功能
D. 胚胎发育过程中不发生细胞的凋亡
【答案】C
【解析】
【详解】A、细胞体积越大,其相对表面积越小,与外界环境进行物质交换的能力越弱,所以与①相比,②的表面积与体积的比值较小,与外界环境进行物质交换的能力低,A错误;
B、⑤与⑥细胞是由同一个受精卵有丝分裂而来的,由于基因的选择性表达,⑤⑥中的蛋白质的种类和数量不同,因此它们的遗传物质相同,B错误;
C、细胞分化是指在个体发育中,由一个或一种细胞增殖产生的后代,在形态,结构和生理功能上发生稳定性差异的过程,细胞衰老过程中,细胞的结构和功能均发生改变,如细胞萎缩,体积变小,细胞膜通透性功能改变,物质运输功能降低等,故细胞分化和衰老的过程均会改变细胞的形态、结构和功能,C正确;
D、胚胎发育过程中会发生细胞的凋亡,如人胚胎发育过程中尾的消失是细胞凋亡的结果,D错误。
故选C
【点睛】
28. 如图所示,甲~戊为植物根尖分生区细胞有丝分裂不同时期显微照片图,相关叙述正确的是( )
A. 剪取5cm根尖,按照解离→漂洗→制片→染色的顺序制作临时装片
B. 图丙中的染色单体数、核DNA含量均与图戊相同
C. 高倍镜下,处于戊状态的细胞数目最多
D. 高倍镜下可观察到一个细胞从甲依次进入丙、戊、丁、乙的连续动态变化过程
【答案】B
【解析】
【分析】分析题图:甲细胞处于分裂间期,乙细胞处于分裂末期,丙细胞处于分裂前期,丁细胞处于分裂后期,戊细胞处于分裂中期。
【详解】A、“观察根尖分生组织的细胞有丝分裂实验”中需要制作临时装片,其步骤是:剪取根尖→解离→漂洗→染色→制片→观察,A错误;
B、图丙(前期)中的染色单体数、染色体数和DNA含量均与图戊(中期)相同,每条染色体上含有2个染色单体和2个DNA,B正确;
C、高倍镜下,处于甲状态(间期)的细胞数目最多,C错误;
D、由于解离后细胞已经死亡,因此不能观察到细胞连续有丝分裂的过程,D错误。
故选B。
二、非选择题
29. 为探究 pH 对蛋白酶活性的影响,某小组进行了相关实验,实验结果如下图所示。请回答下列问题:
(1)该实验的自变量是_________ , 因变量的检测指标是__________。
(2)检验蛋白质是否被蛋白酶完全水解,________(填“能”或“不能”)用双缩脲试剂,原因是____________。
(3)由图可知,该蛋白酶最适 pH 约是________,若 pH 由 13 降到 7,蛋白质剩余量________(填“减少”“增多”或“不变”),理由是_________。
【答案】(1) ①. pH的大小 ②. 1小时后蛋白质剩余量
(2) ①. 不能 ②. 蛋白酶是蛋白质,会与该试剂发生颜色反应
(3) ①. 7 ②. 不变 ③. 在pH是13时,蛋白酶已失去活性
【解析】
【分析】据图示实验结果可知,横坐标为不同的pH,纵坐标为蛋白质剩余量,故该实验的自变量是pH的不同,因变量是lh后蛋白质剩余量。
【小问1详解】
据图示可知,横坐标为不同的pH,纵坐标为蛋白质剩余量,故该实验的自变量是pH的不同,因变量是lh后蛋白质剩余量。实验的无关变量包括温度、酶浓度、蛋白质的初始量等,由于温度也会影响酶活性,因此本实验的主要的无关变量是温度。
【小问2详解】
与无机催化剂相比,蛋白酶降低化学反应的活化能更显著,因此催化效率更高。由于蛋白酶是蛋白质,因此不能用双缩脲试剂鉴定蛋白质是否完全水解。
【小问3详解】
由图可知,pH为7时,1小时后蛋白质剩余量最少,说明蛋白质分解多,该蛋白酶的最适pH约是7。蛋白酶在pH为13时已经变性,因此若pH由13降到7,蛋白质剩余量不变。
30. 图1是真核细胞内呼吸作用过程的图解,图2表示酵母菌在不同氧气浓度下的氧气吸收量和无氧呼吸过程中二氧化碳的释放量,请据图回答下列有关问题:
(1)图1中物质B是________,产生部位是___________。
(2)图1中物质D是____,它与C结合的过程发生的场所是____。
(3)图1中物质E可用_____________溶液检测,发生的颜色变化为由蓝色变成绿色再变成黄色。
(4)图2中乙曲线所代表的生理过程可用图1中________(填数字序号)过程表示。
(5)图2中在氧气浓度为b时甲乙曲线相交,此时若甲代表的细胞呼吸方式消耗了A mol 的葡萄糖,则乙代表的细胞呼吸方式此时消耗的葡萄糖为______mol。
【答案】(1) ①. 乳酸 ②. 细胞质基质
(2) ①. 氧气(或O2) ②. 线粒体内膜
(3)溴麝香草酚蓝 (4)①②③
(5)A/3
【解析】
【分析】根据题意和图示分析可知:图1中①为有氧呼吸或无氧呼吸的第一阶段,A为丙酮酸,②为有氧呼吸第二阶段,E为二氧化碳,③为有氧呼吸的第三阶段,C为还原氢,D为氧气,④为产生乳酸的无氧呼吸,B为乳酸,⑤为产生酒精的无氧呼吸,F为酒精,E为二氧化碳。
【小问1详解】
图1中④为无氧呼吸产生的乳酸B,这一过程发生在细胞基质,需要酶的参与。
【小问2详解】
图中的物质D能与前两个阶段的C[H]产生水,表示氧气;[H]和氧气结合的场所是线粒体内膜。
【小问3详解】
物质E为二氧化碳,可使溴麝香草酚蓝水溶液发生的颜色变化为由蓝色变成绿色再变成黄色。
【小问4详解】
图2中乙曲线所代表的生理过程为有氧呼吸,可用图1中①②③过程表示。
小问5详解】
图2中在氧浓度为b时,甲乙曲线的交点表示有氧呼吸的O2吸收量与无氧呼吸的CO2释放量相等,由于有氧呼吸过程中氧气的吸收量与二氧化碳的释放量相等,因此在氧气浓度为b时甲乙曲线的交点表示有氧呼吸和无氧呼吸释放的二氧化碳量相等,有氧呼吸、无氧呼吸消耗的葡萄糖之比是1:3,故有氧呼吸消耗的葡萄糖为A/3mol。
31. I.下图是某高等植物叶绿体进行光合作用的图解,请据图完成下列问题。
(1)图中A表示的结构名称是_________ ; b代表物质名称是________。
(2)h与i反应生成j的过程称为_______。
(3)光合作用分为光反应和暗反应两个阶段,其中光反应为暗反应提供________。
(4)在30℃、一定浓度CO2条件下,测定马铃薯和红薯在不同光照条件下的光合速率,结果如下表。已知两种植物的呼吸作用最适温度为30℃,光合作用最适温度为25℃,请分析回答:
物种
光合速率与呼吸速率相等时光照强度(klx)
光饱和时光 照强度(klx)
光饱和时CO2吸收量 (mg/100cm2叶·小时)
黑暗条件下CO2释放(mg/100cm2叶·小时)
红薯
1
3
11
5.5
马铃薯
3
9
30
15
在 30 ℃条件下,当光照强度为 3 klx 时,红薯和马铃薯固定 CO2 量的差值为_____mg/100cm2叶·小时;在25 ℃条件下测得马铃薯光补偿点会_____(填 “小于”、“大于”或“等于”)3 klx。
【答案】(1) ①. 叶绿体类囊体##基粒 ②. O2 (2)二氧化碳的固定 (3)ATP和[H]
(4) ①. 1.5 ②. 小于
【解析】
【分析】1、光合作用根据是否需要光,分为光反应阶段和暗反应阶段。光合作用的光反应阶段(场所是叶绿体的类囊体膜上):水的光解产生[H]与氧气,以及ATP的形成.光合作用的暗反应阶段(场所是叶绿体的基质中):CO2被C5固定形成C3,C3在光反应提供的ATP和[H]的作用下还原生成葡萄糖。
2、分析图示,表示光合作用的过程,场所是叶绿体.A表示的结构是由类囊体堆叠而成的基粒,a表示水,b表示氧气,c表示ADP,e、f表示ATP和[H],g表示(CH2O),h表示C5,i表示CO2,j表示C3。
【小问1详解】
图中A表示的结构是由类囊体堆叠而成的基粒。b代表的物质名称是O2,从叶绿体释放出去。
【小问2详解】
h表示C5,i表示CO2,j表示C3,C5与CO2反应生成C3的过程称为CO2的固定。
【小问3详解】
光合作用分为光反应和暗反应两个阶段,光反应为暗反应提供ATP和[H],暗反应为光反应提供ADP、Pi和NADP+。
【小问4详解】
固定CO2量为总光合,30℃条件下,当光照强度为3 klx时,红薯固定CO2量为11+5.5=16.5,而马铃薯光合作用和呼吸作用相等,为15mg/100cm2叶小时,所以二者相差1.5mg/100cm2叶●小时。25 ℃条件下,光合作用增强,呼吸作用减弱,则马铃薯的光补偿点左移,小于3 klx。
32. 下图1是具有四条染色体的某细胞有丝分裂的简图,图2是细胞周期过程中染色体和核DNA含量的变化图示,请回答下列问题。
(1)图1是________细胞有丝分裂的简图,其分裂顺序依次是________(用文字和箭头表示)。
(2)染色体数目加倍发生在图1中______所示时期,其原因是_______。
(3)图1中核DNA分子数与染色体数之比为1∶1的是___________。丁中N为______。
(4)图 2 中实线代表的是________含量变化的曲线。斜线的生物学含义是______________,实现这个过程需要的主要原料是_______________。
(5)图2的DE段代表有丝分裂的__________期。
【答案】(1) ①. 高等植物 ②. 乙→丙→甲→丁
(2) ①. 甲 ②. 着丝粒分裂,姐妹染色单体分离形成两条子染色体
(3) ①. 甲和丁 ②. 细胞板
(4) ① DNA ②. DNA复制 ③. 四种脱氧核苷酸 (5)后、末
【解析】
【分析】 有丝分裂:①间期:DNA分子复制和相关蛋白质的合成;②前期:染色质螺旋化形成染色体,核仁逐渐解体,核膜逐渐消失,细胞两极发出纺锤丝,形成纺锤体;③中期:纺锤丝牵引着染色体运动,使其着丝粒排列在赤道板上,染色体形态稳定、数目清晰,便于观察;④后期:着丝粒分裂,姐妹染色单体分离,染色体数目加倍;④末期:染色体解螺旋为染色质,纺锤体消失,核膜核仁重新出现,植物细胞中部出现细胞板,细胞板扩展形成细胞壁,动物细胞膜从中部向内凹陷缢裂成两个细胞。
【小问1详解】
图1细胞含有细胞壁,但不具有中心体,是高等植物细胞有丝分裂的简图。有丝分裂前期:染色体散乱分布;有丝分裂中期:着丝粒排列在赤道板上;有丝分裂后期:着丝粒分裂,染色体平均移向两极;有丝分裂末期:染色体解螺旋为染色质,纺锤体消失,核膜核仁重新出现,据此分裂顺序依次是乙→丙→甲→丁。
【小问2详解】
染色体数目加倍发生在图1中甲所示时期,此时着丝粒发生分裂,姐妹染色单体分离形成两条子染色体,导致染色体数目加倍。
【小问3详解】
图1中核DNA分子数与染色体数之比为1∶1的是甲和丁,核DNA分子数与染色体数之比为2∶1的是乙和丙。丁中N为细胞板,有丝分裂末期植物细胞中部出现细胞板,细胞板扩展形成细胞壁。
【小问4详解】
图 2实线AB段中出现数量由2n逐渐变为4n的斜线片段,代表此时正在发生DNA复制,实线代表的是核DNA含量变化的曲线。DNA复制需要的主要原料是四种脱氧核苷酸。
【小问5详解】
图2的虚线为染色体含量变化的曲线。D点开始发生染色体数目加倍,染色体数加倍发生在有丝分裂后期,直到末期结束,细胞一分为二,染色体数目减半,所以DE段代表有丝分裂的后期和末期。
【期中真题】天津市耀华中学2022-2023学年高一上学期期中调研生物试题.zip: 这是一份【期中真题】天津市耀华中学2022-2023学年高一上学期期中调研生物试题.zip,文件包含期中真题天津市耀华中学2022-2023学年高一上学期期中调研生物试题原卷版docx、期中真题天津市耀华中学2022-2023学年高一上学期期中调研生物试题解析版docx等2份试卷配套教学资源,其中试卷共31页, 欢迎下载使用。
2022-2023学年天津市耀华中学高一(上)期末生物试卷(含答案解析): 这是一份2022-2023学年天津市耀华中学高一(上)期末生物试卷(含答案解析),共25页。试卷主要包含了 如图表示酶活性与温度的关系, 能够促使蛋白酶水解的酶是等内容,欢迎下载使用。
2023天津市耀华中学高一上学期期末考试生物含解析: 这是一份2023天津市耀华中学高一上学期期末考试生物含解析

