高中地理学业水平合格性考试演练测评(九)含答案
展开合格演练测评(九)
(产业区位因素)
一、单项选择题
下图为在上海郊区一个蔬菜大棚拍摄的照片,棚顶为黑色的尼龙网,而不是常见的白色的塑料膜或者透明玻璃。据此,完成1~2题。
1.由此推断,此时段上海的天气可能是( )
A.持续的干旱
B.连续不断的降水
C.连续的霜冻
D.台风来临,狂风暴雨
2.在此季节,农民这样做的主要目的是( )
A.增加大气逆辐射,提高夜间温度
B.减少地面辐射,防止夜间温度过低
C.增加地面辐射,提高农作物存活率
D.削弱太阳辐射,减少农作物水分蒸腾
河北省是我国冀中南棉花生产基地的重要组成。棉花采摘期自9月开始,至11月才能结束。2014年以来棉花种植面积持续减少。下图为棉花管理和采摘。据此,完成3~4题。
3.河北省种植棉花的优势条件有( )
①土壤肥沃 ②春季降水少 ③秋季光照充足 ④地表水源充足
A.①② B.①③
C.②③ D.③④
4.目前,河北棉花生产的主要特点有( )
A.自给型 B.机械化
C.专业化 D.精耕细作
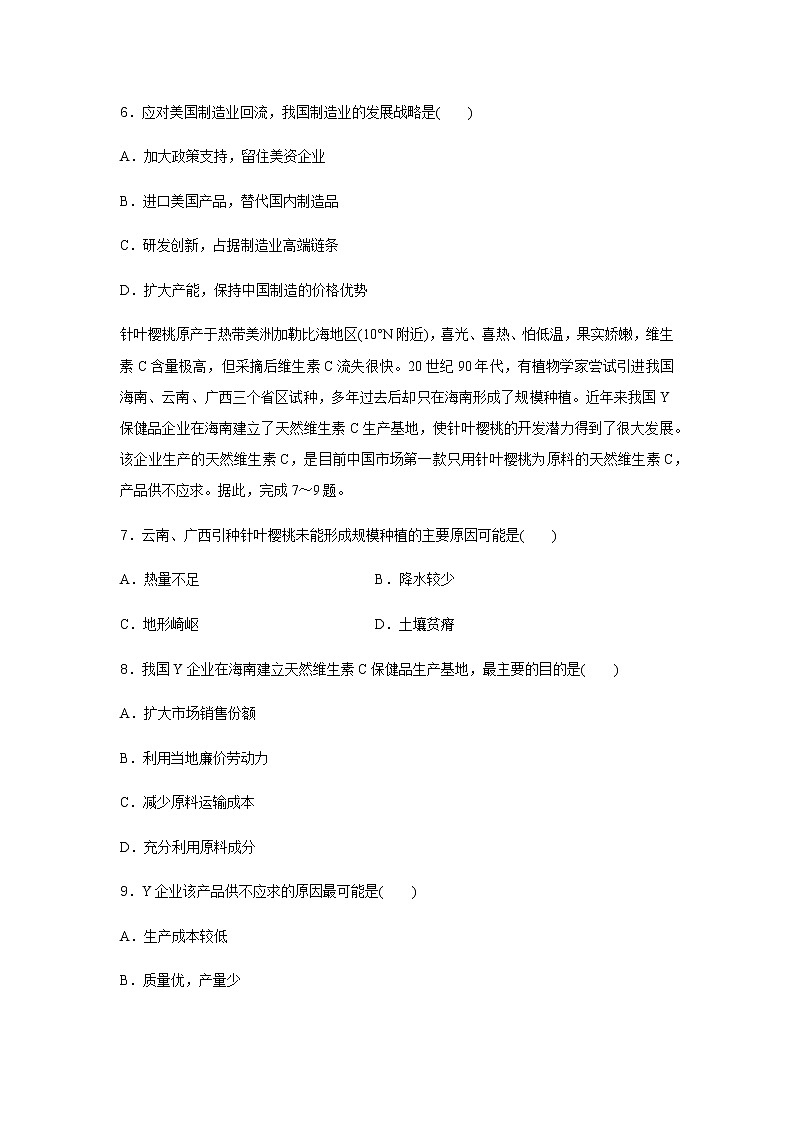
美国政府通过各种手段促使海外美国企业将生产线搬回美国。目前美国“流失”在海外的制造企业正在加速“回流”。如图为美国制造业人数统计图,据此,完成5~6题。
5.影响海外制造企业回流美国的主要障碍是( )
A.制造业生产力下降
B.远离消费市场
C.资金不足
D.制造业从业人员人数不足
6.应对美国制造业回流,我国制造业的发展战略是( )
A.加大政策支持,留住美资企业
B.进口美国产品,替代国内制造品
C.研发创新,占据制造业高端链条
D.扩大产能,保持中国制造的价格优势
针叶樱桃原产于热带美洲加勒比海地区(10°N附近),喜光、喜热、怕低温,果实娇嫩,维生素C含量极高,但采摘后维生素C流失很快。20世纪90年代,有植物学家尝试引进我国海南、云南、广西三个省区试种,多年过去后却只在海南形成了规模种植。近年来我国Y保健品企业在海南建立了天然维生素C生产基地,使针叶樱桃的开发潜力得到了很大发展。该企业生产的天然维生素C,是目前中国市场第一款只用针叶樱桃为原料的天然维生素C,产品供不应求。据此,完成7~9题。
7.云南、广西引种针叶樱桃未能形成规模种植的主要原因可能是( )
A.热量不足 B.降水较少
C.地形崎岖 D.土壤贫瘠
8.我国Y企业在海南建立天然维生素C保健品生产基地,最主要的目的是( )
A.扩大市场销售份额
B.利用当地廉价劳动力
C.减少原料运输成本
D.充分利用原料成分
9.Y企业该产品供不应求的原因最可能是( )
A.生产成本较低
B.质量优,产量少
C.接近原料产地
D.接近消费市场
随着电子商务的发展与全民网购时代的到来,快递行业迅速崛起,在此背景下快递自提点应运而生,成为解决物流“最后一公里”服务瓶颈问题的关键。下图是济南市菜鸟驿站快递自提点随距服务对象(如社区、学校等)出入口距离累计数量变化图。据此,完成10~12题。
10.由图可知菜鸟驿站分布最多的位置是距离服务对象( )
A.0~50米 B.50~150米
C.150~250米 D.400~500米
11.济南市菜鸟驿站空间依托类型最主要是( )
A.便利店、超市
B.酒店、宾馆
C.银行、电信营业厅
D.物流公司、快递公司
12.济南市菜鸟驿站数量由城市中心向外呈现“低—高—低”规律,其影响因素主要是( )
A.行政管辖 B.城市面积
C.交通通达度 D.空间结构
二、多项选择题
绿色植物通过光合作用合成有机物,而呼吸作用则消耗有机物,植物体就是在两者相互作用的过程中而生长。马铃薯是不耐高温、喜冷凉怕热的作物,最适宜的日平均气温为17~21℃。下图是“植物体的增长与气温的关系”图。据此,完成13~14题。
13.有利于植物有机体积累的天气是( )
A.白天晴朗 B.白天多云
C.夜晚多云 D.夜晚晴朗
14.如果将马铃薯栽培到低纬度平地,其生长就会受到阻碍。原因是( )
A.气温升高,光合作用增强
B.气温升高,呼吸作用增强
C.昼夜温差增大,有机物积累减少
D.昼夜温差减小,有机物积累减少
我国是全球最大的机器人销售市场,国外品牌占中国工业机器人市场 60%以上的份额。下图为我国和世界工业机器人市场规模比较图。读图,完成15~16题。
15.对工业机器人研发、生产起主导作用的区位因素是( )
A.科技 B.市场
C.资源 D.交通
16.我国机器人市场规模增速高于世界平均水平,主要原因是我国( )
A.劳动力较紧缺
B.中国消费水平高
C.工业发展快
D.城市化水平低
参考答案
1.A 2.D 第1题,棚顶为黑色的尼龙网,黑色尼龙网有削弱太阳辐射的作用,所以此时段上海可能是持续的伏旱天气,A正确;尼龙网不能防雨、防风,BD错误;防御霜冻天气应用白色的塑料膜或透明玻璃,C错误。所以选A。第2题,结合上题分析可知,其主要目的是削弱太阳辐射,减少农作物水分蒸腾,D正确;这样做不能增加地面辐射,C错误;伏旱时夜间温度较高,没有必要提高温度或担心低温,AB错误。所以选D。
3.B 4.D 第3题,根据所学知识可知,河北省位于黄淮海平原,土壤为黄土,土质疏松肥沃,利于棉花生长,①正确;春季降水少,不利于棉花栽种,②错误;秋季光照充足,利于棉花采摘,③正确;华北地区地表河流少,水资源严重不足,④错误;综上所述,B正确,ACD错误。故选B。第4题,目前,河北棉花地处我国冀中南,鲁西北,豫北商品棉基地,是商品性农业,A错误;还停留在手工采棉阶段,机械化水平和专业化水平比较低,种植历史悠久,经验丰富,精耕细作,D正确。故选D。
5.B 6.C 第5题,制造业的销售市场主要在海外,影响海外制造企业回流美国的主要障碍是回归导致远离消费市场,B对。制造生产力没有下降,A错。美国资金充足,C错。制造业从业人数少是因为制造业企业数量少,D错。故选B。第6题,应对美国制造业回流,我国制造业的发展战略是研发创新,占据制造业高端链条,C对。不能盲目加大政策支持,A错。进口美国产品,替代国内制造业,不利于国内经济发展,B错。扩大产能,不利于保持中国制造的价格优势,D错。故选C。
7.A 8.D 9.B 第7题,从材料中可知针叶樱桃原产于热带美洲加勒比海地区(10°N附近),而广西、云南地区纬度较高,热量相对不足,针叶樱桃没有形成规模种植,A正确;云南、广西属于湿润地区,降水较多,B错误;地形崎岖不是针叶樱桃没有规模种植的原因,C错误;土壤贫瘠并不是主要原因,D错误。因此正确选项为A;B、C、D错误。第8题,近年来我国Y保健品企业在海南建立了天然维生素C生产基地,使针叶樱桃的开发潜力得到了很大发展,海南地区的水热条件更好,更适宜种植针叶樱桃,所以主要的目的是利用优质的原料,D正确;海南地区的市场需求量有限,A错误;保健品生产对于劳动力的依赖程度不高,B错误;设厂海南主要不是为了降低原料运输,主要的目的是利用针叶樱桃优质的原料,C错误。因此正确选项为D。第9题,该企业生产的天然维生素C,是目前中国市场第一款只用针叶樱桃为原料的天然维生素C,产品供不应求。主要原因是该产品的质量高,产量小,B正确;生产成本较高,A错误;接近原料产地并不是产品供不应求的原因,C错误;该保健品工厂的产品是面向全国的,D错误;因此正确选项为B;A、C、D错误。
10.B 11.A 12.D 第10题,图中显示,距服务对象出入口距离50~150米内菜鸟驿站快递自提点累计百分比变化幅度最大,0~50米、150~250米、400~500米菜鸟驿站快递自提点累计百分比变化幅度很小,所以距离服务对象出入口50~150米的位置菜鸟驿站快递自提点分布最多,B正确,A、C、D错误。所以选B。第11题,题意表明,菜鸟驿站快递自提点主要为社区、学校等人口聚集区提供快递自提业务,所以其主要依托社区和学校等附近分布最为广泛的便利店和超市等,而且便利店和超市为吸引顾客消费,也愿意提供这样的服务,因此济南市菜鸟驿站快递自提点空间依托类型最主要是便利店和超市,A正确;酒店、宾馆、银行、电信营业厅、物流公司、快递公司等密度较低,不适合菜鸟驿站的空间依托,B、C、D错误。所以选A。第12题,城市中心一般为商业区,居民相对较少,收取快递量较小,对自提点需求较少;城市中心的外围一般分布着居民区,居住的人口多,收取快递量较大,需要布局的自提点较多;城市外缘多工业区,人口密度较小,收取快递量较小,对自提点需求较少。由此判断,导致菜鸟驿站快递自提点数量由城市中心向外呈现“低—高—低”规律的主要影响因素是城市空间结构,D正确;行政管辖、交通通达度、城市面积不是导致菜鸟驿站快递自提点数量由城市中心向外呈现“低—高—低”规律的主要影响因素,A、B、C错误。所以选D。
13.AD 14.BD 第13题,根据题中信息“绿色植物通过光合作用合成有机物,而呼吸作用则消耗有机物”可知。马铃薯有机体的积累需要增大光合作用,减少呼吸作用,即需要白天晴朗天气气温较高增强光合作用积累有机物,并且夜晚晴朗天气大气保温效果弱,气温较低。故答案为AD。第14题,根据题中信息“马铃薯是不耐高温、喜冷凉怕热的作物,最适宜的日平均气温为17~21℃”可知马铃薯生长需要适宜的温度范围。低纬度平地地区气温较高,日均温大于21℃情况明显增多,且气温昼夜温差较小,不利于其正常生长。低纬度气温升高,光合作用和呼吸作用增强,昼夜温差减小,有机物积累减少。故选BD项。
15.AB 16.AC 第15题,工业机器人的研发和生产科技含量高,此外巨大的市场需求促进了工业机器人的快速发展,因此科技和市场是对工业机器人研发、生产的主导因素,AB正确;资源和交通对工业机器人研发、生产的影响较小,CD错误。故选AB。第16题,读图可知,我国工业机器人市场规模增速高于世界平均水平,主要是随着我国人口老龄化进程加快,劳动力紧缺的现象日益明显,再加上劳动力成本上升,以及我国工业的快速发展、产业升级,促进了工业机器人市场规模快速增长,AC正确;我国的平均消费水平仍然比较低,B错误;城市化水平与工业机器人的需求没有相关性,D错误。故选AC。
高中地理学业水平合格性考试演练测评(十)含答案: 这是一份高中地理学业水平合格性考试演练测评(十)含答案,共9页。试卷主要包含了单项选择题,多项选择题等内容,欢迎下载使用。
高中地理学业水平合格性考试演练测评(二)含答案: 这是一份高中地理学业水平合格性考试演练测评(二)含答案,共9页。试卷主要包含了单项选择题,多项选择题等内容,欢迎下载使用。
高中地理学业水平合格性考试演练测评(一)含答案: 这是一份高中地理学业水平合格性考试演练测评(一)含答案,共8页。试卷主要包含了单项选择题,多项选择题等内容,欢迎下载使用。

