专题 09 计算题(原卷版+解析版)-2023年中考化学总复习高频考点必刷题(全国通用)
展开专题09 计算题
在中考化学当中,计算题占有很大的比例,并且也是重点和难点集合的题型。很多同学在计算题上面失分严重,这样的情况就需要同学们去坚持练习化学计算题。只有学会运用,才会熟练掌握。
1. 差量法
差量法是依据化学反应前后的质量或体积差,与反应物或生成物的变化量成正比而建立比例关系的一种解题方法。将已知差量(实际差量)与化学方程式中的对应差量(理论差量)列成比例,然后根据比例式求解。
所有化学反应都必须遵循质量守恒定律,但有的化学反应在遵循质量守恒定律的同时,会出现固体、液体、气体质量在化学反应前后有所改变的现象,根据该变化的差量与化学方程式中反应物、生成物的质量成正比的关系,可求出化学反应中反应物或生成物的质量。解题的关键是抓住造成差量的实质,即根据题意确定“理论差值”,再根据题目提供的“实际差值”,列出正确的比例式,求出答案。
2. 守恒法
守恒法是根据化学变化中某化学量守恒的原则来解题的一种方法。在化学计算中,灵活运用守恒法不仅能简化解题过程,而且能加深对某些化学原理及内涵的理解。
化学变化中等量关系的建立都遵循质量守恒定律,即参加化学反应的各物质的质量总和等于反应后生成的各物质的质量总和。在实际应用中,上述定律可以理解为:
(1)化学反应前后,物质发生变化生成新物质,但组成物质的元素种类不变,质量不变;
(2)化学反应前后,分子本身发生改变,但构成分子的原子的种类、数目都不变。
仔细挖掘题目中隐含的等量关系是用守恒法解题的关键。
3. 极值法
极值法是对数据不足、无从下手的计算或混合物的组成进行判断时,极端假设恰好为某一成分,或者极端假设恰好完全反应,以确定混合物中各成分的名称、质量分数、体积分数等的解题方法。运用此方法解题,可收到化繁为简、化难为易的效果。
4.平均值法
混合物的相关计算是化学计算中常见的难度较大的一种题型。如混合物中各组分均能与某一物质反应,且得到的产物中有同一种物质或混合物中各组分均含有同一种元素,要确定其成分。解答此类题的关键是要找出混合物中各成分的平均值,如平均二价相对原子质量、平均相对分子质量、平均质量、平均质量分数等,此平均值总是介于组分中对应值的最大值与最小值之间。借助平均值法解题,可化难为易、化繁为简,进而提高这类题的解题速度。
5. 关系式法
关系式法就是利用化学反应方程式中的物质间的质量关系列出比例式,通过已知的量来求未知的量。
用关系式法解化学计算题,关键是找出已知量和未知量之间的质量(或体积或计量数)关系,还要善于挖掘已知的量和明确要求的量,找出它们量的关系,再列出比例式求解。
专题训练
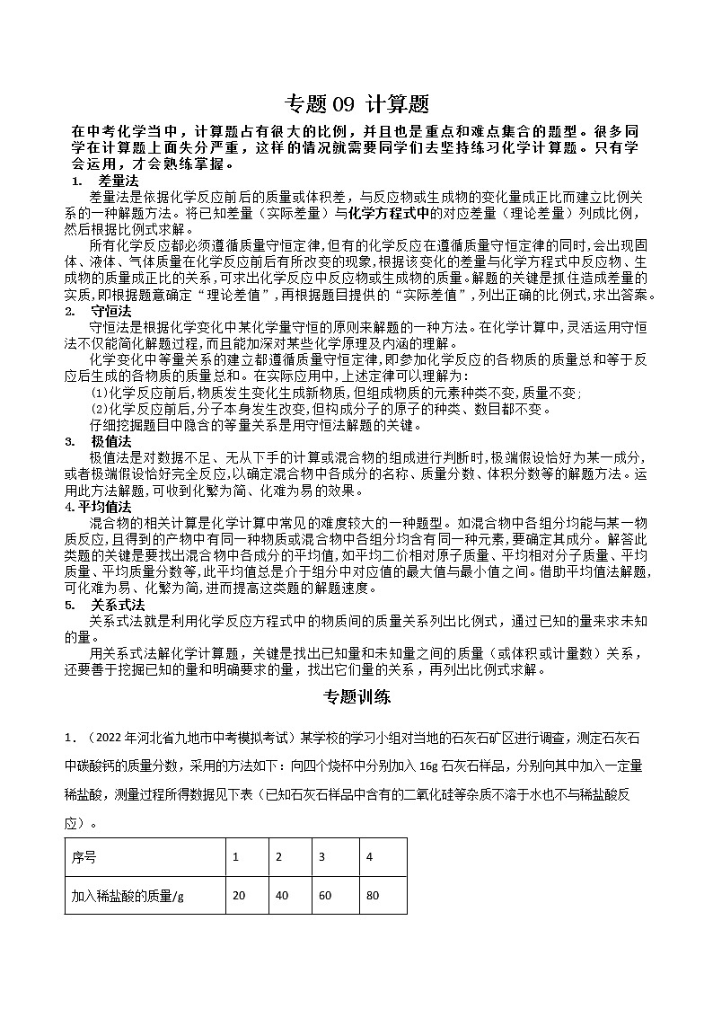
1.(2022年河北省九地市中考模拟考试)某学校的学习小组对当地的石灰石矿区进行调查,测定石灰石中碳酸钙的质量分数,采用的方法如下:向四个烧杯中分别加入16g石灰石样品,分别向其中加入一定量稀盐酸,测量过程所得数据见下表(已知石灰石样品中含有的二氧化硅等杂质不溶于水也不与稀盐酸反应)。
序号 | 1 | 2 | 3 | 4 |
加入稀盐酸的质量/g | 20 | 40 | 60 | 80 |
剩余固体的质量/g | 12 | 8 | 4.8 | 4.8 |
请计算:
(1)计算石灰石中碳酸钙的质量分数为______。
(2)计算所用稀盐酸的溶质质量分数是多少?(写出具体计算过程)
2.(2022年广西壮族自治区北海市中考一模)在氢氧化钠和碳酸钠的混合溶液中逐滴滴加稀硫酸,产生气体质量与所加稀硫酸质量关系如图所示。
(1)当滴加稀硫酸至图中A点时,产生气体的质量是__________g。
(2)计算所如稀硫酸中溶质的质量分数_____。
3.(2022年江苏省南通中考模拟)有一种石灰石样品的成分是CaCO3和SiO2(已知SiO2既不溶于水也不与盐酸反应)。现取8g石灰石样品与足量的50g稀盐酸完全反应后,称得容器内的物质总质量为55.36g。
试回答下列问题:
(1)反应后容器内的物质有 。
(2)反应产生二氧化碳的质量为 。
(3)该石灰石样品中碳酸钙的质量分数是多少?
4.(2022年浙江省宁波市中考一模化学)过氧化氢溶液保存时,因缓慢分解导致质量分数变小(化学方程式2H2O2═2H2O+O2↑)。为探究酸碱性对过氧化氢分解快慢的影响,小科利用图甲装置,每次实验往锥形瓶中加10g 30%过氧化氢溶液,再滴加调节剂,使其pH分别从3依次调至13,在60℃反应温度下进行实验,获得数据如图乙。
(1)氧气能用排水法收集,是因为______。
(2)根据本实验结果,对实验室常温保存过氧化氢溶液提出合理的建议:_____。
(3)某次实验中,当10g溶质质量分数为30%的过氧化氢溶液放置一段时间后,发现排出水的体积约为224mL,求剩余过氧化氢溶液的溶质质量分数为____?(氧气的密度为1.429g/L)(写出计算过程,滴加的调节剂对溶液质量的影响忽略不计,计算结果精确到1%)
5.(2022年湖北省荆州市第二次调研质检考试模拟)某校化学研究性学习课题组的同学们为了测定某氢氧化钙样品中Ca(OH)2的含量(含杂质CaCO3),共做了3次实验,使一定质量的该样品分别与同一种盐酸反应,所得相关实验数据记录如下表,请回答以下问题:
| 第1次 | 第2次 | 第3次 |
所取样品的质量/g | 17.4 | 17.4 | 17.4 |
所取稀盐酸的质量/g | 80 | 100 | 120 |
生成CO2的质量/g | 2.64 | 4.4 | 4.4 |
(1)在第_____次实验中,反应容器内有白色固体剩余。该实验中所发生反应的化学方程式为: 、 。
(2)求原样品中Ca(OH)2的质量分数?(计算结果精确到0.1%)
6.(2022年天津市和平区中考一模)为测定硫酸钠和硫酸镁固体混合物中硫酸镁的质量分数。某同学取固体混合物26.2g,向其中加入219.6g水,使其完全溶解配制成混合溶液。将200g一定溶质质量分数的氢氧化钠溶液平均分成5等份,依次加入到上述混合溶液中,生成沉淀的质量与加入氢氧化钠溶液的质量关系如下表:
次数 | 第一次 | 第二次 | 第三次 | 第四次 | 第五次 |
氢氧化钠溶液质量/g | 40 | 40 | 40 | 40 | 40 |
产生沉淀质量/g | 1.45 | 2.9 | m | 5.8 | 5.8 |
试分析计算。
(1)m的值为_____。
(2)固体混合物中硫酸镁的质量分数。_____(结果保留0.1%)
(3)恰好完全反应时,所得不饱和溶液中溶质的质量分数。_____
7.(2022年山西省中考模拟百校联考)在习题课上,老师请一位同学在黑板上完成了计算题的书写,其内容如下、请你仔细观察,发现并纠正问题。
从制造感光材料的含硝酸银的废液中提取贵金属银有重要的经济价值。取 850 g 该废液,向其中加入 1.6 g 铜,二者恰好完全反应(废液中其他成分不参与反应)。请计算此废液中硝酸银的质量分数。
8.(2022年湖北省黄冈孝感咸宁三市中考一模)某造纸厂产生含氢氧化钠的废水需经处理呈中性后再排放。化学兴趣小组取51g该废水样品加入到锥形瓶中,逐滴加入10%的稀硫酸,至恰好完全反应时,共消耗稀硫酸49g,请计算所得溶液溶质质量分数。
9.(2022年河北省初中毕业生升学文化课模拟考试)用沉淀法测定食用碱样品(含少量氯化钠杂质)中碳酸钠的质量分数。取10g样品加90g水完全溶解制成溶液,逐次滴加溶质质量分数相同的氯化钙溶液,(化学方程式:)实验数据如下表:
实验次数 | 第1次 | 第2次 | 第3次 | 第4次 | 第5次 |
加入CaCl2溶液的质量/g | 20.0 | 20.0 | 20.0 | 20.0 | 20.0 |
反应后溶液的总质量/g | 118.0 | 136.0 | M | 172.0 | 192.0 |
请根据实验数据分析解答下列问题:
(1)表中数据M的值为______。
(2)第______次恰好完全反应。
(3)该样品中碳酸钠的质量分数是多少?
10.(2022年安徽省安庆市中考一模)“84”消毒液有效成分为NaClO(次氯酸钠),它对皮肤有一定的刺激性和腐蚀性,工业制次氯酸的反应如下:。
(1)若要制取149 gNaClO,理论上需要氯气的质量是多少?
(2)使用“84”消毒液进行消毒时应注意的安全事项是______(写一条即可)。
11.(2022年四川省内江市中考一模)在抗击新冠肺炎疫情中,过氧乙酸【化学式为C2H4O3】是一种常用的消毒剂。试计算:
(1)过氧乙酸的相对分子质量是______。
(2)过氧乙酸中C、H、O三种元素的质量比为______。(填最简整数比)
(3)若用100g 30%的过氧乙酸溶液配制溶质质量分数为3%的过氧乙酸溶液,需水的质量是______g。
12.(2022年四川省内江市中考一模)向160g含有H2SO4和CuSO4的混合溶液中逐滴加入NaOH溶液至过量,产生的沉淀质量与加入NaOH 溶液质量的关系如图所示,请写出b点对应溶液的溶质______ (填写化学式),原混合溶液中CuSO4的质量分数是多少?
13.(2022年四川省南充市中考一模)草酸可除去衣服上的墨水渍,草酸的化学式是H2C2O4,请计算。
(1)草酸中碳元素、氢元素和氧元素质量比为 (填最简整数比)。
(2)45g草酸中碳元素的质量为 。
14.(2022年安徽省亳州市中考一模)实验室欲测定一瓶标签破损的稀H2SO4的溶质质量分数,现取10g稀硫酸样品,将5%的NaOH溶液逐滴加入到样品中,边加边搅拌,随着NaOH溶液加入,溶液的pH变化如图所示。试回答:
(1)a点溶液中含有的溶质是____。
(2)求10g稀硫酸样品中溶质的质量分数______(写出计算过程)。
15.(2022年广西贵港市中考一模)某纯碱样品中含有少量的氯化钠,小组同学欲测定其中Na2CO3的质量分数,进行了下图所示的实验。
请回答:
(1)Na2CO3中钠、碳、氧元素的质量比为__________(填写最简比)
(2)生成二氧化碳的总质量为__________g。
(3)所用稀盐酸的溶质质量分数为__________。
(4)计算该纯碱样品中Na2CO3的质量分数______。(写出计算过程)
y=79.5%
答:该纯碱样品中Na2CO3的质量分数为79.5%
16.(2022年四川省南充市中考一模)化学兴趣小组的同学为测定稀盐酸中的溶质质量分数,取10克碎鸡蛋壳(主要成分是碳酸钙)加入到50克稀盐酸中,二者恰好完全反应,测得反应后混合物的总质量是55.6克(二氧化碳全都逸出)。求:
(1)生成二氧化碳的质量是 。
(2)稀盐酸中溶质质量分数是多少?(写出计算过程)
16.(2022年黑龙江省佳木斯市中考一模)新冠肺炎疫情期间,为了做好自我保护,可用酒精溶液消毒。乙醇俗称酒精(化学式为C2H5OH),请回答下列问题:
(1)乙醇的相对分子质量为多少。
(2)乙醇分子中C、H、O原子个数比为多少。
(3)92g乙醇中碳元素的质量为多少g。
17.(2022年湖南省衡阳市中考一模)常温下,向盛有100.0gKOH溶液的烧杯中逐滴加入120.0g质量分数为7.3%的稀盐酸,用pH计(精确测定溶液pH的仪器)测定反应过程中溶液的pH,所得数据如下:
加入稀盐酸的质量/g | 60.0 | 80.0 | 100.0 | 120.0 |
烧杯中溶液的pH | 13.7 | 13.3 | 7.0 | 0.7 |
(1)恰好完全反应时,消耗稀盐酸的质量为______________g。
(2)求该KOH溶液中溶质的质量分数(结果精确到0.1%)。
18.(2022年湖南省娄底市中考一模) 小明将14.4g含杂质的纯碱样品(碳酸钠与氯化钠的混合物)与90g稀盐酸相混合,恰好完全反应,测得反应生成气体的质量(m)与反应时间(t)的数据如下表所示:
反应时间t/s | t0 | t1 | t2 | t3 | t4 | t5 | t6 | t 7 |
气体质量m/g | 0 | 0.88 | 1.76 | 2.64 | 3.52 | 4.4 | X | 4.4 |
(1)表中X的值为 ;
(2)计算样品中NaCl的质量;
(3)计算完全反应后所得溶液中溶质的质量分数
19.(2022年江西省新余市中考一模)某同学用铁和稀硫酸在三个烧杯中进行了三次实验,实验数据如下表所示:
| 第一次 | 第二次 | 第三次 |
所取铁粉的质量/g | 5.6 | 5.6 | 8 |
所加稀硫酸的质量/g | 70 | 60 | 50 |
充分反应生成气体的质量/g | 0.2 | 0.2 | 0.2 |
(1)第_______次实验中铁有剩余。
(2)称量上述铁粉需用到的仪器名称是______。若称量过程中指针向右偏,则应_____。
(3)计算实验中所用的稀硫酸溶质的质量分数______。
20.(2022年山东省东营市中考模拟)某化学兴趣小组通过二氧化碳的质量,计算石灰石中碳酸钙的含量,将30g石灰石样品放入大烧杯,称得大烧杯和石灰石样品的总质量为100g,再把300g稀盐酸平分五份,依次加入大烧杯,每次反应后,记录数据如下
| 第1次 | 第2次 | 第3次 | 第4次 | 第5次 |
入稀盐酸的质量 | 60 | 60 | 60 | 60 | 60 |
大烧杯所盛物质的的总质量 | 155.6 | 211.2 | 269 | 329 | a |
(1)其中a的值是___________。
(2)计算石灰石样品中碳酸钙的质量分数(有计算过程)
(3)计算稀盐酸的溶质的质量分数
(4)画出在30g样品中加入稀盐酸的质量与生成气体的质量变化关系示意图
专题 09 计算题-中考化学总复习高频考点必刷题(全国通用): 这是一份专题 09 计算题-中考化学总复习高频考点必刷题(全国通用),文件包含专题09计算题解析版docx、专题09计算题原卷版docx等2份试卷配套教学资源,其中试卷共26页, 欢迎下载使用。
专题 11 坐标曲线(原卷版+解析版)-2023年中考化学总复习高频考点必刷题(全国通用): 这是一份专题 11 坐标曲线(原卷版+解析版)-2023年中考化学总复习高频考点必刷题(全国通用),文件包含专题11坐标曲线图解析版docx、专题11坐标曲线图原卷版docx等2份试卷配套教学资源,其中试卷共32页, 欢迎下载使用。
专题 10 溶解曲线(原卷版+解析版)-2023年中考化学总复习高频考点必刷题(全国通用): 这是一份专题 10 溶解曲线(原卷版+解析版)-2023年中考化学总复习高频考点必刷题(全国通用),文件包含专题10溶解曲线解析版docx、专题10溶解曲线原卷版docx等2份试卷配套教学资源,其中试卷共35页, 欢迎下载使用。

