河南省新乡市2022-2023学年高二下学期4月月考历史试题
展开精品解析:河南省新乡市2022-2023学年高二下学期期末考试历史试题(解析版): 这是一份精品解析:河南省新乡市2022-2023学年高二下学期期末考试历史试题(解析版),共17页。试卷主要包含了请将各题答案填写在答题卡上,本试卷主要考试内容, 下表反映出清代前期等内容,欢迎下载使用。
河南省新乡市2022-2023学年高二下学期期末考试历史试题: 这是一份河南省新乡市2022-2023学年高二下学期期末考试历史试题,文件包含河南省新乡市2022-2023学年高二下学期期末考试历史试题docx、河南省新乡市2022-2023学年高二下学期7月期末考试历史答题卡pdf等2份试卷配套教学资源,其中试卷共12页, 欢迎下载使用。
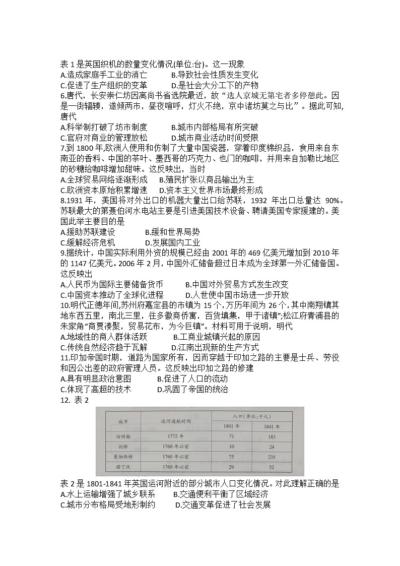
2022-2023学年河南省新乡市高二下学期期中考试历史试题PDF版含答案: 这是一份2022-2023学年河南省新乡市高二下学期期中考试历史试题PDF版含答案,共10页。

