初中生物中考复习 精品解析:2022年浙江省杭州市中考生物真题(解析版)
展开2022年浙江省杭州市中考生物真题
一、选择题
1. 如图所示人体细胞的部分结构。其中X最可能表示( )
A. 一个基因 B. 一条染色体 C. 一个细胞核 D. 一个DNA分子
【答案】A
【解析】
【分析】染色体、DNA和基因的关系:
【详解】染色体是细胞核中容易被碱性染料染成深色的物质,染色体是由DNA和蛋白质两种物质组成;DNA是遗传信息的载体,主要存在于细胞核中,DNA分子为双螺旋结构,像螺旋形的梯子;DNA上决定生物性状的小单位,叫基因。基因决定生物的性状。一条染色体有一个DNA分子组成,一个DNA分子上有许多个基因。图中的X表示基因。
故选A。
2. 达尔文曾有过下列描述:牛喜欢吃三叶草:三叶草要靠土蜂传粉;田鼠吃土蜂的蜜和幼虫,捣毁土蜂的巢,猫捕食田鼠。根据上述生物之间的关系分析,下列能正确表示一条食物链的是( )
A. 阳光→三叶草→土蜂 B. 三叶草→牛 C. 土蜂→田鼠→猫 D. 土蜂→三叶草→牛
【答案】B
【解析】
【分析】食物链反映的是生产者与消费者之间吃与被吃的关系,所以食物链中不应该出现分解者和非生物部分。食物链的正确写法是:生产者→初级消费者→次级消费者…注意起始点是生产者。
【详解】A.阳光→三叶草→土蜂;起点是阳光,阳光属于生态系统的非生物部分,不是生产者,A错误。
B.三叶草→牛;起点是三叶草,属于生产者,终点是牛,属于消费者,三叶草、牛能够形成捕食关系,B正确。
C.土蜂→田鼠→猫;起点是土蜂,属于消费者,不能形成食物链,C错误。
D.土蜂→三叶草→牛;起点是土蜂,属于消费者;土蜂和三叶草之间是捕食关系,箭头应指向捕食者,D错误。
故选B。
3. 豌豆在播种前,要先进行松土。主要目是有利于( )
A. 土壤中的水分蒸发,保持土壤干燥,促进种子萌发
B. 空气进入土壤,促进种子的有氧呼吸
C. 阳光透过土壤间隙照到种子,促进种子光合作用
D. 明显降低土壤温度,减少种子呼吸作用对有机物消耗
【答案】B
【解析】
【分析】种子萌发除了满足一定的外界条件外,还必须满足一定的自身条件。种子要想萌发必须满足外界条件为一定的水分、适宜的温度和充足的空气。
【详解】种子要想萌发必须满足外界条件为一定的水分、适宜的温度和充足的空气。在播种前,农民要先翻地松土,意义是增加土壤颗粒的孔隙,增加土壤中的空气,是为了保证种子呼吸作用正常进行。
故选B。
4. 按一定标准对事物进行分类是科学研究的一种重要方法。下列分类最合理的是( )
A. 按同化作用方式不同区分,生物的营养方式分为自养和异养二类
B. 按种子是否有果皮包被区分,绿色植物分为被子植物和孢子植物二类
C. 按有无成形细胞核区分,生物细胞分为原核细胞和细菌细胞二类
D. 按分布部位不同区分,人体中枢神经系统分为脑和脑神经二类
【答案】A
【解析】
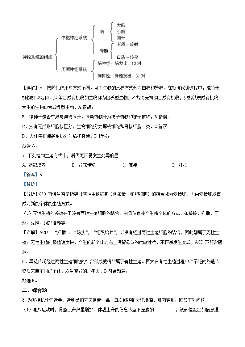
【分析】神经系统的组成可概括为:
【详解】A.按同化作用方式不同,可将生物的营养方式分为自养和异养。在新陈代谢过程中,能将无机物如CO2和H2O等合成有机物的生物称为自养型生物,不能将无机物合成有机物,只能以现成有机物为生的生物称为异养型生物,A正确。
B.按种子是否有果皮包被区分,绿色植物分为被子植物和裸子植物,B错误。
C.按有无成形细胞核区分,生物细胞分为原核细胞和真核细胞二类,C错误。
D.人体中枢神经系统分为脑和脊髓,D错误。
故选A。
5. 下列植物生殖方式中,后代更容易发生变异的是
A. 组织培养 B. 异花传粉 C. 嫁接 D. 扦插
【答案】B
【解析】
【分析】(1)有性生殖是指经过两性生殖细胞(例如精子和卵细胞)的结合成为受精卵,再由受精卵发育成为新的个体的生殖方式。
(2)无性生殖的关键在于没有两性生殖细胞的结合,由母体直接产生新个体的方式,如嫁接、扦插、压条、克隆、组织培养等。
【详解】ACD.“扦插”、“嫁接”,“组织培养”,都没有经过两性生殖细胞的结合,因此都属于无性生殖;无性生殖的繁殖速度快,产生的新个体能完全保留母体的优良性状,不容易发生变异,ACD不符合题意。
B.异花传粉经过两性生殖细胞的结合形成受精卵属于有性生殖。因为在有性生殖过程中种子胚内的遗传物质来自不同的个体,发生变异的几率大,B符合题意。
故选B。
二、综合题
6. 为迎接杭州亚运会,运动员们天天刻苦训练,每次都练到大汗淋漓、肌肉酸胀。回答下列问题:
(1)剧烈运动时,骨胳肌产热量增加。体温上升的信息传至下丘脑的__________,该部位发出的信息通过传出神经到达皮肤汗腺,引发大量出汗现象,以增加__________,维持体温相对稳定。
(2)长时间高强度训练时,若骨胳肌细胞通过__________呼吸方式消耗氧气过快,则会导致部分肌细胞供氧不足,只能在缺氧状态下分解有机物、释放能量,同时产生乳酸并积累,从而出现肌肉酸胀现象。
(3)通过长期训练,运动员的心肌比普通人强健,心脏每搏动一次向动脉射出的血量比普通人多。若运动员和普通人的心脏每分钟向全身输出相同的血量,则运动员的心率比普通人__________。
【答案】(1) ① 体温调节中枢 ②. 散热
(2)有氧 (3)慢
【解析】
【分析】(1)体温恒定的维持在神经调节和体液调节的作用下,机体产热和散热处于动态平衡。
(2)炎热环境→皮肤温觉感受器→下丘脑体温调节中枢→增加散热(毛细血管舒张、汗腺分泌增加)→体温维持相对稳定。
(3)心脏主要是由心肌组成的,其功能是收缩和舒张,为血液循环的动力器官。
【小问1详解】
人体体温调节中枢位于下丘脑。剧烈运动时机体产热大量增加,在体温调节中枢的作用下引起皮肤毛细血管舒张,汗腺分泌增加,导致散热加快以维持体温的相对恒定。大量出汗导致内环境渗透压升高,引起下丘脑分泌、垂体释放的抗利尿激素的增加,促进肾小管和集合管重吸收水分,以维持体内的水盐平衡。
【小问2详解】
长时间高强度训练时,若骨胳肌细胞通过有氧呼吸方式消耗氧气过快,则会导致部分肌细胞供氧不足,还可以通过肌细胞无氧呼吸(糖酵解)提供少量能量,来补充机体对能量的大量需要。
【小问3详解】
心脏主要是由心肌组成的,心肌属于肌肉组织,其功能是收缩和舒张,为血液循环的动力器官。体育锻炼可以使心肌发达,心肌纤维变得粗大,心室壁变得厚实,心脏本身功能得到提升。这样的心脏收缩起来自然非常强劲有力,每次跳动输送到全身的血液要比普通人成倍地增加,所以,虽然跳得少,可由于射血量增多,也能满足身体的正常需要了,还能使心脏得到休息。所以运动员比普通人在运动前后心率变化的幅度小。这是因为运动员心脏收缩非常强劲有力,左心室每次跳动输送到全身的血液要比普通人成倍地增加。所以,虽然跳得少,可由于射血量增多,也能满足身体对氧气和营养的正常需要。
7. 养成良好的生活方式有利于保持人体健康。回答下列与健康相关的问题:
(1)在人的主动脉基部有二条动脉分支,深入心肌中形成毛细血管网,然后再通过静脉,最终进入右心房。如果每天摄入糖类和脂肪过多,又缺少运动,则容易导致这二条动脉分支的管壁上有脂肪类物质沉积,管腔变窄,造成心肌供血不足。这种病变称为__________。
(2)为有效防止新冠肺炎流行,近段时间杭州实施了常态化核酸检测工作。若从未接种疫苗且从未得过新冠肺炎的健康人,连续多次核酸检测阴性,则从传染病流行的环节看,该人属于__________,应建议该人及时接种疫苗,少聚集,在公共场合戴口罩等。
(3)香烟的烟雾中含有多种致癌物质,而毒品不仅严重危害人体健廉,且具有很强的成瘾性,一旦吸食很难戒除。因此青少年应该__________。
(4)激烈运动前应适当做一下热身运动。如果突然运动过猛,可能导致关节头从__________中脱出来而造成脱臼。
【答案】(1)冠心病 (2)易感人群
(3)不吸烟,远离毒品
(4)关节窝
【解析】
【分析】(1)心脑血管疾病和癌症已经成为对人类健康和生命威胁最大的一类非传染性疾病,被称为现代文明病。影响心脑血管疾病、癌症的因素,除了遗传和先天性因素外,还包括人们的生活方式,如吸烟、喝酒、营养过剩、熬夜、压力过大等,因此这类疾病又称为生活方式病。
(2)传染病是由病原体引起的,能在生物体之间传播的一种疾病,具有传染性和流行性等特点。传染病能够在人群中流行,必须同时具备传染源、传播途径、易感人群这三个环节,缺少其中任何一个环节,传染病就流行不起来。
(3)关节包括关节面、关节腔、关节囊三部分。关节面又分为关节头和关节窝,在关节头和关节窝的表面都覆盖着光滑的关节软骨。所谓的脱臼就是关节头从关节窝里脱落出来。
【小问1详解】
如果每天摄入糖类和脂肪过多,又缺少运动,则容易导致主动脉基部二条动脉分支的管壁上有脂肪类物质沉积,管腔变窄,造成心肌供血不足,这种病变称为冠心病。
【小问2详解】
传染病流行必须具备三个方面:传染源、传播途径、易感人群这三个环节。若从未接种疫苗且从未得过新冠肺炎的健康人,连续多次核酸检测阴性,则从传染病流行的环节看,该人属于易感人群。应建议该人及时接种疫苗,少聚集,在公共场合戴口罩等。
【小问3详解】
香烟的烟雾中含有多种致癌物质,而毒品不仅严重危害人体健康,且具有很强的成瘾性,一旦吸食很难戒除。因此青少年应该不吸烟、远离毒品。
【小问4详解】
我们如果突然运动过猛,可能导致关节头从关节窝中脱出来而造成脱臼。
8. 19世纪,法国学者沃泰默提出假设:狗的胃酸(主要成分为稀盐酸)刺激小肠黏膜感受器,通过神经传导最终将信息传给效应器(胰腺),促使胰腺分泌胰液。为验证假设,他做了如下实验:①将稀盐酸注入狗的上段小肠肠腔内,一段时间后观察到有胰液分泌。②将稀盐酸直接注入狗的静脉中,一段时间后未观察到有胰液分泌。③切断与上段小肠相连的所有神经,但保留血管通畅。将稀盐酸注入狗的上段小肠肠腔内,一段时间后观察到有胰液分泌。回答下列问题:
(1)实验结果是否支持沃泰默的假设?________。理由是________。
(2)英国科学家斯他林和贝利斯分析沃泰默的研究论文后,提出另一种假设:胃酸刺激小肠黏膜产生一种化学物质,这种物质进入血液,经血液循环到达胰腺,促使胰腺分泌胰液。为了验证此假设,请完善下列实验方案:
剪下狗的一段小肠(具有活性),刮下黏膜,与________和砂子一起研磨,将过滤后的提取液注入到同一条狗的静脉中。一段时间后观察________。
【答案】(1) ①. 否 ②. 若假设成立,则切断与上段小肠相连的所有神经后,不会出现分泌胰液的现象
(2) ①. 稀盐酸##稀HCl ②. 是否有胰液分泌
【解析】
【分析】科学探究是指为了能积极主动地获取生物科学知识,领悟科学研究方法而进行的各种活动。通俗地说,就是让我们自己去发现问题。主动去寻找答案,而不是被动地接受知识。科学探究重在探索的过程,而不是只注重答案本身。
【小问1详解】
法国学者沃泰默针对“胃酸与胰腺分泌胰液”之间的关系提出的假设是:狗的胃酸(主要成分为稀盐酸)刺激小肠黏膜感受器,通过神经传导最终将信息传给效应器(胰腺),促使胰腺分泌胰液。为了验证假设是否正确,沃泰默设置的实验中:
①将稀盐酸注入狗的上段小肠肠腔内,一段时间后观察到有胰液分泌。说明胰腺分泌胰液与胃酸(稀盐酸)有关系。
②将稀盐酸直接注入狗的静脉中,一段时间后未观察到有胰液分泌。说明血液循环不能将“信息”传递给胰腺。
③切断与上段小肠相连的所有神经,但保留血管通畅,将稀盐酸注入狗的上段小肠肠腔内,一段时间后观察到有胰液分泌。说明“信息”不是由神经传导的;因为与“上段小肠相连的所有神经”都切断了,但是胰腺仍然有胰液分泌。
因此,沃泰默设置的实验不能支持自己的假设。
【小问2详解】
英国科学家斯他林和贝利斯提出假设是:胃酸刺激小肠黏膜产生的一种化学物质通过血液循环到达胰腺,这种化学物质能够刺激胰腺分泌胰液;为此,两位科学家设计的实验是:刮下具有活性的一段狗的小肠黏膜,与稀盐酸和砂子一起研磨,将黏膜分泌物释放出来,然后过滤,将过滤后的提取液(含有小肠黏膜产生的化学物质)注入到同一条狗的静脉中。一段时间后观察:如果胰腺有胰液分泌,则假设成立;如果胰腺没有胰液分泌,则假设不成立。
9. 2021年,马延和研究团队在人工合成淀粉方面取得重大突破性进展,国际上首次在实验室实现了从二氧化碳到淀粉的全合成。绿色植物通过光合作用制造淀粉涉及60余步代谢反应以及复杂的生理调控;而马延和团队的人工合成淀粉技术只需11步,其技术路线如图所示;绿色植物(以玉米为例)光合作用和使用马延和团队的人工合成淀粉技术合成等量淀粉的对比如表所示。回答问题:
| 玉米淀粉 | 人工合成淀粉 |
能量转化效率 | 2% | 7% |
生产条件与方式 | 阳光、灌溉、施肥施药、收割 | 全天候车间生产 |
生产周期 | 4-6个月 | 1-2天 |
占地面积 | 5亩地 | 1米3反应器 |
(1)马延和团队的人工合成淀粉技术可分为以下两个阶段:
阶段1:从x能→电能→氢能→甲醇:
阶段2:以甲醇为原料通过“C1→Cy→C6→淀粉”的策略,多步酶催化合成淀粉。
据图分析,在阶段1中,x能为_________能,利用氢能合成甲醇的反应物为_________;在阶段2中,Cy为甘油酮(C3H4O3),则y的值为_________(填写数字)。
(2)马延和团队的人工合成淀粉过程与绿色植物光合作用过程均需多种_________作为催化剂。淀粉属于糖类物质,对人体的重要作用是_________。
(3)马延和团队的人工合成淀粉技术虽处于实验室阶段,但对解决粮食危机和减少碳排放有着重大意义。据表分析,该技术相较于传统农业,在解决粮食危机问题上的优势是_________。(写出2点)
【答案】(1) ①. 太阳 ②. H2和CO2 ③. 3
(2) ①. 酶 ②. 为人体提供能量
(3)占地面积少(生产周期短、不受气候等因素制约、节约水资源、减少对环境污染、能量转化效率高)
【解析】
【分析】绿色植物通过叶绿体,利用光能,把二氧化碳和水转化成储存能量的有机物,并且释放出氧气的过程,叫做光合作用。
【小问1详解】
绿色植物的光合作用和使用马延和团队的人工合成淀粉技术所需要的能量都来自太阳能。利用氢能合成甲醇的反应物与光合作用的反应物相同,都为氢气和二氧化碳。由质量守恒定律可知,化学反应前后原子的数目不变,则在阶段2中,Cy为甘油酮(C3H6O3),则y的值为3。
【小问2详解】
马延和团队的人工合成淀粉过程与绿色植物光合作用过程均需多种酶。淀粉属于糖类物质,糖类是人体主要的供能物质,即淀粉对人体的重要作用是为人体提供能量。
【小问3详解】
由图可知,马延和团队的人工合成淀粉技术相较于传统农业,其优点是占地面积少,生产周期短,不受气候等因素制约,节约水资源,减少环境的污染,能量转化效率高等。
初中生物中考复习 精品解析:2022年浙江省杭州市中考生物真题(原卷版): 这是一份初中生物中考复习 精品解析:2022年浙江省杭州市中考生物真题(原卷版),共4页。试卷主要包含了选择题,综合题等内容,欢迎下载使用。
初中生物中考复习 精品解析:2022年浙江省温州市中考生物真题(解析版): 这是一份初中生物中考复习 精品解析:2022年浙江省温州市中考生物真题(解析版),共9页。试卷主要包含了选择题,综合题等内容,欢迎下载使用。
初中生物中考复习 精品解析:2022年浙江省温州市中考生物真题(原卷版): 这是一份初中生物中考复习 精品解析:2022年浙江省温州市中考生物真题(原卷版),共5页。试卷主要包含了选择题,综合题等内容,欢迎下载使用。

