2023年河南省许昌市第一次中招模拟考试八年级生物试卷(含答案)
展开说明:1.本试卷共2大题25小题,满分50分。考试时间50分钟。
2.按要求将正确答案填写在答题卡相应位置,在试题卷上作答无效。
一、选择题(下列各题的供选答案中只有一个是最符合题目要求的。每题1分,共20分)
1.为治理春季杨柳飞絮造成的空气污染,园艺师像给病人打针一样,给杨树、柳树注射一种抑制剂,通过抑制花芽分化来减少飞絮的形成。抑制剂应注入到树干的
A.保护组织
B.营养组织
C.输导组织
D.分生组织
2.小明在显微镜下看到“2202”的物像,如果他想观察到同样大小的“2022”,需进行的操作是
A.转动转换器更换物镜
B.将玻片调整方向
C.使用较大光圈对光
D.使用凹面镜反射光线
3.李明不小心被针扎到,迅速缩手,如下为完成该反射的反射弧模式图。对该反射弧的叙述正确的是
A.[3]是神经中枢,能产生感觉
B.[2]和[4]能传导神经冲动
C.[5]是感受器,能产生神经冲动
D.该反射弧完成的是复杂反射
4.科学研究发现,长时间、高音量的使用耳机会对人的听觉感受器产生不可逆的损伤,听觉感受器位于
A.耳蜗B.大脑C.半规管D.鼓膜
5.近年来,白鹭等鸟类在许昌秋湖湿地安家繁衍。湿地内白鹭翩跹,风景亮丽,成为人们观鸟赏景的好去处。下列说法不正确的是
A.该湿地生态系统中白鹭等鸟类属于消费者
B.该湿地生态系统中物质和能量是沿食物链和食物网流动的
C.该湿地生态系统由生产者、消费者、分解者组成
D.该湿地生态系统的能量最终来源于太阳能
6.下列有关人体激素的叙述不正确的是
A.激素虽然量小,但也可参与调节人体的生命活动
B.激素由外分泌腺分泌,对生命活动起重要调节作用
C.侏儒症的病因是幼年时垂体分泌的生长激素过少
D.甲状腺分泌的甲状腺激素可提高神经系统的兴奋性
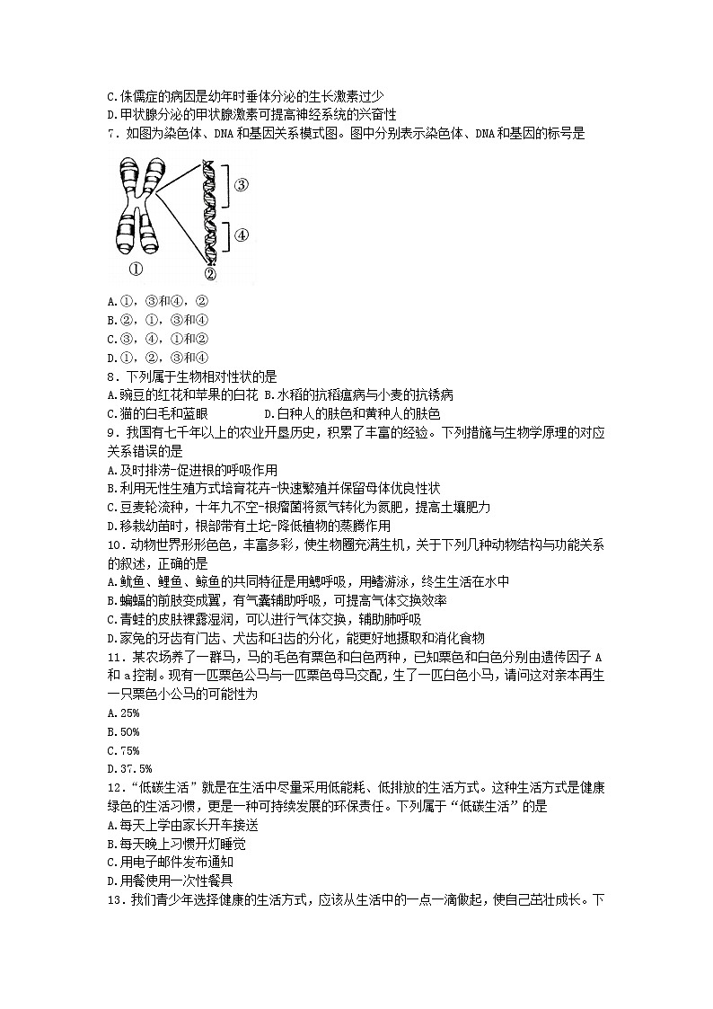
7.如图为染色体、DNA和基因关系模式图。图中分别表示染色体、DNA和基因的标号是
A.①,③和④,②
B.②,①,③和④
C.③,④,①和②
D.①,②,③和④
8.下列属于生物相对性状的是
A.豌豆的红花和苹果的白花 B.水稻的抗稻瘟病与小麦的抗锈病
C.猫的白毛和蓝眼 D.白种人的肤色和黄种人的肤色
9.我国有七千年以上的农业开垦历史,积累了丰富的经验。下列措施与生物学原理的对应关系错误的是
A.及时排涝-促进根的呼吸作用
B.利用无性生殖方式培育花卉-快速繁殖并保留母体优良性状
C.豆麦轮流种,十年九不空-根瘤菌将氮气转化为氮肥,提高土壤肥力
D.移栽幼苗时,根部带有土坨-降低植物的蒸腾作用
10.动物世界形形色色,丰富多彩,使生物圈充满生机,关于下列几种动物结构与功能关系的叙述,正确的是
A.鱿鱼、鲤鱼、鲸鱼的共同特征是用鳃呼吸,用鳍游泳,终生生活在水中
B.蝙蝠的前肢变成翼,有气囊辅助呼吸,可提高气体交换效率
C.青蛙的皮肤裸露湿润,可以进行气体交换,辅助肺呼吸
D.家兔的牙齿有门齿、犬齿和臼齿的分化,能更好地摄取和消化食物
11.某农场养了一群马,马的毛色有栗色和白色两种,已知栗色和白色分别由遗传因子A和a控制。现有一匹栗色公马与一匹栗色母马交配,生了一匹白色小马,请问这对亲本再生一只栗色小公马的可能性为
A.25%
B.50%
C.75%
D.37.5%
12.“低碳生活”就是在生活中尽量采用低能耗、低排放的生活方式。这种生活方式是健康绿色的生活习惯,更是一种可持续发展的环保责任。下列属于“低碳生活”的是
A.每天上学由家长开车接送
B.每天晚上习惯开灯睡觉
C.用电子邮件发布通知
D.用餐使用一次性餐具
13.我们青少年选择健康的生活方式,应该从生活中的一点一滴做起,使自己茁壮成长。下列做法不符合健康生活方式的是
A.积极参加集体活动 B.按时吃早餐
C.多吃高蛋白和油炸食品 D.坚持体育锻炼
14.制作泡菜时,泡菜坛既要加盖,还要用一圈水来封口,这样做的目的是
A.防止尘埃进入坛内,保持恒温
B.隔绝空气,抑制细菌生长、繁殖
C.造成缺氧环境,利于乳酸菌的发酵
D.造成缺氧环境,利于醋酸菌的发酵
15.雪兔生活在高纬度地区,有随季节更替进行“换装”的习性:每年的9月到12月,雪兔的毛色会经历由深到浅的过程。下列关于“换装”现象的叙述,错误的是
A.是长期自然选择的结果
B.体现了生物对环境的适应
C.利于雪兔躲避敌害
D.不利于物种的繁衍
16.如下是人体内某结构血流示意图,其中①、③表示血管,②表示相应的结构。据图分析,下列叙述合理的是
A.若②表示肾脏,则③内流的是含尿素较多的静脉血
B.若②表示肾小管,则③内葡萄糖含量会降低
C.若②表示小肠,则饭后③内营养物质含量会增加
D.若②表示肺,则①内流动的是鲜红色动脉血
17.如图表示动物、植物的结构层次,其中数字代表生理过程,字母代表不同的结构层次,下列有关叙述正确的是
A.过程①②均表示细胞分裂
B.E属于结构层次中的系统
C.由A受精卵经过①②形成不同的组织
D.植物体的根和人体的血液属于同一层次
18.图中像草一样的植物是一棵梭梭树。它一般能够长到5~8米,根系能够深入到9米以下的区域,水平根甚至能覆盖到10米之外。推测梭梭树最可能生长在
A.湿润地区B.干旱地区C.寒冷地区D.温暖地区
19.甲型流感(简称甲流)是由甲型流感病毒感染导致的流行性感冒,病毒传播途径主要有空气传播、飞沫传播及接触传播。下列叙述错误的是
A.甲型流感病毒属于流感的病原体
B.戴口罩可有效地阻挡甲流病毒
C.甲流患者可加大抗生素的剂量进行对症治疗
D.从预防措施来看,用肥皂洗手属于切断传播途径
20.俗话说“人有人言,兽有兽语”,下列哪项不是动物之间的信息交流
A.猴子看见鹰时会发出警戒叫声
B.老鼠遇见猫迅速逃跑
C.工蜂跳“8”字舞
D.雌蛾分泌性外激素
二、非选择题(共5小题,共30分)
21.(6分)习近平总书记在党的二十大报告中进一步明确了坚持山水林田湖草沙一体化保护和系统治理的重要性,将人与自然和谐共生的现代化上升到中国式现代化的内涵之一。下图表示某草原生态系统生物间的捕食关系,回答下列问题。
(1)绿色植物是该生态系统中的生产者,其细胞内有________(结构)能进行光合作用。
(2)图中含有________条食物链,它们相互连接构成了食物网。
(3)图中属于恒温动物的有________。有同学对图中的动物进行分类,其中蚱蜢分为一类,蜥蜴、蛇、麻雀、兔、鹰分为另一类,他的分类依据可能是________。
(4)过去为了保护人畜安全,牧民曾大规模猎杀狼,随后野兔、草原鼠数量大增,与牛、羊争草,加速草场退化。事实说明动物在维持________中起到重要作用。保护生态系统有助于保护生物的多样性,而保护生物多样性的最有效措施是________。
22.(6分)登山是人们喜爱的一项运动,下图是保证人体在登山时各项生命活动顺利进行的一些重要器官。回答下列问题。
(1)登山时需要摄入充足的营养物质以满足人体对物质和能量的需要。食物中的蛋白质在消化道内被分解成为可以被细胞吸收的氨基酸的过程叫做________,图三中甲表示人体消化道内吸收营养物质的一种结构,该结构的名称及可以吸收的部分营养物质分别是________(填字母)。
B.环形皱襞,甘油、氨基酸
A.小肠绒毛,脂肪微粒、维生素A.小肠绒毛,脂肪微粒、维生素
C.小肠绒毛,葡萄糖、水
D.环形皱襞,脂肪酸、水
(2)山路崎岖,登山者在攀登时能“平稳”前行,主要是由于图四中________(填序号)的调节作用。
(3)登山时心跳加快,增强了体内物质的运输。图二为心脏示意图,若口服药物用于治疗咽炎,图三中甲处吸收的药物,至少需要经过心脏________次才能到达病灶。
(4)登山过程中所需的能量来自细胞的________作用。下山后想起征服高山的情景,开怀大笑,从反射的类型来看,这属于________(填“简单反射”或“复杂反射”)。
23.(6分)为了解香樟树引种后的生长状况,某研究小组在晴朗无风的夏日观测并绘制了香樟树的有关曲线图:图1是香樟叶片光合作用速率(用二氧化碳吸收量表示)随光照强度变化的情况;图2是香樟叶片在停止供水和恢复供水条件下,气孔开放程度与光合作用速率的变化情况。分析回答下列问题。
(1)图1中b点,香樟树叶片的叶肉细胞________(填“释放”或“不释放”)氧气,原因是光合作用产生的氧气量________。
(2)图2停止供水后,B点较A点光合作用速率下降,其原因之一是保卫细胞失水收缩,使得部分________关闭,导致吸收的________减少。
(3)图2恢复供水后,香樟树吸收的水分通过________(结构)运输。
(4)香樟树和东北红豆杉都属于种子植物,两者主要区别是香樟树的种子外面有________包被。
24.(6分)新型冠状病毒(SARS-CV-2)感染引发的肺炎,简称新冠肺炎。IgM和lgG是在新冠肺炎患者血清中检测到的两种抗体,其产生及含量变化过程如图所示。回答
(1)制取新冠病毒灭活疫苗是对新冠病毒进行特殊处理,使其内部遗传物质(核酸)失活,但病毒的________外壳仍然完整,从而保持免疫原性。
(2)据图可知,在潜伏期内________(填“能”或“不能”)检测到IgM抗体和IgGIgG 抗体。抗体是由________细胞产生的。产生抗体形成的免疫属于________免疫。
(3)研究发现,新冠病毒可通过呼吸道黏膜入侵人体,呼吸道黏膜属于保卫人体的第________道防线。新冠肺炎患者肺部呈现白色,病人会出现呼吸困难、咳嗽等症状,血氧饱和度会下降,说明肺是________的主要场所。
25.(6分)夏天,受潮的粮食、衣物和皮鞋常常发霉长毛,霉菌的生活受哪些非生物因素的影响呢?某生物兴趣小组的同学利用橘子皮进行了探究,其实验过程和结果如下表:
回答下列问题。
(1)霉菌属于________(填“原核生物”或“真核生物”)。
(2)A组与B组做为对照实验,要探究的问题是:________对霉菌的生活有影响吗?分析实验结果,可得出的结论是________。
(3)兴趣小组的同学欲探究温度对霉菌生活的影响,设计了C组实验与B组实验形成对照,则C组中①、②的条件分别是________、________。
(4)通过该实验,请你说出一种防止粮食发霉的措施:________。
xcs2023年第一次中招模拟考试
生物学试题参考答案
一、选择题(共20小题,20分。每小题1分)
二、非选择题(共5小题,30分。每空1分)
21.(6分)
(1)叶绿体
(2)4(或四)
(3)麻雀、兔、鹰(答全得分) 有无脊椎骨构成的脊柱
(4)生态平衡 建立自然保护区
22.(6分)
(1)消化 C
(2)3
(3)2(或两)
(4)呼吸 复杂反射
23.(6分)
(1)不释放 等于呼吸作用消耗的氧气量
(2)气孔 二氧化碳
(3)导管
(4)果皮
24.(6分)
(1)蛋白质
(2)不能 淋巴 特异性
(3)一 气体交换
25.(6分)
(1)真核生物
(2)水分 水分对霉菌的生活有影响
(3)新鲜 低温(或寒冷)
(4)晒干(或干燥通风,低温,合理即给分)题号
1
2
3
4
5
6
7
8
9
10
答案
C
B
B
A
C
B
D
D
D
C
题号
11
12
13
14
15
16
17
18
19
20
答案
D
C
C
C
D
C
C
B
C
B
2023年河南省汝阳县中招第一次模拟考试生物试题: 这是一份2023年河南省汝阳县中招第一次模拟考试生物试题,共7页。试卷主要包含了桃是一种能开花、结果的被子植物,观察鸟卵的结构时常选用鸡蛋,生物的遗传和变异普遍存在等内容,欢迎下载使用。
2022年河南省中招模拟考试生物试卷(含答案-双向细目表): 这是一份2022年河南省中招模拟考试生物试卷(含答案-双向细目表),共8页。试卷主要包含了答题前请将答题卡的内容填写清楚等内容,欢迎下载使用。
2022年河南省商丘市夏邑县中招第一次模拟考试生物试题(word版含答案): 这是一份2022年河南省商丘市夏邑县中招第一次模拟考试生物试题(word版含答案),共7页。试卷主要包含了选择题,非选择题等内容,欢迎下载使用。

