湖南省常德市常德外国语学校 2022—2023学年八年级下学期期中考试语文试卷
展开常德外国语学校2023年上学期期中考试
八年级语文科目试题卷
时量:120分 分值:120分
一、语言积累与运用(20分)
1、读下面文字,根据拼音写出相应的汉字或给加点的汉字写出拼音。(4分)
我们读八(下)《语文》课本,各种美妙的感觉会涌上心头。走进这个语文世界,我们可以听到黄土高原上粗犷豪迈、令人震撼( )的安塞腰鼓,可以看到每年一度大雁迁xǐ( )的诗意画面,还可以在各种昆虫都xiāo( )声匿( )迹的时候,邂逅陶渊明的世外桃源 ……每次打开课本,就是享受一顿名副其实的饕餮(tāotiè)盛宴,就是沐浴一次真善美的光芒。
2、在横线上补写句子,使文段整体构成一个排比句。(2分)
成熟的麦穗低垂着头,那是在教我们谦虚;勤劳的蜜蜂忙着采蜜,那是在教我们奉献; , 。
3、下列句子没有语病的一项是( )(3分)
A、 校运会即将举行,我们要充分发扬水平,取得佳绩。
B、 为了防止疫情不再反弹,上级要求各学校加强管理,注意防护。
C、 眼前的樱花肆意绽放,把校园装点得生机盎然。
D、 在阅读文学名著的过程中,使我明白了许多做人的道理。
4、依次填入下面一段文字横线处的语句,衔接最恰当的一项是( )(3分)
无论是在我们的现实生活中,还是在我们的语文教学中,文学的价值都没有得到应有的评估。____________,____________,____________,____________。
①现在,人们更看重的是文学的消遣和娱乐作用
②以往,我们侧重强调的是文学的思想道德教育作用和宣传鼓动作用
③文学最内在、最深层的价值却被忽略了
④甚至它的市场轰动效应
A、①③②④ B、③①④②
C、②①④③ D、④②①③
5、下面对《经典常谈》中相关内容解说不正确的一项是( )(3分)
A 、全书包括《说文解字》《周易》《尚书》《诗经》等经史子集共十三部分内容,详细介绍了中国古代文学的发展与历史脉络,是介绍传统文化的典范之作。
B 、在古代,“诗言志”中的“志”总是关联着政治或者教化作用,人们用这样的观点去解读作品,如孔子评价《关雎》是“乐而不淫,哀而不伤。”
C 、“乐”在古代与“礼”并称,表明它的独立存在具有教化作用。“乐”包括歌和舞,它教人平心静气,互相和爱,这样自然没有贪欲、捣乱、欺诈等事情。
D、 战国七雄中“秦”最强大,它与六国对峙中,有人主张六国联合抗秦,叫作“合纵”,有的主张六国联合起来亲秦,叫作“连横”,张仪便是属于“连横派”。
6、古诗文默写填空。(5分)
1、——————,在水一方。
2、挑兮达兮,————————。
3、——————,悠悠我心。
4、如朋友远行,你借用王维的“劝君更尽一杯酒,西出阳关无故人”这两句送别则略显伤感,不妨用王勃《送杜少府之任蜀州》的诗句“ , ”表达一种豪迈的情怀。
二、现代文阅读(30分)
(一)阅读下面的材料,完成 7-8 题(5分)
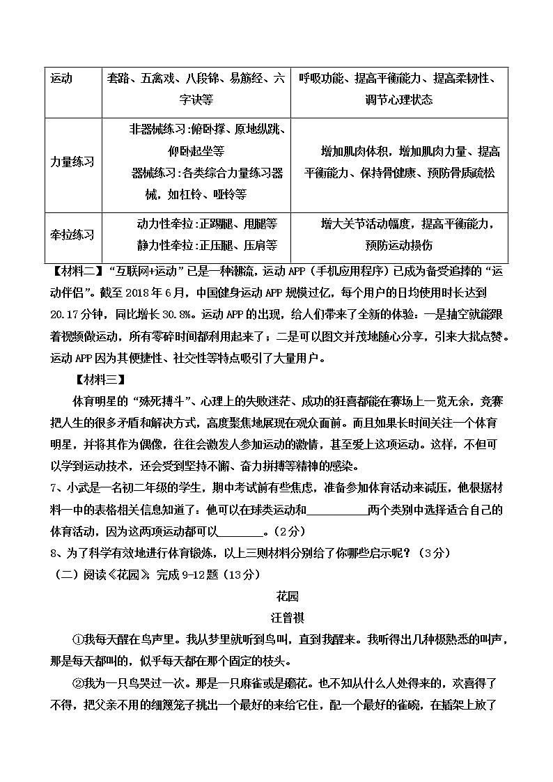
【材料一】下面的表格选自基于中国居民运动健身的实测数据编制而成的《全民健身指南》
体育活动方式与健身效果
体育活动类别 | 体育活动方式 | 健身效果 |
有氧运动(中等强度) | 健身走、慢跑(6-8千米/小时),骑自行车(12-16千米/小时)、登山、爬楼梯、游泳等 | 改善心血管功能、提高呼吸功能、控制与降低体重,增强抗疾病能力、改善血脂、调节血压、改善糖代谢 |
有氧运动(大强度) | 快跑(8千米/小时以上),骑自行车(16千米/小时以上) | 提高心肌收缩力量和心脏功能,进一步改善免疫功能 |
球类运动 | 篮球、足球、排球、乒乓球、羽毛球、网球、门球等 | 提高心肺功能、增加肌肉力量,提高反应能力、调节心理状态 |
中国传统运动 | 太极拳(剑)、木兰拳(剑)、武术套路、五禽戏、八段锦、易筋经、六字诀等 | 提高心肺功能、增强免疫机能,提高呼吸功能、提高平衡能力、提高柔韧性、调节心理状态 |
力量练习 | 非器械练习:俯卧撑、原地纵跳、仰卧起坐等 器械练习:各类综合力量练习器械,如杠铃、哑铃等 | 增加肌肉体积,增加肌肉力量、提高平衡能力、保持骨健康、预防骨质疏松 |
牵拉练习 | 动力性牵拉:正踢腿、甩腿等 静力性牵拉:正压腿、压肩等 | 增大关节活动幅度,提高平衡能力,预防运动损伤 |
【材料二】“互联网+运动”已是一种潮流,运动APP(手机应用程序)已成为备受追捧的“运动伴侣”。截至2018年6月,中国健身运动APP规模过亿,每个用户的日均使用时长达到20.17分钟,同比增长30.8%。运动APP的出现,给人们带来了全新的体验:一是抽空就能跟着视频做运动,所有零碎时间都利用起来了;二是可以图文并茂地随心分享,引来大批点赞。运动APP因为其便捷性、社交性等特点吸引了大量用户。
【材料三】
体育明星的“殊死搏斗”、心理上的失败迷茫、成功的狂喜都能在赛场上一览无余,竞赛把人生的很多矛盾和解决方式,高度聚焦地展现在观众面前。而且如果长时间关注一个体育明星,并将其作为偶像,往往会激发人参加运动的激情,甚至爱上这项运动。这样,不但可以学到运动技术,还会受到坚持不懈、奋力拼搏等精神的感染。
7、小武是一名初二年级的学生,期中考试前有些焦虑,准备参加体育活动来减压,他根据材料一中的表格相关信息知道了:他可以在球类运动和___________两个类别中选择适合自己的体育活动,因为这两项运动都可以________。(2分)
8、为了科学有效地进行体育锻炼,以上三则材料分别给了你哪些启示呢?(3分)
(二)阅读《花园》,完成9-12题(13分)
花园
汪曾祺
①我每天醒在鸟声里。我从梦里就听到鸟叫,直到我醒来。我听得出几种极熟悉的叫声,那是每天都叫的,似乎每天都在那个固定的枝头。
②我为一只鸟哭过一次。那是一只麻雀或是癞花。也不知从什么人处得来的,欢喜得了不得,把父亲不用的细篾笼子挑出一个最好的来给它住,配一个最好的雀碗,在插架上放了一个荸荠,安了两根风藤跳棍,整整忙了一半天。第二天起得格外早,把它挂在紫藤架下。正是花开的时候,我想是那全园最好的地方了。一切弄得妥妥当当后,独自还欣赏了好半天,我上学去了。一放学,急急回来,带着书便去看我的鸟。笼子掉在地下,碎了,雀碗里还有半碗水,“我的鸟,我的鸟呐!”父亲正在给碧桃花接枝,听见我的声音,忙走过来,把笼子拿起来看看,说“你挂得太低了,鸟在大伯的玳瑁猫肚子里了。”哇的一声,我哭了。父亲推着我的头回去,一面说:“不害羞,这么大人了。”
③园里什么花开了,常常是我第一个发现。祖母的佛堂里那个铜瓶里的花常常是我换新。对于这个孝心的报酬是有需掐花供奉时总让我去。冬天,下雪的冬天,一早上,家里谁也还没有起来。我常去园里摘一些冰心腊梅的朵子,再掺着鲜红的天竺果,用花丝穿成几柄,清水养在白磁碟子里放在妈和二伯母妆台上,再去上学。我穿花时,服伺我的女佣人小莲子,常拿着掸帚在旁边看,她头上也常戴着我的花。
④我们那里有这么个风俗,谁拿着掐来的花在街上走,是可以抢的,表姐姐们每带了花回去,必是坐车。她们一来,都得上园里看看,有什么花开的正好,有时竟是特地为花来的。掐花的自然又是我。我乐于干这项差事。爬在海棠树上,梅树上,碧桃树上,丁香树上,听她们在下面说“这枝,唉,这枝这枝,再过来一点,弯过去的,喏,唉,对了对了!”冒一点险,用一点力,总给办到。有时我也贡献一点意见,以为某枝已经盛开,不两天就全落在台布上了,某枝花虽不多,样子却好。有时我陪花跟她们一道回去,路上看见有人看过这些花一眼,心里非常高兴。
⑤荷花像是清明栽种。我们吃吃螺蛳,抹抹柳球,便可看佃户把马粪倒在几口大缸里盘上藕秧,再盖上河泥。我们在泥里找蚬子,小虾,觉得这些东西搬了这么一次家,是非常奇怪有趣的事。缸里泥晒干了,便加点水,一次又一次。有一天,紫红色的小觜子冒出了水面,夏天就来了。赞美第一朵花。荷叶上哗啦哗啦响了,母亲便把雨伞寻出来,小莲子会给我送去。
⑥大雨忽然来了。一个青色的闪照在槐树上,我赶紧跑到柴草房里去,那是距我所在处最近的房屋。我爬上堆近屋顶的芦柴上,听水从高处流下来,响极了,訇——,空心的老桑树倒了,葡萄架塌了,我的四近越来越黑了,雨点在我头上乱跳。忽然一转身,墙角两个碧绿的东西在发光!哦,那是我常看见的老猫。老猫又生了一群小猫了。原来它每次生养都在这里。我看它们攒着吃奶,听着雨,雨慢慢小了。
⑦那棵龙爪槐是我一个人的。我熟悉它的一切好处,知道哪个枝子适合哪种姿势。云从树叶间过去。壁虎在葡萄上爬。杏子熟了。何首乌的藤爬上石笋了,石笋那么黑。蜘蛛网上一只苍蝇。蜘蛛呢?花天牛半天吃了一片叶子,这叶子有点甜么,那么嫩。金雀花那儿好热闹,多少蜜蜂!波——,金鱼吐出一个泡,破了,下午我们去捞金鱼虫。香椽花蒂的黄色仿佛有点忧郁,别的花是飘下,香椽花是掉下的,花落在草叶上,草稍微低头又弹起。
⑧家里宴客,晚上小方厅和花厅有人吃酒打牌。(我记得有个人吹得极好的笛子。)灯光照到花上、树上,令人极欢喜也十分忧郁。点一个纱灯,从家里到园里,又从园里到家里,我一晚上总不知走了无数趟。有亲戚来去,多是我照路,说哪里高,哪里低,哪里上阶,哪里下坎。若是姑妈舅母,则多是扶着我肩膀走。人影人声都如在梦中。但这样的时候并不多。平日夜晚园子是锁上的。
⑨四月二日。月光清极,夜气大凉,似乎该再写一段作为收尾,但又似无须了。便这样吧,日后再说。逝者如斯。
(选自汪曾祺《故乡的鸟呵》)
9、本文看似散漫,但巧具匠心,根据相关提示完成下列表格内容。(3分)
“我”在花园的经历 | 家人相关之事 |
在花园中,我养的鸟被猫吃掉,伤心大哭。 | 父亲安慰我。 |
园里花开,总是我先发现,为佛堂花瓶换新。 | ① |
② | 表姐姐们带花回去。 |
夏天下雨时,我仍在园子里看荷花。 | ③ |
10、段落⑦写的是“我”个人在花园的独处时光,在“我”眼中,一草一木皆有情。结合段落⑦的相关内容谈谈这种“情”是如何体现的。(3分)
11、运用人物描写手法赏析文中画横线句。(3分)
“我常去园里摘一些冰心腊梅的朵子,再掺着鲜红的天竺果,用花丝穿成几柄,清水养在白磁碟子里放在妈和二伯母妆台上,再去上学。”
12、每一位作家都有独树一帜的语言风格,作家的作品往往通过选材、语言等角度来体现语言风格。请从本文选材的角度,结合文中画波浪线句的语言特点,分析本文的语言风格以及作者的思想感情。(4分)
(三)阅读《北京冬奥会的新科技》,完成13- 题。(12分)
北京冬奥会的新科技
①在北京冬奥会和冬残奥会的美丽画卷中,科技创新贡献别样色彩。在备赛、参赛、观赛等环节,新技术手段落地应用,为实现“简约、安全、精彩”提供有力支持。科技助力冬奥也见证了中国科技发展的丰硕成果,不仅将在未来持续“滋养”中国体育事业,也将为经济社会高质量发展起到积极推动作用。
场馆更先进
②在北京冬奥会北京赛区,国家速滑馆“冰丝带”连续见证佳绩。参赛运动员在这里共13次刷新奥运纪录,其中1次打破世界纪录,在很多运动员看来,“最快的冰”名副其实。馆内采用的创新型的制冷系统使得冰面温度均匀、硬度一致,有利于运动员滑出好成绩。此外,这套系统的应用还使国家速滑馆碳排放量接近于零,更绿色、更环保。
③在北京冬奥会张家口赛区,国家跳台滑雪中心“雪如意”是建设工程量最大、技术难度最高的竞赛场馆之一。外形恰如一柄中国传统饰物“如意”,镶嵌于茫茫林海雪原。其中一大亮点是中国首例变角度斜行电梯。电梯整体提升高度107.3米,运行斜长244.206米,单程时长不到两分钟。乘坐这部电梯,跳台滑雪运动员可以快速完成交通转换,从地面到达赛道起点。
④在北京冬奥会延庆赛区,国家雪车雪橇中心“雪游龙”同样科技含量颇高。赛道建造一大难点是要实现“空间扭曲双曲面壳体结构”,最终,设计建造团队密切配合,经过上百次试验后,成功攻克喷射混凝土的配比难题。目前,场馆已申请专利超过百件,在同类赛道中技术领先。
观赛更精彩
⑤北京冬奥会多项收视数据创历届冬奥会之最。这背后,转播技术、投影技术、虚拟现实技术等一系列创新科技功不可没。
⑥“云技术”让转播内容制作能力大幅提升。奥林匹克转播服务公司首席执行官伊阿尼斯·埃克萨科斯介绍,北京冬奥会转播内容总生产量超过6000小时,创造冬奥会历史新高,与上届冬奥会相比,来到北京的转播商人数减少了大约32%。
⑦电视和互联网观众观赛体验更佳,视角更加多元。北京冬残奥会在冬残奥会历史上首次实现全程4K超高清格式转播、360度回放,为全世界观众提供了沉浸式的观赛体验。通过部署在场地周围的多角度摄像机系统,可实时捕捉多角度比赛画面,并利用三维重建和渲染技术来算出相机之间的视角画面,让观众体验到“自由视角”,相当于绕着比赛场馆一圈去看比赛,可以围着运动员“飞”。
运行更安全
⑧赛会期间,防疫安全备受重视。在运动员更衣室外,常常能见到机械臂智能消毒机器人忙碌着。该机器人由中国科学院自动化研究所团队研发,可对物品进行紫外线消毒杀菌。机器人消毒杀菌高效、精准,仅需3—5秒的照射,90%以上的细菌和病毒就被消灭。研发团队还将智能机器人与对人体无害的准分子消毒灯结合到了一起,共同筑起“防疫墙”。
⑨出行安全是北京冬残奥会办赛的重中之重。在北京首都国际机场,不少残奥运动员收到了高精度定位导航设备。这套设备由中国民用航空局第二研究所牵头研制,为听障、视障人士在机场航站楼出行提供了安全保障。听障、视障人士将设备佩戴于颈部,导航设备便可通过超声波探头和摄像头实时监控障碍物,并通过震动反馈引导使用者避障。
⑩北京冬奥会智慧票务系统也实现诸多创新和升级。北京冬奥会票务系统是奥运会历史上首个数字化票务系统。针对10万量级座席,北京冬奥会智慧票务系统30秒左右即可完成隔排隔座的防疫部署及自动配座,48小时内实现出票。
(选自《人民日报》,2022年3月19日,有删改)
13、文章的说明对象是什么?全文使用了什么说明顺序?(3分)
14、第③段中划横线句中的“之一”能否删去?为什么?(3分)
15、说说文章第⑦段画波浪线句子所使用的说明方法及作用。(3分)
16、下列表述中,与文章内容相符的一项是( )(3分)
A、“与上届冬奥会相比,来到北京的转播商人数减少了大约32%。”这句话只运用了列数字的说明方法。
B、国家速滑馆“冰丝带”被所有参赛运动员称为“最快的冰”。
C、北京冬奥会智慧票务系统30秒内即可完成隔排隔座的防疫部署及自动配座。
D、在国家雪车雪橇中心的赛道建造过程中,设计建造团队密切配合,经过上百次试验后,成功攻克喷射混凝土的配比难题。
三、文言诗文阅读(20分)
(一)阅读下面的古诗,完成17-18 小题。(5分)
关雎
《诗经》
关关雎鸠,在河之洲。窈窕淑女,君子好逑。
参差荇菜,左右流之。窈窕淑女,寤寐求之。
求之不得,寤寐思服。悠哉悠哉,辗转反侧。
参差荇菜,左右采之。窈窕淑女,琴瑟友之。
参差荇菜,左右芼之。窈窕淑女,钟鼓乐之。
17、《诗经》多采用( )的形式,即上下句或上下章基本相同,只有几个字不同,造成( )的表达效果。(2分)
18、下列对《关雎》内容理解不正确的一项是( )(3分)
A、 开篇写河州滩头雎鸠和鸣,既是自然环境的诗意描写,也是比兴手法的巧妙运用。
B、 “流之”“采之”“芼之”写出了女子左右采摘荇菜时勤劳灵巧的姿态。
C、“寤寐思服”“辗转反侧”写出了男子追求女子时的思念和焦灼。
D、“琴瑟友之”“钟鼓乐之”表现了女子超凡的才艺和优雅的品格。
(二)阅读【甲】【乙】两个文段,完成 19-23 小题(15分)
【甲】
晋太元中,武陵人捕鱼为业。缘溪行,忘路之远近。忽逢桃花林,夹岸数百步,中无杂树,芳草鲜美,落英缤纷。渔人甚异之。复前行,欲穷其林。
林尽水源,便得一山,山有小口,仿佛若有光。便舍船,从口入。初极狭,才通人。复行数十步,豁然开朗。土地平旷,屋舍俨然,有良田、美池、桑竹之属。阡陌交通,鸡犬相闻。其中往来种作,男女衣着,悉如外人。黄发垂髫,并怡然自乐。
见渔人,乃大惊,问所从来。具答之。便要还家,设酒杀鸡作食。村中闻有此人,咸来问讯。自云先世避秦时乱,率妻子邑人来此绝境,不复出焉,遂与外人间隔。问今是何世,乃不知有汉,无论魏晋。此人一一为具言所闻,皆叹惋。余人各复延至其家,皆出酒食。停数日,辞去。此中人语云:“不足为外人道也。”
既出,得其船,便扶向路,处处志之。及郡下,诣太守,说如此。太守即遣人随其往,寻向所志,遂迷,不复得路。
南阳刘子骥,高尚士也,闻之,欣然规往。未果,寻病终,后遂无问津者。
(选自陶渊明《桃花源记》)
【乙】
陶潜,字元亮,少怀高尚,博学善属文,颖脱不羁,任真自得,为乡邻之所贵。尝著《五柳先生传》曰:“环堵萧然,不蔽风日,短褐穿结,箪瓢屡空,晏如①也。”其自序如此,时人谓之实录。甚亲朋好事,或载酒肴而往,潜亦无所辞焉。每一醉,则大适②融然③。时或无酒,亦雅咏不辍。性不解音,而畜④素琴一张,弦徽⑤不具,每朋酒之会,则抚而和之曰:“但识琴中趣,何劳弦上声!” (选自《晋书.陶潜传》)
【注】①晏如:安然自如的样子。②适:满足。③融然:和悦快乐的样子。④畜:通“蓄”。⑤弦徽:琴弦与琴徽,琴徽即琴弦音位的标志。
19、 划分句子的节奏,划一处。(1分)
此人一一为具言所闻
20、解释下列句中加点词的意思(4分)
阡陌交通: 屋舍俨然
落英缤纷: 寻病终:
21、翻译下列句子。(3分)
问今是何世,乃不知有汉,无论魏晋。
22、请从【乙】文中摘录出与“土地平旷,屋舍俨然,有良田美池桑竹之属”所表现的理想生活形成强烈反差的句子_____________________________(2分)
23、结合以上文字,你觉得“世外桃源”有哪些吸引人的地方?你能谈谈自己心中的“桃花源”吗?(5分)
四、作文(50分)
24、 野花顶住了暴风雨的摧残,最终悄然绽放;树苗承受住了烈日的炙烤,最终长成 了参天大树;动物们只有学会自己觅食,才能生存下去.我们只有勇敢的告别温室,接受阳光雨露,迎接狂风暴雨,才能茁壮成长。对于成长,你有什么体悟呢?请以“成长”为话题,自拟题目,写一篇文章。要求:自选文体(诗歌除外);结合自己的生活体验,写出自己的真情实感;文中不得出现真实人名、校名、地名。
2023年上学期八年级语文期中考试答案
1、hàn、迁徙、销声nì迹
2、示例一:苍翠的青松挺立雪中 那是在教我们坚强
示例二:成群的蚂蚁搬动食物 那是在教我们团结
3、C 4、C 5、C
6、所谓伊人;在城阙兮;青青子衿;海内存知己,天涯若比邻;
7、中国传统运动 调节心理状态
8、材料一:更科学的选择体育运动,科学的安排适合自己的锻炼。材料二:充分利用现代科技辅助自己积极参与锻炼、科学锻炼。材料三:学习体育运动员身上的职业体育精神、拼搏精神等。
9、祖母让我掐花供奉;我爬在花园的各种树上替表姐姐们掐花;母亲让小莲子给我送伞。
10.段落⑦写“我”小时候在龙爪槐上所见所闻,“云从树叶间过去”“金雀花时热闹的”“小草稍微低头”,都以拟人笔法写出园子里的景物有趣有情。在“我”眼里,园子里的动物、植物都生机勃勃,趣味盎然,在细致的笔触中展现着“一草一木皆有情”。
11.“摘”“掺”“穿”“养”“放”一连串的动词(动作描写),写出“我”在冬日掐花供奉时的熟练与细致,表明我对掐花这一任务的喜爱与虔诚,隐隐体现着我对当时生活的怀念。
12.本文围绕着花园写了儿时的生活,父亲安慰我失去鸟儿、祖母交给我掐花供奉任务、母亲在夏雨中让女仆送伞、我独自在龙爪槐上玩耍等经历,选材贴近生活,语言质朴自然、亲切蕴藉。结尾画波浪线句中“月光清极,夜气大凉”、“便这样吧”既有古典雅致意味,又通俗易懂。字里行间中传递着作者思念亲人、怀念旧日美好时光的略带伤感的感情。(语言特点和思想感情各2分)
13、北京冬奥会的新科技 逻辑顺序
14、不能删去,“之一”说明国家跳台滑雪中心“雪如意”是建设工程量最大、技术难度最高的其中一个,如果删去,就变成了唯一一个,与事实不符,这体现了说明文语言的准确性、严谨性。
15、运用作比较的说明方法,通过将多角度摄像机系统与比赛场馆比较,突出了观影体验更佳,视角更加多元的特点。
16、D
17、重章叠句、回环往复 18、D
19、此人/一一为具言所闻
20、田间小路;整齐的样子;落花;不久
21、村民问渔人,如今是什么朝代,竟然(居然)不知道有汉朝,更不用说魏晋朝了。
22、环堵萧然,不蔽风日,短褐穿结,箪瓢屡空
23、桃花源吸引人的地方有:环境优美(景美);人们能安居乐业(没有战乱、没有剥削)(生活美);村人民风淳朴、热情好客(人情美)(3分)自己心中的桃花源,言之成理即可得分。
湖南省常德外国语学校2022-2023学年七年级上学期期中考试语文试题: 这是一份湖南省常德外国语学校2022-2023学年七年级上学期期中考试语文试题,共7页。试卷主要包含了下列句子没有语病的一项是等内容,欢迎下载使用。
湖南省常德市澧县2022-2023学年九年级下学期期中考试语文试题: 这是一份湖南省常德市澧县2022-2023学年九年级下学期期中考试语文试题,共9页。试卷主要包含了 匹夫不可夺志也等内容,欢迎下载使用。
湖南省常德市澧县2022-2023学年八年级下学期期末语文试题(含答案): 这是一份湖南省常德市澧县2022-2023学年八年级下学期期末语文试题(含答案),共6页。试卷主要包含了语言积累与运用,现代文阅读,文言诗文阅读,写作等内容,欢迎下载使用。

